新浪科技

彻查腐败案的背后,多益网络挣扎的15年

猎云网

关注
犀牛财经热点:多益网络自曝前CEO涉嫌腐败 丰田宣布大规模停产

文/四火 七哥

多益网络董事长徐波又一次引起外界关注!与此前“一夫多妻制”、实名举报武汉病毒研究所等社会话题不同的是,本次他把矛头指向了公司的前CEO。

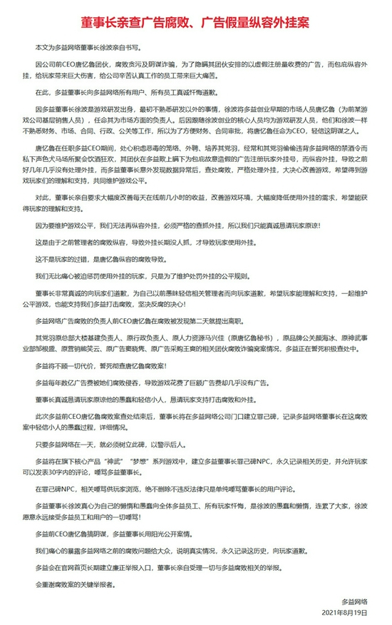
8月19日,多益网络官网发布一篇由徐波亲自信,标题为《亲查广告腐败、广告假量纵容外挂案》。内文控诉公司前CEO唐忆鲁团伙腐败及阴谋贪污,为了隐瞒其团伙安排的以虚假注册量收费的广告,而包庇纵容外挂,给玩家带来巨大伤害。

此外,徐波强调,多益每年数亿广告费被唐忆鲁团伙私吞。并称唐忆鲁在腐败案被发现后的第二天提出离职。在文章最后,徐波称会亲自受理相关举报,重谢腐败案的相关举报者。

截止目前,唐忆鲁方面暂未就此事件做公开发声。猎云网曾试图通过微信向公告中涉及的部分人员求证,截至发稿前,暂未得到回复。

董事长下场撰写檄文亲查腐败,一时激起千层浪,也再次将多益网络拉回公众视野,业内也将重新审视公司的发展前景。

回顾15周年的多益网络发展史,公司曾是红极一时的游戏行业独角兽,打造多款爆火产品,但也多次深陷舆论场。徐波创业在产品火热之际,却遭老东家诉讼;先后两次折戟IPO;个人不当言论引发风波;

如今,腐败案件一出,导致高层变动,多益网络的前景又当如何?

曾经的创业伙伴,如今却要公开查处

徐波要彻查的腐败案主角唐忆鲁,于2006年多益创立之初时加入,如今已15年,可谓是公司创业元老。

大学时唐忆鲁的专业为工商管理,但她自身则是一名游戏的资深玩家。她曾表示“我是一名资深玩家,其次是热爱行业的热爱者,最后是一名管理者。”

从多益的声明来看,唐忆鲁曾是某游戏公司的基层销售人员,在多益网络创立初期加入市场部。那一年,唐忆鲁25岁,在公司一路从市场部专员到市场部负责人再到公司CEO。

换言之,唐忆鲁是一步一步跟随徐波创业15年的伙伴,曾经的创始团队如今因腐败案走向对立面,不胜唏嘘。

据猎云网了解到,徐波文章指的游戏外挂是在《神武》游戏中的行为。该产品是多益网络的一张王牌,也是助公司坐上游戏行业独角兽位置的重要产品。此次的游戏外挂行为,导致大量玩家游戏体验不好,破坏了游戏本身的规则。为此,从八月初官方便开始陆续封号使用外挂的玩家,并在8月13日大规模封号,此事被粉丝们称为“神武8.13封号事件。”

对于《神武》此次处理外挂行为采用的“一刀切”行为,也引起众多玩家争论。并且在知乎中有许多网友表示,封禁的账号需要花钱才能解封,贴吧中有人表示封禁一天要交100元。

关于文章中指出唐忆鲁包庇纵容外挂事件是从何开始的,目前尚不得知。但从《神武》端游的游戏玩家在社交媒体中的抱怨可知,已经存在多年,并于2019年开始盛行。网络上甚至流传“无脚本、不神武”的言论。

同时,在徐波的长文中指控多益网络原总部大楼基建负责人是唐忆鲁的团伙一员。此处指出的总部大楼曾被评为广州科学城的地标性建筑之一,是在2018年建设的总面积超过13万平方米的新大厦。

目前,多益网络的官网已经开通廉政举报入口,并表示将对核实后的涉案外部公司永远加入黑名单。

多次陷入舆论漩涡,品牌口碑急转直下

多益网络创立十几年,关于公司的争论从未停止,曾陆续爆出徐波的“一夫多妻制”言论,员工自愿降薪测忠实度事件,以及疫情刚爆发期间,徐波的武汉病毒言论。

每次事件,都在舆论场上掀起了热议。管理层的不当言论,也让这家公司的品牌引发争议。

2018年,一篇名为《身家280亿的网易前高管,生12个娃,现实版一夫多妻》的文章,把徐波推上风口浪尖。随后,徐波发表声明表示,本人尊重女性,本公司CEO就是一名已婚女性。自己从未在任何场合发表过主张一夫多妻的言论,目前未婚状态,媒体文章中提及的学历、前单位职务、女友数量、子女数量等信息,均非事实,未违反国家婚姻及生育法规。

徐波提到的公司CEO就是一名女性,指的就是唐忆鲁。

一波未平一波又起,在公司治理方面,徐波也常有很多出人意料的举动。2018年时,徐波要求公司入职满1年的员工向自己发红包,每个红包金额为100到500元之间,不发红包的要写2000字检讨。然后又突然在年会上宣布拒收所有红包,并对发红包的员工进行十倍返还。

此举被解读为对员工的忠诚度测试,而这种服从性测试引起了大量员工的不满,也引发了舆论热议,事件持续发酵,外界对于多益网络这家公司的企业文化产生了不少质疑。

2020年,徐波又称因为公司效益良好,利润大幅增长,让公司员工自愿降薪10%。在经历过2018年的发红包事件之后,老员工已经明白徐波只是在对员工进行忠诚度测试,类似测试在公司每年都会发生。

也正是自愿降薪事件的同一年,在2020年2月4日疫情刚爆发期间,武汉人徐波实名举报武汉病毒研究所,但因缺乏实质性证据被辟谣,徐波的举报微博也被标记为谣言。此次,徐波自曝家丑,对多益网络品牌的影响更是不言而喻。在各种负面新闻里,这家公司的口碑急转直下。

在知乎上,问题“广州多益网络公司,你们感觉如何?”下面的回答中,超过九成都是自称为多益员工的匿名用户的负面控诉。

两次折戟IPO,频繁惹上官司

在疯狂吸金的游戏行业,多益网络的盈利能力可谓是首屈一指,公司曾在2016年和2018年两次冲击资本市场,试图登陆A股和港股,但均以失败告终。

2016年,多益网络对外公布招股书,拟在深圳证券交易所创业板上市。数据显示多益网络2015年的净利润超10亿元人民币,超过了大部分在A股上市的游戏公司。

彼时选择与资本牵手,唐忆鲁表示:时机到了就要做正确的事情。多益网络一旦成功上市,势必会稳固其在国内游戏厂商一线阵营的地位。

然而,多益网络却在后来主动撤回了IPO,公司给出的回应是:“综合考虑目前资本市场环境和监管政策后,公司谨慎决定终止向中国证券监督管理委员会申请首次公开发行股票并上市,并已撤回首次公开发行股票的申请文件。”

近年来,随着国内对游戏公司上市审查越来越严格,整个游戏行业也经历着洗牌与整顿的“阵痛,游戏公司的上市也会愈发艰难。

登陆创业板失败之后,多益网络开始在港股市场寻找新的机会。2018年,港股新政吸引着不少企业赴港上市,对于A股上市遇阻的的企业来说,港股为其接触资本打开了一扇新的大门。

2018年6月,多益网络“转身”赴港IPO。招股书数据显示在2015年至2017年,多益网络的营收分别达到16.3亿元、15.5亿元、19.3亿元,毛利率分别为98.8%、98.4%、98.7%。

值得注意的是,高盈利的背后,多益网络的“神武”系列产品产生了较高的贡献率。2015年至2017年,“神武”端游和手游的收入分别为15.09亿元、14.28亿元、17.54亿元,分别占公司当年营业收入的92.7%、92.0%、90.7%。

对“神武”系列的依赖度较高成为了多益网络上市的“软肋”,这意味着多益网络的收入来源相对单一,抗风险能力也相对较差。

众所周知,在游戏行业,每个产品都有特定的发展周期,单一的IP效应难以延续太久,多益网络亟需在资本市场讲出新故事,如何复制出下一个“神武”,成为了摆在多益网络面前的难题。

在唐忆鲁任职期间,多益网络两次IPO无果,一方面是由于自身的业务瓶颈以及大环境的影响,另一方面,在IPO的关键期惹上官司,也使得多益网络的上市之路“雪上加霜”。

同处游戏领域,多益网络与同行之间产生了多起版权诉讼,和“老东家”纠葛不断。2015年2月,网易以《神武》侵犯《梦幻西游》著作权为由,将多益网络告上法庭,要求关闭其游戏服务器,并索赔2000万元。

而此时正是处于多益网络上市的关键点。面临的众多官司,无疑成为了多益网络上市的“拦路虎”。

2016年,广州知识产权法院一审判决,认定《神武》端游以及手游构成侵权,需停止侵权及不正当竞争行为,并赔偿网易1500万元。

对此多益网络立即提出声明,并表示“本次判决是中国游戏软件史上最黑暗的一天。”一审判决后,多益提出上诉,广东省高级人民法院将广州知识产权法院做出的裁决认定为无效。并于2018年重审一审,认定多益构成著作权侵权,赔偿网易1000万元。

多益网络也进行过反击。2015年6月,多益网络认为“神武手游”百度关键词搜索第一条链接指向网易的《梦幻西游》,因此以不正当竞争为由,向网易、百度、搜狗等提起诉讼。

截至目前,多益和网易最后一次正面硬刚在2020年9月21日,广州知识产权法院判决认定《神武》和《梦幻西游》不构成不正当竞争,但徐波曾创作的《梦幻西游门派技能法术装备特技介绍》为网易公司的法人作品,多益构成著作权侵权,赔偿网易1000万元。

除了与老东家的“纠葛”,多益网络还曾在2020年被广州互联网法院列为被执行人,涉及服务合同纠纷。

内外忧患造成了多益网络上市的一波三折,这家备受争议的公司曾多次深陷舆论漩涡。如今,再度出现在大众视野的多益网络,更是由于腐败丑闻负面消息缠身,接下来的路可能会更加艰难。

加载中...