新浪科技

“自愿”加班,互联网大厂卷王利器

财经杂志

关注
字节工牌被秀,背后是对企业的肯定?

文|郑可书 王雨娟 刘以秦

编辑|谢丽容 刘以秦

互联网大厂们开始考虑改变加班制度了。

6月10日-15日,字节跳动向部分员工发起内部调研,询问是否愿意取消“大小周”——“小周”上六天班、“大周”上五天班的制度——回到正常的周末双休节奏。结果出乎外界意料,同意、反对、弃权的员工各占三分之一。

字节跳动相关负责人告诉《财经》记者,关于这轮调研结果,暂无回应。

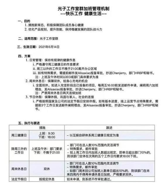
6月14日,腾讯旗下的光子工作室群实行新的加班管理机制:除了“周三健康日”晚6点下班,其余工作日的下班时间不得超过晚上9点;全面双休,严禁周末两天连续加班;如有特殊需求,需提前发邮件报备,经由领导审批。

6月24日,绕开员工投票环节,另一个短视频大厂快手直接宣布,自7月1日起取消“大小周”。

字节跳动和快手是中国新一代互联网巨头公司代表。前者2016年营收仅60亿元人民币,到了2020年,营收翻了近40倍,达到2366亿元人民币,相当于每天进账6.5亿元,全球员工总数已经高达11万人。快手成立于2011年,2020年,其全年营收达到587.8亿元人民币,成为中国头部短视频平台之一。

光子工作室是腾讯IEG(互动娱乐事业群)麾下四大工作室群(光子、天美、北极光、魔方)之一。《和平精英》《欢乐斗地主》等热门游戏,均出自其手。光子工作室官网称,截至2018年3月,其全球总注册用户超过14亿。

多位腾讯IEG员工向《财经》记者确认,光子此次试行加班管理制度,和腾讯内网匿名论坛的一篇帖子有关。那篇帖子里,一位光子工作室员工的家属控诉丈夫工作时间不合理,永远12点下班,违反劳动法。

另一位腾讯员工提到,今年5月,一位腾讯实习生坠楼去世;也在今年,光子工作室的一名员工加班至凌晨2点,心脏突发不适,在就医后选择休假。虽然实习生的坠楼被证实与实习工作无关,但这名员工认为,这些事的接连发生,在客观上推动光子工作室立即进行加班改革。

这不是腾讯第一次尝试改革。早在2016年3月2日,腾讯IEG四大工作室群就开始推行“周三健康日”晚6点下班的制度。原因是2015年底,IEG的一位员工在周末晚猝死,随后,腾讯游戏高管在内网撰文,反思互娱团队加班强度太大,承诺采取措施减少加班。据腾讯官方微信公众号,推行“健康日”是“为了倡导大家高效工作,杜绝无效加班”。

几年来,“健康日”的推行力度不小,甚至出现比较激进的情况:部门之间互相监督,发现员工到点不走,就拍下其工牌,反馈给直属领导并罚领导的钱。但“健康日”的形式大于实际作用,其他时间的加班仍然存在。一位腾讯员工提到,部分负责具体项目的游戏研发部门,会采用“大小周”或“一周固定工作六天”的制度。

光子工作室所在的互动娱乐事业群是腾讯加班的“重灾区”,也是腾讯最赚钱的事业部。游戏是腾讯收入占比最高的业务,第三方游戏行业分析机构Newzoo数据显示,从营收来看,2013年-2020年,腾讯始终保持着全球游戏领域第一名的位置。

大量打工人快节奏的加班,加出了中国互联网独有的加速度,也加出了互联网公司优于其他行业的薪资水平。

在社交平台上,随处可见大厂员工们对加班的吐槽。但真要用脚投票,吐槽是心情,收入才是现实。

两位字节跳动员工告诉《财经》记者,他们不愿意取消大小周,因为会影响收入,“算下来一年会少大几万元”。

光子工作室群内部加班管理机制通知。图源网络,经受访者确认

是态度,也是权衡

一位前字节跳动人力资源部门员工告诉《财经》记者,有跳槽来字节意向的人员中,介意加班的,只有不到10%,更多人忽略加班要求,看重字节的工作经历以及高于行业一般水平的薪酬。

她接触过一位从腾讯来到字节、加班强度明显增大的员工,其跳槽原因很简单:字节开了1.5倍的工资。

据她观察,已经达到一定职级,有家庭、孩子需要照顾的,会更介意字节的加班强度;而工作经验在三年以下的员工,基本不会有加班方面的顾虑。

这看起来符合认知。职业生涯起步期,员工更关注薪资和经验;积累到一定阶段,就会将关注重点转向生活质量。

这位前字节HR表示,字节的三餐丰富,下午茶也由知名糕点店提供,品牌零食更是不限量供应,10点后下班可以报销打车费,“把所有后顾之忧都解决了,员工只要安心加班。”

几个月前拿到转正资格的字节跳动员工徐林回忆,面试字节时,HR曾问他是否接受大小周,他回复“完全没问题”——为了挤进大公司,工作强度不算什么。

他和身边的十几个同事并未收到关于取消“大小周”的调查问卷。网络上的相关消息刷屏时,讨论才多起来。

办公室里,意见明显分为两派。年轻的员工倾向取消大小周,为个人生活争取更多空间,徐林便是其中一个。而一些位至中层的老员工,对业务更加熟悉,周末加班不吃力、赚双薪,“还比带娃要轻松”,轻易倒向反对取消的阵营。

这与HR不一致的观察,若结合当下年轻人的“躺平”文化和中年人日益内卷的生存环境分析,似乎又符合认知。

其实,徐林所在的部门负责对接外部行业,周末对方不加班,部门的工作量也没饱和到需要大小周的程度。可当大家都在大小周的时候,显得格格不入。团建和会议是个好选项。

不紧迫的工作,也能挤压生活。徐林说,单休日,他常常要睡到中午11点,吃个午饭,下午又进入准备第二天工作的状态,“麻木又烦躁,无法放松”。偶尔和朋友出去喝酒放纵,也不敢喝醉。

字节工作半年,他陷入更大的迷茫。所有双休的工作都对他产生更大吸引力,曾经拒绝加入体制的他,甚至考虑起老家事业编的工作机会。

杨音在字节跳动较为核心的业务部门任职近三年。收到字节内部关于取消大小周的调查表格时,他没有填写,因为写下答案前需要签署一份严格的保密协议。

他支持保留“大小周”,除了需要周末两倍加班费,他还希望老板能实时看到自己为完成OKR付出的辛劳。

OKR,即目标与关键成果法(Objectives and Key Results),是互联网大厂常用的跟踪目标及其完成情况的管理工具。字节高度提倡自我驱动与突破,过去三年中,一旦完成关键成果,杨音就得面对更高的目标。只有老板“看见”加班,了解杨音的工作量趋于饱和,OKR的增速才有可能减缓。

在他看来,字节跳动的业务仍处在快速扩张期,取消大小周也不能减少工作量,只是换个地方加班。职场社交平台脉脉上,有字节跳动的员工匿名表示,工作量不变、加班工资减少,相当于变相降薪。

杨音笃信多劳多得,肯加班就有钱赚,这是互联网公司向所有人开放的公平机会,是他上一份在传统行业的工作所不具备的。婚姻储备金、房、车、父母养老等多座大山当前,只有攒够钱,才有可能大胆追求喜欢的事。

“自愿”加班是一种态度,更是一种权衡。

陈桦在某互联网大厂游戏部门工作一年,有大半年的时间,她都扛着两三个人的工作量,那时,她经常觉得,就算再“多长几双手、多长几个脑子”,时间也不够用。但领导从来不会看到这些压力,只关注项目是否推进。

她每天工作到晚上十一二点,第二天早上照常十点到岗。有时周末在家,也要处理工作。公司规定了申请加班的制度,员工的申请经领导审批通过,才能换算成加班补贴和调休。因为流程复杂,陈桦和身边的同事从没申请过。

“不管干到多晚,都是自愿加班。”真正的“非自愿”加班只出现在传闻中——她听说,有一次,别组全体成员为处理一个紧急情况,通宵工作,领导觉得组员太过辛苦,主动让他们提交加班申请。提交了申请,就不算“自愿”,有加班费。

因为整天面对电脑工作,陈桦的颈椎状态糟糕,需要每周做一两次推拿。她的工作内容涉及创意,庞大的工作量,让她“忙到没有办法思考”,她想的只有“完成工作”,而非“怎么做好”。工作一年,她初入游戏行业时的热情,也渐渐被磨灭了。

超长工作时间的挤压下,个人生活被无限压缩。与朋友的联系越来越少,休息时,她除了躺着休息,再没精力做别的事情。很多人羡慕她工资高,她却觉得,加上自己失去的这些,再算时薪,这笔工资就是她应得的,甚至还显不够。

今年上半年,硕士生张志加入京东实习时,领导告诉他,“不鼓励加班,工作完成就能走。”但显然,加班才是常态。

他发现,很多加班是效率低造成的——早晨到岗后,大家一般先找待办、回邮件、为前一晚的工作收尾,12点多下楼吃饭,13:30午休结束后,才是正式开始工作的时间;做到18:50,去食堂免费吃饭,聊聊天,正式开工已经8点,一晃就到10点——又是加班的一天。

去年,某985高校硕士生袁月曾在快手实习。一开始,她到点就下班,也不在公司吃饭。工位之间没有隔板,她坐在第一排,目标明显。几周过去,部门领导找她谈话,批评她下班太早,说这样“影响不好”。两个月后,袁月也开始习惯加班生活。

同组一个三四十岁的正式员工,平常在工位上一言不发地干活,到点了就拎包下班。袁月佩服她,觉得她有“反叛精神”,直到部门聚餐,年轻的同事们都暗暗笑话她,还模仿她提包走路的样子,袁月那时才意识到,选择了“早下班”,一定程度上也选择了“格格不入”。

那段时间,袁月个人时间被完全打碎。在公司加完班,骑车回家的路上,看路灯下被拉长的影子,是她每天一天中唯一感到放松的瞬间。

到改变的时候了?

两位知情人士的感受是,光子工作室群新制度的执行情况不错。到了规定的下班时间,领导会催促没走的员工离开。晚上9点左右,光子工作室群办公楼的地下车库会排起长队,堵车持续半个小时以上。

《财经》记者获悉,其他工作室也在跟进。另外三大工作室群之一的天美,旗下已有工作室开始试行20:30下班、中午减少一段休息时间的制度,有的工作室试行双休,还有的试行单休但工作日提早下班的制度。

光子工作室的内部公告提到,新的加班管理机制,目的是保障团队成员身心健康,以及提升效能,但两位接受《财经》记者采访的知情人士认为,这是因为光子的团队到了可以减少工作时长的阶段。

一位知情人士提到,两三年前,光子与天美内部赛马,同时做《刺激战场》和《全军出击》两款大逃杀类项目,那时,两边都非常拼,“恨不得三班倒”。

“如果换成当时,这种改革搞不起来。”他说。

2020年以前,游戏市场竞争激烈,各家公司的技术水平差距不大,谁先推出项目,谁就能占领市场,项目周期压得极短,甚至短到几个月。现在,游戏市场趋于稳定,基本每个细分类别里,都有难以撼动的头部项目,为了吸引玩家,游戏公司追求“精品”,一款游戏研发周期超过三年很常见。此时再要求员工时刻冲刺,显然不可能。

该知情人士进一步表示,如今,光子工作室群凭借手机端的《和平精英》、PC端的《绝地求生》,已经“不愁吃喝”,目前手头也没有着急的项目,为改革提供可能。

《财经》记者获悉,大约两年前,腾讯IEG四大工作室群中的魔方工作室也进行过类似改革。一位知情人士回忆,魔方改革的具体方式是“早来早走”。因为没有类似于光子改革的约束机制,一些团队执行不彻底,导致员工提早上班,晚上加班更晚,工作时间反被拉长。

另一位腾讯员工提到,魔方工作室群两年前改革的原因是,其旗下某项目组长期加班到晚上十一点,结果在员工满意度调查中排名公司倒数第一。可是,这次改革“第二周就不好使了,变成早8点上班、晚12点下班。”

目前,腾讯IEG各部门工作时间差异较大,也有部门较清闲,10点上班,18点下班,一周工作五天。一位腾讯员工评价,“996”这么长的工作时间并无必要。以他自己为例,除周三健康日外,他的工作时间是早上10点到晚上9点,一周五天。一般来说,晚上虽然人在公司,但工作效率偏低,可能会打游戏“摸鱼”。“老板如果看到大家都不在,会觉得项目整体氛围比较松散。下面的人也需要演一演,让老板们放心。”

还有一位腾讯IEG员工认为,对研发、美术等依靠公司设备的岗位来说,新政策确实可以缓解部分工作压力;但运营、策划等岗位,无论提前多早下班,回家之后照样需要工作。

另一种观点是,改革最重要的作用,是减轻了员工的心理压力,给员工“选择”:你想待着也可以,想走也可以,而且现在鼓励早走。一位腾讯员工对《财经》记者说,光子工作室的人“可以理直气壮地下班”了,但其他部门,还有每天加班到晚上11点甚至凌晨的。

而另一位腾讯员工表示,虽然进行了改革,但相比外企,国内互联网大厂的工作还是比较辛苦,“革命尚未成功,不要把光子这次的新闻太当回事。”

一位腾讯员工的同事小群里,有人发表评价:“难道离开腾讯大楼,企业微信就收不到消息了吗?”

“卷王”的价值?

“被迫”加班的压力下,大厂员工们纷纷摸索出应对方法。

袁月每次接到一个工作,都会集中精力、快速完成,随后“摸鱼”;任务完成之后,她也不会马上提交,而会根据紧急程度,拖到快下班或本周快结束的时候,避免工作越做越多。陈桦和同事们的发泄方式是“口嗨”,嘲笑很晚还在工作的同事是“卷王”。这类同事间的揶揄,被她称为“弱者的武器”。

“弱者”之中,有人试图改变。一个同事,每晚6:30准时下班走人,之后再也联系不上。对此,陈桦态度矛盾。她知道对方是“做了一件很正确的事情”,但作为合作伙伴,她的工作进度又因此受到影响。

新浪员工刘文是大厂中努力工作的那类人。她每天10点多上班,19点多下班。工作是项目制,平时“小忙”的阶段,她会加班到晚上9、10点;每三四个月一次的“大忙”阶段,下班时间会延迟到凌晨1、2点。

刘文觉得,加班是互联网公司默认的“潜规则”,很难改变。这与行业特性相关:大众无时无刻不在消费互联网产品,相应地,大厂员工就得24小时待命。她也提及了一些员工的低效:很多大厂规定的下班时间,与报销打车费用的时间只相隔一两个小时,有些人会为了报销打车费,“混到那个时间点”,或是将下午可以完成的工作拖到晚上,加重了加班氛围。

企业内部天平的另一端,老板们似乎与这些员工站在了对立面上。员工们热衷于“摸鱼”、“内卷”、“躺平”的同时,老板们爱聊“奋斗”。

一家创业公司的CEO最近频繁直面员工的负面情绪。业绩在快速增长期,公司也在招人,但招聘需要周期,员工们的工作量成倍增加。一天晚上11点开会时,一名员工情绪爆发,说“太累了,不想干了”。他不能理解,“员工承担的任务越多,他的历练也越多,成长得更快,收入也更高,为什么不能接受?”

他花了一个小时与这位员工沟通,会议被拖延到凌晨1点,“我也在加班啊,不是只有你累。”

良性的企业与员工的关系,应该是共同成长,工作若以消耗生命为代价,则是得不偿失。但很多时候,员工没得选。中国互联网行业在过去数年间得以高速发展,与“996”密不可分。每个大厂人都像坐上一辆高速列车,上去了就停不下来。

工作近一年后,陈桦在没有找好下家的情况下,提出离职,因为“实在是太累了”。为了挽留她,领导把她调去另一个更清闲的岗位。现在,她每天晚上8、9点下班,可以花两个小时打游戏,还能去家旁边的饭馆吃饭。她感到自己确确实实是在生活,而不是在大工厂里,做一颗小小的螺丝钉。

袁月今年毕业,没有给任何一个互联网公司投递简历,最后找到了一份体制内的工作。她听说,同级一个同学因为工作压力太大,拒绝了快手的offer,选择延毕一年。

字节员工杨音则期待更为灵活的解决方式,如允许员工选择是否拿周末时间换钱。“让情愿赚钱的人加班,想要个人生活空间的人双休,或许是缓解争吵的良策。”

今天,中国互联网行业已经发展成熟,到了可以改善员工工作环境的阶段。字节跳动、快手、腾讯的尝试证明了这一点;但放眼中国广袤的商业土壤,这些尝试或许连萌芽都算不上。

(应受访者要求,文中徐林、杨音、袁月、陈桦、刘文、张志均为化名)

作者为《财经》记者和实习生

加载中...