新浪科技

晋江文学城起诉追书神器侵权传播《知否》,获赔10余万元

界面新闻

关注

原标题:晋江文学城起诉追书神器侵权传播《知否》,获赔10余万元

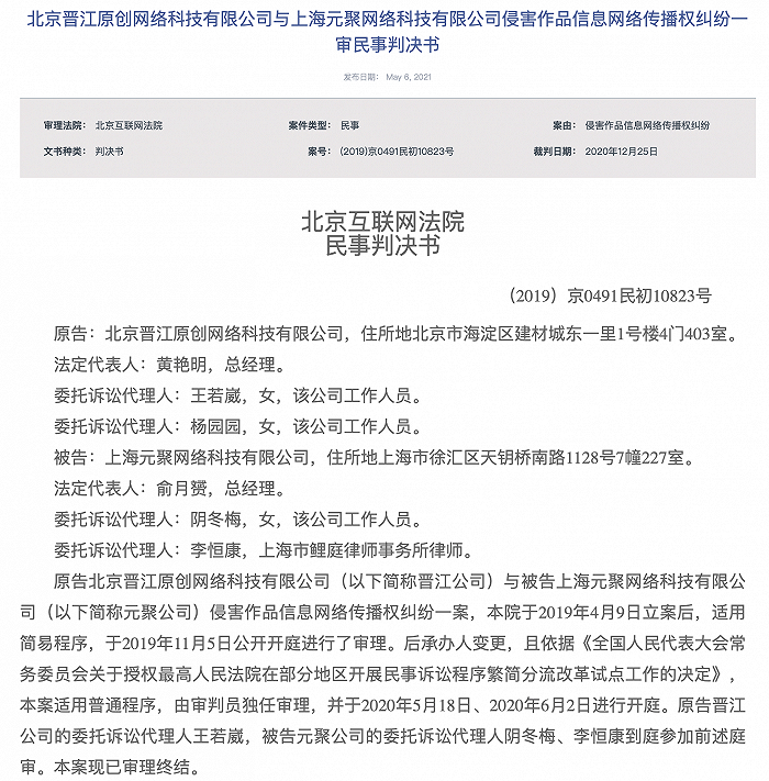
据天眼查APP显示,5月6日,北京晋江原创网络科技有限公司与上海元聚网络科技有限公司侵害作品信息网络传播权纠纷一审民事判决书公开,案号(2019)京0491民初10823号,审理法院为北京互联网法院,原告为北京晋江原创网络科技有限公司(以下简称晋江公司),被告为上海元聚网络科技有限公司(以下简称元聚公司)。

该判决书显示,原告晋江公司诉称,经作者授权,原告对网络文学作品《知否?知否?应是绿肥红瘦》(以下简称涉案作品)享有独占的信息网络传播权及维权权利。被告未经原告许可,通过手机软件“追书神器”向公众传播涉案作品,构成侵权等,原告请求判如所请。

法院认为,被告元聚公司于2018年10月1日至2019年1月4日通过手机软件“追书神器”传播涉案作品的行为并未经过原告许可,该行为已经落入原告对涉案作品享有的信息网络传播权控制的范围,构成侵权。

本案裁判结果为,本判决生效之日起十日内,被告元聚公司赔偿原告晋江公司经济损失100000元及合理开支4300元等。

加载中...