电子技术在冰箱压缩机启动控制系统中的应用
电子产品世界
原标题:电子技术在冰箱压缩机启动控制系统中的应用
本文引用地址:http://www.eepw.com.cn/article/202011/420310.htm
0 概述
冰箱定频压缩机(下称压缩机)运行必须要采用启动器,同时为了保护压缩机,需采用过热过载保护器以保护压缩机电流过大,壳温过高的情况,确保保护压缩机不会烧毁。目前普遍采用的PTC启动器、电流式(重锤)启动器、电压式启动器来启动压缩机,压缩机启动后把电机的启动绕组脱离出来,压缩机进入正常运行模式。
现有启动器和保护器需要针对不同的压缩机参数进行精准匹配,以选取不同的启动器和保护器参数,匹配试验项目多,工作繁重,效率低,同时匹配准确度不高,存在一定程度的启动器保护器参数和压缩机不配的情况,加上启动器和保护器的离散性,会造成压缩机一直起不起来的死循环几率。为解决在客户的该问题往往花费大量的时间、精力和费用。
介于目前压缩机启动器保护器存在的问题,提出一种新颖的解决方案,把电子技术运用在压缩机的启动控制和保护中,形成一种新的启动和保护方式,可以达到提高压缩机能效、启动性能,实现压缩机智能启动和保护功能,甚至可实现冰箱的高精度温控功能。
图1 PTC启动器接线图
1 启动控制系统控制架构
传统压缩机启动方式主要分为PTC启动、电流式(重锤)启动器和电压式启动器,其中电压式启动器用在大功率的压缩机启动,对于冰箱压缩机基本不会使用。
PTC启动器接线原理图:如图1所示,PTC起动器与电机起动绕组串联接入 电路 ,在电源接通的一瞬间,由于PTC芯片元件刚刚通过 电流 ,产生的热量很少,温度较低,电阻很小,处于导通状态,因此起动绕组与运行绕组同时接入电路,定子中产生旋转磁场,电机起动旋转。经过0.5-3s后,电流的热效应使PTC元件温度迅速升高。当温度超过100℃后,PTC元件呈高阻状态,使起动绕组似处于 开路 状态。这时,流过PTC元件的电流恰好起到维持高阻温度, 压缩机 电机完成起动过程,长时间通电会有2.5W左右的功率消耗。在压缩机停机后,PTC元件断电,开始冷却,当温度降至70℃以下时,恢复低电阻状态,从而为下一次起动作好准备。
PTC起动器在电机停转后,不能马上冷却,再次起动的间隔,一般需要3~5分钟。
电流式 (重锤)起动器接线原理图:如图2所示,起动器的磁力线圈和压缩机电机主相绕组线圈串联,在起动瞬间,压缩机电机主相绕组线圈产生的起动电流能让起动器磁力线圈产生一定的磁场,这个磁场又能轻易地吸住内部的衔铁,让起动器闭合(导通),导通后,给起动绕组提供了起动电流,如果绕组本身和负载无异常,这时压缩机很轻易就能起动起来,起动起来后电流很快降到额定电流,这时起动器因为电流的减小,磁场变弱,内部衔铁在重力作用下,很快断开,电流式 (重锤)起动器这就完成一次起动。
图2 电流式(重锤)启动器接线图
电子式启动控制器接线图:如图3所示,把PTC启动器或电流式(重锤)启动器采用电子控制开关Ks(如继电器、双向可控硅等)模拟压缩机的启动过程,当压缩机启动后立即切断启动绕组,达到启动的目的。过热过载保护器采用电子控制开关Kr(如继电器、双向可控硅等)模拟热保护器保护断开与复位,实现保护压缩机的目的。
图3 电子式启动控制器接线图
电子式启动控制器控制架构:如图4所示,由1-开关电源,2-电流采样,3-电压采样,4-壳体温度采样,5-冷冻温度传感器,6-环境温度采样,7-Kr控制输出,8-Ks控制输出,9-LED控制输出以及0-微处理器MCU组成。控制架构通过采样压缩机运行的电流、温度等状态来判断压缩机的启动过程和运行过程的监测与控制。
0-微处理器MCU
1-开关电源
2-电流采样
3-电压采样
7-Kr控制输出
4-壳体温度采样
8-Ks控制输出
5-冷冻温度采样
6-环境温度采样
9-LED控制输出
图4 电子式启动控制器控制架构
2 启动控制系统运行机理
启动过程:如图4,当电源接通时,MCU完成复位后,立即接通Kr开关和Ks开关,同时对压缩机线路中的电流、电压进行采样,记录电流的变化趋势,根据电机启动、运行的特性,当电流I下降到Imax的80%时,切断Ks,完成压缩机启动过程,压缩机进入正常运行模式,此时记录电流Ir。完成压缩机的启动过程。
过载保护:随着压缩机工况、负荷增大,运行电流I也增大,当运行电流I≥1.5Ir时,表明压缩机已经过载了,超出压缩机的输出能力,此时切断Kr开关,此时达到保护压缩机的目的,同时LED报过载故障。当停机超过5分钟或者排除压缩机工况和负荷异常,控制器允许压缩机再次启动运行。
过温保护:若在压缩机正常运行过程中,如出现冰箱系统故障或环境散热较差,此时采样压缩机壳体温度超过设定值Tco(比如100℃),同时结合环境温度判断,确认为压缩机过热,切断Kr,保护压缩机,LED报壳温过高故障。当压缩机温度降低到小于设定温度值Tcc(比如60℃),闭合Kr开关,允许压缩机再次启动运行。
过欠电压保护:当检测到供压缩机电源过高或过低,对于国内电源制式高压一般设置为264V,低压一般设置为120V,控制器将切断Kr或Ks开关,保护压缩机。
冰箱温度控制:当检测到冰箱温度达到设定温度Tgs后,Kr断开,当冰箱控制温度回升超过设置值后,重新启动压缩机,采样此功能,冰箱厂可节约一个温控器,达到降本目的。
3 启动控制系统硬件设计
启动控制系统硬件设计模块框图,如图5所示,由1-开关电源电路、2-电流采样电路、3-电压采样电路、4-温度采样电路、5-开关驱动电路以及LED驱动电路构成,下面重点介绍1-开关电源电路、2-电流采样电路、3-电压采样电路。
0-微处理器MCU
1-开关电源电路
2-电流采样电路
3-电压采样电路
4-温度采样电路*3
5-开关驱动电路*2
6-LED驱动电路
图5 电子式启动控制器电路构成
1-开关电源电路:如图6所示,由于本控制系统在确保可靠性的条件下,需要把成本控制最低,选用了固定开关频率和固定电压输出的非隔离的buck-boost方案,采用美芯晟科技公司的MT8812开关电源芯片。该芯片在同一片晶圆上集成有 500V 高压 MOSFET 和开关式峰值电流模式控制的控制器。 在全电压输入的范围内可以保证5V默认输出。在芯片内部,振荡器频率固定为 31KHz 且带有抖频功能,在保证输出功率的条件下优化了 EMI 效果。同时,芯片设计有轻/重载模式,可轻松获得低于50mW 的待机功耗。 同时还具有VDD欠压保护、逐周期电流限制、过热保护、过载保护和短路保护等功能,性价比极高。
图6开关电源电路
2-电流采样电路:如图7所示,采样电阻R4上端采集到的电压是一个带正负的正弦波形,所以其后端一定要接一个运放电路,一方面是滤波,更重要的则是把采集到的信号缩放到AD能采集的电压范围,这个电路可以采用同相比例放大+偏移+钳位。本电路采样LM358运算放大器,内部包括有两个独立的、高增益、内部频率补偿的双运算放大器,适合于电源电压范围很宽的单电源使用,也适用于双电源工作模式,在推荐的工作条件下,电源电流与电源电压无关。它的使用范围包括传感放大器、直流增益模块和其他所有可用单电源供电的使用运算放大器的场合。
图7 电流采样电路
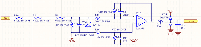
3-电压采样电路:图8所示,电压采样电路由三部分组成,第一部分是由电阻、电容组成的RC滤波环节,为减小系统与电网的相位误差,该滤波环节主要是滤除电网的谐波及毛刺干扰。滤波电路造成的延时可在程序中补偿起来;其中R14=1KΩ,C9=0.33uF。 第二部分由电压比较器LM358构成,实现过零比较,电压偏移,同时设计了一个滞回环来抑制干扰和信号的振荡。第三部分为上拉钳位限幅电路VD5及电容滤波,保证电压输出在0-3.3V之间,AD信号进入MCU进行计算。
图8 电压采样电路
3 启动控制系统控制算法设计
①启动过程:
交流上电MCU复位后,Ks、Kr开关导通,电机启动,当电流I降低到Imax的80%后切断Ks开关,完成压缩机启动过程;
当上电后检测到电流I不下降或下降缓慢,且一直上升时间超过5秒钟,则切断Ks、Kr开关,同时控制系统报堵转停机,5分钟后再次进入启动过程。本功能模拟启动器的启动功能。
②电流保护:
在压缩机正常运行过程中,当运行电流I≥Ih保护电流(电流保护算法自适应:当电机启动后电流I稳定后连续采集3分钟,取平均值Ip,则取Ih=1.5Ip)并维持1分钟时,切断Kr开关,控制系统报过流保护,5分钟后,再进行正常启动控制;本功能模拟热保护器的过流保护功能。
③过欠压保护:
当Vmin(78V)≤V≤Vmax(264V)时,压缩机正常工作,否则,切断Ks、Kr不允许压缩机启动和运行,控制系统报过、欠电压故障;本功能可根据全球不同电源设置不同的保护电压值。
④壳温(Tc)保护:
当Tc≥105℃并维持10分钟时,切断Kr开关,控制系统报壳温过高保护;当Tc<70℃,且停机时间超过5分钟后,再进行正常启动控制;本功能模拟热保护器的温度保护功能。
⑤正常温控开停控制:
冰箱耗电量控制,通过检测冷冻温度(Tg)控制压缩机开停。
开停控制逻辑具体如下(Tgs:冷冻目标温度,一般取-20℃):
当Tg<Tgs-2℃,则控制压缩机停机;
当Tg>Tgs+2℃,则控制压缩机启动工作。
当Tgs-2℃≤Tg≤Tgs+2℃,压缩机维持原状态不变;
本功能模拟机械温控器的温控功能。
⑥动作时序图
图9 启动、正常温控时序图
图10过流保护时序图
图11堵转保护时序图
⑦实物及启动波形图
图12电子启动控制器实物图
图13电子启动控制器启动电流波形图
4 结束语
本文结合目前冰箱压缩机行业的实际技术状况,采用电子技术改造冰箱压缩机的机械启动器和保护器,设计出一种电子启动控制系统,详细的说明了电子启动控制系统的优势、架构和硬件设计方案,同时详细说明了压缩机的启动过程、保护过程及正常的启停过程算法设计。不仅说明了电子启动控制系统相比原理机械式的启动和保护方式的优势和特点,特别是冰箱压缩机行业里采用大量的PTC启动方式,维持PTC的居里温度点至少消耗2.5W的功率,从而降低压缩机的能效,采用本电子启动控制系统可提高能效3-4%,可大大提升冰箱压缩机的能效水平。而且本方案的硬件电路简洁、算法通用性强,可以完全替代采用PTC启动、重锤启动器和保护器,甚至可替代机械温控器的功能。本控制系统的自适应算法可大大减轻机械式启动器设计的匹配过程,减少大量的试验项目,节约资源。
参考文献
1、常用采样电路设计方案比较
https://wenku.baidu.com/view/5a02b68886868762caaedd3383c4bb4cf7ecb72d.html
2、非隔离超高性价比小功率恒压电压驱动器规格书,MT8812; 美芯晟科技(北京)有限公司
3、XL32L003数据手册,深圳市讯联电子科技公司;
4、Q/HY 10-2020启动器、保护器、电容器与压缩机匹配规范,长虹华意压缩机股份有限公司;
5、2018长虹华意商用压缩机系列产品介绍;长虹华意压缩机股份有限公司;