又一个被新冠病毒“勾结”的蛋白
新浪科技综合
来源:中国生物技术网
17年前,SARS病毒引发了一场世界范围内的大流行,但由于迅速努力地控制了病毒传播,世界人口没有受到严重的影响。
但这一次,我们就没那么幸运了。究竟是什么让SARS-CoV-2(新冠病毒)比SARS更具传染性呢?
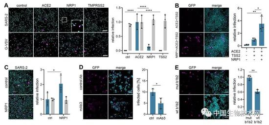
北京时间10月21日,发表在《Science》上的一项新研究正在接近答案。由德国慕尼黑工业大学和芬兰赫尔辛基大学领导的国际研究团队发现了新冠病毒进入人体细胞的另一种方式:一种已知可以与弗林蛋白酶切割的底物结合的蛋白Neuropilin-1(NRP1)显著增强了新冠病毒的感染力。
由于这种特殊的蛋白质在鼻腔内壁的细胞中相对丰富,因此给了病毒安身之所,它们得以繁殖壮大,再传播到一个新宿主就变得轻而易举了。
今年早些时候,研究人员发现一种叫做血管紧张素转换酶2(ACE2)的受体帮助新冠病毒结合到细胞表面,而一种名为II型跨膜丝氨酸蛋白酶(TMPRSS2)对新冠病毒进入细胞至关重要。
病毒的分子锁定方法很好地解释了为什么这两种冠状病毒会在我们身体的一系列组织中造成严重破坏,从肺部到消化道。
然而,还没有研究阐明为什么新冠病毒比SARS的传播能力更强。
研究第一作者、赫尔辛基大学病毒学家Ravi Ojha说:“我们研究的出发点是,为什么即使使用相同的主要受体ACE2,SARS-CoV(一种导致2003年爆发规模小得多的冠状病毒)和新冠病毒的传播方式却不同。”
在比较这两种病毒的基因组时,这一难题的关键部分出现了:新冠病毒已经获得了负责产生带“钩子”的序列,这与其他令人讨厌的病原体用来抓住宿主组织的序列不同。
研究合著者、赫尔辛基大学的另一名病毒学家Olli Vapalahti说:“与它的老同类相比,新冠病毒在其表面蛋白质上获得了一个‘额外的片段’,这种蛋白质也存在于许多毁灭性的人类病毒的中,包括埃博拉病毒、艾滋病毒和高致病性禽流感毒株等。我们认为这可以帮助我们找到答案。”
在咨询了世界各地的同事后,研究人员将注意力集中在NRP1这个共同因素上。
新冠病毒的S蛋白(红色)附着在NRP1蛋白(浅蓝色)上。图片来源:Giuseppe Balistreri
通常,这种受体在对组织发育中重要的生长因子,特别是在神经中发挥作用。但对许多病毒来说,它是一个很方便的把手,可以抓住宿主细胞,使其有足够长的时间进入宿主细胞。
为了测试NRP1依赖性病毒进入的特异性,研究人员生成了用新冠病毒S蛋白假型化的慢病毒颗粒,并开发了单克隆抗体,其功能是阻断NRP1的胞外结构域。假病毒非常适合用于病毒进入细胞的检测,因为它们会与真病毒的生命周期区分开,不用担心其复制。结果发现,携带S蛋白的假病毒很难进入细胞。
图片来源:Science
研究通讯作者、赫尔辛基大学的病毒学家Giuseppe Balistreri说:“如果你认为ACE2是进入细胞的大门,那么NRP1可能是引导病毒走到门口的一个因素。ACE2在大多数细胞中低水平表达。因此,病毒很难找到入口进入。像NRP1等其他因属,可能帮助病毒找到了大门。由于NRP1在鼻腔内的神经组织中大量表达,我们可以想象,当我们闻到被感染的液滴时,就如同为新冠病毒铺上了一块儿红毯。”
对取自新冠肺炎死亡患者NRP1组织样本的观察增加了一些疑点,而一项涉及小鼠的实验确认了该受体在协助病毒进入神经系统方面的作用。
这是否有助于解释为什么感染新冠病毒会对大脑功能造成如此大的创伤性影响,这有待于未来的研究。
该研究共同通讯作者、慕尼黑工业大学的神经学家Mika Simons说:“我们至少在实验条件下可以确定NRP1促进了向大脑的转运,但我们还不能得出结论,在大多数新冠肺炎病例中,这种途径很可能被免疫系统所抑制。”
Balistreri说:“目前,我们的实验室正在测试新分子的效果,这些分子是我们专门设计用来中断病毒和NRP1蛋白之间联系的。初步结果显示非常有希望,我们希望在不久的将来可以在体内进行验证。”
论文链接:
https://science.sciencemag.org/content/early/2020/10/19/science.abd2985