新浪科技

[图]三星云相册同步/云盘服务即将终止 用户可迁移到微软OneDrive

cnBeta

关注

原标题:[图]三星云相册同步/云盘服务即将终止 用户可迁移到微软OneDrive 来源:cnBeta.COM

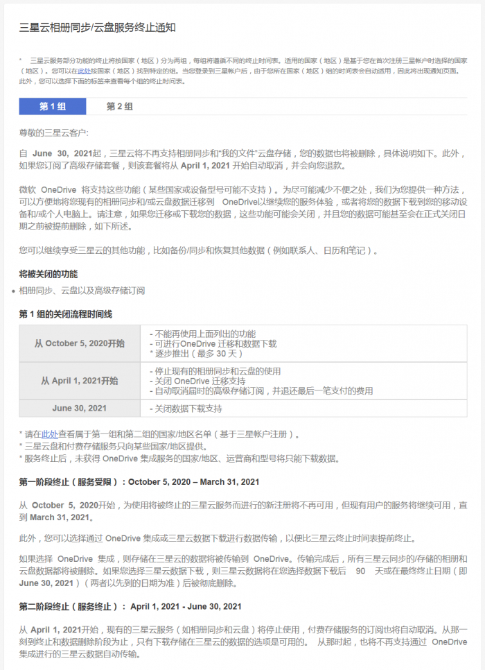
微软和三星已经签署了一项长期合作协议,该协议不仅允许微软的部分移动应用程序预装到三星手机上,而且还可以将 OneDrive 成为 Galaxy 用户的推荐云存储服务。三星此前已经宣布,Samsung Cloud 将放弃相册同步(Gallery Sync)和 Drive 存储,这意味着存储在该服务上的数据会迁移到微软服务中。

替换完成后,需要云功能的用户会将其照片库上传到 OneDrive 而不是 Samsung Cloud。三星解释说:“Microsoft OneDrive 现在将支持这些功能(某些国家或地区或设备型号可能不支持此功能)。为了最大程度地减少不便之处,我们为您提供了一种将现有 Gallery Sync 和/或 Drive数据方便地迁移到 OneDrive 并继续您的服务经验的方法,或者将您的数据下载到移动设备和/或PC。请注意,如果你已经迁移或者下载了数据,这些功能可能会在截止日期前停止服务,你的数据可能会过早的删除”。

另一方面,三星云将继续提供某些功能,其中包括云中的备份,联系人,日历和便笺的同步和还原。迁移到 OneDrive 将在三个重要阶段进行,首先是从今天开始,用户将无法使用上述功能。三星还为现有用户提供了OneDrive迁移和数据下载工具,从而让用户更方便地进行迁移。

如果选择迁移到 OneDrive ,则存储在 Samsung Cloud 中的数据将被传输到 OneDrive。传输完成后,所有三星云同步/存储的图库和云端硬盘数据将被删除。

如果您选择下载 Samsung Cloud 数据,则在您选择数据下载或最终终止日期(2021年6月30日)之后(以先到者为准),三星云数据将在 90 天后不可恢复地从 Samsung Cloud 中完全删除。

从2021年4月1日开始,韩国地区用户将无法使用现有的 Gallery Sync 和 Drive 功能,并会停止 OneDrive 迁移支持。此外,该公司将取消现有的高级存储订阅,并向客户退款。

三星表示:“从2021年4月1日开始,现有的 Samsung Cloud 服务(例如Gallery Sync和Drive)将停止使用,对付费存储服务的订阅将自动取消。到服务终止和数据删除阶段,Samsung Cloud 只提供下载选项。而且,不支持集成 OneDrive 自动传输 Samsung Cloud 数据”。

最后,三星将在2021年6月30日终止对数据下载的支持,届时该公司准备完全撤消上述服务。当前已在Samsung Cloud中上载文件的用户可以将其传输到OneDrive或将数据下载到他们的计算机。但是,值得知道的是,如果您选择下载设备上的文件,三星可能不再提供向OneDrive的迁移选项,

加载中...