新浪财经 股票

组织客户“拼单”买私募、中信证券员工遭罚 合规利剑高悬:监管已开数张罚单、深圳局更发文通报

财联社APP

关注

G7提议全球最低企业税率,瞄准跨国巨头,如何影响股市?中信、光大申请金融控股公司,对金融板块有和影响?来新浪理财大学,听董小姐今日财经新闻解读。

原标题:组织客户“拼单”买私募,有券商员工遭罚!合规利剑高悬,监管已开数张罚单,深圳局更发文通报

财联社(深圳,记者 黄靖斯)讯,“拼单”、“组团”买私募,这对一些热衷投私募,但又被拦在百万门槛之外的投资者来说,并不是新鲜事,一些券商从业人员也是谙熟此道。随之而来的,是因私自组织客户“拼单”购买私募产品,证券从业人员遭罚现象也越来越多。

中信证券山东营业部4名从业人员被采取出具警示函的行政监管措施,就是因为组织客户“拼单”购买私募产品的违规动作。罚单中提到,上述从业人员在私募基金销售业务中存在违规行为,包括向投资者承诺收益、私自组织投资者汇集资金至指定客户名下购买该基金等。

由于私募投资门槛均在百万以上,证券从业人员组织客户拼单、建议客户拼单、直接与客户拼单购买资管产品的行为在业内并不新鲜。对于此类违规行为,近年来监管力度有增无减。2020年11月,深圳证监局就曾发文对券商经纪业务的三种违规情况进行了通报点名,其中就包括知悉投资者因未达到最低投资门槛而进行“拼单”购买的情况下,违规协助客户汇集他人资金参与集合资产管理计划。

组织客户“拼单”买私募,中信4员工被出具警示函

6月4日,山东证监局对中信证券山东营业部4名证券从业人员开出了行政监管罚单。

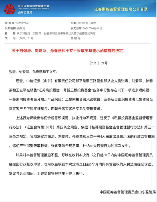
处罚决定指出,中信证券(山东)有限责任公司邹平黛溪三路营业部从业人员张某、刘某萍、孙某燕和王某平在销售“江苏高投掘金一号新三板投资基金”业务中分别存在以下一项或多项问题:一是未向投资者充分揭示产品风险;二是向投资者承诺收益;三是私自组织投资者汇集资金至指定客户名下购买该基金;四是未落实客户实名制管理要求。

山东证监局表示,上述行为反映出相关人员合规意识淡薄,执业行为不规范,并违反了相关规定。依据相关规定,山东证监局决定对张某、刘某萍、孙某燕和王某平等4人采取出具警示函的行政监管措施。

Wind显示,江苏高投掘金一号新三板投资基金于2015年11月成立,由江苏省高科技产业投资股份有限公司负责管理,中信证券进行托管。投资范围是新三板市场的挂牌公司、深沪交易所上市的公司股票、固定收益类金融工具、货币市场基金及法律法规或监管机构允许投资的其他金融工具。主要用于参与已登陆全国中小企业股份转让系统(新三板)企业的定向增发、做市业务、并购。

多位从业人员遭罚,深圳局点名通报“拼单”行为

据了解,由于私募产品有着百万门槛的购买限制,客户“拼单”的行为在业内早已不新鲜,随之而来的,是近年来,在监管部门全面落实对资本市场违法犯罪行为“零容忍”工作要求下,对于此类违规行为,处罚力度有增无减。

2021年4月7日,上海证监局发布关于对德邦证券张某梅采取出具警示函措施的决定,罚单公告指出,经查,发现张某梅在德邦证券上海凉城路营业部任职期间存在以下事实:作为证券从业人员,与客户共同出资购买有关资产管理计划产品,约定收益与风险共同承担。根据相关规定,现决定对张某梅采取出具警示函的监督管理措施。

2020年9月2日,中证协对英大证券长沙芙蓉中路营业部员工汤某采取了“行业内通报批评的纪律处分”。为推销英大证券安之衡18号集合资产管理计划,汤某在知晓客户不符合私募资管产品100万起投门槛的情况下,通过个人邮箱向客户发送《共同出资协议书》模板,建议客户“拼单”购买。

值得注意的是,深圳证监局也曾公开通报批评证券从业人员协助客户“拼单”购买行为。2020年11月,深圳证监局发文对券商经纪业务的三种违规情况进行了通报点名,其中就包括员工宣传推介资管产品时,在知悉投资者因未达到最低投资门槛而进行“拼单”购买的情况下,违规协助客户汇集他人资金参与集合资产管理计划。

“白名单”倒逼行业风控合规升级

5月28日,证监会公布首批证券公司“白名单”,中信证券等29家券商拿到“入场券”。对于 “白名单”券商而言,将会在业务流程、监督管理方面获得诸多便利,且创新试点业务公司将从“白名单”中产生。

据了解,“白名单”为前期证券公司申请、监管审核后确定,主要是考察“公司治理、合规风控”两方面。后续证监会将逐月调整名单,不符合条件的公司及时调出,体现监管的合规经营导向。

相比分类评价,“白名单”更注重公司治理与合规风控,同时更加及时反映风险事件。此外,由于创新试点业务公司将从“白名单”产生,国泰君安非银分析师认为,预计“白名单”有助于促进券商落实合规风控主体责任,推动行业健康发展。安信证券也指出,对于行业整体而言,“白名单”将提高机构监管有效性,促使券商加强内部风控合规管理,推动行业高质量发展。

加载中...