新浪财经 股票

东吴证券芦哲:特朗普2.0候任内阁全解读

市场资讯 2024.12.09 20:26

来源:宏观fans哲

芦哲      S0600524110003

核心观点

核心观点:极端MAGA派、意识形态派和战略鹰派共同构成特朗普2.0内阁主要成员的风格。通过对经贸团队、国家安全与外交团队高级官员的深度剖析可以发现,移民、关税与减税等特朗普核心政策均是相应内阁官员的高度共识,这将促使特朗普第二任期政策推行更为顺利。1月20日—4月29日“百日新政”将成为观察特朗普2.0关税和减税政策节奏以及特朗普内阁配合度的重要窗口期。

内阁的构成与角色:总统的智囊团与政策执行者;年轻、忠诚、MAGA主义者是特朗普2.0内阁的整体画像。作为美国联邦政府行政机构的核心要素,总统内阁由副总统、15位行政部门负责人,以及10位左右内阁级官员共同构成。这些内阁高级官员不仅担任着各自行政部门的领导角色,还是总统的重要智囊团。2024年大选后不到一个月内,特朗普2.0内阁已初步成型。获提名内阁成员整体展现为年轻、忠诚与典型MAGA主义者特点,政策立场与特朗普高度一致。预计特朗普第二任期内阁人事的调整频率将显著低于首个任期。

特朗普2.0内阁之经贸团队:①财政部长贝森特:华尔街色彩浓厚的投资人、相对务实的MAGA议程支持者。贝森特支持优先推进减税政策,我们预计2025年减税将具有更高的优先序、且在增量减税政策上具有一定的空间。此外,贝森特主张削减政府开支和财政赤字,倾向于“小政府”理念;其在关税政策上的观点也更加务实和温和。②商务部长卢特尼克拥抱金融创新的资深商界管理者、特朗普的坚实支持者与典型MAGA主义者。卢特尼克保守主义的关税立场与特朗普主张高度一致,其极端厌恶贸易逆差,赞同通过普遍性关税保护美国利益。③贸易代表格里尔:拥有丰富国际经贸经验、深谙贸易法律的保守派官员。格里尔主张“强有力”的关税政策,在对华贸易政策上较为鹰派,除普遍性的关税政策外,还呼吁撤销中国的永久最惠国待遇地位,成为2025年关税政策的最大风险之一。

特朗普2.0内阁之国安与外交团队:①国务卿卢比奥:意识形态挂帅的国内外事活动者。卢比奥的意识形态外交或将更为激进,在地缘政治问题上,卢比奥的策略接近共和党内部的“优先派”,即乐于推进调停俄乌冲突,使美国战略重点能够优先转向亚太地区。②“边境沙皇”霍曼与国土安全部长诺姆:二人同特朗普移民政策的共识度极高,边境政策或将成为特朗普2.0时期落地最快的政策。③国防部长赫格塞斯与国家安全事务助理沃尔茨:二人分别是兼具军事和传媒、军事和立法背景的特朗普支持者,其战略界“鹰派”立场或将难以完全推动地缘热度降温。

特朗普2.0政策后续观察点:百日新政。1月20日,新总统将正式宣誓就职。国会将在1—3月陆续批准重要内阁官员的任命。接下来重点关注1月20日—4月29日总统“百日新政”。参考过往经验,百日新政内总统将优先推行重要且紧急、仅需要总统行政令的政策,如移民、外交与去监管等,以及关税的初步策略。此外,关注预计于3月发布的FY2026总统预算案中减税政策的线索。考虑到特朗普第二任期提名的部分官员缺少丰富的行政经历,我们还建议关注期间特朗普与内阁官员之间的配合度,以辅助判断特朗普2.0政策推行的顺畅程度。

风险提示:特朗普再度遇刺;特朗普政策出台顺序、幅度与市场预想有偏差;全球地缘冲突加速恶化。

内容目录

1. 内阁的构成与角色:总统的智囊团与政策执行者

2. 特朗普2.0内阁关键人物画像

2.1. 经贸团队

2.1.1. 财政部长:斯科特·贝森特

2.1.2. 商务部长:霍华德·卢特尼克

2.1.3. 贸易代表:杰米森·格里尔

2.2. 国家安全与外交团队

2.2.1. 国务卿:马尔科·卢比奥

2.2.2. “边境沙皇”与国土安全部长

2.2.3. 国防部长与总统国家安全事务助理

3. 特朗普2.0内阁风格与后续观察节奏

3.1. 特朗普2.0内阁总体风格

3.2. 政策节奏推演与后续关注事件和时点

4. 风险提示

距离共和党在2024年美国大选实现红色横扫后不到一个月内,特朗普第二任期内阁已初步成型。11月28日,特朗普提名第一任期“贸易沙皇”莱特希泽的助手格里尔(Jamieson Greer)为美国贸易代表;12月5日,特朗普提名前佐治亚州参议员洛夫勒(Kelly Loeffler)负责小企业管理局。至此,除白宫经济顾问委员会主席、科技政策办公室主任尚待提名以外,特朗普2.0任期内阁的经贸、国家安全和外交团队成员初步确立。尽管从特朗普团队提名到参议院最终确认期间仍存在变数,如报道称已被提名的国防部长赫格塞斯(Pete Hegseth)面临丑闻争议、能否通过参议院审议仍悬而未决,但从当前特朗普对内阁团队成员的选择中,我们可以描绘出特朗普2.0时代政策团队关键高级官员的整体画像。在展望报告《更高的赤字,更多的未知——2025年度展望之白宫新政》中我们指出,相对于有什么政策,政策执行的节奏才是未来宏观经济和资本市场的最大不确定性和关注点。对内阁官员的深度剖析有助于推演出特朗普2.0时期的施政风格,为接下来紧密跟踪特朗普2.0任期的政策走向和节奏打好基础。

1. 内阁的构成与角色:总统的智囊团与政策执行者

美国宪法将联邦政府分为三权分立的三个分支,分别为:立法机构——国会;行政机构——总统及其内阁;司法机构——最高法院及其他法院。在这一体系框架下,总统办公室是其有效施政的顾问和支持团队,包括总统所任命的行政机构高级官员及决策咨询官僚。其中,副总统、15位行政部门负责人以及10位左右“内阁级”官员共同组成总统的内阁。这些内阁高级官员不仅担任着各自行政部门的领导角色,也是总统的重要智囊团。因此,在提名过程中,内阁成员特别是各部部长,以及国家安全委员会成员的稳定性与忠诚度,成为候任总统在权力过渡时期的考量重点。

大选后不到一个月内,特朗普已迅速提名了超过20位部长级或享有同等地位的内阁高级官员。在最早一批提名的官员中,除了核心行政部门官员外,还包括11月10日提名的负责非法移民事务的“边境沙皇”霍曼(Thomas Homan)、11月12日宣布由马斯克(Elon Musk)和拉马斯瓦米(Vivek Ramaswamy)领导新组建的“政府效率部门(DOGE)”。提名的速度部分反映了特朗普在上任后内外政的优先领域,即移民与去监管。根据美国宪法,在当前初具规模的特朗普2.0内阁中(图1),除副总统和白宫幕僚长,以及“边境沙皇”、国家安全事务助理、国家经济委员会主任、DOGE负责人几位内阁级官员外,15位行政部长和其他内阁级官员均须经参议院审议通过,方可获得正式任命。根据以往经验,主要内阁官员的正式任命将在1-3月陆续确认。

整体上看,获提名的内阁成员在竞选期间与特朗普保持着密切沟通或资金协作关系,其政策立场与特朗普高度一致,并展现出对总统的高度忠诚。因此,预计在特朗普的第二任期内,内阁人事调整的频率将显著低于首个任期。

2. 特朗普2.0内阁关键人物画像

我们挑选了特朗普已提名内阁成员中的重要人物,将其按职能大致划分为经贸团队和国家安全与外交团队,以对特朗普2.0内阁核心人物进行深度、全面的剖析。总体来看,如市场所广泛认知,特朗普2.0时期的内阁成员普遍与特朗普立场接近或有长期交情,一定程度上反映了特朗普在组建内阁时将“忠诚”视为首要考量标准。然而,对比不同成员的画像可见,官员之间、官员与特朗普之间在具体政策偏好和执行方式上的观点仍存在差异。因此,对关键人物的政治立场、政策主张和行事风格进行具体分析,是理解和推演特朗普2.0政策落地方式和节奏的重要基础。

2.1.   经贸团队

2.1.1.   财政部长:斯科特·贝森特

11月25日,特朗普提名曾任对冲基金高管的贝森特(Scott Bessent)担任美国财政部长。作为内阁重要官员,财政部长就经济和财政事务向总统提供建议,广泛监督税收政策、公共债务、国际金融和制裁,被华尔街的捐助者视作“奖杯职位”。就人物画像而言,贝森特可被视作是华尔街色彩浓厚的投资人、相对务实的MAGA议程支持者。政策主张而言,华尔街出身的贝森特支持优先推进减税政策,同时主张削减政府开支和财政赤字,倾向于“小政府”理念。在关税政策上的观点也更加务实和温和。在贝森特被确认提名为财政部长后,其与华尔街的紧密联系、减税与控赤字并重的主张,以及更为务实的风格均带给市场乐观情绪,市场一度由特朗普交易转为“贝森特交易”,美债利率下行、风险资产上涨。

华尔街色彩浓厚的投资人。从过往经历上看,贝森特1991年起开始在索罗斯的基金公司工作,并2011—2015 年返回索罗斯担任该基金的首席投资官。其以外汇投资见长,曾多次在英镑和日元的交易中获利丰厚。2015年,贝森特创立了对冲基金Key Square Management。作为华尔街资深的宏观对冲领域投资人,贝森特对全球宏观经济与政策的领悟有其独到与前瞻之处。在2024年1月给公司合伙人的公开信中,贝森特认为2024年美股将受益于大选期间的“特朗普牛市”,且特朗普在竞选中的领先形势将使得牛市持续。同时,不同于当时市场的观点,贝森特类比“咆哮的二十年代”,认为特朗普第二任期的减税、去监管等刺激经济的政策风格将更接近于2017-18年,而非2019-2020年。

经济领域务实的MAGA议程支持者。贝森特一直是特朗普的主要筹款人和捐助者,也是特朗普2024年总统竞选的经济顾问。在特朗普的任命推文中,他称赞贝森特“长期以来一直是美国优先议程的坚定倡导者”。贝森特赞同特朗普的减税与关税主张,在获得提名后的采访中明确表示将优先兑现减税举措,包括将TCJA法案减税永久化,以及取消小费、社会保障福利和加班费税等。在政策实践上,其与特朗普主张仍存在一定的分歧,具体体现为:①财政政策上,减税与控赤字并重,隐含“小政府”理念;②关税政策上的取向更加务实。贝森特在竞选中提出的“3-3-3”政策被视为其政策主张的代表,即:到2028年将预算赤字削减至GDP的3%、通过放松管制将GDP增长率推高至3%、每天额外产出300万桶或等量石油。一方面,与主流经济学家与投资人一致,贝森特关注美国财政赤字与债务可持续问题,主张减少政府开支、削减赤字规模;另一方面,不同于许多经济学家对关税有效性的怀疑立场,贝森特支持征收选择性关税,认为关税是“实现总统外交政策目标的有用工具”,税收收入也能缓解减税带来的财政收支压力。当然,相对于特朗普及其他内阁官员激进保守主义倾向,贝森特的关税立场更为温和,赞同逐步、“分层”征收关税,将关税视为谈判的工具而非目的本身。

总体来看,结合贝森特的政策主张及其对特朗普第二任期的政策预期,我们认为在贝森特作为财长的辅助下,特朗普的减税政策将具有更高的优先序、且在增量减税政策上具有一定的空间,而其削减赤字的主张更多体现为中长期施政思路,难以有效制约2025年的高赤字局面。

2.1.2.   商务部长:霍华德·卢特尼克

11月19日,特朗普宣布提名华尔街金融家卢特尼克(Howard Lutnick)担任其第二任期商务部长。商务部长的职责较为广泛,负责国内商业政策与国际贸易事务,致力于提高美国的经济竞争力。商务部下设两个重要的贸易相关机构——国际贸易管理局与工业和安全局,二者是特朗普第一任期内关税政策的执行机构。就人物画像而言,卢特尼克是一位拥抱金融创新的资深商界管理者、特朗普的坚实支持者与典型MAGA主义者。政策主张而言,卢特尼克相对保守主义的关税立场与特朗普主张高度一致。

拥抱金融创新的资深商界管理者。卢特尼克担任综合性金融公司建达公司(Cantor Fitzgerald)和BGC集团的董事长兼首席执行官,在入行伊始就对金融科技、加密货币的发展高度重视。此外,卢特尼克的商业版图也涉及一些中国业务。例如,建达公司曾参与中国生物技术公司阿诺医药(Adlai Nortye Ltd.)在纳斯达克的上市业务,为备案新规后“在美IPO第一股”;另据报道,位于香港的全球最大稳定币公司Tether公司与卢特尼克之间也有较为密切的商业联系。拥有在华业务经验的卢特尼克后续或可成为中美交流的突破口之一。

特朗普的坚实支持者与典型MAGA主义者。卢特尼克出生于犹太家庭,他曾在911事件中失去家人,其供职的公司也在事件中遭受重创,这使得他在国际事务上更可能同保守主义相靠近。卢特尼克对特朗普忠诚度极高,其在2020年和2024年大选之间曾为特朗普进行筹款,是特朗普本次竞选期间的主要资金支持者,并和琳达·麦马汉一同成为特朗普2024年总统过渡团队的联合主席,负责为特朗普2.0内阁团队挑选和审查合意人选。作为商界人士,卢特尼克在竞选前的公开活动和信息尤为有限,但体现出鲜明的MAGA立场,赞同通过普遍性关税保护美国利益,他曾在X平台上指责美国工业品的进口是“荒谬”的,尤为厌恶贸易赤字且颇为期待美国制造业回流,希望通过关税来建立保护美国工业,回到1900年的“黄金时代”。而在个人社交媒体上,卢特尼克颇为强调“Fight for America/Make America Great Again(让美国再次伟大)”等宣传话语。

社交媒体上卢特尼克对MAGA几乎狂热的立场(引用自X@howardlutnick):

——“Today is the day. I am proud to vote for President @realDonaldTrump. He will protect the American workforce, unleash our country‘s ingenuity, and strengthen our economy. Join me in going to the polls and we will Make America Great Again.”

——“President Trump needs allies in his administration, not staffers undermining his agenda. There are over 70 million Trump supporters across the country. And the best people are ready to take the field on day one to Make America Great Again.”

卢特尼克关于贸易的表态(引用自X@howardlutnick):

——“Inflation is up 20% under the Harris-Biden administration, but they continue to lecture us about economic policy. President Trump has solutions, and it starts on day one when we put an end to our unfair trade relationships.”

——“It’s nonsense that Ireland of all places runs a trade surplus at our expense. We don’t make anything here anymore—even great American cars are made in Mexico. When we end this nonsense, America will be a truly great country again. You’ll be shocked!”

综合来看,卢特尼克在对外贸易上的立场体现为典型的保守主义,预计在关税上倾向于支持对美国贸易逆差国普遍加征关税。此外,在数字货币方面,卢特尼克强调数字美元的重要性,并认为美元稳定币有助于强化美元霸权。这些政策主张均与特朗普理念一致。特朗普的提名公告称,商务部长将同时负责贸易代表办公室,预计卢特尼克在特朗普2.0时期关税政策的制定与执行上将发挥重要作用。

2.1.3. 贸易代表:杰米森·格里尔

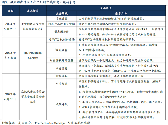
11月26日,特朗普提名第一任期贸易代表莱特希泽的幕僚长格里尔(Jamieson Greer)出任美国贸易代表。这一岗位负责美国的国际贸易政策,不仅是总统的首席贸易顾问,还是与外国政府缔结协定的首席谈判官,因而备受中国市场的关注。就人物画像而言,格里尔可概括为一位拥有丰富国际经贸经验、深谙贸易法律的保守派官员。就政策主张而言,格里尔主张“强有力”的关税政策,在对华贸易政策上较为鹰派。

深谙贸易法律的现实主义保守人士。格里尔曾服务于美国空军在伊拉克的司法机构。目前,格里尔是律师事务所King & Spalding的合伙人,其业务范围包括为国内制造商处理贸易救济案件、进出口合规和投资安全事务。格里尔因在特朗普第一任期内协助参与贸易谈判的出色表现而受到高度评价,特朗普表示希望格里尔“控制美国的巨额贸易逆差,捍卫美国的制造业、农业和服务业”。在贸易政策上,格里尔存在“厌恶不平等贸易”和“担忧中国科技进步”的复合认知,立场较为鹰派。格里尔多次在听证会上表示包括中国不公平的贸易举措和WTO错误政策在内的行为严重损害了美国贸易和国内产业,应该得到纠正。在具体措施上,除了普遍性的关税政策,格里尔还呼吁撤销中国的永久最惠国待遇地位,并进行渐进式的审核。

贸易政策料将延续特朗普1.0时期的主要特点,但仍会出现新特征。整体上,格里尔既表现为典型的MAGA人士,还存在一定的现实主义战略鹰派色彩。在关税立场上,格里尔同特朗普1.0时期政策保持高度一致,试图将高额关税作为美国制造业回流的工具,而中美之间的一阶段协议或成为任内摩擦的导火线;在政策实践上,格里尔仍可能延续特朗普1.0时期关于中美公平贸易的谈判主线,而不同之处在于,格里尔可能更为激进地将中国的永久正常贸易关系地位作为关键施压工具。此外,在科技竞争方面,格里尔或主张对拜登政府的“小院高墙”策略进行调整,将更广泛的高科技产品以及更多的经贸盟友纳入限制对华出口的范畴,以更加全面地应对中国在高科技领域的挑战。

2.2.国家安全与外交团队

2.2.1.   国务卿:马尔科·卢比奥

2024年11月13日,特朗普提名现任佛罗里达州联邦参议员卢比奥(Marco Rubio)出任下届政府的国务卿,其职责在于主管美国外交事务,是总统的首席外交顾问,也能够代表美国总统执行对外政策。

意识形态挂帅的国内外事活动者。卢比奥曾长期担任国内立法机构议员,曾因2009年极右翼的“茶党”运动而在全国范围内声名鹊起,奠定其意识形态中的极端保守立场。作为职业政治家,卢比奥在参议院保持高度活跃,自其担任联邦参议员后,他发起或联署了超过15000份法案,其中涉及国际事务、生物健康和国家安全等议题的法案位居前列(图6、7)。从其涉外立法偏好来看,卢比奥擅长从意识形态等角度入手对其认为的“威权国家”进行发难。在地缘政治问题上,卢比奥对华立场鹰派,曾同中国台湾地方当局保持“不正当”的紧密关系;呼吁迅速结束俄乌战争,强硬支持以色列,在欧洲事务立场上与特朗普高度一致。然而,卢比奥本人并非战略智库或外交业务人士,其以迈阿密市议员入仕,随后参与各层级议员的竞选与任职,在外交实践中存在明显的欠缺。

卢比奥的意识形态外交或将更为激进。虽然国务卿的职责和国会议员的职责存在明显差异,但卢比奥料将继续以意识形态挂帅制定美国外交策略、进行外交行为。在涉华议题上,卢比奥或将继续延续其“反华挑衅”行为,就地缘战略、生物安全、中美投资等国际金融问题进行发难。上述议题可能呈现出相互交叉、互为目标和手段等特征。在经贸问题上,卢比奥倾向于将关税视作意识形态斗争、保护“经济安全”的工具。此外,他或将进一步限制美国资本对中国企业的投资(如:《爱国者投资法案》在24Q3的修订)。在地缘政治问题上,卢比奥的策略接近共和党内部的“优先派”,即乐于推进调停俄乌冲突,使美国战略重点能够优先转向亚太地区。作为强硬的保守派代表,卢比奥意识形态的外交偏见以及缺乏官方外交的实践经验或将令中美双边沟通遇到一定阻碍。

2.2.2. “边境沙皇”与国土安全部长

11月10日,特朗普提名霍曼(Thomas Homan)出任“边境沙皇”;11月12日,特朗普提名诺姆(Kristi Noem)出任国土安全部长。前者主要负责非法移民的控制与遣返,后者主要确保美国领土安全,并灵活地应对恐怖主义和其他危险。

霍曼是极端反对非法移民的强硬边境管理者,曾长期就职于移民管理系统,在特朗普的第一任期中,他于2017年至2018年担任美国移民和海关执法局代理局长,是特朗普“零容忍移民政策”的最强烈支持者之一。在特朗普第二任期提名后的采访中,霍曼曾以“对系统进行全面改革、赋予边境巡逻人员权力并为边境安全带来真正变化的计划”来表达其上任后首日的边境战略。诺姆是历任州级行政长官但无安全部门管理经验的MAGA主义者,曾担任国会众议员和南达科他州州长。在执政理念方面,诺姆是一个典型的MAGA主义者,她在社交媒体的叙事中尤为强调“American People / Spirit(美国精神)”。诺姆将国家网络安全作为其关注的重点领域,视TikTok为国家安全的重大威胁。此外,她将驱逐非法外国移民作为特朗普的行政重点,指责拜登—哈里斯的移民政策使得大量“杀人犯(Murderers)”进入美国。

诺姆在社交平台上对MAGA的狂热(引用自X@ KristiNoem):

——“Donald Trump loves America & wants us to be strong. He sees how great we’ve been & believes that we have the potential to be greater still. When I endorsed him for President, I said that he was “the leader, the fighter that our country needs.” And he has proven it again and again, even taking a bullet for our Freedoms.”

诺姆对拜登—哈里斯移民政策的抨击(引用自X@ KristiNoem):

——“The border crisis shows no signs of easing, and it could very well escalate before President Biden and Vice President Harris leave office. The challenges will be significant, but @realDonaldTrump is already building a top-tier team, fully equipped to tackle the issues head-on and restore order at the border.”

——“Kamala Harris let 13,000 murderers into the country. That’s 4 murderers for every county in America… Under Kamala and Joe Biden, the world is less safe. Our communities are less safe. President Trump will make America SAFE again!.”

特朗普2.0的边境政策料将较早落地。霍曼与诺姆二人同特朗普之间的共识度极高,这将推动相关管控政策尽快落地。在移民庇护问题上,霍曼与诺姆或将继续加强对寻求庇护者的资格审查;在签证管理上,特朗普第二任期可能会进一步限制H-1B签证的发放,例如提高最低工资要求、限制签证持有者的就业领域、缩短签证有效期等。总体来看,边境政策或将成为特朗普2.0时期落地最快的政策。

2.2.3.国防部长与总统国家安全事务助理

11月12日,特朗普提名赫格塞斯(Peter Brian Hegseth)担任下一任国防部长,该岗位是总统的主要国防政策顾问,负责规划一般国防政策和与国防部相关的其他政策。同日,特朗普提名沃尔茨(Michael Waltz)担任总统国家安全事务助理。该岗位隶属总统行政办公室,无须经由联邦参议院同意即可上任,是美国总统在国家安全议题内相关事项的主要幕僚。

赫格塞斯是具有军事和传媒背景的特朗普支持者,其曾担任明尼苏达州国民警卫队步兵军官,其间被部署至阿富汗;2014年,赫格塞斯加入福克斯新闻担任撰稿人。在同特朗普的关系上,赫格塞斯在2016年初选时就支持当时仍是政治新人的特朗普,并在特朗普第一任期中曾被列入退伍军人部部长的考虑人选。在安全政策立场上,赫格塞斯秉持“亲以、反伊(朗)、抨击北约”的保守主义立场。在巴以问题上,他明确反对“两国方案”,并支持以色列对被占领的约旦河西岸的主权;在中东问题上,认为伊朗是“邪恶政权”,支持特朗普在第一任期末的刺杀行为;在欧洲问题上,他认为北约盟友“过时、武器落后、被入侵且无能”。沃尔茨是兼具军事和立法背景的共和党人,目前仍在美国陆军国民警卫队中担任上校,曾在白宫担任副总统的反恐顾问。此外,他在2018至今任美国众议院议员。沃尔茨认同特朗普关于“美国优先”的政策立场,反对继续对乌克兰进行军事援助。他在2023年有关“高空气球”的发言以及“中美新冷战”的发言,令他被视作最为鹰派的众议员之一。

战略界“鹰派”或将难以推动地缘热度降温。无论是赫格塞斯还是沃尔茨,他们在美国安全战略中均存在相似立场。在中东和巴以问题上,预计将延续特朗普政府避免美军直接卷入冲突的基本原则。然而,鉴于他们“亲以色列、反伊朗”的基本立场,这可能难以促使该地区的紧张局势得到有效缓解。在俄乌冲突上,赫格塞斯与沃尔茨更倾向于将其视为减轻美国对其海外盟友防务负担的契机,而非寻求和平解决的途径。在涉华议题上,二人秉持“冷战思维”。他们可能会对中国国防现代化采取更加激进的态度,包括发表强硬言论或采取实际行动。此外,预计他们会进一步扩大对中国实体的管控名单,以此作为对华施压的工具。

3.特朗普2.0内阁风格与后续观察节奏

3.1.特朗普2.0内阁总体风格

极端MAGA派、意识形态派和战略鹰派共同构成特朗普2.0内阁主要成员的风格。其中,极端MAGA派代表包括卢特尼克、霍曼和诺姆等,他们以保守主义和传统美国文化价值观为其基本立场。在他们看来,美国的内外政策可以简单地划分为“对传统美国人有利”与“对传统美国人不利”两个方面。因此,在对外经济政策上,他们倾向于采取“一刀切”的强硬态度。意识形态派包括卢比奥和候任美国副国家安全事务助理黄之瀚(Alex Wong),他们以意识形态作为执行美国外交的基本立场,主张对其认定的“威权国家”采取更为强硬的外交政策。战略鹰派包括赫格塞斯和沃尔茨,他们以现实主义、冷战思维和对抗模式作为其基本立场,强调美国的国家安全应优先于联盟利益和意识形态考量;致力于强化美国的战略优势、减轻战略负担,在全球范围内建立有利于美国国家安全的整体秩序。此外,经贸团队的贝森特和格里尔在一定程度上体现了MAGA倾向,但他们并非狂热分子,而是表现为更为务实且注重策略。在经贸政策方面,格里尔持较为鹰派的现实主义立场,倾向于通过强化“泛安全化”和科技竞争的叙事来推动一场“科技新冷战”。

特朗普在不同类型内阁成员的分歧中将扮演最终决断人的角色。一方面,美国宪法赋予总统在内政外交议题上的最终决断权;另一方面,特朗普本人仍是一个乐于使用权力、以商业逻辑参与政治的人士。根据《The Atlantic》对特朗普的侧写,其个人特征可以被概括为“自恋(Narcissism)、自大(Disagreeableness)、不讨人喜欢(Grandiosity)”,这些特质奠定了他充分运用权力的微观基础。综合考虑特朗普的现实年龄,他可能更倾向于在一个“特朗普化”的官僚机构内承担最终决断人的角色。

3.2.政策节奏推演与后续关注事件和时点

依照惯例,新一届国会将于2025年1月3日正式宣誓就职。1月20日,新总统将正式宣誓就职并发表就职演讲。随后,总统将向参议院提交须经审议通过的内阁成员名单,国会将在1—3月陆续确认和任命重要内阁官员。在此期间,关注的时点和事件即1月20日—4月29日的总统“百日新政”。参考过往经验,百日新政内,总统将优先推行重要且紧急、仅需要总统行政令的政策,如移民、外交与去监管等,以及关税的初步策略;期间,2月第一个周一总统将提交FY2026总统预算案。此外,考虑到特朗普第二任期提名的部分官员缺少丰富的行政经历,我们还建议关注期间特朗普与内阁官员之间的配合与默契程度,以辅助判断特朗普2.0政策推行的顺畅程度。

移民:边境政策或将成为最早落地的政策。预计特朗普在上任之初便会以行政令强力推进大规模非法移民遣返计划,或可能恢复其第一任期内的“骨肉分离”政策(将非法移民与其子女强制分离);同时加强边境管理资金和人员配置、收紧签证发放等。这一政策将直接冲击美国劳务市场供需两端,如3月初公布的2月非农预计受移民就业的减少而回落(详见报告《增长缓而稳,降息近尾声——2025年度展望(五):海外宏观》)。

停战:预计“百日新政”内特朗普将调停俄乌冲突,但较难实现其宣称的“24小时停战”目标。特朗普对从欧洲地缘纷争中抽身有较为强烈的诉求,国防部长赫格塞斯与国家安全事务助理沃尔茨分别赞同在欧洲减轻美国的防务负担、减少对乌克兰的援助,与特朗普的立场一致,有助于同时施压俄乌双方加快推进和谈进程。但同时,二者战略鹰派的立场或难以在短期内彻底实现欧洲地缘政治的降温。

减税:增量减税政策可期,关注FY2026预算案中的线索。减税是特朗普最重要的内政之一,但在程序上需经国会两院的立法流程,难以在百日新政内落地。参考2017年,特朗普第一任期内减税法案最初版本于2017年4月推出,随后经历了漫长的修正。考虑到财政部长贝森特的公开发言显示其将推进减税作为首要政策优先项,在现有TCJA法案基础之上,预计2025年的减税方案能够更早具备雏形。我们可以从预计于3月发布的FY2026财年预算案中得到关于减税的更多线索。

关税:边加边谈,关注百日新政内政策力度。关税更多作为特朗普的工具而非目的,预计先落地小幅、部分关税,后续密切关注各方的反制应对与谈判进展。在正式就任前,11月25日特朗普便在社交平台上喊话威胁对墨西哥、加拿大和中国加征关税。从后续墨西哥和加拿大政府与特朗普的沟通来看,特朗普更多将关税作为要求墨、加两国解决边境问题的筹码。特朗普第二任期负责关税政策的贸易代表格里尔和商务部长卢特尼克分别为偏向战略鹰派和传统MAGA主义者,支持普遍性关税、担忧中国对美的科技竞争。因此,特朗普2.0时期对华关税冲击的确定性不可忽视,但加征关税的具体力度和节奏仍存在高度不确定性。基准情形下,特朗普预计延续1.0时期中美公平贸易的谈判主线,在百日新政内(3—4月)开启对华关税调查并威胁落地小幅、或针对部分产品的关税。后续关税落地的节奏与形式将取决于中美双方沟通与谈判进展,存在高度不确定性。但考虑到特朗普及其经贸团队视关税为工具的立场,2025年内全面落地60%对华关税的可能性较低。此外,与特朗普1.0时期不同的是,需高度警惕特朗普经贸团队提出撤销中国的永久最惠国待遇地位(永久正常贸易关系)的风险和冲击。

4.风险提示

特朗普再度遇刺:美国大选期间总统候选人特朗普曾一度遇刺,在美国政治极化和两党矛盾激化背景下,特朗普正式就任前存在再度遇刺的风险,届时或将造成美国国内局势动荡;

特朗普政策出台顺序、幅度与市场预想有偏差:特朗普及其团队的政策主张仍处于初步阶段,特朗普就任后,其一揽子政策推进和落地的顺序、政策的具体内容、落地的时间等都存在较大的不确定性,这将直接影响美国经济和资产价格的表现;

全球地缘冲突加速恶化:特朗普第二任期的风格和内阁成员均偏鹰派,加之其在外交上的政策与民主党差异较大,共和党政府就任后,恐加速全球政治格局的变化和地缘冲突的恶化。

加载中...