新浪财经 股票

中信建投陈果:积极布局,跨年行情渐行渐近

市场资讯 2024.12.01 17:49

来源:中信建投证券研究

|陈果 何盛

近期市场从盈利预期、流动性预期和风险偏好层面都呈现一定改善迹象。我们认为,前期政策发力的领域已初见成效,且预计12月重要会议政策部署将扩围加力。海外方面,市场集中主题交易“特朗普2.0交易”渐渐稳定,美元、美债利率见顶回落,人民币兑美元汇率稳定,特朗普宣布先加征10%关税好于市场悲观预期,从配置季节性看,岁末年初险资和其他中长期资金流入也值得期待。

综合看,我们继续看好跨年行情,短期如市场还有震荡回调,投资者可考虑积极布局。重点关注行业:非银金融、地产链、消费电子、机械、建筑、建材、钢铁、社会服务等。重点关注主题:新质生产力,两重两新,供给侧优化,央国企市值管理等。

前期海外不确定性攀升、汇率承压与政策空窗期背景下,市场情绪有所回落。

目前,前期不利影响因素已有所改善。国内方面,近期地产、消费等产业政策陆续推进,部分国内经济数据边际修复。11月PMI为50.3%,比上月上升0.2个百分点,连续3个月上升,且连续2个月运行在扩张区间。核心城市房地产销售面积有企稳回升迹象,海外方面,近日,美元指数已阶段见顶回落,汇率边际修复。前期市场对于美国10年期国债利率过度定价,现亦有所回落。特朗普宣布对华加征10%关税,好于前期预期。

从流动性预期和风险偏好等因素来看,统计规律显示近十年A股市场岁末年初表现较优。由于近期市场情绪偏谨慎,且我们预计今年12月政策将进一步强化扩内需,我们看好A股市场后续的跨年行情,短期如市场还有震荡回调,投资者可考虑积极布局。

我们认为A500将是本轮行情的一个代表性指数,主动管理投资者可以考虑构建A500增强策略,建议考虑超配资产重估与化债方向(金融地产、地方开支相关类),受益财政的“两重”“两新”方向与新质生产力。重点关注行业:非银金融、地产链、消费电子、机械、建筑、建材、钢铁、社会服务等。重点关注主题:新质生产力,两重两新,供给侧优化,央国企市值管理等。

1

震荡中,市场内外环境边际改善

市场近期经历了较大幅度的调整,成交额也有所萎缩。其主要原因为前期海外不确定性攀升、汇率承压与政策空窗期,市场情绪大幅回落。前期全球大类资产进行“特朗普交易”,美国再通胀预期走高,美债收益率大幅上行。至11月16日,人民币兑美元中间价报7.1992,贬值至2023年10月以来最低水平。受人民币贬值与海外资金撤离影响,港股调整幅度更为明显;至11月25日,成交额环比走弱,指数持续下行,情绪降至本轮行情较低水平。

产业政策陆续发布

十四届全国人大常委会十二次会议审议通过,增加地方政府债务限额6万亿,用于置换存量隐性债务,为地方政府腾出空间更好发展经济、保障民生。财政部部长蓝佛安在新闻发布会上介绍,从2024年开始,我国将连续五年每年从新增地方政府专项债券中安排8000亿元,专门用于化债,累计可置换隐性债务4万亿元。再加上这次全国人大常委会批准的6万亿元债务限额,直接增加地方化债资源10万亿元。同时也明确,2029年及以后到期的棚户区改造隐性债务2万亿元,仍按原合同偿还。大级别化债政策落地后,政策空窗期间亦有小级别产业政策发布,提振市场情绪。

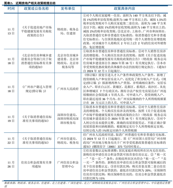
房地产政策方面,一线城市取消普通住宅与非普通住宅的区分标准,广州加速推进收储。近期,中国一线城市北上广深取消了普通住宅与非普通住宅的区分标准,并出台了相应的税收优惠政策以促进房地产市场健康发展。北京、上海、深圳和广州相继发布了相关通知,明确了取消标准并加大住房交易税收优惠力度,旨在降低改善型住宅的交易成本,活跃二手房市场,加快购房需求的释放。(1)在居民需求方面,广州市提出了新增入户类别,哈尔滨延长了公积金贷款的年龄和额度上限,广州调整了住房公积金贷款的认定标准。广州市拟新增“安居乐业入户”和“投资纳税入户”两种类别,哈尔滨则放宽了公积金贷款条件,提高了多子女家庭的贷款额度上限。广州住房公积金管理中心也调整了贷款政策,对无房家庭和符合特定条件的家庭提供更优惠的贷款认定。(2)住房供给方面,广州安居集团宣布将收购90平方米以下的存量商品房作为保障房,这一措施将有助于扩大保障性住房的供应,满足市民的住房需求。收购遵循市场化、法治化原则,并优先考虑整栋或整单元未售的楼栋项目,以实现封闭管理。

此外,今年以来消费品以旧换新政策不断扩围加力,各地纷纷制定与中央政策相衔接的实施方案,政策方案覆盖多个消费品领域,通过提供补贴和优惠措施,鼓励消费者淘汰老旧产品,购买新的、更环保、更节能的产品,从而刺激消费需求,促进产业结构的优化升级。

国内经济数据边际改善

随着一揽子增量政策落地,国内经济呈现企稳回升态势。根据统计局数据,10月国民经济运行稳中有进,部分关键经济指标已经有所回升,社会预期持续改善,反映出消费需求和生产活动的逐步回暖,表明前期政策的累积效应正在逐步释放。同时,这些数据的改善也提示我们,尽管经济恢复可能仍需时间,但已经出现了向好的边际变化,为未来经济的进一步回暖奠定了基础。

根据中国物流与采购联合会、国家统计局服务业调查中心发布的数据,11月份的制造业采购经理指数(PMI)为50.3%,比上月上升0.2个百分点,连续3个月上升,且连续2个月运行在扩张区间。这一增长主要得益于新订单指数和生产指数的稳步提升,需求方面,新订单指数为50.8%,较上月上升0.8个百分点,连续3个月上升,显示市场需求持续改善,当前呈现加快回升态势。供给方面,在市场需求改善以及各项政策的带动下,企业生产意愿进一步上升,生产指数为52.4%,较上月上升0.4个百分点,不仅连续3个月上升,也连续3个月运行在扩张区间,显示9月份以来制造业生产活动持续稳定加快增长。综合来看,11月我国制造业供需稳中加快增长,经济发展活力持续提升。

此外,11月份的数据显示,大型企业PMI为50.9%,中型企业PMI为50%,小型企业PMI为49.1%,表明不同规模的企业均有所改善,尤其是中型企业在连续6个月运行在50%以下后回到荣枯线,显示出市场需求有所回升,生产活动加快增长。

近期,中国房地产市场的销售情况显示出回暖的迹象。从数据上看,商品房销售面积数据出现边际修复,10月新增销售面积同比降幅出现大幅收窄,已接近2023年水平,并且北京、深圳10月二手房销售面积也出现大幅回升。

海外不利因素边际改善

前期市场关注“特朗普交易”,美元指数、10年期国债利率均大幅上行,美元指数11月22日达到最高值107.49,10年期国债利率11月13日达4.44%。人民币承压,大幅贬值。近日,美元指数已阶段见顶回落,汇率边际修复。并且,前期市场对于美国10年期国债利率过度定价,现亦有所回落。前期“特朗普交易”下形成的海外不利因素均出现边际改善。

美国东部时间11月25日,美国当选总统唐纳德•特朗普在其社交媒体账号发文,表示将对墨西哥和加拿大进入美国的所有产品征收25%关税。此外,他还妄言将对进口自中国的所有商品加征10%的关税。特朗普关于关税的最新言论与前期总统竞选期间有较大差别。他在竞选总统期间称要对中国输美商品加征60%的关税,最近的说法是10%;而对加拿大、墨西哥关税的说法从之前的10%增至了25%。虽然特朗普对中国加征关税或逐步加码,但短期内关税低于前期预期对市场情绪有所提振。

跨年行情渐行渐近

积极布局,备战跨年行情。受益于12月政策预期,A股市场往往存在跨年行情,单纯从统计角度来看,近十年内12-2月平均涨跌幅占优。其中,金融、消费风格板块为市场主线。根据前文所提,市场前期情绪过于悲观,对于边际利好反应明显,当下汇率、海外不确定性与政策预期等影响因素也有边际改善,A股本轮有望迎来相对更大级别的跨年行情。投资者可逢低布局,备战跨年行情。

2

主动构建A500增强策略

2023年,美国国内市场被动型权益基金产品规模达到9.23万亿美元,占比达到60%。2024Q3,A股市场被动型权益基金产品规模达到3.36万亿元,占比达到47%,相当于美国2018年水平。截至24Q3,被动型公募基金持股市值达到3.16万亿元(相当于全A自由流通市值的8.4%),超过主动型公募基金的2.82万亿元(相当于全A自由流通市值的7.5%)。

中证A500指数定位于反映各行业最具代表性上市公司证券的整体表现。指数编制方法聚焦行业均衡,从各行业选取500只市值较大证券作为指数样本;其中,三级行业龙头公司具备优先入选资格,可及时纳入部分新兴领域的龙头公司,提升对新质生产力的代表性。此外,指数编制结合互联互通、ESG等筛选条件,便利境内外中长期资金配置A股资产。近期A500ETF保持流入趋势,截至11/22跟踪产品规模超过1800亿,其中场内ETF规模超过1700亿。

超配方向1:资产重估与化债方向(金融地产、地方开支相关类)。

与化债行动相关的主体有望直接受益。截止2024年6月,中央政府杠杆率为24.6%,显著低于其他部门,中央政府杆杆率仍有一定提升空间。蓝部长强调“还有其他政策工具正在研究当中,中央财政还有较大的举债空间和赤字提升空间”,发行特别国债支持化债的国有大行、AMC、城投公司等相关企业,由于直接承担化债任务,在政策支持背景下,伴随着化债攻坚进一步深化,其资产质量有望进一步改善,并带动盈利能力增强。

建议关注城农商行和地方AMC相关投资机会。地方政府不断出台政策支持债务化解,城农商行作为区域金融的重要参与者,其在不良资产置换和价值挖掘中具有关键作用,可以通过债务重组来提高不良资产回收率并实现增值。同时,地方AMC承担着不良资产的处理与再造任务,通过资产整合、结构调整等方式提升资产质量,其估值弹性和盈利潜力有望提升。

化债政策助力建筑装饰行业重回增长轨道。地方政府隐性债务的积压严重影响了基建资金的充裕度,基建项目的推进速度明显放缓,近年来建筑业竣工产值、新增合同额等重要建筑业指标增速均呈现下降趋势,上市公司经营活动产生的现金流量长期为负。大规模债务置换将大幅减轻地方政府的债务负担,使地方政府能够释放更多财政资金,此前大量因资金不足而搁置的基建项目有望重新启动。如果扩大地方政府的举债空间,形成政府投资和实物工作量的资金将同比大幅增加,从而加快基础设施项目的推进速度,改善建筑企业的财务状况。

在化解债务资金的支付顺序上,我们认为央企和地方国企可能优先于民营企业获得支付。此外,通过央企和地方国企的利润上缴和分红,预计化债资金将大比例回流到财政系统。建议关注铁路、水利等基建项目中具备领先优势的国央企。

超配方向2:“两重”“两新”方向

今年以来,“两重”“两新”是政策的一大亮点,随政策资金安排陆续落地,已在部分领域取得明显成效,9月社零同比增速及基建投资增速均有不等程度回暖。综合评估,我们预计其也是未来扩内需加码的重要着力点,值得投资者战略性重视。

政策表态25年将加力支持“两重”建设,新型城镇化或是重点方向。“两重”建设是指国家重大战略实施和重点领域安全能力建设。2024年两会提出,从今年开始拟连续几年发行超长期特别国债,专项用于国家重大战略实施和重点领域安全能力建设(“两重”),具体包括8个方面、17个具体投向,主要涉及科技研发、绿色智能数字基础设施、农村转移人口市民化配套的就业/教育/医疗等公共保障体系、高标准农田建设、城市更新、能源原材料重点领域、重点行业设备更新和技术改造等方向。发改委自今年2月开始就已多次组织各地方相关部门梳理储备2024年能开工建设的超长期特别国债项目,万亿超长期特别国债于5月起陆续发行、提供资金支持,截至8月前两批“两重”建设项目清单下达。10 月 8 日国新办新闻发布会介绍,1 万亿元的超长期特别国债里用于“两重”建设的 7000 亿元已全部下达到项目,项目开工率是 50%;同时,将在年内提前下达明年1000亿元中央预算内投资计划和1000亿元“两重”建设项目清单,支持地方加快开展前期工作、先行开工实施;25年将继续发行超长期特别国债并优化投向,加力支持“两重”建设。经梳理,续建基础设施、农业转移人口市民化(重点是普通高中建设与医院病房改造)、高标准农田建设、地下管网建设、城市更新等领域增量资金需求较大。

“两新”支持范围和支持规模有望再拓宽。7月25日,发改委、财政部联合发布《关于加力支持大规模设备更新和消费品以旧换新的若干措施》,明确资金安排、提出将统筹安排3000亿元左右超长期特别国债资金加力支持大规模设备更新和消费品以旧换新。11月8日蓝佛安部长在人大常委会新闻发布会上表示,结合25年经济社会发展目标,将实施更加给力的财政政策,包括加大力度支持大规模设备更新以及扩大消费品以旧换新的品种和规模等。从7月以来政策实施的效果看,补贴政策明显拉动C端相关耐用品的消费需求,尤其存量更新需求占比较高的领域(如家电效果>家居),推测后续若品类扩充,消费电子是可能方向(广东地区今年特别提出对手机等电子消费产品的补贴、中央层面22年5月曾推出补贴政策);设备更新方面,除中游资本品报废更新补贴外,结合9月工信部发布的《工业重点行业领域设备更新和技术改造指南》, 推动各领域实现高端化、智能化、绿色化也有望成为政策重点导向,或将推动相关软件、自动化设备等增量需求。

超配方向3:新质生产力方向

数据要素:政策接连落地,商业模式逐步完善。数据要素产业市场教育阶段已逐渐完成,数据资产评估与入表需求正在爆发进行时,市场发展空间可期。四季度以来数据要素政策接连落地,后续有望从政策驱动阶段迈向“政产”共振的新阶段,数据基础设施、公共数据授权运营、数据资产入表与评估、数据应用等环节将发生明显的边际变化。

AI+:下游应用有望加速爆发,上中游算力景气度确定。苹果Apple Intelligence及AR眼镜加持,科技巨头持续完善AI软硬件生态,传统手机笔电有望受益于AI生态成熟后的换机,应用亦有望加速铺开。海外科技巨头AI资本开支持续超预期,且表态将进一步上行,24Q2微软/亚马逊/谷歌/META四者资本开支合计同比+59%,带动算力产业链相关企业订单饱满、业绩高增。

低空经济:万亿级市场发展空间潜力,各省市相关专项政策加速落地。低空经济作为新质生产力和经济新增长引擎,各地地方政府高度重视产业培育,近期北京规划在三年内力争将低空经济产业规模提升至1000 亿元,深圳、重庆产业化/商业化提速,2025年预期先行见部分成效。

智能驾驶/车路云:技术端,自动驾驶已迎来商业化突破期。特斯拉通过BEV加Transformer的端到端大模型引领行业发展,无图NOA加速落地,L2加速商业化,L3有序推进。百度 Apollo、MOMENTA、小马智行等越来越多智驾方案提供商宣布有能力提供L4高阶智驾技术,小鹏以及华为赋能等智驾新车已有明显进展。政策大力支持车路云一体化建设,国内试点城市项目招标逐步落地。24年7月工信部等五部门确定20个城市为智能网联汽车“车路云一体化”应用试点城市;10月工信部表态,将深入推进“车云一体化”应用试点,加大政策支持力度、做好顶层设计。“车路云”符合新质生产力发展+扩大投资稳增长诉求,后续政策支持有望进一步加码。据佐思汽车,截至9月底全国超30多个车路云一体化项目启动,其中以北京(99亿)、武汉(170亿)项目规模最大

风险分析

(1)内需支持政策效果低于预期。如果后续国内地产销售、投资等数据迟迟难以恢复,通胀持续低迷,消费未出现明显提振,企业盈利增速持续下滑,经济复苏最终证伪,那么整体市场走势将会承压,过于乐观的定价预期将会面临修正。

(2)股市抛压超预期。A股快速拉升后又剧烈调整,前期入场的投资者可能止损卖出所持有的股票和基金,另外近期上市公司股东减持规模也有所增长,导致股市抛压上升。

(3)地缘政治风险。如果中美关系管理不善,可能导致中美之间在政治、军事、科技、外交领域的对抗加剧。同时俄乌冲突、中东问题等地缘热点可能面临恶化的风险,如果发生危机则可能对市场造成不利影响。

(4)美股市场波动超预期。若美国经济超预期恶化,或美联储宽松力度不及预期,可能导致美股市场出现较大波动,届时也将对国内市场情绪和风险偏好造成外溢影响。

加载中...