新浪财经

软通动力“卖人头”抽成费34% 负债50亿IPO募资4成盖房

市场资讯 2021.09.09 06:49

中国经济网

原标题:软通动力"卖人头"抽成费34% 负债50亿IPO募资4成盖房

中国经济网编者按:9月10日,软通动力信息技术(集团)股份有限公司(以下简称“软通动力”)首发上会,保荐机构为中信建投证券股份有限公司。软通动力拟于深交所创业板上市,计划公开发行人民币普通股(A股)不超过6352.9412万股(行使超额配售选择权之前),不低于发行后总股本的10%。公司拟募集资金35.00亿元,分别用于交付中心新建及扩建项目、行业数字化转型产品及解决方案项目、研发中心建设项目、数字运营业务平台升级项目、集团人才供给和内部服务平台升级项目、补充营运资金项目。 

2017年至2020年,软通动力实现营业收入分别为70.09亿元、81.39亿元、106.05亿元、129.99亿元,其中,主营业务收入分别为69.90亿元、81.08亿元、105.80亿元、129.81亿元。报告期内,公司实现归属于母公司所有者的净利润分别为-1569.18万元、3.07亿元、7.12亿元、12.59亿元。 

报告期内,软通动力公司经营活动产生的现金流量净额分别为-3.83亿元、2.13亿元、11.26亿元、14.23亿元。其中,销售商品、提供劳务收到的现金分别为67.86亿元、78.26亿元、109.12亿元、133.98亿元。 

2017年至2020年,软通动力资产总额分别为67.08亿元、74.87亿元、80.75亿元、90.41亿元,负债总额分别为44.31亿元、49.03亿元、47.97亿元、49.66亿元。软通动力资产负债率分别为66.06%、65.49%、59.40%、54.93%,高于同行业上市公司平均资产负债率,同行业上市公司平均资产负债率分别为34.34%、36.89%、37.94%、32.64%。 

软通动力流动比率、速动比率低于同行业上市公司。报告期内,公司流动比率分别为1.45、1.32、1.57、1.80,可比上市公司流动比率均值分别为2.48、2.20、2.51、3.48;速动比率分别为1.29、1.19、1.42、1.65,可比上市公司速动比率均值分别为2.34、2.07、2.40、3.33。 

2017年至2020年,软通动力应收票据呈逐年上升的趋势,分别为363.28万元、376.43万元、678.27万元、3683.79万元。公司应收账款余额分别为25.68亿元、33.11亿元、32.43亿元、33.73亿元,应收账款账面价值分别为25.09亿元、31.94亿元、30.95亿元、33.07亿元,占当期营业收入的比例分别为35.79%、39.24%、29.19%、25.44%。 

报告期内,公司应收账款周转率分别为3.14、2.85、3.18和3.56,低于同行业公司平均应收账款周转率3.69、3.67、3.93和3.93。 

2017年至2020年,软通动力存货金额分别为5.98亿元、6.17亿元、6.21亿元、6.34亿元,占流动资产的比例分别为11.11%、10.03%、9.38%和8.31%。2018年至2020年,公司存货周转率分别为10.13、12.53、15.08,低于同行业可比公司存货周转率均值123.35、110.18、194.68。 

软通动力毛利率上升,略低于可比公司毛利率均值。2017年至2020年,软通动力综合毛利率分别为23.08%、24.34%、26.88%和27.22%,主营业务毛利率分别为23.01%、24.30%、26.87%和27.22%。报告期内,同行业可比公司毛利率均值分别为27.70%、27.14%、27.36%、28.07%。 

软通动力半数业绩依赖华为。报告期内,公司对前五名客户的合计销售收入占公司营业收入的比例分别为63.37%、67.04%、68.55%和69.88%,其中对华为的销售收入占营业收入的比例分别为53.86%、53.38%、55.45%和55.53%。 

据招股书披露,软通动力存在因违约、考核结果等导致罚款、扣减服务费情况。报告期内,公司因上述事项收到客户罚款、扣减服务费的金额分别为149.99万元、194.10万元及2060.12万元,占公司营业收入的比例分别为0.02%、0.02%及0.16%。其中,2020年华为对公司进行罚款、扣减服务费2050.12万元。 

软通动力诉讼频繁。招股书披露,软通动力及其控股子公司尚未了结或可预见的重大(单个诉讼或仲裁的标的金额超过500万元)诉讼或仲裁事项为:与深圳前海数赢信息技术有限公司的技术服务合同纠纷、与深圳前海数赢信息技术有限公司的技术服务合同纠纷。报告期内,软通动力发生的劳动争议纠纷(含劳动仲裁和诉讼)共计108件。 

据中国网报道,软通动力募资近四成用于建房。除了近17%的募资拟用于补充营运资金,35亿元的募资中,占比最大的是交付中心新建及扩建项目,拟投入资金约20亿元。在20亿元的项目预算中,房屋建设费用高达13.74亿元,占交付中心项目整个预算的近7成。将如此多的募集资金用于房屋建设,这么做是否有“不务正业”和“圈钱”之嫌? 

财经网在报道中指出,“软通动力以人力外包即“卖人头”为主,项目外包为辅助。”并质疑公司,“‘卖人头’、诉讼多,分拆业务后,IT外包企业的核心竞争力在哪?”银柿财经也在报道中称,软通外包要从华为给付的费用中抽走34%,相当于外包员工到手的薪酬“打了6.6折”。 

财经网在报道中称,说到底,软通动力的核心竞争力仍是“服务”,属于轻资产运营模式,而轻资产模式一般都有很容易被模仿、被替代的特点,并且轻资产模式的企业通常容易对外包厂商形成依赖,恐怕难以形成中长期的竞争优势和投资价值。 

据银柿财经,2018年至2020年,软通动力的工作量法下实现的收入分别为77.04亿元、101.65亿元和124.27亿元,占当期主营业务收入比重超过95%,通过工作量法确认收入的前五大客户为华为、阿里、腾讯、百度和中国银行。这意味着,软通动力是以人才外包方式为主。那么,华为、阿里等大厂付给软通动力的“人头费”,中间被抽走了几成呢?根据2020年员工薪酬在主营业务成本中94.14%的占比推算,约有48亿元为通讯设备行业员工薪酬,占通讯设备行业收入72.64亿元的比重约为66%。也就是说,软通外包要从华为给付的费用中抽走34%,相当于外包员工到手的薪酬“打了6.6折”。 

中国经济网向软通动力董事会办公室发去采访提纲,截至发稿未收到回复。 

软件与信息技术服务商拟创业板上市 

据招股书介绍,软通动力是一家拥有深厚行业积累和全面技术实力的软件与信息技术服务商,主营业务是为通讯设备、互联网服务、金融、高科技与制造等多个行业客户提供端到端的软件与数字技术服务和数字化运营服务。 

软通动力自设立至今,刘天文一直为公司的控股股东、实际控制人。截至招股说明书签署日,刘天文直接持有公司1.01亿股股份,占公司股本总额的27.9450%,系公司控股股东。 

软石智动直接持有公司2056.4905万股股份,占公司股本总额的5.7125%。刘天文系软石智动的执行事务合伙人并持有软石智动0.8073%的合伙权益份额,即刘天文通过软石智动间接持有公司0.0461%的股份,且通过软石智动控制公司5.7125%的表决权。 

光远创富直接持有公司223.0984万股股份,占公司股本总额的0.6197%。刘天文持有软通控股75%的股权,软通控股系光远创富有限合伙人并持有光远创富8.2192%的合伙权益份额。即刘天文通过光远创富间接持有公司0.0382%的股份。 

截至招股说明书签署日,刘天文直接和间接合计持有公司28.0293%的股份,通过直接持股及担任软石智动执行事务合伙人合计控制公司33.6575%的表决权。同时,报告期内,刘天文一直担任公司董事长、总经理,能够对公司的经营管理和决策施加重大影响。最近二年,刘天文对软通动力的控制关系未发生变化,且在未来可预期的期限内将继续保持稳定,因此认定为软通动力实际控制人。 

刘天文,1963年出生,中国国籍,无境外永久居留权,硕士研究生学历。1991年至1993年,任Digital Equipment Corporation IT咨询经理;1993年至1995年,任美国Bechtel Corporation高级项目经理;1996年至1999年,任西门子商业服务集团系统集成部中国区总经理;1999年至2001年,作为北京亚商在线信息技术有限公司联合创始人,任执行副总裁,2001年至2005年,任北京软通动力科技有限公司董事长、总经理、首席执行官,2005年至2020年,历任软通动力信息技术(集团)有限公司执行董事、董事长及首席执行官;2020年9月至今,任软通动力信息技术(集团)股份有限公司董事长、总经理,负责公司整体管理和战略发展。 

软通动力拟于深交所创业板上市,计划公开发行人民币普通股(A股)不超过6352.9412万股(行使超额配售选择权之前),不低于发行后总股本的10%。公司拟募集资金35.00亿元,分别用于交付中心新建及扩建项目、行业数字化转型产品及解决方案项目、研发中心建设项目、数字运营业务平台升级项目、集团人才供给和内部服务平台升级项目、补充营运资金项目。 

业绩逐年增长

2017年至2020年,软通动力实现营业收入分别为70.09亿元、81.39亿元、106.05亿元、129.99亿元,其中,主营业务收入分别为69.90亿元、81.08亿元、105.80亿元、129.81亿元。 

2017年、2018年公司经营活动产生的现金流量净额低于同期净利润,销售商品、提供劳务收到的现金低于同期营业收入。 

报告期内,公司实现归属于母公司所有者的净利润分别为-1569.18万元、3.07亿元、7.12亿元、12.59亿元。 

报告期内,软通动力公司经营活动产生的现金流量净额分别为-3.83亿元、2.13亿元、11.26亿元、14.23亿元。 

其中,销售商品、提供劳务收到的现金分别为67.86亿元、78.26亿元、109.12亿元、133.98亿元。 

报告期内,公司主营业务收现比分别为0.97、0.97、1.03、1.03,净现比分别为20.07、0.73、1.59、1.13。 

2020年末负债49.66亿元 偿债能力低于可比公司平均水平 

2017年至2020年,软通动力资产总额分别为67.08亿元、74.87亿元、80.75亿元、90.41亿元,负债总额分别为44.31亿元、49.03亿元、47.97亿元、49.66亿元。 

报告期内,公司短期借款金额分别为20.00亿元、22.42亿元、23.20亿元、21.93亿元。 

同期,公司货币资金余额分别为14.06亿元、16.58亿元、21.24亿元、28.68亿元,占流动资产的比例分别为26.12%、26.95%、32.10%和37.57%。 

报告期内,软通动力资产负债率分别为66.06%、65.49%、59.40%、54.93%,高于同行业上市公司平均资产负债率,同行业上市公司平均资产负债率分别为34.34%、36.89%、37.94%、32.64%。 

软通动力流动比率、速动比率低于同行业上市公司。报告期内,公司流动比率分别为1.45、1.32、1.57、1.80,可比上市公司流动比率均值分别为2.48、2.20、2.51、3.48;速动比率分别为1.29、1.19、1.42、1.65,可比上市公司速动比率均值分别为2.34、2.07、2.40、3.33。 

招股书称,公司流动比率、速动比率略低于可比上市公司,主要系短期借款较多导致流动负债水平较高,因而流动比率、速动比率低于可比上市公司。结合利息保障倍数、息税折旧摊销前利润水平来看,公司偿债能力较好,总体处于合理水平。 

报告期内,公司主要通过银行借款进行融资,导致报告期内流动比率、速动比率低于同行业可比公司均值,资产负债率高于同行业可比公司均值。 

应收账款周转率低于可比公司平均水平 

2017年至2020年,软通动力应收票据呈逐年上升的趋势,分别为363.28万元、376.43万元、678.27万元、3683.79万元。 

报告期内,软通动力应收账款余额分别为25.68亿元、33.11亿元、32.43亿元、33.73亿元,应收账款账面价值分别为25.09亿元、31.94亿元、30.95亿元、33.07亿元,占当期营业收入的比例分别为35.79%、39.24%、29.19%、25.44%。 

2018年、2019年、2020年,公司应收账款截至2021年6月30日的累计期后回款金额为32.41亿元、30.96亿元和28.65亿元,累计期后回款比例为97.89%、95.48%和84.93%。 

招股书称,除2020年末应收账款因期后回款时间较短导致未回款应收账款金额较高外,以前年度应收账款大部分已取得回款,公司坏账准备能够基本覆盖未回款的应收账款金额。 

报告期内,公司应收账款周转率分别为3.14、2.85、3.18和3.56,低于同行业公司平均应收账款周转率3.69、3.67、3.93和3.93。 

2020年存货6.34亿元 

2017年至2020年,软通动力存货金额分别为5.98亿元、6.17亿元、6.21亿元、6.34亿元,占流动资产的比例分别为11.11%、10.03%、9.38%和8.31%。 

公司按照项目归集开发成本,确认项目收入时结转对应项目成本,尚未结转的开发成本列示为存货,包括未满足收入确认条件的项目所发生的人工成本、第三方采购及项目费用等。 

2018年至2020年,公司存货周转率分别为10.13、12.53、15.08,低于同行业可比公司存货周转率均值123.35、110.18、194.68。 

公司存货周转率与东软集团新致软件相比较高,与中国软件国际、博彦科技、京北方、法本信息相比较低。招股书称,主要原因系中国软件国际、博彦科技、京北方、法本信息主要为软件服务,期末存货规模较小导致存货周转率较高;东软集团系统集成业务采用完工百分比法,期末存货规模较大导致存货周转率较低;新致软件由于经营规模较小,营业成本相对较低,导致存货周转率较低。公司主要从事软件服务且经营规模较大,存货周转情况与自身业务经营情况匹配,存货周转率处于行业合理区间。 

毛利率上升略低于可比公司毛利率均值

2017年至2020年,软通动力综合毛利率分别为23.08%、24.34%、26.88%和27.22%,主营业务毛利率分别为23.01%、24.30%、26.87%和27.22%。 

报告期内,同行业可比公司毛利率均值分别为27.70%、27.14%、27.36%、28.07%,软通动力毛利率略低于可比公司毛利率均值。 

半数业绩依赖华为2020年被华为罚款、扣减服务费2050万元

软通动力主要客户包括华为、阿里巴巴、腾讯、百度、中国银行等大型知名企业。报告期内,公司对前五名客户的合计销售收入占公司营业收入的比例分别为63.37%、67.04%、68.55%和69.88%,其中对华为的销售收入占营业收入的比例分别为53.86%、53.38%、55.45%和55.53%。 

据招股书披露,软通动力存在因违约、考核结果等导致罚款、扣减服务费情况。报告期内,公司因上述事项收到客户罚款、扣减服务费的金额分别为149.99万元、194.10万元及2060.12万元,占公司营业收入的比例分别为0.02%、0.02%及0.16%。 

对公司进行罚款、扣减服务费的客户包括华为、滴滴、腾讯、中国联通。其中,2018年至2020年,华为对公司进行罚款、扣减服务费金额分别为148.99万元、181.77万元、2050.12万元。 

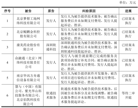
两宗金额超过500万元诉讼

招股书披露,软通动力及其控股子公司尚未了结或可预见的重大(单个诉讼或仲裁的标的金额超过500万元)诉讼或仲裁事项为:与深圳前海数赢信息技术有限公司的技术服务合同纠纷、与深圳前海数赢信息技术有限公司的技术服务合同纠纷。 

关于软通动力与与深圳前海数赢信息技术有限公司的技术服务合同纠纷。软通动力与深圳前海数赢信息技术有限公司于2018年2月1日签署了《技术服务协议》(以下简称为“一期协议”),于2018年8月1日签署了《技术服务协议》(以下简称为“二期协议”),协议均约定软通动力向深圳前海数赢信息技术有限公司提供协议项下《工作说明书》规定的技术服务和/或可交付成果物。一期协议约定技术服务费为343.17万元,软通动力已按照约定履行完毕一期协议项下的义务,且已于2019年4月10日完成验收。但前海数赢因自身项目回款原因并未向软通动力支付一期项目尾款。因项目还需持续交付,软通动力在履行完一期协议相关约定以及前海数赢向软通动力发出开工确认邮件通知后,软通动力继续进行二期交付。2018年11月,双方补签了二期项目的《技术服务协议》(以下简称为“二期协议”),二期协议约定软通动力的服务期为2018年8月1日至2018年12月31日。直至2019年1月,双方一直未就二期项目的具体需求和结算款项达成一致。同时,鉴于前海数赢一直拒付一期尾款且对软通动力的服务质量提出异议,软通动力不得不撤场。截至本次诉讼时,深圳前海数赢信息技术有限公司仍剩余68.63万元未向原告支付。二期协议项下的服务迟迟未验收,根据软通动力的计算明细,深圳前海数赢信息技术有限公司应向软通动力支付261.89万元。上述拖欠金额共计330.53万元。 

2020年3月5日,软通动力就上述合同欠款事项向广东省深圳前海合作区人民法院提起诉讼,请求:1、判令深圳前海数赢信息技术有限公司向软通动力支付服务费330.53万元;2、判令深圳前海数赢信息技术有限公司按照每日1%的标准,向原告支付自2019年5月10日至实际清偿之日的一期项目服务费违约金194.92万元及二期项目服务费违约金52.38万元。上述金额共计577.83万元。 

2020年6月14日,广东省深圳前海合作区人民法院作出(2020)粤0391民初1679号《民事裁定书》,裁定该案应当移送广州市天河区人民法院处理。截至招股说明书签署日,该案尚未开庭审理。 

综上所述,前海数赢拖欠付款的原因系其自身项目回款不到位。软通动力在履行完一期协议相关约定以及前海数赢向软通动力发出开工确认邮件通知后,软通动力继续进行二期交付,最终鉴于前海数赢一直拒付一期尾款且对软通动力的服务质量提出异议,软通动力不得不撤场,因此,双方对技术服务质量存在争议。 

关于软通动力与深圳前海数赢信息技术有限公司的技术服务合同纠纷。2013年12月12日,苏州市苏鸿投资发展有限公司(以下简称为“苏鸿投资”)与软通动力签订了项目合作协议书、IBM卓越云计算及移动互联客户订制中心项目开发合同等,协议及合同中约定苏鸿投资向软通动力及其子公司提供三年的免租场地以及2000万元的项目补贴等支持,软通动力则需要在协议和合同约定的时间内协助苏鸿投资完成产业快速聚集、招商引资等。因政治、经济等多方面客观因素影响,软通动力与苏鸿投资未就协议和合同约定的全部事项达成一致。2018年5月8日,苏鸿投资将软通动力起诉至苏州市姑苏区人民法院,要求软通动力返还项目补贴、赔偿苏鸿投资给与软通动力的免租金优惠的租金损失以及逾期占有的使用费等。 

2019年1月29日,苏州市姑苏区人民法院作出(2018)苏0508民初2837号《江苏省苏州市姑苏区人民法院民事判决书》(以下简称为“一审判决”),判决软通动力及其子公司返还苏鸿投资项目补贴1345.11万元、支付房屋占有使用费58.60万元、赔偿租金损失284.37万元并承担案件受理费、评估费17.03万元,合计1705.11万元。 

2019年2月12日,软通动力不服一审判决并上诉至苏州市中级人民法院;2019年12月26日,苏州市中级人民法院作出(2019)苏05民终3202号《江苏省苏州市中级人民法院民事判决书》(以下简称为“二审判决”),判决软通动力及其子公司返还苏鸿投资项目补贴1036.61万元、支付房屋占有使用费58.60万元、赔偿租金损失108.00万元并承担一审案件受理费、评估费、二审案件受理费29.17万元,合计1232.38万元。双方均未对二审判决提出异议,软通动力已于二审判决指定的日期内将全部款项缴付到位。 

软通动力根据苏州市姑苏区人民法院一审判决结果调整2018年财务报表,计提预计负债金额1705.11万元,减少2018年度利润1705.11万元;2019年12月26日,苏州市中级人民法院二审终审,软通动力需赔付损失、案件受理费等合计1232.38万元。根据二审结果按照实际缴付金额调整2019年度报表冲减2018年度多提预计负债472.73万元,增加2019年度利润472.73万元。 

报告期内发生108起劳动争议纠纷 

截至2021年4月30日,软通动力及其控股子公司尚未了结或可预见的合同诉讼或仲裁,相关纠纷合计14宗。 

公司在招股书中表示,上述14宗技术服务或软件开发合同出现纠纷主要系公司按照合同约定提供服务后,客户未按照约定支付相关费用;公司确认相关应收债权和收入,符合收入确认准则相关要求。 

截至2021年4月30日,软通动力及其控股子公司尚未了结或可预见的劳动诉讼或仲裁,相关纠纷合计28宗。 

报告期内,软通动力发生的劳动争议纠纷(含劳动仲裁和诉讼)共计108件。截至2021年6月30日,上述劳动争议纠纷具体情况如下: 

据招股书,经核查,上述劳动争议纠纷的主要原因系:软通动力员工数量较多,报告期各年度,软通动力员工人数分别为53973人、60979人、75406人,员工基数大使软通动力发生的劳动争议纠纷绝对数量较多;员工离职时可能发生追索劳动报酬及其他费用纠纷;软通动力及部分离职员工关于竞业禁止义务的履行,主观理解存在差异等。 

报告期内,软通动力共发生108起劳动争议纠纷(含劳动仲裁和诉讼),要求软通动力支付工资及补偿金等,该等员工向软通动力诉请的赔偿或补偿金额总计为1488.35万元,占各年度的净利润比例较低;截至2021年6月30日,根据劳动仲裁机构或法院最终作出的有效裁决、判决、调解书及和解协议,软通动力因报告期内劳动争议累计裁决应付工资及补偿金等费用总额为195.23万元,占各年度净利润比例较低。上述诉讼或仲裁不会对软通动力资产状况、财务状况及本次发行产生重大不利影响,亦不会对本次发行构成实质性障碍。 

募资近四成用于建房 

据中国网报道,除了近17%的募资拟用于补充营运资金,35亿元的募资中,占比最大的是交付中心新建及扩建项目,拟投入资金约20亿元。招股书显示,交付中心是指软件与信息技术服务商根据客户区域分布、人力资源供给等情况进行统筹规划,通过对场地空间、基础设施、人力资源、技术技能、支撑平台等资源进行科学组织布局和能力建设,构建的规模化、体系化、专业化的服务交付基地,从而为客户持续交付高质量的IT服务。 

根据交付中心新建及扩建项目投资概算,在20亿元的项目预算中,房屋建设费用高达13.74亿元,占交付中心项目整个预算的近7成。 

将如此多的募集资金用于房屋建设,这么做是否有“不务正业”和“圈钱”之嫌?

靠“卖人头”赚钱 大厂外包的薪资被抽成 

据银柿财经,公开资料显示,IT外包一般分为人才外包与项目外包,人才外包的相关技术人员可能会与甲方一同工作,接受甲方管理;而项目外包的主体是项目,技术人员往往只需要在软通动力工作,甲方不进行人员管理,只看项目交付成果。而问询函回复中显示,公司收入确认方式主要有工作量法、验收法和服务期间平均确认法,分别适用于以工作量交付的服务、以成果交付的服务以及定期运行维护服务。以工作量交付的服务基于人/月、人/天、工作量收费或匡算合同金额,客户对项目实施人员的出勤情况有明确直接的要求,定期对项目实施人员的工作情况进行考核,并以考核结果作为双方结算的依据;以成果交付的服务中,客户对项目关键流程节点进行验收,对实施人员管控程度相对较低。 

2018年至2020年,软通动力的工作量法下实现的收入分别为77.04亿元、101.65亿元和124.27亿元,占当期主营业务收入比重超过95%,通过工作量法确认收入的前五大客户为华为、阿里、腾讯、百度和中国银行。这意味着,软通动力是以人才外包方式为主。 

招股书中,软通动力披露,员工薪酬是最主要的成本,2018年至2020年主营业成本中员工薪酬分别占91.06%、91.88%和94.14%,这也与公司以IT外包为主的业务模式相符。 

那么,华为、阿里等大厂付给软通动力的“人头费”,中间被抽走了几成呢? 

软通动力并未明确展示前五大客户的毛利率情况,不过,记者结合行业相关的收入与成本进行了估算。 

公司对前五大客户收入金额进行了披露,华为作为公司第一大客户,2018年至2020年贡献收入分别为43.44亿元、58.81亿元和72.18亿元,分别占当期营业收入的53.38%、55.45%和55.53%,根据问询函回复可知,来自华为的收入几乎全部为工作量法确认。 

根据公司按照行业类别披露的收入情况来看,通讯设备行业2020年共实现收入72.64亿元,这意味着华为占据通讯设备行业收入超过99%,粗略计算软通动力所披露的通讯设备行业业绩基本就是对华为的销售数据。 

软通动力也按行业类别披露了毛利率情况,其中通讯设备行业毛利率2020年为29.79%,则根据“毛利率 =(营业收入-营业成本)/营业收入”可以反推出,2020年通讯设备行业主营业务成本约为51亿元。根据2020年员工薪酬在主营业务成本中94.14%的占比推算,约有48亿元为通讯设备行业员工薪酬,占通讯设备行业收入72.64亿元的比重约为66%。也就是说,软通外包要从华为给付的费用中抽走34%,相当于外包员工到手的薪酬“打了6.6折”。通过类似的方法测算,互联网行业如阿里、腾讯、百度等,软通动力外包员工到手薪酬约为7折。 

IT外包企业的核心竞争力在哪? 

据财经网报道,外包公司指企业在把非核心的部门或者业务外包给相应的专业公司,既能节省成本、又能提高效率。IT外包便是把企业和个人的信息化建设工作承包给专业化服务公司来做。IT外包主要有两种服务模式:一种是人力外包(俗称“卖人头”),譬如员工与软通动力签订劳动合同,但在A公司上班;另一种是项目外包,譬如A公司就将一个项目整体打包,由软通动力组织人员完成。 

目前,软通动力以人力外包即“卖人头”为主,项目外包为辅助。 

软通动力既以“卖人头”为主,又属于人力资源密集型行业,人力成本难免较高。招股书显示,截至2018年末、2019年末及2020年末,软通动力在册员工总数分别为53973人、60979人及75406人;职工薪酬也是软通动力营业成本及期间费用的最主要支出,报告期内,软通动力的职工薪酬分别64.23亿元、84.61亿元、104.50亿元,占主营业务成本比例分别为86.38%、87.97%和89.50%,呈逐年上升的趋势。 

在人力成本投入较高的软通动力也获得了市场的认可,报告期内华为、阿里巴巴、百度、腾讯、中国银行等均在其前五大客户之列,其中华为为其第一大客户,报告期内软通动力来自华为的销售收入分别为43.44亿元、58.81亿元、72.18亿元,占当期营业收入的比例分别为53.38%、55.45%、55.53%。 

从软通动力的前五大客户名单来看,华为、阿里巴巴、百度、腾讯等均属于头部互联网公司,然而财经网却发现,软通动力来源于互联网行业的毛利率却低于其他行业,且低于同行业可比公司均值。招股书显示,2018-2020年软通动力来源于互联网服务的毛利率分别为21.35%、21.26%、21.82%,低于软通动力来源于通信设备、金融、高科技制造等其他行业的毛利率,也低于同行可比公司均值,即25.96%、26.67%、26.32%。 

另外,财经网还注意到,在前十大客户中,软通动力与华为、阿里巴巴、中国银行、腾讯、滴滴、百度、中国平安、微软、欧珀移动等客户之间还存在无条件解除合同的约定。具体如下: 

尽管软通动力在招股书中表示,报告期内未出现未经与公司协商无效条件解除合同的情形,但软通动力同时也表示,但若相关客户对公司业务需求量下降,要求与公司无条件解除合同,将对公司生产经营带来一定负面影响。 

据二轮问询回复函,作为一家以人力外包为主的公司,软通动力报告期内还存在因员工信息与实际不符、考核不达标等因素被客户罚款、扣减服务费的情形,报告期内因上述事项受到客户罚款、扣减服务费的金额分别为149.99万元、194.10万元及2060.12万元,占营业收入的比例分别为0.02%、0.02%及0.16%;其中,第一大客户华为于2020年对软通动力进行罚款、扣减服务费合计约2050.12万元,占当期罚款总金额的比例为99.51%。 

另外,据招股书披露,截至2021年4月30日,软通动力及其控股子公司尚未了结或可预见的技术服务或软件开发合同诉讼、仲裁合计14宗,涉案金额2,214.9万元;尚未了结或可预见的劳动诉讼或仲裁合计28宗,涉案金额462.24万元。据天眼查数据,2018年-2020年,软通动力分别涉及23起、19起、12起法律诉讼,2021年以来已涉13起法律诉讼,超2020年全年。 

实际上,除外包业务外,软通动力也曾踏足过其他业务,但结果并不理想。 

2013年,软通动力曾布局智慧城市业务,但其业绩带来的收益远低于预期。2017年软通动力智慧城市业务收入为4.73亿元,仅占当期总收入的6.77%;2017智慧城市业务的毛利率仅有8.28%,也拉低了公司整体毛利率水平。另外,考虑到智慧城市业务与主营业务差异明显、相关性低等因素,2017年软通动力拆分了智慧城市业务。 

分拆的智慧城市业务对应软通智慧、软通智慧信息、新县智慧、宁波智汇等4家公司,这4家企业2017年的资产总额、资产净额、营业收入、利润总额及占软通动力相关指标的比例如下: 

分拆智慧城市业务后,软通动力又变回“不折不扣”的IT外包公司。那么,作为一家IT外包企业,软通动力的核心竞争力在哪呢? 

据招股书披露,软通动力角色定位是综合性的软件与信息技术服务商,主要以软件服务为核心,服务内容贯穿全产业链,具体增值服务包括软件与数字技术服务和数字化运营服务。说到底,软通动力的核心竞争力仍是“服务”,属于轻资产运营模式,而轻资产模式一般都有很容易被模仿、被替代的特点,并且轻资产模式的企业通常容易对外包厂商形成依赖,恐怕难以形成中长期的竞争优势和投资价值。

加载中...