新浪财经 股票

首次!连续4天跌破千亿市值后,片仔癀控股股东出手了

市场资讯 01.27 21:23

来源:中国基金报

【导读】片仔癀控股股东拟首次增持公司股份

中国基金报记者 卢鸰

连续4个交易日市值跌破千亿元之后,片仔癀控股股东出手了,拟首次增持公司股份。

控股股东拟首次增持

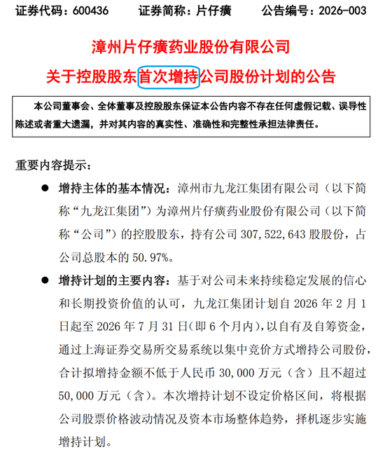
片仔癀1月27日晚发布公告称,基于对公司未来持续稳定发展的信心和长期投资价值的认可,公司控股股东漳州市九龙江集团有限公司(以下简称九龙江集团)计划自2026年2月1日起至2026年7月31日(即6个月内),以自有及自筹资金,通过上海证券交易所交易系统以集中竞价方式增持公司股份,合计拟增持金额不低于3亿元(含)且不超过5亿元(含)。本次增持计划不设定价格区间,将根据公司股票价格波动情况及资本市场整体趋势,择机逐步实施增持计划。

目前,九龙江集团总计持有片仔癀总股本的50.97%。

值得注意的是,片仔癀在公告标题中提示,这是控股股东首次增持公司股份。

市值连续4天低于千亿元

2025年,上证指数上涨18.41%,但片仔癀股价逆市下跌20.04%。

1月22日,片仔癀市值跌破千亿元,之后公司股价继续下跌,至今已连续4个交易日市值低于千亿元,回落至2020年7月的水平。

2025年前三季度,片仔癀实现营收74.72亿元,同比下降11.93%;净利润为21.29亿元,同比下降20.74%;扣非净利润为18.91亿元,同比下降30.38%;经营活动产生的现金流量净额更是同比大降62.53%。其中,第三季度尤其疲弱,营收仅为20.64亿元、净利润为6.87亿元、扣非净利润为4.38亿元,同比降幅分别为26.28%、28.82%和54.6%。

1月27日,片仔癀股价以157.5元/股报收,跌幅为1.75%,最新市值为950亿元。

加载中...