新浪财经 股票

A股突发!601208、002420、300200集体公告,熊海涛女士被查

市场资讯 01.27 19:48

来源:中国基金报

【导读】东材科技、毅昌科技、高盟新材实控人熊海涛被立案调查并实施留置

中国基金报记者 忆山

1月27日,东材科技、毅昌科技、高盟新材相继发布公告称,公司实际控制人熊海涛已被四川省监察委员会立案调查并实施留置。

涉嫌犯罪被立案调查并实施留置

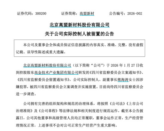
高盟新材发布的公告显示,公司于1月27日收到控股股东高金技术产业集团有限公司转发的《四川省监察委员会立案通知书》《四川省监察委员会留置通知书》,公司实际控制人、副董事长熊海涛因涉嫌犯罪,被四川省监察委员会立案调查并实施留置。目前尚待四川省监察委员会进一步调查。

公开资料显示,熊海涛,女,出生于1964年,硕士,中国国籍,拥有中国香港居留权;现任高金富恒集团有限公司执行董事、四川东材科技集团股份有限公司副董事长、北京高盟新材料股份有限公司副董事长。1997年,熊海涛加入金发科技股份有限公司,曾任公司副总经理、国家级企业技术中心副主任,1998年1月至2024年5月任金发科技股份有限公司董事。

熊海涛曾获2019年大湾区杰出女企业家奖,2018年广东省及广州市“三八红旗手”荣誉称号;曾任广州市九三学社黄埔区第四支社副主委、广州市十四届人大代表和黄埔区第一届人大代表;现任黄埔区工商业联合会副主席。

熊海涛还曾在毅昌科技担任副董事长。今年1月26日,熊海涛因个人原因,申请辞去毅昌科技第六届董事会副董事长、董事职务,同时辞去公司第六届董事会提名委员会委员职务,且辞职后将不再担任公司及其控股子公司任何职务。

前述三家上市公司均表示,将持续关注相关事项的进展,及时履行信息披露义务。目前公司其他董事和高级管理人员均正常履职,董事会运作正常,生产经营管理情况正常,上述事项不会对公司正常生产经营产生重大影响。

东材科技是一家专业从事新材料研发、制造、销售的科技型上市公司。高盟新材是国内高性能复合聚氨酯胶粘剂行业龙头企业。毅昌科技主要业务为汽车、新能源、医疗健康、家电零部件等产品的研发、生产和销售。

截至1月27日收盘,东材科技报26.88元/股,总市值为271.54亿元;高盟新材报14.39元/股,总市值为62亿元;毅昌科技报8.75元/股,总市值为36亿元。

加载中...