新浪财经 股票

002713,除权倒计时!老股东“心跳加速”,填权大戏能否重演?

每日经济新闻

关注

随着*ST东易(SZ002713,股价10.42元,市值43.72亿元)重整计划的执行,老股东担忧的股价除权日益临近。

12月23日晚间,*ST东易发布关于公司股价向下除权的风险提示公告,披露本次重整中公司以资本公积金转增股本的平均价格为5.89元/股。结合股权登记日,*ST东易的股价除权已成为必然。

图片来源:*ST东易公告

相较于传统高送转,重整中的上市公司不会向老股东转增股票,这意味着老股东需直接承受除权导致的股价下跌。

不过,《每日经济新闻》记者(以下简称“每经记者”)注意到,*ST名家、*ST宁科此前已有先例,除权后均出现了溢价的填权效应。那么,*ST东易能否复制这一情况?

12月29日为股权登记日

除权势在必行

此次*ST东易公布重整计划实施进度后,投资者最关心的是重整后股价将如何除权。

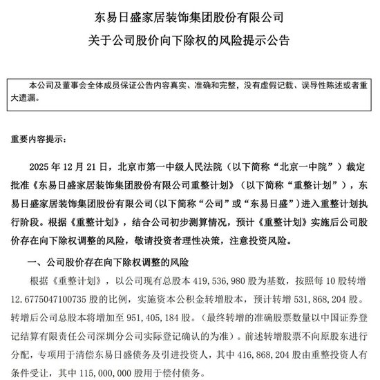
根据《重整计划》,以*ST东易现有总股本4.2亿股为基数,按每10股转增12.7股的比例实施资本公积金转增股本,转增后公司总股本将增至9.5亿股。前述转增股票不向原股东分配,专项用于清偿东易日盛债务及引进投资人。

图片来源:*ST东易公告

由于本次资本公积金转增股本是《重整计划》的重要内容,与一般情形下上市公司的资本公积金转增股本存在明显差异。本次重整中公司资本公积金转增股本的平均价格为5.89元/股,若股权登记日公司股票收盘价高于该价格,新开盘后的股票价格将进行除权处理。

本次资本公积金转增股本的股权登记日为2025年12月29日。截至目前,*ST东易股价为10.42元/股,距离股权登记日已不足一周,此次除权事宜势在必行。

上海新古律师事务所王怀涛律师表示,*ST东易本次除权属于重整计划下的资本公积金转增股本,并非一般意义上的高送转,老股东并未“获赠股份”,而是因股本结构变化进行技术性除权,因此不能简单按比例提前算出一个确定的除权价。“因此,在登记日收盘价及最终除权参考价公告前,市场无法精确计算除权后的股价。”

每经记者注意到,由于重整计划涉及新实际控制人算力资产的注入,*ST东易在9月25日至11月19日期间股价涨幅高达250%。

然而在11月20日后,*ST东易已公布重整计划,但其股价却出现一波杀跌,几乎回落至10月底的水平。

究其原因,*ST东易的除权效应吓跑了资金——由于老股东并未获得新增股份,除权对他们而言实则意味着账户资产的直接损失。

已有先例

两家公司除权后均现填权行情

不过,从重整计划实施到除权的流程并非*ST东易所独有,*ST名家与*ST宁科此前已率先完成这一过程。

*ST宁科在除权日(12月11日)股价下跌26.24%。此后,公司股价开启填权行情,一度实现“七连板”,目前已回升至除权前水平。

*ST名家则在除权日(12月22日)股价下跌9.55%。但除权次日(12月23日)上涨14.78%,同样收获填权溢价。

王怀涛表示,除权后是否出现填权走势,更多取决于市场对重整成功、资产与经营改善的预期以及资金情绪,而非除权本身。*ST名家和*ST宁科之所以出现填权,是因为市场将其重整视为实质性利好,资金愿意在除权后继续推高股价。*ST东易若后续基本面改善预期得到认可,存在填权可能,但并非必然。

不只是*ST东易,12月23日晚间,*ST亚太也公布了重整计划实施方案。

*ST亚太表示,如果股权登记日公司股票收盘价高于2.95元/股,公司股价需要除权。而*ST亚太最新股价为9.02元/股,不过该公司并未公布具体的股权登记日。

(声明:文章内容和数据仅供参考,不构成投资建议。投资者据此操作,风险自担。)

加载中...