新浪财经 股票

诺泰生物,将被ST!

市场资讯 2025.07.19 11:07

【导读】诺泰生物将被实施其他风险警示,自721日开市起停牌1

中国基金报记者 闻言

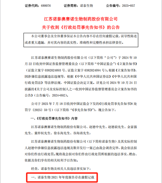
718日晚间,诺泰生物发布公告称,根据中国证监会下发的《行政处罚事先告知书》,公司自722日开市起将被实施其他风险警示,证券简称变为ST诺泰。

诺泰生物计划自721日开市起停牌1天。截至718日收盘,诺泰生物股价报40.98/股,总市值为129.5亿元。

涉嫌2021年年报虚假记载

《行政处罚事先告知书》显示,经查,诺泰生物及相关人员的违法事实包括:诺泰生物2021年年报存在虚假记载、诺泰生物公开发行文件编造重大虚假内容。

具体来看,202112月,诺泰生物向浙江华贝药业有限责任公司(以下简称浙江华贝)转让药品技术及上市持有许可人权益(以下简称技术转让),并于20211228日确认业务收入3000万元。同期,诺泰生物策划向浙江华贝增资。

中国证监会指出,浙江华贝既不具备支付技术转让款的资金实力,也不具备实际应用上述转让技术的生产能力和销售渠道。浙江华贝向诺泰生物支付的技术转让款,最终来自诺泰生物的增资款。

《行政处罚事先告知书》显示,诺泰生物的上述业务导致其2021年年报虚增营业收入3000万元;虚增利润总额2595.16万元,占当期披露利润总额的20.64%

诺泰生物2021年年报存在虚假记载,导致其公开发行文件的编造存在重大虚假内容。

20221116日,诺泰生物开始筹划向不特定对象发行可转债,20231117日收到监管批复同意发行可转债的注册申请,20231212日披露《向不特定对象发行可转换公司债券募集说明书》(以下简称《募集说明书》)。

《行政处罚事先告知书》显示,诺泰生物披露的《募集说明书》中,财务会计信息部分公开披露其2021年度财务数据。诺泰生物2021年年报存在虚假记载,导致其《募集说明书》中财务会计信息的相关内容存在重大虚假内容。

中国证监会拟决定对诺泰生物责令改正,给予警告,并处以4740万元罚款;对诺泰生物实控人、时任董事赵德中等相关人员均给予警告,合计处以2880万元罚款。

触及实施其他风险警示情形

诺泰生物公告称,根据《行政处罚事先告知书》认定的情况,公司判断其中涉及的违法违规行为,存在触及《上海证券交易所科创板股票上市规则(20254月修订)》的相关规定,上交所将对公司实施其他风险警示。

根据《上海证券交易所科创板股票上市规则(20254月修订)》的相关规定,诺泰生物自722日开市起实施其他风险警示,证券简称变为ST诺泰。

诺泰生物公告称,公司被实施其他风险警示期间,不进入上海证券交易所风险警示板交易,不适用风险警示板交易的相关规定。公司股票的涨跌幅不变,仍为20%

诺泰生物2021520日在上交所科创板上市,是一家聚焦多肽药物及小分子化药,战略布局寡核苷酸业务,并进行自主研发与定制研发生产相结合的生物医药企业。

74日,诺泰生物公告称,公司预计2025年上半年的归母净利润为3亿元至3.3亿元,同比增长32.06%45.27%;扣非后净利润为3亿元至3.3亿元,同比增长30.78%43.86%

加载中...