新浪财经 股票

光芯片龙头,出手并购!明起停牌

上海证券报

关注

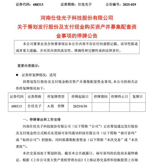
6月27日晚,国内光芯片龙头仕佳光子发布公告称,正在筹划通过发行股份及支付现金的方式购买东莞福可喜玛通讯科技有限公司(简称“福可喜玛” )控股权,同时拟募集配套资金。公司股票将于2025年6月30日(星期一)开市起停牌,预计停牌时间不超过10个交易日。本次交易尚处于筹划阶段,福可喜玛的估值尚未最终确定,本次交易预计构成关联交易,但不会导致公司实际控制人发生变更。

标的公司曾隶属致尚科技

此次标的资产福可喜玛对资本市场上并不陌生,其曾是致尚科技控股子公司。公开资料显示,致尚科技自2020年起分阶段收购福可喜玛股权,累计投入约5777万元,最终持股53%。

具体来看,2020年7月,玄国栋将持有的福可喜玛25%股权以2476.56万元的价格转让给致尚科技,佛山优势资本创业投资合伙企业(有限合伙)将持有的福可喜玛15%股权以1200万元的价格转让;2023年9月,玄国栋将持有的福可喜玛11%股权以1100万元的价格转让给致尚科技;2023年11月,赵洪军将持有的福可喜玛2%股权以200万元的价格转让给致尚科技,这次股权转让完成后,致尚科技持有福可喜玛53%的股权。叠加此前增资800万元,致尚科技在福可喜玛股权上投入约为5777万元。

福可喜玛也为其带来不菲收益。财务数据显示,福可喜玛2023年营收为8317.69万元,净利润为1822.46万元;2024年前三季度营收为22034.81万元,净利润为6523.06万元。

3月11日,致尚科技公告称,拟将福可喜玛53%的股权以现金对价3.26亿元,转让给河南泓淇光电子产业基金(简称“泓淇光电基金”)。此交易于2025年1月27日签署框架协议,并于2025年3月11日通过董事会审议。

截至评估基准日,福可喜玛的股东权益账面价值为1.49亿元,评估价值为6.12亿元,评估增值额为4.63亿元,增值率达311.6%。

致尚科技在公告中表示,福可喜玛是一家专业致力于MPO/MT插芯、连接器的技术开发及应用的高科技企业。自2020年参股投资福可喜玛股权后,公司为福可喜玛的发展提供了资源保障,福可喜玛在MT插芯领域构建较强竞争力。

仕佳光子加速布局光通信产业链

仕佳光子对福可喜玛的布局也早有端倪。2023年,公司作为有限合伙人出资1.6亿元参与设立泓淇光电基金(占总出资比例39.80%),该基金主要围绕光电子产业链上下游布局。2025年1月,泓淇光电基金与致尚科技签署框架协议,拟收购福可喜玛53%股权。

仕佳光子此前表示,公司通过泓淇光电基金,间接投资福可喜玛,有利于公司保持MT插芯持续供货的稳定性,构建完善的产业链体系,有助于公司提高整体核心竞争力。

有券商人士分析称,此次直接收购福可喜玛控股权,意味着仕佳光子将进一步强化对上游核心元件的把控。此外,随着AI数据中心带宽密度快速提升,光纤链接需求旺盛,带动MPO高密度光纤连接器快速增长。MT插芯作为MPO高密度光纤连接器的核心构造元素,其需求也呈现快速增长。

值得关注的是,受益于AI算力需求驱动,数通市场快速增长,仕佳光子相关产品订单量显著增加,业绩增速亮眼。2024年财报显示,公司实现营业收入10.75亿元,同比增长42.4%;实现归母净利润6493.33万元,同比增长236.57% 。今年一季度,公司业绩增速进一步加快,实现营业收4.36亿元,同比增长120.57%;实现归母净利润9319.44万元,同比增长1003.78%。

二级市场上,自今年4月以来,公司股价从最低12.74元一路飙升至最高39.95元,最高涨幅接近200%,创下上市以来新高,公司总市值近175亿元。

日前,仕佳光子在互动平台透露,上半年公司聚焦光通信领域,力求突破核心技术、响应市场需求。其400G/800G产品保持批量出货,应用于400G和800G光模块的CWDM/LANWDMAWG芯片及组件,凭技术优势维持大批量销售,服务国内外客户。同时,1.6T等前沿产品加速推进,适用于1.6T光模块的AWG芯片及组件已完成研发并进入客户验证阶段,800G/1.6T光模块用MT - FA产品实现小批量出货。

每天三分钟 公告很轻松

三家公司6月30日起停牌筹划重组事项;成都先导、光智科技:终止重组事项;亿纬锂能:孙公司拟不超86.54亿元在马来西亚投建新型储能电池项目;多家公司向香港联交所递交H股发行上市申请;珠海中富:终止2024年度向特定对象发行股票事项;*ST金刚:孙公司签订3.99亿元重大算力销售合同;锦盛新材:因涉嫌信披违法违规被证监会立案……

今日看点

▼聚焦一:三家公司6月30日起停牌筹划重组事项

德固特:公司正在筹划以发行股份及支付现金方式购买资产并募集配套资金事项。本次交易的标的公司为浩鲸云计算科技股份有限公司(以下简称“浩鲸科技”),公司拟通过发行股份及支付现金方式购买浩鲸科技控制权,并同步募集配套资金。经初步测算,本次交易预计构成重大资产重组,不构成重组上市。浩鲸科技是一家国际化的软件和信息技术服务商,面向全球电信运营商、云基础设施服务商及政企客户提供数字化解决方案。公司股票自2025年6月30日开市起停牌。

仕佳光子:公司正在筹划通过发行股份及支付现金的方式购买东莞福可喜玛通讯科技有限公司控股权,同时拟募集配套资金。公司股票将于2025年6月30日开市起停牌,预计停牌时间不超过10个交易日。

秦安股份:公司正在筹划以发行股份及支付现金的方式购买安徽亦高光电科技有限责任公司99%股份,同时公司拟发行股份募集配套资金。经初步测算,本次交易预计不构成重大资产重组。公司股票自2025年6月30日开市起停牌,预计停牌时间不超过10个交易日。

▼聚焦二:亿纬锂能:孙公司拟不超86.54亿元在马来西亚投建新型储能电池项目

公司董事会会议审议通过《关于孙公司拟在马来西亚投资建设新型储能电池项目的议案》,同意公司全资孙公司亿纬储能马来西亚以自有资金、发行股票募集资金及/或自筹资金(包括但不限于银行贷款、其他金融机构融资等方式)投资建设新型储能电池项目。该项目依托国内制造优势及运营经验拟于马来西亚吉打州扩建一个储能生产基地,项目投资总额不超过人民币865,377.96万元,项目建设期不超过2.5年。

▼聚焦三:多家公司向香港联交所递交H股发行上市申请

用友网络:公司已于2025年6月27日向香港联交所递交了发行H股并在香港联交所主板挂牌上市的申请,并于同日在香港联交所网站刊登了本次发行并上市的申请资料。

埃斯顿:公司已于2025年6月27日向香港联交所递交了发行境外上市外资股(H股)并在香港联交所主板挂牌上市的申请,并于同日在香港联交所网站刊登了本次发行并上市的申请资料。

龙旗科技:公司已于2025年6月27日向香港联交所递交了发行H股股票并在香港联交所主板挂牌上市的申请,并于同日在香港联交所网站刊登了本次发行上市的申请资料。

豪威集团:公司已于2025年6月27日向香港联交所递交了发行境外上市股份(H股)并在香港联交所主板挂牌上市的申请,并于同日在香港联交所网站刊登了本次发行上市的申请资料。

国恩股份:公司已于2025年6月26日向香港联交所递交了发行境外上市外资股(H股)并在香港联交所主板挂牌上市的申请,并于同日在香港联交所网站刊登了本次发行并上市的申请资料。

定增&重组

成都先导:公司于2025年4月1日披露了《成都先导药物开发股份有限公司关于筹划重大资产重组暨签署<股权收购意向书>的提示性公告》,拟以现金受让股权的方式合计取得南京海纳医药科技股份有限公司约65%的股权。《股权收购意向书》签署后,公司积极组织交易各方推进本次交易,聘请了专业的中介机构对标的公司展开尽调,在此基础上,交易各方对本次交易方案进行多次论证和协商,但未能就本次交易事项的核心条款达成一致意见。经公司充分审慎研究并与交易对方友好协商,交易各方一致同意终止本次交易事项,本次重大资产重组事项终止。

光智科技:公司原拟通过发行股份及支付现金的方式购买先导电子科技股份有限公司100%股份,同时拟向不超过35名特定投资者发行股票募集配套资金。鉴于本次重组事项自筹划以来已历时较长,外部环境较本次重组筹划之初发生了一定变化,公司与本次交易的部分交易对方就部分商业条款未达成一致意见,公司经审慎考虑,决定终止本次重组事项。

鑫宏业:披露以简易程序向特定对象发行股票预案。本次发行拟募集资金总额不超过30,000.00万元,扣除相关发行费用后的募集资金净额将全部用于超融合导体线缆研发及产业化项目、大功率充电连接及冷却系统研发及产业化项目、新一代核电站用特种电缆及电气贯穿件研发及产业化项目。

珠海中富:自2024年度向特定对象发行股票预案披露以来,公司与交易对方及相关中介机构积极推进本次交易事项。由于双方对未来经营发展规划意见不一,未能就本次交易事项的核心条款达成一致意见,经与相关各方充分沟通、审慎分析后,公司决定终止2024年度向特定对象发行股票事项。公司此前曾披露,公司与巽震投资(深圳)合伙企业(有限合伙)签署了《关于珠海中富实业股份有限公司2024年度向特定对象发行股票之附条件生效的股票认购协议》。

重大事项

鸥玛软件:公司于2025年6月27日收到控股股东山东山大资本运营有限公司的告知函,山东山大资本运营有限公司拟将其持有的公司25.82%股份无偿划转给山东省国有资产投资控股有限公司,双方签署了股权划转意向性协议,该事项可能导致公司控股股东、实际控制人发生变动。

山大地纬:公司控股股东山东山大资本运营有限公司拟将其持有的公司24.59%股份无偿划转给山东高速集团有限公司,双方签署了股权划转意向性协议。该事项可能导致公司控股股东、实际控制人发生变动。

三钢闽光:2025年6月27日,公司收到间接控股股东福建冶金通知,福建省国资委已出具《关于组建福建省工业控股集团有限公司有关股权划转的函》,明确将福建省国资委持有的福建冶金80%股权无偿划转至福建省工业控股集团有限公司(以下简称“省工控集团”)。

本次收购后,省工控集团间接拥有公司58.15%股份的权益,成为公司的间接控股股东。本次无偿划转的实施不会导致公司控股股东和实际控制人发生变化,公司的控股股东仍为三钢集团,实际控制人仍为福建省国资委。

春兴精工:公司近日通过查询京东网司法拍卖网络平台获悉,北京金融法院将于2025年7月28日上午10时至2025年7月29日上午10时止(延时除外)分别公开拍卖公司控股股东、实际控制人孙洁晓所持有的公司股份154,199,995股、15,535,008股(目前全部处于司法冻结状态),共计169,735,003股,占其所持公司股份的55.91%,占公司总股本的15.05%。现为拍卖公示期,若上述股份全部拍卖完成,或将导致公司控股股东、实际控制人发生变更。

锦盛新材:公司于2025年6月27日收到中国证监会下发的《立案告知书》,因公司涉嫌信息披露违法违规,根据相关法律法规,中国证监会决定对公司立案。

公司表示,立案调查期间,公司将积极配合中国证监会的各项工作,严格按照相关规定及监管要求履行信息披露义务。目前,公司各项生产经营活动均正常开展,上述事项不会对公司的正常生产经营活动产生重大影响。

五芳斋:公司拟以集中竞价交易方式回购部分社会公众股份,用于员工持股计划或股权激励。本次回购股份金额不低于3,500万元且不超过7,000万元,回购价格不超过29.12元/股。

丛麟科技:公司拟通过集中竞价交易方式进行股份回购,用于稳定股价,注销并减少注册资本。本次回购资金总额不低于2,000万元,不超过4,000万元,回购价格不超过19.09元/股。

紫光国微:2025年6月27日,公司通过股份回购专用证券账户以集中竞价交易方式实施了首次回购,回购公司股份数量775,460股,约占公司目前总股本的0.09%,最高成交价为64.28元/股,最低成交价为63.67元/股,成交金额为49,617,333.40元(不含交易费用)。

公司此前公告,拟使用自有资金以集中竞价交易方式回购部分公司发行的人民币普通股(A股)股份,用于股权激励或员工持股计划,回购资金总额为1亿元至2亿元。

中国稀土:披露澄清公告称,近期,公司关注到有网民发布公司部分非独立董事和高级管理人员职务变动方面的不实信息。经公司核查,并向实际控制人中国稀土集团确认,对相关不实信息澄清如下:近期,公司部分非独立董事和高级管理人员因工作原因辞任,公司董事会已同步补选了相关高级管理人员,并根据股东提名提请股东会补选非独立董事。公司根据相关法律法规和《公司章程》的有关规定及时履行了补选程序,并对外披露。本次部分非独立董事和高级管理人员调整系公司和中国稀土集团根据工作需要,为优化公司治理结构、提升管理效能,严格按制度及监管规定开展的正常人事安排,程序合规透明,相关人员职务调整后仍在中国稀土集团其他岗位任职。当前,公司的生产经营平稳有序,未因董事和高级管理人员变动调整产生影响。

凯盛新能:公司控股子公司自贡新能源拟投资建设2000t/d光伏组件超薄封装材料项目,预计项目总投资约为139,922万元。公司及自贡新能源另一股东自贡市金马产业投资有限公司将以货币方式对自贡新能源同比例增资50,000万元,专项用于投资项目建设。

华海清科:公司拟在江苏省昆山市建设晶圆再生扩产项目,规划扩建总产能为40万片/月,其中首期建设产能为20万片/月,首期投资预计不超过5亿元。

英洛华:公司全资孙公司浙江东阳东磁稀土有限公司拟投资建设年产5000吨烧结钕铁硼扩产项目,测算总投资约42,381万元。该项目建成后,将新增年产5000吨烧结钕铁硼磁体的生产能力。

中原高速:公司拟投资建设商登高速青州大道出入口新建工程项目。该项目计划于2025年7月开工建设,工期5个月。项目投资估算约3.26亿元,公司负责承担除征地拆迁以外费用共计约2.34亿元。

中矿资源:公司下属全资公司中矿锂业拟对年产2.5万吨锂盐生产线进行综合技术升级改造,投资建设年产3万吨高纯锂盐技改项目。该项目总投资额为12,074.42万元,资金来源为中矿锂业自有资金或自筹资金,停产检修及技改时间约为6个月。

斯达半导:披露向不特定对象发行可转换公司债券预案。本次发行拟募集资金总额不超过150,000.00万元,扣除发行费用后用于车规级SiC MOSFET模块制造项目、IPM模块制造项目、车规级GaN模块产业化项目及补充流动资金。

紫建电子:公司拟以自有或自筹资金收购宁波启象信息科技有限公司(以下简称“宁波启象”)51%股权,交易价格为38,250.00万元。本次交易不构成关联交易,亦不构成重大资产重组。宁波启象是一家专注于电力线通信相关技术的高新技术企业。

科恒股份:公司与北京纯锂新能源科技有限公司于近日签署《战略合作协议》,约定双方围绕“材料-装备-研发-产线”构建全链条战略合作关系,尤其是在全固态锂离子电池生产设备(含定制化设备)、全固态锂离子电池正极材料、全固态电池储能市场推广等多场景战略合作。

协鑫能科:公司控股股东上海其辰拟通过协议转让方式向浙江金证资产管理有限公司(代表“金证得胜1号私募证券投资基金”)转让其持有的公司96,130,000股股份(无限售条件流通股),占公司总股本的5.92%。标的股份转让价格为每股10.17元,转让价款总额(税前)为977,642,100.00元。本次协议转让股份事项不会导致公司控股股东、实际控制人发生变更。

*ST金刚:公司下属孙公司北京金刚数海智算科技有限公司(以下简称“金刚数智”)于2025年6月27日与江苏***大数据有限公司(以下简称“算力客户”)签订《智算中心多元算力服务项目之服务协议》,由金刚数智向算力客户提供算力服务,合同含税总金额3.99亿元,服务期限5年,按月度支付算力服务费用。上述合同属于公司日常经营性重大合同,该合同的顺利履行将对公司2025年经营业绩产生积极影响。

德福科技:近日,公司全资子公司九江德福销售有限公司分别与全球某光伏组件行业头部企业和全球某消费电池行业头部企业签署《定点协议》,协议约定由子公司分别向两家客户东南亚工厂供应锂电铜箔产品。

内蒙一机:近日,公司收到全资子公司包头北方创业有限责任公司(以下简称“北创公司”)与中国国家铁路集团有限公司签订《铁路货车采购项目合同》,由中国国家铁路集团有限公司向北创公司采购X70型集装箱专用平车,合同总金额13,023.50万元(含税)。

常青科技:公司首次公开发行股票募集资金投资项目“特种聚合材料助剂及电子专用材料制造项目”(以下简称“募投项目”)已于2024年12月进行了试生产。截至目前,该募投项目经过前期试生产,已完成对生产工艺、机器设备的安装调试,相关生产线已于近日正式投产。该募投项目投产后,将新增特种单体及专用助剂总产能12.05万吨/年。

岳阳兴长:公司及子公司新岭化工于近日完成检修,子公司惠州立拓于5月下旬完成检修。截至公告日,子公司惠州立拓、新岭化工已开工生产,公司各主体生产装置与上游装置同步,陆续开工生产。公司此前披露,根据上游装置检修及公司计划安排,公司及子公司各主体生产装置分别于2025年4月中旬陆续停工检修。本次停工检修对设备、容器、管线等进行检验、检修、维护和改造,确保装置本质安全、生产平稳。

齐翔腾达:为确保甲乙酮装置的安全、平稳运行,公司计划于2025年6月30日起对6万吨甲乙酮装置进行例行停车检修,预计停车检修时间60天,具体复产时间以实际检修时间为准。

公司表示,本次检修计划是根据本套甲乙酮装置的运行周期提出的,并已做好充分事前准备工作,将确保检修工作安全、环保、高效进行。公司将根据装置检修改造的时间进度,陆续恢复生产。本次检修期间将减少甲乙酮产品产量,不会对公司全年生产经营计划的完成及经营业绩产生重大影响。

停复牌

复牌公司:暂无。

停牌公司:德固特(300950)、秦安股份(603758)、仕佳光子(688313)。

(备注:数据截至6月29日19:00,后续公告内容请下载上证报APP在快讯栏目查看;或在微信首页菜单“上证财讯”中查看。)

加载中...