新浪财经 股票

突发!大涨超40%,格力电器要减持这家公司!

证券时报e公司

关注

10月8日晚间,A股半导体龙头企业闻泰科技(600745)发布一份股东减持股份计划的公告,此次减持的主体涉及大名鼎鼎的格力电器(000651)。

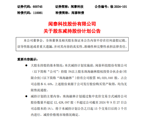
在此之前,闻泰科技在今年9月30日晚间曾披露一份股东减持计划,该计划显示,公司持股5%以上的股东珠海融林股权投资合伙企业(有限合伙)(以下简称“珠海融林”)计划通过集中竞价交易方式减持公司股份数量不超过1242.81万股,不超过公司截至2024年9月27日总股本的1%。

而最新公告中,减持方新增减持实施主体,为珠海融林的一致行动人格力电器。格力电器计划以集中竞价交易方式减持不超过1242.81万股,不超过公司股份总数的1%,将于本减持计划公告之日起15个交易日后的3个月内进行,减持价格视市场情况确定。

鉴于格力电器的一致行动人珠海融林已于2024年9月30日晚间披露了其集中竞价减持计划,格力电器和珠海融林将共同遵守相关法律法规对大股东减持的规定,在任意连续90日内,采用集中竞价方式合计减持股份的总数不超过公司股份总数的1%。

在本次减持前,珠海融林持有闻泰科技8002.00万股,占公司总股本的6.44%;格力电器持有闻泰科技3585.90万股,占公司总股本的2.89%。

其中,由于格力电器对珠海融林的出资比例为91.27%,对珠海融林的重大决策存在重大影响,因此两者构成一致行动人,格力电器和珠海融林合计持有闻泰科技1.16亿股,占公司总股本的9.33%。

格力电器和珠海融林是什么时候入股闻泰科技的?证券时报记者注意到,此事源于一场收购,2018年底,格力电器通过增资合肥中闻金泰以及珠海融林,以24.68元/股价格,出资了30亿元助力闻泰科技收购安世集团,也藉此成为了闻泰科技的重要股东。

以闻泰科技最新收盘价格36.00元/股计算,格力电器和珠海融林合计持有的1.16亿股价值约为41.72亿元,相较当初入股的30亿元浮盈超30%。

值得一提的是,格力电器和珠海融林在入股闻泰科技后,曾迎来巨额账面浮盈。2020年,闻泰科技股价曾升至171元/股,以当时的股价计算,格力电器和珠海融林的持仓市值合计接近220亿元,浮盈接近190亿元。

此后,闻泰科技股价持续震荡下行,直至今年9月一度跌至24元一线,格力电器方面一度落得账面浮亏。而最近6个交易日,随着A股市场整体上行,闻泰科技股价也一路拉升,涨幅超过44%。

加载中...