新浪财经 股票

A股优胜劣汰加速:25只A股“锁定退市” 超80家公司“披星戴帽”

证券时报网

关注

随着A股年报披露季收官,一批上市公司也被敲响退市“警钟”。

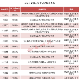
近日,*ST左江*ST太安*ST中期*ST三盛*ST越博相继发布公告,收到深交所下发的终止上市事先告知书,由于财务原因,公司股票可能被终止上市。据证券时报记者不完全统计,今年以来,已有25家A股公司锁定退市,其中9家已退市完毕。

此外,在2023年年报披露完毕后,一批A股上市公司因业绩、公司治理等原因,被实施风险警示,仅在5月6日当天,就有近50家公司的证券简称“披星戴帽”。

多位市场分析人士向证券时报记者表示,新“国九条”以及相关监管政策对公司分红、财务真实度、退市标准等方面做出了重点指导和规定,长期看有利于促进权益市场的高质量发展、提升股市整体估值。

多元化退市局面形成

在交易类、财务类、重大违法类等多元化退市并重格局下,今年以来,A股市场常态化退市趋势延续,优胜劣汰的市场环境进一步强化。

据证券时报记者统计,截至5月8日,A股市场今年来已有25家上市公司锁定退市,其中,有10家公司因2023年年报业绩未改善或被出具“非标”审计意见,触及财务类退市情形锁定退市,占比达到40%。

具体来看,*ST左江*ST碳元*ST商城3家公司因2023年净利润为负值且营业收入低于1亿元并且公司2023年年报被审计机构出具“非标”审计意见,交易所拟终止公司股票上市交易。*ST同达*ST太安*ST中期*ST园城4家公司因2023年年报被审计机构出具无法表示意见的审计报告,触及财务类退市情形。*ST新纺因2023年年报被审计机构出具无法表示意见的审计报告并且2023年末的净资产为负值,锁定退市。*ST越博*ST三盛则因公司未在法定期间内披露2023年年报,交易所拟决定终止公司股票上市交易。

*ST民控*ST美盛*ST美尚ST中南*ST世茂*ST保力、ST星源、ST贵人、ST鸿达、*ST爱迪、*ST泛海、*ST柏龙、*ST华仪等13家公司因触及或将触及“连续20个交易日收盘价均低于1元”情形,锁定了交易类退市情形,占比为52%。

此外,还有退市博天、新海退2家上市公司因多年年度报告存在虚假记载,触及重大违法退市情形,公司股票已终止上市,占比约为8%。

从上述退市公司的情形可以看出,近年来,A股市场多元化的退市局面已形成,对于绩差或存在多项风险的上市公司,正在被投资者“用脚投票”,市场生态持续优化。部分未被投资者“用脚投票”踢出市场的绩差股票,在严格退市标准的情况下,也在加快从A股市场离场。

“监管部门不断强化退市监管,将会对A股市场产生积极影响。这一举措提高了市场的规范性和透明度,通过严格执行退市制度,淘汰掉财务不达标或存在重大违法行为的公司,有效维护了投资者利益和市场的公平性。”明泽投资基金经理胡墨晗向证券时报记者表示,强化退市监管还促进了市场的优胜劣汰机制,鼓励优质企业留在市场,推动低效和问题企业退出,从而提升整个市场的质量和效率。

持续削减“壳”公司价值

随着A股市场年报季的结束,近期又有多家公司进入风险警示板块。

证券时报记者根据Wind数据不完全统计,今年以来,已有87家公司因财务指标未达标,或公司内部控制、持续经营存在问题,被实施风险警示(含*ST或ST,为表述方便,以下统称ST公司)。其中,仅在5月6日当天就有近50家公司证券简称前 “披星戴帽”,而在4月30日,也就是年报披露的最后一天,数十家公司宣布停牌,提示将被实施退市风险警示或其他风险警示。

新进入ST板块的公司,或因为内部控制、持续经营出现问题,诸如证通电子永悦科技、英飞拓等由于内部控制存在重大缺陷而被审计机构出具了无法表示意见或者否定意见的内部控制审计报告;青海春天等公司由于审计机构对2023年财务报告出具了带与持续经营相关的重大不确定性强调事项段的无保留意见类型的审计报告。

也有公司因为触及退市风险警示,证券简称前 “披星戴帽”。例如,如银江技术、天创时尚、上海易连等由于2023年年报被出具无法表示意见或否定意见的审计报告而被实施退市风险警示;合力泰、亚星客车东方园林等因2023年度经审计净资产为负值而触发退市风险警示;威帝股份、恒力实业、龙津药业等公司因2023年度经审计的净利润为负值且营业收入低于1亿元被实施退市风险警示。

值得一提的是,新进入ST板块的公司的股价近期接连大跌,其中,*ST保力已连续4个交易日20%跌停,*ST银江已连续3个交易日20%跌停,*ST巴安在连续两日20%跌停后,5月8日再跌16.79%。此外,*ST洪涛ST富通ST联络等多股已连续3个交易日5%跌停。

风险警示板块持续大跌,隐含了市场对退市风险的担忧,“壳”公司的价值不断被削减。华辉创富投资总经理袁华明向证券时报记者表示,预计“空壳僵尸”企业的出清压力还会加大,壳资源价值进一步降低,“炒壳”现象受到抑制,逐步消亡。

交易所相关负责人曾表示,未来,将对“壳”公司重大资产重组进行精细化监管,从严监管因缺乏持续经营能力进而触及收入利润指标被*ST的公司、濒临交易类退市指标的公司筹划重大资产重组,严防违规“保壳”“炒壳”;对其他*ST、ST等公司重大资产重组提高现场检查覆盖面,切实把好标的资产质量关。

市场生态持续优化

今年4月12日,资本市场第三个“国九条”出台。其中明确提出,加快形成应退尽退、及时出清的常态化退市格局。

证监会深入贯彻落实上述要求,配套发布《关于严格执行退市制度的意见》,沪深交易所同步修订相关退市规则,完善财务类、重大违法类、规范类和交易类四类强制退市指标。

随后,沪深交易所于4月30日正式发布相关退市规则。其中提到,在此前2年连续造假达到一定比例强制退市的基础上,新增1年严重造假、3年及以上连续造假的情形,新增资金占用以及内部控制被出具无法表示意见或否定意见等退市标准等。

“在新‘国九条’的政策框架下,新制定的‘退市新规’将退市监管推向了一个新的高度,预计将对A股市场产生显著影响。这些新规首先有助于提升上市公司整体质量,促进了市场的良性循环。特别是对于那些财务困难、经营效率低下、主业空心化或依赖于非常规手段维持上市地位的公司,新规将加大加快出清力度。这加强了市场纪律管理,提升了企业的合规性,迫使企业更加重视财务的稳健和透明度。” 排排网财富管理合伙人夏盛尹向证券时报记者表示。

在他看来,新规的实施有利于维护投资者的利益,收紧了财务类退市指标,降低退市门槛,增加强制退市情形,打击恶性和长期财务造假,有利于保护投资者免受潜在财务风险的侵害。此外,新规促进了市场资源的合理配置,支持多元化退市渠道,更多违规、绩差上市公司将触及退市红线加快出清,激励投资者将资金投向具有更高潜力和效率的企业,从而推动资源向优质企业倾斜。

面对多元化的退市情况,胡墨晗表示,投资者在投资决策时,需要密切关注公司的财务健康状况和合规性,避免投资那些可能触发退市条件的高风险公司。投资者需要加强对市场规则的了解和重视,明白监管层严格执行退市制度的决心,进行理性、多元化的投资决策。

 

加载中...