新浪财经 股票

刚刚!“东北药茅”,宣布离婚!

市场资讯 2024.01.11 19:16

  来源:中国基金报

上市公司,又见天价离婚案了。

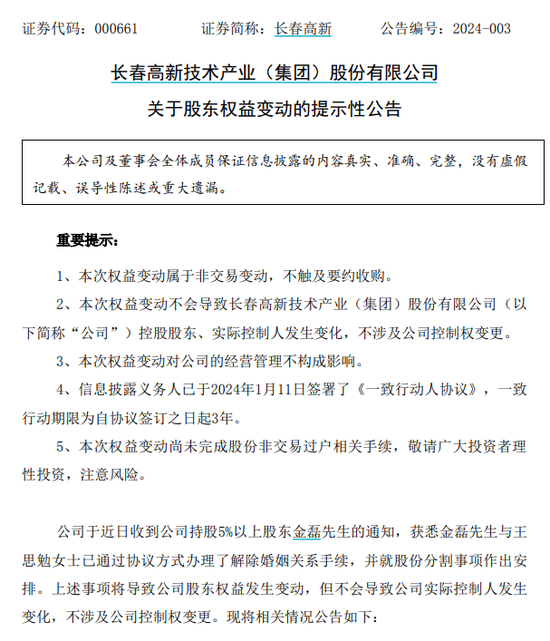
长春高新:股东金磊先生离婚 拟将7.42%股份分割至王思勉女士名下

东北“药茅”——长春高新,它的重要人物,刚刚宣布离婚了。

长春高新公告,公司于近日收到公司持股5%以上股东金磊先生的通知,获悉金磊先生与王思勉女士已通过协议方式办理了解除婚姻关系手续,并就股份分割事项作出安排。金磊先生拟将其持有的公司3001万股股份,约占公司总股份的7.42%,分割至王思勉女士名下。

公告显示,金磊持有长春高新总股本的8.56%,而王思勉此前并未持有公司股份。而这一次离婚,金磊选择把持有的大部分股份分割给前妻王思勉。

公告称,根据金磊与王思勉签订的离婚协议,金磊拟将其持有的公司30,014,129股股份,约占公司总股份的7.42%,分割至王思勉名下。本次权益变动后,金磊持有公司1.14%的股份,不再是公司持股5%以上股东;王思勉持有公司7.42%的股份,成为公司持股5%以上股东。

按照最新的收盘价计算,王思勉离婚后,持有长春高新的市值高达40亿元。

金磊是谁?

金磊可以说是长春高新的重要人物之一。

首先,长春高新以生长激素而名动资本市场,而这项业务来自它的子公司金赛药业,这是国内最早研发使用生长激素的企业。

金赛药业是长春高新的核心子公司,贡献了绝大部分的营收以及利润,是长春高新的“现金奶牛”。

据2022年年报,金赛药业实现收入102.17亿元,占上市公司当期营收126.27亿元的80%以上,当期实现归母净利润42.17亿元,甚至高于公司当期归母净利润41.40亿元。

而金磊,则是金赛药业的灵魂人物。

目前他担任金赛药业的总经理、首席科学家。他曾感慨,“我把自己最好的青春年华献给了生长激素理论研究。”

自1985年北京大学生物系本科毕业,金磊即在中科院生物物理研究所攻读硕士,1989年赴美,在加州大学旧金山分校读博,五年后获得博士学位。他曾获得过生物学界的“克莱文奖”,当时是获此奖项的第一位华人。

20世纪90年代,金磊回国探亲时注意到,中国有许多矮小儿童由于缺乏治疗的药物,上学、生活受歧视,会因身高矮小而自卑。彼时生长激素的进口药价格高昂,很多患者家庭难以负担,而且医生也很少,能治疗矮小疾病的医生还不到20人。

金磊看到了巨大的市场机遇,他从美国回来创立了金赛药业,进行生长激素的开发。

回国一年后,金磊就遇上了“伯乐”——长春高新。1996年,金磊和长春高新共同创立金赛药业,他以技术入股,持股30%。

此后,长春高新在金赛药业的持股比例进一步上升,到2019年以定向增发的方式进一步收购股权,最终持股99.5%,金磊持股0.5%;金磊则首次出现在了长春高新的前十大股东之列。

而金磊宣布离婚之后,市场也对是否减持产生了疑问。公告显示,自本次因解除婚姻关系导致长春高新股东权益变化发生后,金磊、王思勉仍将作为一致行动人,在完成股份非交易过户相关手续的12个月内,不以任何方式减持各自所持有的长春高新股票,包括承诺期间因公司股份发生资本公积转增股本、派送股票红利、配股、增发等产生的股份。在上述承诺期间,若承诺人违反上述承诺减持长春高新股份,则承诺人减持公司股票所得收益全部归公司所有,承诺人将承担由此引发的法律责任。

另外,长春高新也回应,离婚对金磊主持金赛药业的经营管理工作无任何影响。

加载中...