新浪财经 股票

全盘接手恒大人寿!海港人寿获批开业

中国证券报

关注

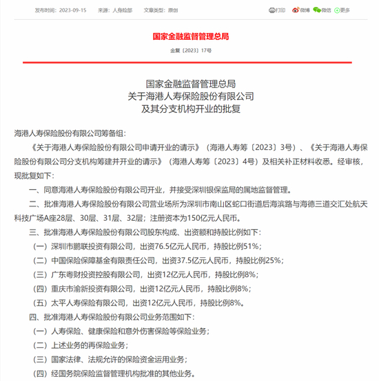
9月15日,国家金融监督管理总局发布关于海港人寿保险股份有限公司(简称“海港人寿”)及其分支机构开业的批复,批复日期为6月1日。

同日,国家金融监督管理总局深圳监管局发布关于海港人寿保险股份有限公司受让恒大人寿保险有限公司(简称“恒大人寿”)保险业务的批复,同意海港人寿整体受让恒大人寿保险业务及相应的资产、负债,批复日期为9月13日。

图片来源:国家金融监督管理总局

海港人寿及分支机构获批开业

批复信息显示,海港人寿营业场所为深圳市南山区蛇口街道后海滨路与海德三道交汇处航天科技广场A座28层、30层、31层、32层,注册资本为150亿元。

同时,国家金融监督管理总局批准海港人寿筹建重庆、四川、陕西、湖北、湖南、河南、广东、江苏等省级分公司及80家分公司,并准予开业。

根据批复信息,海港人寿的业务范围为人寿保险、健康保险和意外伤害保险等保险业务;上述业务的再保险业务;国家法律、法规允许的保险资金运用业务;经国务院保险监督管理机构批准的其他业务。

在股东构成、出资额和持股比例方面,深圳市鹏联投资有限公司出资76.5亿元,持股比例51%;中国保险保障基金有限责任公司出资37.5亿元,持股比例25%;广东粤财投资控股有限公司出资12亿元,持股比例8%;重庆市渝新投资有限公司出资12亿元,持股比例8%;太平人寿保险有限公司出资12亿元,持股比例8%。

在批复文件中,国家金融监督管理总局还批准了乔宁海港人寿总经理的任职资格。

整体受让恒大人寿保险业务及资产、负债

9月15日,国家金融监督管理总局深圳监管局发布批复信息,同意海港人寿整体受让恒大人寿保险有限公司保险业务及相应的资产、负债。

图片来源:国家金融监督管理总局

海港人寿在微信公众号发文表示,海港人寿将履行以恒大人寿名义签署的保险合同义务,切实保护保险消费者的合法权益。

恒大人寿披露的2020年度信息披露报告显示,恒大人寿前身为中新大东方人寿保险有限公司,于2006年5月11日根据《中华人民共和国中外合资经营企业法》注册成为中外合资企业。根据原中国保监会保监许可,该公司名称于2015年由“中新大东方人寿保险有限公司”变更为“恒大人寿保险有限公司”。截至2020年12月31日,恒大集团(南昌)有限公司持股50%。

恒大人寿官网显示,该公司成立以来,在全国开设88家分支机构,累计为748万余客户提供了保额超6.5万亿元的人身保险保障和便捷高效的专业化服务。

恒大人寿2020年度信息披露报告显示,2020年,恒大人寿的营业收入为709.93亿元,净利润为3.33亿元;截至2020年末,公司总资产为2415.42亿元,总负债为2244.38亿元。

加载中...