新浪财经 股票

“超级牛散”赵建平、夏重阳最新增仓这几只华为Mate60Pro概念股!这些公司剧透已进入华为“朋友圈”......

市场资讯 2023.09.07 18:34

来源:证券市场周刊市场号

受华为Mate60Pro刺激,华为概念股热度仍在延续。如9月7日,市场继续震荡,但仍有不少华为概念股强势上涨,甚至收出连续涨停。

与此同时,投资人对华为概念股的关注度也在提升。在这背后,知名投资人赵建平、夏重阳等均有已锁定目标,随着华为概念股升温,上述投资人的“前瞻性布局”正在迎来收获。

li

华为Mate60Pro“引爆”产业链

多只概念股开启“连板”模式

近日,一批芯片、元器件等个股迎来强势表现,如9月7日,华映科技、冠石科技、电科数字、星星科技、汉仪股份等均报收涨停,其中,华映科技已连续收出4个涨停板,捷荣技术今日盘中也一度收出涨停,而在此之前其已连续收出“6连板”。

在芯片、元器件等科技股迎来强势表现同时,行业利好政策也在密集推出。如《电子信息制造业2023-2024年稳增长行动方案》于近期发布,其中提及,2023年—2024年计算机、通信和其他电子设备制造业增加值平均增速5%左右,电子信息制造业规模以上企业营业收入突破24万亿元。

另外,刺激相关科技股强势上涨背后还有一个重磅驱动因素——即华为Mate60Pro。

8月29日,华为宣布新一代旗舰手机Mate60Pro正式上线。资料显示,Mate60Pro搭载国产麒麟芯片与全新的鸿蒙4.0系统,将成为全球首款支持卫星通话的大众智能手机。同时,Mate60Pro将接入盘古人工智能大模型。受此刺激,A股华为手机产业链相关公司随即迎来强势反弹,与此同时,受芯片国产替代进一步提速,A股芯片板块也整体受到提振迎来反弹。如9月6日,半导体板块整体上涨超过2%,8月29日~9月6日,整体涨幅则超过了10%。

据进一步观察,近期涨幅居前公司也多为华为产业链标的,如收出“6连板”的捷荣技术,其主营业务为消费电子精密结构件,据公司2017年披露的招股书显示,公司已与华为等主要客户之间形成了稳定的合作关系,对华为的销售占比从2014年度的23.01%上升到2016年度的39.52%。

再如收出“4连板”的华映科技,其主营业务为LCD显示面板、液晶模组(LCM),近日,针对投资人提出的公司面板产品是否用于华为Mate60Pro的问题,华映科技在互动平台回复表示,公司已加入华为供应商体系,不过,其同时表示,由于涉及商业机密,具体信息不便进行披露。

除了捷荣技术、华映科技等,另有不少华为产业链或相关概念股也迎来了不俗表现。如东方财富统计的近600只华为概念股,8月29日以来(截至9月6日),涨幅超过20%的个股有62只,涨幅超过30%的个股约有20只,如中富电路、智云股份、广信材料、同益股份、力源信息等涨幅居前(见表1)。

对于华为Mate60Pro以及相关产业链机会,部分机构持乐观观点。如9月6日,华西证券研报表示,随着鸿蒙4.0的发布与华为Mate60Pro销售市场持续火爆,鸿蒙作为国产操作系统呈现产业突围姿态。鸿蒙战略中,“8大行星”+“N个卫星”有望加速推进延伸,同时相关产业生态有望持续加速。

li

Mate60Pro被关注度大增

多家公司剧透已进入华为“朋友圈”

今年上半年,华为实现销售收入3109亿元,同比增长3.1%,作为“航母级”企业,华为建立并形成了众多细分产业链,如涵盖华为鸿蒙、华为鲲鹏、华为海思等多个概念,另外,从行业来看,还包括与华为有关的汽车等产业链。长期以来,华为的供应链“朋友圈”在不断扩围。

随着华为Mate60Pro热度快速升温,相关概念股被热炒,投资人对于华为产业链以及该题材的关注度也出现显著增加。如在机构调研以及投资者互动平台上,有关华为Mate60Pro以及华为供应链的相关问题密集涌现。

整体来看,投资人的问题主要集中在上市公司相关业务是否已经进入华为“朋友圈”。

如在近期接受机构调研时,新益昌表示,公司半导体封测设备为包括华为等公司在内客户群体提供定制化服务;智能视频公司当虹科技表示,公司在多个方向上与华为开展合作;麒麟信安称,公司与华为云、天翼云等云厂商推进合作,操作系统产品已上架华为云云商店(联营商品)和阿里云云商场。

在投资者互动平台上,不少投资人的问题聚焦于Mate60Pro,如有投资人向风华高科提问称,公司是否供应华为Mate60系列手机?风华高科回应表示,华为是公司的核心客户之一,并保持稳定的合作;汉仪股份在回复“是否为华为开发鸿蒙系统字体”的问题时表示,公司为华为设计开发了鸿蒙系统字体。另外,在回复“是否供应华为Mate60Pro模组”的问题时,长信科技表示,公司正积极参与华为新产品开发。

从二级市场表现来看,部分上述剧透已进入华为“朋友圈”的公司股价在近日出现异动上涨,如汉仪股份,9月7日强势收出“20CM”涨停;长信科技则于8月29日~9月6日上涨了10%。

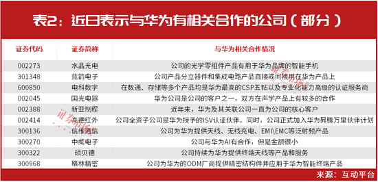
此外,水晶光电、蓝箭电子、电科数字、国光电器、新亚制程等多家公司也剧透了与华为的相关合作情况(见表2)。

li

牛散赵建平、夏重阳加码

部分个股正在制造不菲浮盈

华为概念股强势上涨,或让一些已经布局其中的投资人斩获不俗的浮盈。

如牛散赵建平,其长期以来均对科技股给与了重点布局。据不完全统计,截至今年二季度末,赵建平的名字共出现在21家公司的前十大流通股股东名单,绝大多数为半导体、IT、电子等领域的科技公司(见表3)。

其中,多只个股均为华为概念股。如菲沃泰,公司主营业务为纳米薄膜,其表示已与华为建立长期深入的合作关系。在今年二季度期间,赵建平对其增仓70万股至150万股,截至二季度末,持仓市值超过3000万元。

再如德邦科技,公司主营业务为高端电子封装材料,其表示,客户包括华为等厂商。同期,赵建平持有德邦科技50万股股份,与一季度末相比未发生变化。8月29日~9月6日期间,公司股价累计上涨了超过30%。

另外,赵建平持有的多家公司则透露了与华为存在“间接关系”。如利扬芯片,其表示,公司暂未与华为有直接芯片测试合作,但公司部分客户是华为的供应商;新莱福称,目前公司尚未有产品直接销售给华为,但有部分客户的产品为华为服务。

在赵建平之外,部分华为概念股也在为其他布局其中的投资人制造不俗的浮盈。如在连续收出多个涨停之后,华映科技股价在三季度以来已累计上涨达60%。而在此之前,牛散夏重阳即已大幅加码布局。据华映科技披露的二季度股东持仓显示,夏重阳以2676万股的持仓数量位列第八大流通股股东,进一步来看,其在一季度末持仓1522万股的基础上给与了1154万股的增持,增仓幅度超过70%。

截至二季度末,夏重阳持仓华映科技的市值超过4800万元,随着华映科技股价在三季度以来持续上涨,若仍持股未变,夏重阳或已斩获近3000万元的浮盈。

加载中...