新浪财经 股票

第三方机构大时代!机构轮流重仓谱尼测试:疫情推动业绩爆发,年均增速超60%,热衷高送转,处处 徐翔味道

市场资讯 2023.08.17 18:18

来源:市值风云

最近1个月北向资金持续加仓该公司股票。

随着经济社会的发展以及分工进一步细化,必然会涌现一批专业、客观、独立的第三方机构,像华测检测、国检集团、市值风云等这样的第三方机构成为各自领域的标杆。

今天分享的这家公司也是第三方机构,目前主要从事健康与环保领域、汽车及其他消费品的检测、检验业务。

机构投资者持仓情况

作为国内知名度较高的第三方检测机构,谱尼测试(300887.SZ)自上市以来就受到投资机构的青睐,以公募基金为代表的投资机构长期重仓持股。

去年四季度以来,公募基金持仓占流通股本的比例保持20%以上;最近三个月股价更是逆势上涨,创一年来新高。

2023年一季度末,共有31只公募基金合计持股2619万股,占流通股本的26%,持仓的公募基金趋向集中。

(来源:市值风云APP制表)

(一)多家机构轮流“坐庄”

01 玩家接力赛

公司上市以来,持股数较多的机构换了好几波。

2020年三季度,交银施罗德基金旗下3只基金合计持股近200万股,占流通股本的12.3%,为当期末持股最多的单一基金公司。

万家基金持有谱尼测试时间较长,但持股比例不断下降,2020年一季度,持股168万股,占流通股本的9.8%。当期末,上海迎水投资、光大保德信持股分别为55万股、40万股,三家机构持股占流通股本的15.4%。

2021年二季度,谱尼测试股价大幅上涨,区间涨幅超过80%,光大保德信大幅加仓,持股比例从前一季度末的2.3%攀升至11.4%。同期,南方基金玩了把快闪,买入118万股,但在下一季度消失。

2021年三季度,谱尼测试股价下跌近30%,而这期间完成新一轮“换庄”,中信证券自营买入354万股,占流通股本的10.4%,中信证券企业年金&集合理财买入180万股,与中信证券自营合计持有15.5%的流通股本,成为新的“控盘玩家”。

同期,大幅加仓的还有国信证券自营。与此同时,前一阶段的“庄家”光大保德信选择减仓140万股,新老玩家交替。

(来源:市值风云APP制表)

中信证券用实际行动诠释机构的短线炒作,在持仓两个季度后,中信证券自营清仓谱尼测试,至于期间是否赚钱,赚了多少钱,天知道。

2022年二季度,又一波新玩家开始建仓。当期末香港结算公司持仓290万股,占流通股本的4.7%;富国基金持仓152万股,占流通股本的2.5%。

2022年三季度,谱尼测试股价区间跌幅18%,当期末,香港结算公司持仓增至508万股,占流通股本的8.3%,富国基金持仓增至245万股,占流通股本的4%。

2022年四季度,富国基金持仓飙升至1504万股,占流通股本的接近15%;香港结算公司持股达593万股。

两家机构再次接力中信证券自营,成为谱尼测试新的控盘玩家。

02 徐翔经典套路重出江湖

需要指出的是,谱尼测试于2022年4月19日向大恒科技(600288.SH)、宁波中百(600857.SH)、宁波仁庆私募基金、深圳辉佳投资定向发行2242万股,发行价格55.30元/股,募资12.40亿元。

这里就很巧合了:大恒科技、宁波中百都是与“白衣教主”有着深度关联的公司,以及宁波本地私募机构宁波仁庆私募基金,都在谱尼测试上“偶遇”。

2022年6月3日,谱尼测试宣布每10股转增8股。

大家谨记,以上一套组合拳,是“白衣教主”的经典玩法再现。

从持仓信息看,大恒科技、宁波中百已退出谱尼测试的前十大流通股股东列表。

根据测算,自2022年10月28日定增解禁至12月31日,期间成交均价62.1元/股,期间最高70.4元/股,最低59.9元/股,参与定增的机构在这期间抛售股票都是获利可观的。

2023年二季度,谱尼测试股价逆势上涨,中信证券自营在当期再次加仓至848万股,占流通股本的8.3%;英大基金持股521万股,环比变动不大;富国基金环比加仓230万股。

目前没有出现单一机构大幅持仓主导行情。

(二)“北向资金”加仓与股东户数持续减少

市值风云吾股大数据追踪发现,7月14日以来“北向资金”持续加仓谱尼测试,截止8月11日,持股数达1740万股,占流通股本的8.96%,已经超过6月末富国基金8.5%的持股比例。

北向资金的持续加仓,或许正是该公司股价近期震荡上涨的推动力。

(来源:市值风云APP制表)

股东户数的变化也应引起各位投资者的重视:2023年6月末降至8308户,较今年年初减少近2000户。

(来源:市值风云APP制表)

上市三年业绩爆发,年均增速超60%

根据谱尼测试(300887.SZ)招股说明书信息,公司最初由北京理化测试中心改制而来,是国内最早成立的第三方检测机构之一。

业务范围涵盖生命科学与健康环保、汽车及其他消费品、安全保障、电子电器等领域,可提供综合性检测、计量校准、验货、评价、审厂等专业化一站式技术解决方案。

公司实控人和控股股东均为宋薇、李阳谷母子。截止2023年6月末,两人合计控制上市公司64.28%投票权(股票无质押)。

公司有30多个大型实验基地、150多个专业实验室、7000多名员工,业务覆盖国内大部分城市;

谱尼集团具备CMA、CNAS、食品复检机构、CATL、CCC等资质,具备医疗机构执业许可证、医疗器械生产许可证。

2020年9月上市,当年新冠疫情爆发,公司全资子公司资子公司谱尼医学实验室入选北京首批新冠病毒核酸检验机构,开展核酸检测业务。

也正是突如其来的疫情,使得公司上市以来出现连续三年业绩大幅增长,营业收入从2020年的14.26亿元激增到2022年的37.62亿元,年均增速达62%。

但是,偶发公共健康事件催生的业绩大幅增长,在2023年随着疫情的结束,就发生了改变:上半年营业收入11.87亿元,同比下降29.50%,扣非净利润8169万元,同比增长4.4%。

(来源:市值风云APP制表)

(一)收入构成:健康与环保是核心业务

从收入构成看,健康与环比是谱尼测试的主要业务,收入占比在80%以上。此外:

安全保障、汽车及其他消费品业务增长很快,2022年末分别为1.57亿元、2.87亿元,同比分别增长248%、53%;

计量业务规模较小,2022年还不到1000万元;

电子电器测试认证收入规模达7069万元,同比增长75%。

(来源:市值风云APP制表)

公司自2020年以来仅披露健康与环保业务毛利率,未披露其他业务毛利率情况。从披露的数据看,2022年健康与环保业务毛利率较2021年下降近13个百分点,是业务常态化回归,还是盈利能力下降,需要保持警惕。

需要指出的是,自上市以来,谱尼测试收购多家公司以拓展相关领域的检测业务。2021年、2022年先后收购郑州协力润华医学、深圳通测检测等11家公司,新增商誉6400万元。

(来源:市值风云APP制表)

可以预见的是,公司未来仍然继续并购检测领域的公司。

从市场规模看,汽车、安全保障等领域的需求大,是检测、认证市场中非常大的增量市场,目前还未出现明显的头部企业。

(二)累计募资超20亿元

谱尼测试在IPO募投资金8.44亿元,净募资7.68亿元,用于新建生产及辅助用房、谱尼测试研发检测基地及华中区运营总部建设、生物医药诊断试剂研发中心以及补充流动资金等。

截止2022年末,募投项目均建设完成。

2022年4月19日,以55.30元/股的价格向大恒科技、宁波中百、宁波仁庆私募基金、中信证券等12家机构合计发行2241.87万股,募集12.40亿元,用于谱尼测试集团山东总部大厦暨研发检测中心项目、谱尼西北总部大厦(西安)项目以及补充流动资金。

12家机构认购的股票于同年10月全部解禁,期间上市公司进行每10股8股操作,持股成本调整为30.32元/股,这些机构集中减持的时间在2022年10月至12月,期间股价在29元至41元区间,参与定增的机构基本都在公司的“保驾护航”下,获利出局。

需要补充一点,公司自上市以来非常热衷玩高送转,像是幕后有老司机指点:

2021年4月22日,每10股派现金5元,同时每10股送转8股;

2022年6月10日,每10股派现金4元,同时每10股送转8股;

2023年7月10日,每10股派现金7元,同时每10股送转9股。

这要放在当年傻韭菜们无脑迷恋高送转的年代,谱尼测试的股价得疯狂到什么程度。

同行业比较

检测行业,按照具体的业务类型可大致分为检测、检查、鉴定、检疫、计量、安全性评价。

随着经济的发展,检测行业的下游应用场景在不断增多,从早期的贸易、农产品、船舶,到后来的建筑、材料、机械设备、电子产品等等。每一个新兴产业的出现,往往意味着新的细分检测市场。

大体上,检测行业的下游市场可以分为消费、工业、商品、生命科学与环境四大类。

(谱尼测试药品检测部分项目 来源:谱尼测试官网)

近年来国内检验检测行业整体保持较强增长态势,增速远高于GDP增速:截至2021年底,我国共有检验检测机构51,949家,较上年增长6.19%;全年实现营业收入4090亿元,较上年增长14.06%;从业人员151.03万人,较上年增长6.97%。

目前,我国检测行业处于成长阶段,行业机构普遍规模不大,“小散弱”现象普遍。

2021年规模以上(年收入1000万元以上)检验检测机构7021家,数量仅占全行业的13.5%,但营业收入占比达到78.93%,余下4.4万家检验检测机构占全行业的86.5%,年收入不到1000万元。

可以预见,伴随整个行业较快增长,行业内并购将同步发生,市场集中度将进一步提升。

(一)部分检测企业简介

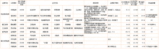
01 华测检测

华测检测(300012.SZ)是国内综合性检测公司,具备测试、检验、认证、计量、审核、培训及技术服务能力。

2009年成功上市,次年开始开启外延并购,目前业务拓展至生命科学、消费品、工业检测、医药医学等领域。

该公司也是国内综合性检测公司中检测业务较多元且稳定的公司,客户包括政府部门、中大型企业等。目前,生命科学检测、工业品测试两大类占营业收入的55%左右。

风云君曾在2021年4月分享该公司研报《外资最爱股,股价涨4倍市值500亿:华测检测,市值风云“吾股评级”连创新高 | 独立研报》,该公司在市值风云APP最新评分排名为351名,非常靠前。

02 广电计量

广电计量(002967.SZ),前身为原信息产业部电子602计量站,2002年改制成立广州广电计量测试技术有限公司并开启市场化运作。

控股股东为广州无线电集团有限公司(以下简称无线电集团),合计持有40.98%的股份。2019年在深交所上市。

该公司计量业务主要客户分布在汽车、通信、家电、轨道交通等行业,客户以南方电网、中国中车、华为、吉利汽车、比亚迪、中国航空工业等知名大型集团企业为主。

可靠性与环境试验业务以及公司电磁兼容检测客户主要分布在汽车、通信、航空航天、船舶、电子电器等行业,一般为大型制造类企业或科研机构。

此外,该公司在环保检测与食品检测领域也有涉及,但是收入占比不高。

(广电计量部分经营业务,来源:广电计量官网)

03 苏试试验

苏试测试(300416.SZ)以试验设备生产、环境及可靠性试验服务以及集成电路验证与分析服务为三大核心业务。

公司是检测试验行业内少有的兼具环境与可靠性试验设备自研生产企业,打破海外电动振动试验设备对我国封锁的领军企业,试验设备销售约占营业收入的1/3。

其开发出行业领先的“整车环试”及“四综合”等综合型环试系统,用以重现工况中的环境,环境及可靠性试验业务与国内众多军工研究所、高校实验室、企业研究部门形成长期合作关系,下游涉及新能源车、建筑、军工、轨交等多个领域。

04 国检集团

国检集团(603060.SH)前身为1984年成立的轻工业部机械出口供应公司,目前控股股东控股股东是中国建材总院。

目前,该公司在全国22个省设有61个机构、34个国家及行业产品质检中心,覆盖建筑建材、环境、智能制造、轨交、医学健康、食品等多个领域,建工建材检测是第一大业务。

凭借“国检”品牌的影响力,为奥运场馆、三峡水利枢纽工程、京沪高铁、首都国际机场、杭州G20会议场馆、白鹤滩水电站等等国家重大工程项目提供选材、驻厂监造、环控及环境监测专项技术服务。

(来源:市值风云APP制表)

(二)营收规模与行业龙头有差距,但人均创收增长快

选取的5家公司营业收入均保持较快增长,2017至2022年均复合增长率接近或超过20%。

2022年,华测检测收入51.3亿元,排第一,谱尼测试以37.6亿元排第二,广电计量26亿元排第三。

华测检测、谱尼测试、广电计量则是综合性测试检测机构,国检集团主要业务在建材建筑领域检测,苏试试验除试验设备销售外,各种设备、机械、车辆测试服务收入占比约50%。

(来源:市值风云APP制表)

从净利润、扣非净利润看,谱尼测试的营业收入比国检集团、苏试试验高比较多,但是,谱尼测试与后二者在净利润、扣非净利润上相差不大,说明谱尼测试的盈利水平低于后二者。

(来源:市值风云APP制表)

再看人均创收数据。

5家公司人均创收保持一定增长,其中,谱尼测试的人均创收数据较低,但在2022年大幅增长,略高于超过华测检测、广电计量和国检集团。

(来源:市值风云APP制表)

(三)盈利能力比较:谱尼测试2022年毛利率下滑

5家公司的毛利率长期看比较接近,40%至50%之间。

需要注意的是,2022年谱尼测试毛利率骤降至35.6%,是5家公司中最低的。

此外,谱尼测试的销售净利率也是5家公司中较低的,明显低于华测检测、国检集团、苏试试验三家公司。

(来源:市值风云APP制表)

谱尼测试的净资产收益率呈下降趋势,并且低于华测检测、国检集团。

(来源:市值风云APP制表)

谱尼测试销售毛利率在2021年之前处于行业均值水平,但2022年明显下降,需要引起重视。

净资产收益率自2020年以来也有所下降。

(四)运营能力比较:谱尼测试资产周转率高于同行

谱尼测试是总资产周转率、固定资产周转率是5家公司最高的,比行业龙头华测检测略高一些。

(来源:市值风云APP制表)

5家公司的应收账款(含应收票据)周转率整体呈现下降趋势,谱尼测试与华测检测也比较接近。

从某种意义上说,检测、检验行业属于轻资产领域,较高周转率是其重要特征之一。因此,固定资产周转率这个指标显得尤为重要,它反映的是固定资产规模与营业收入的关系,周转率高说明一单位固定资产(比如1元)能带来多少个单位的营业收入。

(来源:市值风云APP制表)

谱尼测试盈利能力弱于华测检测,但资产周转率稍强于后者。

再看固定资产折旧对营业利润的影响。

几家公司的固定资产折旧金额都比较大,华测检测、苏试试验和谱尼测试3家公司固定资产折旧金额与营业利润的比值整体呈现下降趋势,而华测检测下降更为明显。

(来源:市值风云APP制表)

(五)资本支出保持增长,但资本密集度有所下降

资本性支出,指的是企业构建固定资产、无形资产以及其他长期性资产的支出。

对检测、检验企业而言,资本支出是业务发展的基本前提,合理的资本支出能保证业务正常发展,但是资本支出大幅增加则会影响企业现金流。因此,资本支出与营业收入的比值(资本密集度)应该保持在一个合理范围内。

从资本支出绝对值金额看,5家公司保持增长;从资本支出与营业收入的比值看,5家公司呈现下降趋势,其中,华测检测、国检集团下降趋势较明显,谱尼测试在2022年降至华测检测的水平。

(来源:市值风云APP制表)

此外,还得分析企业的自我造血能力是否满足正常资本支出情况。

现金流量资本支出比率是经营活动现金流量净额与资本支出之比,反映的是企业当期经营活动产生的现金流量净额是否足以支付资本性支出所需要的现金。比值越大,说明企业通过自身经营解决发展所需的资金能力越强,处于良性发展状态,反之,则越弱。

5家公司中华测检测、广电计量、苏试试验等的现金流量资本支出比率呈现上升趋势;谱尼测试的该比例变动较大,该公司经营性现金流净额在2021年大幅萎缩。

(来源:市值风云APP制表)

整体看,谱尼测试资本支出保持增长,但资本密集度下降明显,现金流量资本支出比率变动较大,与行业龙头企业相比仍有较大提升空间。

(六)资产负债率:谱尼测试资产负债率低

5家公司资产负债率分化比较大。

2022年末,谱尼测试最低,为22.5%,华测检测在24.2%,国检集团上升很快,超过45%,苏试试验与国检集团正相反,资产负债率下降明显。

带息负债率,谱尼测试与华测检测比较接近,另外三家公司均在20%以上。

(来源:市值风云APP制表)

从谱尼测试的负债率看,其有很大的加杠杆空间,适当提高财务杠杆能提升净资产收益率。

综合以上分析:

谱尼测试与行业龙头企业相比,盈利能力相对弱些,但人均创金额收提升很大;

目前资产负债率低,还有很大加杠杆空间,具备继续外延并购的实力;

经营性现金流基本正常,能支撑目前水平(资本支出占营业收入的20%以内)的资本支出规模。

加载中...