新浪财经 股票

汕尾首富,吓呆了近万股民

市场资讯 2023.05.30 22:24

来源:商业人物

虽然在二级市场中,高位清仓式减持并不罕见,但5月29日东鹏饮料(605499.sh)的一则减持公告,还是吓呆了二级市场。

东鹏饮料的这次减持,涉及13名股东(其中包括多名董监高),资金规模颇为巨大。

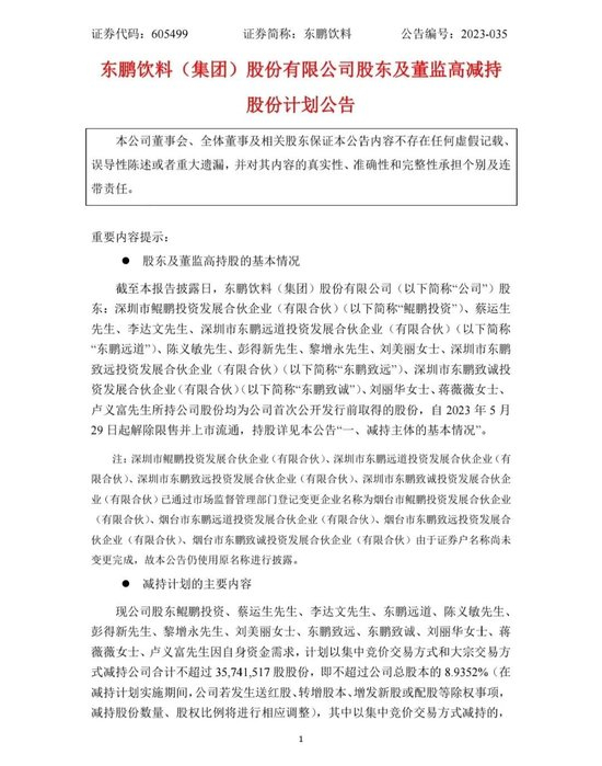
公告显示,公司股东鲲鹏投资、蔡运生、李达文、东鹏远道、陈义敏、彭得新、黎增永、刘美丽、东鹏致远、东鹏致诚、刘丽华、蒋薇薇、卢义富因自身资金需求,计划以集中竞价交易方式和大宗交易方式减持公司合计不超过3574.15万股,即不超过公司总股本的8.9352%。

按东鹏饮料当天的收盘价167.3元/股计算,本次减持总金额约为60亿元。

股东们减持的时间,也颇为急切。根据公告,就在29日,东鹏饮料才完成上市以来第二次解禁,解禁数量8326.09万股,解禁市值144.03亿。以上13名股东所持公司股份均在此列。

所持股票才刚刚开始上市流通,股东们就迫不及待的要套现了?消息一出,立即引发二级市场的震荡。5月30日,东鹏饮料股价在盘中触及跌停,截至收盘,股价跌4.26%,报160.17元/股,市值为640.70亿元。

如此到期便变现,对东鹏饮料的股东而言不是第一次。自去年5月27日首发限售股刚解禁后,东鹏饮料的第二大股东君正投资,便已发布三次减持计划。其中,今年的1月20日,君正投资宣布拟减持不超过2400.06万股,占公司总股本的6%。截至5月20日,君正投资减持时间过半实际已减持48.74万股,套现9885.46万,还剩2351.32万股未减持。若该计划完全实施,按照29日的股价,君正投资年内也将“套现”将近33.9亿元。

一年内,持股股东减持金额有可能接近百亿!这显然是个令二级市场惊愕的数字。这背后的故事,可能远比公告上所呈现的更为错综复杂。至少可以肯定,这是一场财富的饕餮盛宴。

缔造这场股市造富神话的,是东鹏饮料实控人林木勤。

林木勤,生于1964年,广东汕尾人。根据《财经国家周刊》报道,林木勤曾做过工厂技术员、饮料公司的部门经理、红牛代工厂的厂长。1997年,有多年饮料行业经验的他进入了还是国企的东鹏实业(东鹏饮料前身)。2003年,东鹏实业濒临倒闭,林木勤与公司员工20人合伙出资460万元接手东鹏实业资产。其中,林木勤出资267万元,占股58.04%,任董事长,成为了公司实际控制人。

接手之初,公司没有拳头产品,仅靠1元一盒的菊花茶艰难续命。直到2009年年底,林木勤重新切入功能饮料市场,推出PET瓶装东鹏特饮,才改变了这一状况。东鹏特饮从诞生之初,就饱受“模仿”“抄袭”等争议。其宣传语“累了困了,东鹏特饮”,颇有红牛作业之嫌。但鉴于其价格极具性价比(比红牛要便宜一半),很快在司机、蓝领工人、快递员、外卖员等群体中打开了市场。

2015年后,红牛陷入“商标战”泥潭,东鹏特饮借机加大价格差异化的打法,并通过赞助世界杯、中超等体育赛事,大力营销,抢占了不少红牛的市场份额。2015年,东鹏特饮在中国能量市场的份额已从2011年3.9%提升到了5.3%,而红牛从89.6%减少到了76.5%。2020年,东鹏特饮的市场份额已增至15.4%,而红牛的市场份额缩减到了52.1%。这一年,东鹏饮料营业收入为49.59亿元,归母净利润为8.12亿元。

2020年4月16日,东鹏饮料递交了上交所主板IPO申请。在招股书中,其称,东鹏特饮在我国能量饮料市场占有率排名第二。排队1年之后,其IPO批文终获证监会核准。

2021年5月27日,57岁林木勤带领东鹏饮料成功上市,成为中国功能饮料A股第一股。其上市后便收获15个涨停板,股价从46.27元的发行价涨至最高269.99元,较发行价上涨了483.51%,公司市值突破千亿元。

股价涨疯的同时,林木勤身价也水涨船高。2021年,林木勤家族以454亿财富位列《2021福布斯中国内地富豪榜单》第84位,成为广州市第六大富豪,汕尾第一大富豪。

梳理林木勤的经商履历,可以发现,其有一大特质是善于家族作战。这从东鹏饮料的股权结构和发展过程中,可窥一二。

早在2004年,因经营问题,公司便有6位股东退股离开。2006年,又有5位股东退股。于是林木勤找来胞弟林木港、侄子林戴钦及妻子的兄弟陈海明等家族成员顺势出资接下了其中大多数股份。

2013年,林木勤家族两次增资,公司注册资本由460万元增至13800万元。2016年,林木勤创立鲲鹏投资,并交由儿子林煜鹏管理,鲲鹏投资成为东鹏有限的第二大股东。

2017年,林木勤引入外部投资者君正投资。2018年,东鹏有限整体变更设立为股份公司,即东鹏饮料。

上市之前,林木勤、君正投资、鲲鹏投资、林木港、林戴钦分别持股55.27%、10%、7.16%、5.8%、5.8%;陈海明、陈焕明分别持股1.93%、0.06%。

再回到5月29日东鹏饮料发布的减持公告,实际上,这份公告中最值得注意的,其实并非13名股东联手组团减持——而是其中减持规模最大的,背后浮现实控人家族成员身影。

据这份减持公告显示,鲲鹏投资、蔡运生、李达文、东鹏远道、陈义敏、彭得新、黎增永、刘美丽、东鹏致远、东鹏致诚、刘丽华、蒋薇薇、卢义富这13名股东分别减持不超过5.8595%、0.5801%、0.3191%、0.7825%、0.2234%、0.1450%、0.1450%、0.1305%、0.3725%、0.2775%、0.050%、0.0250%、0.0250%。

根据东鹏饮料2022年财报显示,前十名股东中,林木勤、林木港、林戴钦为公司董事,林木勤与林木港系兄弟关系,林木勤、林木港与林戴钦系叔侄关系,鲲鹏投资的有限合伙人林煜鹏系控股股东林木勤之子,陈海明、鲲鹏投资的有限合伙人陈焕明、东鹏远道的合伙人陈韦鸣系兄弟关系,陈海明、陈焕明、陈韦鸣系股东林木勤之配偶陈惠玲之兄弟。

从家族关系以及股权结构的角度来看,此次减持最多的鲲鹏投资和东鹏远道背后,林氏家族成员以及陈氏家族成员皆在其中。如林木勤、林煜鹏、陈焕明、陈韦鸣等,皆是受益者。

陈林两家的成员之外,其余减持股东几乎都是公司的元老级人物,如刘丽华、卢义富、蒋薇薇为东鹏饮料副总裁,公司上市前曾通过直接持股方式参与股权激励;李达文、陈义敏、刘美丽、黎增永等均是超20年的老员工。

不得不感叹一句,这真是一场大举造富的财富盛宴。不过也难免让人忍不住猜测:是否过于心急了?

这份心急,或与东鹏饮料的股价近一年持续下跌有关。2021年7月7日,东鹏饮料的股价曾创下282.7元/股的高点,但之后便持续下调。尤其是2022年的“解禁”前夕,一度低至111.35元/股。今年,自2月高位(210元/股)以来到5月30日收盘,东鹏饮料股价已经跌超20%。

另外,由于对于单品的过度依赖,东鹏饮料出现了明显的增长乏力。2020年—2022年东鹏饮料归母净利润分别为8.12亿元、11.93亿元、14.41亿元;同比增速分别为42.32%、46.9%、20.75%。可以看出,2022年东鹏饮料归母净利润增速近乎“腰斩”。

由此也不难理解,为啥部分持股股东仍选择到期便套现——虽然目前股价远不及最高位,但依然比最初的上市发行价高出不少。可谓是稳赚不赔。

只是半路上车的东鹏股民,要大有人不乐意了。

加载中...