新浪财经 股票

巨亏超50亿,朱江明的零跑汽车跑了个“零”?

市场资讯 2023.03.23 22:52

来源:对数 

新势力啥时能跳过砸钱模式?

▲图片来源:零跑官网

近几个月,造车新势力价格战硝烟四起,让传统车企无法招架,

定价是一门玄学。

正如东风雪铁龙C6,20万销量不佳,但12万就香得抢破头,在消费者心中,他们自然而然对一个品牌、一个车型有一个价格接受标准。

说白了,谁买车不想薅羊毛?

要说造车新势力除了蔚小理,其他品牌辨识度都有同质化偏差,容易混淆,比如吉利旗下的领克、极氪,还有总部也是杭州的零跑汽车。

最初,我也以为零跑是吉利旗下的。

这是因为我从一名消费者的角度产生的错误认知(零跑的品牌辨识度过低)所造成。

深究发现,零跑汽车原是大华股份创始人之一的朱江明创办的企业,2022年还登陆的港交所上市,成为第四家在港上市的新势力车企。

此刻的我,为威马汽车的沈晖感到唏嘘,

一念之间,便是天堂与地狱。

1

一辆车亏四万多,零跑会不会越跑越亏?

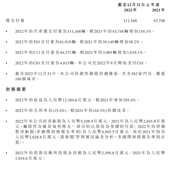
去年国庆前两天,零跑汽车(HK.09863)于香港上市,价格一直暧昧不前。

上市当日破发,约半个月后,股价甚至触达17.5港元。后续,资本领域汽车板块整体反弹的带动下,零跑汽车近期股价基本稳定在30港元左右,但距离发行时所定的48港元,还非常遥远。

遥远是有道理的。

据招股书所示,2021年,零跑汽车主要销售收入来源于T03,售价在5.99万-8.08万,属于汽车界的红米手机。而纯电版的C11在2021年9月份上市,10月逐步交付,这也是零跑在招股书阶段还停留在年收入30多亿的水平。

整个2022年,从价格在15.58万-21.98万的纯电版C01,以44371辆的年度交付量,成了零跑汽车全年最重要的收入来源。

3月21日,零跑汽车交出上市后的第一份年度业绩报,从数据来看,难免让投资人失望。

于2022年,净亏损人民币5,108.9百万元,而于2021年则为人民币2,945.8百万元。

2022全年,零跑汽车总交付数量111168辆,公司总收益为人民币123.846亿元。营收在C11(纯电版)的强势带动下,增长幅度巨大,接近3倍之多。

大家别太惊喜,数据好或是因为上一年太差。2021年车款少,销量不足收入低,也是零跑当期收入仅30多亿的主要原因。

收入增长,无法掩盖零跑高企成本支出,以及进一步放大的亏损规模。

年报显示,2022全年零跑汽车净亏损达51.08亿元,和交付量相比,平均交付一辆车的亏损就接近4.6万元。

这是为什么?我给大家捋一捋支出线。

2022年,零跑销售成本为142.95亿元,同比2021年的45.19亿元,该项成本增长达97.76亿元。

大家都知道,消费品牌都逃不出销售成本,砸砸广告,做做直播,提高渠道佣(ti)金(cheng)之类的,销售成本客观说,会和销售量增长成正比,目前2倍多投入,3倍多增长,还算持平。

但零跑的进一步说明,让怼君有点担忧——因销量增加导致原材料及耗材成本增加所致。

卖车才收入124亿,硬支出的材料成本竟高达143亿元!

近20亿的亏损!!!

我不知道零跑在成本结算上如何定义与入账?至少从目前财报来看,这就是一桩亏本生意,

外加销售开支增加160.2%,行政开支增加111.4%,研发开支增加90.6%。

零跑身上,怼君看到当年房地产企业为了高规模,玩的快周转那一套,只是,泡沫过后,倒霉的只有债权人和投资人而已。

2023年,是对零跑来说是极为关键的一年。

从应付账款和票据及2022年底现金余额来看,尚可覆盖短期债务,但不代表没有“杀身之祸”。

虽然,C11(纯电版)成为了2022年度纯电B级SUV销售冠军,但如果零跑无法进一步改善材料成本问题,一旦2023年无法推出现象级的产品给市场下“猛药”,或者被其他家新势力造车品牌砸巨款超越,零跑的天花板就很快到了。

没有想象空间的上市公司,是很可怕的。经历过近几年民营房企暴雷,P2P暴雷教育的投资人,胆子和脑子,可没有之前大了。

2

或许只有头部在硝烟中幸存

2023年开年,媒体的头条被均车企大降价霸屏,从特斯拉降价,小鹏、蔚来等造车新势力纷纷跟随,伴随传统车企巨大的去库存压力,国六新标迫在眉睫,加上政府的大力支持,大减价此起彼伏。

油车、电车,一场混战的背后全在抢疫情后汽车消费复苏的第一波行情,毕竟,汽车不是高频消费,一般车辆使用四五年后才会换新。

曾经的“蔚小理”造车新势力格局或许很快变化,传统车企通过子品牌孵化,比如背靠上汽集团的新能源品牌飞凡汽车,通过大规模投放和达人带货来吸引消费端关注,而吉利集团旗下极氪正在计划前往境外上市融资寻求进一步发展。

但目前“蔚小理”的认知对消费者在选车倾向阶段是有很大的干预作用,毕竟车除了驾驶出行功能外,还具备某些奢侈品的“炫耀”功能,品牌文化沉淀很重要,像女士们买包,能买爱马仕,也不会买古驰。

回过头来,我们看看零跑汽车的产品端,C11(纯电版)和特斯拉Model Y直接正面刚,虽然价格上有一些优势,但是保有量和产品力,以及品牌知名度,还是有一定的差距。

而推出的C11(增程版),该版本与理想ONE用了同一款增程发动机,这款发动机,目前用户的反馈是在增程启动阶段声音巨大,稳定性很一般,同时理想ONE目前也已基本停产。

理想汽车当下主推的L系列,全新1.5T版的增程发动机各方面问题也得到了改善。

尴尬的产品定位,还有起不来的价格水平,让零跑汽车只能紧紧锁住20万以下的消费群体,但这样对企业冲击第一阵营是非常的不利。

毕竟,这个价格体系中,还有比亚迪这种大魔王品牌,在新款比亚迪秦PLUS起步款降至9.98万后,低价区间的战争,必将是一场攸关生死的游戏。

▲图片来源:汽车之家官网

据汽车之家相关数据显示,近三个月(2022年12月、2023年1月、2023年2月),零跑T03销售量5762辆,零跑C11销售量5458辆,零跑C01销售量1568辆,零跑S01销售量42辆。总销售量12830辆,排名次于红旗汽车,位列新能源车销售榜第22位。

其中,C11在今年1月销售量仅426辆,2月也只有1712辆,近三个月新能源销售排名下滑21位,位列60名。10万以内车型零跑T03则下滑25位,排第55名。在新款比亚迪秦PLUS起步款降至9.98万后,低价区间的战争,必将是一场攸关生死的游戏。

而在黑猫投诉平台,零跑汽车的投诉量也达939个(截至2023年3月23日),投诉多与销售误导下单后退定受阻有关,从对投诉内容来看,在成为“尊贵的零跑车主“,建议大家再多研究一下这个公司,一般退定环节受阻的话,我持保留意见。

▲图片来源:微博黑猫投诉截图

Last

上帝让其灭亡,必先让其疯狂。

这是个谁都没法让步的战场,几百亿的投资,每家都在往里拼命砸钱,有的品牌的逻辑是明晰的,比如蔚来加速建设换电站,小鹏和理想加大对于快充的投入,改善电池续航的解决方案。而车机系统的不断研发迭代也是必须持久延续的关键。

前有蔚小理等新势力,后有传统车企子品牌追兵,像零跑汽车这种不上不下,材料成本无法下降,还卖一台亏一台的新势力品牌,过一两年后是不是还存在,值得消费者购车时慎重又慎重考虑。

对于战争中谁是最终赢家,消费者需要一是实惠,二是安心,现在的战争聚焦在“实惠“上,而最终的胜利是属于让消费者“安心”使用的车企。

这个行业还会有淘汰吗?

一定有,谁都经不起现金流带来的压力,谁没有转亏为盈的逻辑,就一定会离开战场,但只要你现在还在场上,请善待用户,善待消费者。

加载中...