新浪财经 股票

失联5个月后密春雷被执行7.19亿元,谁起诉了“览海系”?

市场资讯 2022.07.05 20:46

“上海隐形富豪”密春雷的危机该如何度过?

作者 | 高远山

编辑丨蔡   真

来源 | 野马财经

密春雷被执行,禾风医院引处罚

在密春雷消失的5个月内,览海系发生了不少事。股权被冻结、银行存款被冻结,被行政处罚,上市公司被终止上市。期间始终不见身影的密春雷最近有了新动向。

据中国执行信息公开网显示,密春雷被上海金融法院强制执行,执行标的达7.19亿元。一同被执行的还有览海控股(集团)有限公司和览海控股(集团)有限公司。

图源:国家执行信息公开网

具体执行事项、申请执行人等信息并未透露。但在国家企业信息公示系统中,上海禾风医院的1020万股权被冻结,执行法院同样为上海金融法院,执行裁定书文号与密春雷执行案号基本一致,仅一字之差,为(2022)沪74执215号和(2022)沪74法第215号。

图源:国家企业信用信息公示系统

应是一个案子,只是在不同的程序中具体字眼不一样。”上海申伦律师事务所律师夏海龙表示。

禾风医院目前涉及到上市公司ST海医和其控股股东览海投资的一起资金纠纷。

上海禾风医院的法定代表人为密春雷,2016年ST海医作价约12.35亿元,取得了其95%股权及7.49亿元债权,禾风医院随即成为ST海医(600896.SH)的控股子公司。

ST海医表示,公司将集中资源和优势开展医疗健康服务产业。并对和风置业(禾风医院前身)下属黄浦区中心医院(原址)的部分医疗物业资产进行更新改造,在上海市中心城区开设国际高端的综合性医院。

不过在建设4年后,2020年11月,ST海医将持有的禾风医院51%的股权及5.12亿元的债权出售给控股股东览海投资,交易价格合计8.56亿元。本次交易完成后,览海医疗仍保留禾风医院44%股权,禾风医院成为览海医疗参股子公司。 

览海医疗称,由于禾风医院后续建造成本投入过大,股东方对其的资金支持存在极大不确定性,禾风医院自身融资能力也严重不足。ST海医年报中显示,禾风医院2019年-2021年净利润为-2983万元、-3567万元和-1.05亿元。

2021年ST海医实现营收1.19亿元,归母净利润为-2.8亿元。“公司全年利润主要影响因素为公司医疗服务运营损益、公司持有禾风医院 44%股权计提大额减值准备。”年报显示,ST海医根据调整后的禾风医院44%股权价值计提资产减值准备1.57亿元。

然而控股股东的这笔款项始终未能全部到账。2022年6月8日,ST海医发布公告表示,公司对禾风医院的股东借款4.4亿元本金及应计利息的回收方案,仍在与相关各方磋商中。除此之外,禾风医院于2021年3月31日将1.59亿元(含览海医疗的7000万股东借款)支付至顺洲水利,顺洲水利将上述资金分多笔划拨至览海控股实际控制的其他企业,形成非经营性资金占用。

这也招来了监管部门的处罚。6月20日,证监会对览海医疗、密春雷等人进行行政处罚。处罚事由为:1.未按规定披露关联方资金占用。2.未及时披露关联方债权未收回事项,即览海医疗给禾风医院支付的7000万股东借款债权,到期后未收回信息未披露。最终决定对览海医疗、密春雷、刘蕾、蔡泽华、何永祥出具警示函,并记入资本市场诚信信息数据库。

处罚公告同一日,览海医疗因2020年净利润为负值且营业收入低于人民币1亿元,以及2021年财报被出具保留意见被终止上市。

股权被冻结、质押,官司缠身

觅海系近些年的发展似乎颇为不顺。

2021年2月2日,西部信托提示函披露,在对信托融资人和保证人进行定期核查的过程中,发现其存在涉诉和被法院执行的情况。

图源:罐头图库

公开资料显示,其产品稳盛4号成立于2020年6月10日,规模30亿元,信托期限36个月,信托资金用于受让玉溪金丰凌汽车销售有限公司(简称“玉溪金丰凌”)持有的特定资产收益权,览海控股提供全额不可撤销的连带责任保证担保。

保证人览海控股持有的上海人寿保险股份有限公司被司法冻结,被冻结的股权价值约为2.14亿元人民币。西部信托表示,保证人股权被冻结,极大可能触发稳盛4号信托约定的违约条款,导致产品无法到达预期收益。

表面上看,稳盛4号融资人是玉溪金丰凌,但通过对股权的梳理,不难发现玉溪金丰凌和览海控股之间的微妙联系。

玉溪金丰凌全资持有的二级子公司南通润东英菲尼迪汽车销售服务公司,有一位名为曹阳的高管,同为上海览海投资有限公司(览海控股全资控股)持股公司的高管。2019年4月,润东汽车(1365.HK)将公司旗下四家附属子公司全部打包“甩卖”给了昆明彦恒汽车销售公司(览海控股持股10%),直接表明密春雷通过旗下“览海系”公司介入到润东汽车的资本运作中。

此外2020年7月9日,密春雷将所持上海中瀛产业股份有限公司的全部1.6亿股权出质给西部信托,至今仍在有效期。

2021年12月14日,上海人寿的股权解除冻结。

但2022年6月1日, 上海人寿的10亿股权再次被冻结。

上海人寿的业绩表现也不尽人意。据其年报披露,截至2021年第四季度,该公司净利润为-2.78亿元,而2020年同期净利润为2.88亿元。

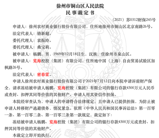
除此之外,爱企查显示,览海控股最近官司缠身。其开庭公告达14项,金融借款纠纷为6个,金融借款纠纷中原告均为徐州农村商业银行 ,申请冻结览海控股、自然人杨鹏的银行存款,法院经审查认为,符合规定,为防止被申请人转移财产逃避债务,情况紧急。合同纠纷为8个,包括劳动合同纠纷、租赁合同纠纷、买卖合同纠纷等。

图源:裁判文书网

密春雷的资本版图

1978年12月,密春雷出生于崇明岛一个普通的家庭。

1973年,董卿亦出生在崇明岛。

30多年以后,在上海滩风生水起的密春雷,因为与已经成名的董卿的结合,开始渐渐出现在公众视野。

不过,这位商界大佬隐秘又低调,公开新闻鲜有报道。

公开资料显示,1997年,密春雷从上海同济大学土木建筑专业毕业,毕业后去长江商学院工商管理专业继续深造。

不过据《中国经营报》报道,也有当地人称密春雷并没有上大学,很早就开始做生意。最初是在崇明公安局交通队跑运输,后来和妻子金晶(已离异)白手起家做起工程,涉足建筑交通领域,期间曾先后注册过上海崇明公路物资有限公司、上海崇明公路建设有限公司。

2003年9月25日,密春雷和其父亲密伯元出资成立上海中瀛企业(集团)有限公司(简称“上海中瀛”,览海控股的前身),注册资金共5000万元。对于这笔创业原始资金,有传言称密春雷早期做期货赚了一笔,但真假无从考究。

图源:罐头图库

2014年8月29日,上海中瀛变更为览海控股(集团)有限公司。2014年10月底,览海控股将公司注册地址由上海市津桥经济开发区移至上海市自由贸易试验区。

据不完全统计,2004年至今,览海控股一共经历7次增资,公司注册资本由最初的5000万元增加到65亿元,仅2016年就进行了三次增资,且金额较大。

图源:罐头图库

《道德经》里有句话:“天下难事,必作于易;天下大事,必作于细。”

走出家乡后,密春雷在上海滩大施拳脚,转而开始在资本市场长袖善舞,对外投资30余家公司,包括保险、地产、银行、建设、医疗、汽车、煤矿等各类资产,探索多个领域,逐步构建起庞大的商业帝国。

2015年,保险行业进入快速发展期,这一年,上海人寿诞生了,注册资本20亿元,是上海自贸区内首家大型法人金融机构。密春雷瞄准机会,同年也参与设立了上海人寿。览海控股持股20%,为上海人寿单一最大股东,密春雷为该公司的法人及董事长,而览海控股的关联公司和萃实业、洋宁实业持股均为13.75%。

因两家关联公司在2016年的增资申请中,隐瞒与览海控股的关联关系以及超比例持股,提供虚假材料,2018年4月上海人寿被银保监会要求清退违规股权。后经股权转让,览海控股持股比例由20%提升至32.8%。

随后,除了上述提到的汽车、保险领域,密春雷还涉足银行、地产等高端行业与领域。

2016年12月,绿地控股(600606.SH)公告称将所持上海农村商业银行的4%股权(即2亿股股份)转让给览海控股,股权转让款为18.9亿元。

2018年4月,览海控股认购曲靖市商业银行股份有限公司4.92亿股股份,占股19.50%,与云南省水务产业投资有限公司并列第一大股东。

2020年4月,密春雷高调了一次,花60亿元买下上海市静安区南京西路地块,成为当时上海土地总价第二高的成交地块。

除此外,密春雷还“拿下”一家A股上市公司览海医疗(600896.SH),布局医疗领域。

览海医疗前身为航运企业中海海盛,密春雷入局后才逐渐转型为医疗企业。

2015年,览海控股旗下上海览海上寿医疗产业有限公司(以下简称“览海上寿”)受让中海海盛原控股股东8200万股股票,成为中海海盛第一大股东。2016年,上海览海投资有限公司(“览海系”的核心股权投资平台,简称“览海投资”)参与中海海盛定增。

上述操作,密春雷累计投掷了约30亿元,拿下中海海盛42.82%的股权,成为实控人。执掌中海海盛之后,密春雷逐步清空公司原有的航运资产,转型医疗服务行业。2020年,中海海盛才更名为览海医疗。

自2022年1月29日密春雷授权公司董事倪小伟代其履行董事长职责后,便再未出现在任何公共场合,至今5个月上海人寿股权被冻结,上市公司被终止上市,密春雷本人被强制执行,“览海系”遭遇多事之夏。对此你有何看法?欢迎下方留言讨论。

加载中...