新浪财经 股票

退市!昔日800亿浙江女首富“跌落神坛”,亿元豪宅被拍卖,更成为老赖被悬赏!1万多股民踩雷

中国基金报

关注

记者 李智

*ST新光被终止上市,昔日的“浙江女首富”也随之跌落神坛。

从一根绣花针到身家800亿,16岁白手起家的周晓光被誉为“中国最励志的女企业家”。2017年热播的电视剧《鸡毛飞上天》更是以周晓光为原型。但令人惋惜的是,自2018年旗下上市公司*ST新光发生债务危机以来,周晓光也逐渐跌落神坛。

因公司债务、违规担保等问题,现如今的周晓光成为被执行人,遭法院“悬赏追债”,结局让人唏嘘。

*ST新光被终止上市

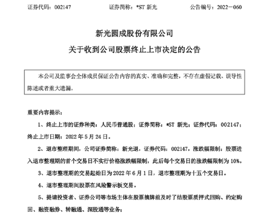
5月24日,*ST新光公告,深交所决定终止公司股票上市。退市整理期的交易起始日为6月1日,退市整理期为十五个交易日。股票进入退市整理期的首个交易日不实行价格涨跌幅限制,此后每个交易日的涨跌幅限制为10%。

因2018年度、2019年度连续两年经审计的归属于上市公司股东的净利润均为负值,你公司股票交易自2020年4月29日起被实施退市风险警示。因2020年经审计的期末净资产为负值,公司股票交易被继续实施退市风险警示。

2022年4月30日,*ST新光披露的2021年年度报告显示,公司2021年年度财务会计 报告被出具保留意见的审计报告,触及深交所《股票上市规则(2022年修订)》第9.3.11条 第一款第(三)项规定的股票终止上市情形。

因此,深交所决定公司股票终止上市。自6月1日起进入退市整理期,退市整理期届满的次一交易日,将被摘牌。

*ST新光业绩爆雷,股价大跌

据了解,*ST新光是国内规模最大的集研发、设计和制造于一体的专业化回转支承生产厂家,长期致力于回转支承等产品的自主研发与产业化发展。2016年,公司通过重大资产重组,在原有业务基础上,新增地产开发与商业经营,进而转型成为一家以房地产开发与商业经营为主,回转支承的生产与经营等为辅的公司。

业绩方面,*ST新光自2018年便开始走向下坡路,公司归母净利润大幅亏损,业绩爆雷。今年一季度,公司实现营业收入2.02亿元,同比下降53.48%;归母净利润亏损1.46亿元,亏损同比扩大21.57%。基本每股收益-0.08元。

股价方面,在2018年11月也开始急转直下,3个月股价跌超80%。截至目前,该股总市值为57.4亿元。目前股东户为1.3万户。

截至一季度末,*ST新光的第一大股东为新光控股集团,持股比例为62%。*ST新光的实控人为周晓光夫妇。

从一根绣花针到身家800亿

“浙江女首富”跌落神坛

值得一提的是,2017年播出的电视剧《鸡毛飞上天》剧中女主角的原型正是“浙江女首富”周晓光。该剧由张译、殷桃等主演,主要是讲述了“中国小商品城”义乌改革开放以来,曲折而又辉煌的历程,以及几代浙商的奋斗史。

周晓光曾说,电视剧《鸡毛飞上天》剧情中的很多场景都是在新光工厂里拍摄的。剧中除了感情戏,其他都很相似。

据悉,1962年出生的周晓光在16岁时便走上了创业生涯,从老家走到义乌沿街叫卖刺绣花圈、绣针以及刺绣图案。作为家里的长女,她肩负起照顾1个弟弟及5个妹妹的繁重任务。

在1978年到1985年这7年时间里,周晓光背着沉重的货物几乎跑遍了大半个中国,不仅赚到了人生的第一桶金,也收获了爱情。

1985年,周晓光嫁给了同做绣花样的虞运新,两人用攒下的钱在义乌第一代小商品市场里面买下了一个摊位经营饰品。随着生意越做越大,两人在1995年投资700万建立饰品加工厂,即新光饰品有限公司,并将其发展为世界上最大的人造首饰和时尚饰品制造商。

九十年代后期,周晓光不断拓展海外市场,并开始布局金融、互联网、投资、房地产等领域。新光集团先后打造了地标性建筑义乌世贸中心、义乌香格里拉大酒店、千岛湖皇冠假日酒店、东阳新光天地等知名项目。

经过多年的资本运作,新光集团在2016年借壳方园支承上市,资产高达800亿。2016年,周晓光、虞云新以300亿财富排名胡润百富榜第53位。

2018年3月,周晓光登上胡润全球白手起家女富豪榜,排名第26位,成为浙江女首富。

但好景不长,2018年9月26日,新光控股债券违约22.3亿被深交所下发关注函,创始人周晓光被法院列为被执行人。从一根绣花针开始到身家上百亿,被誉为“中国最励志的女企业家”陷入债券风波,就此没落。

截至2019年4月,新光集团的债务就已经达到了340亿元之多,新光集团及旗下多家子公司相继申请了破产重整。

周晓光10年禁入证券市场  名下价值1.2亿元房产遭拍卖

自控股股东新光集团2018年发生债务危机以来,*ST新光便深陷非经营性资金占用与违规担保的漩涡,生产经营及流动性风险凸显。截至2020年12月,控股股东占用公司资金总额为14.54亿元,违规担保总额为27.03亿元。

除了债务问题外,新光圆成内部问题层出不穷,还涉及多项违法违规行为。2019年12月,新光圆成及相关人员收到中国证券监督管理委员会安徽监管局下发《行政处罚决定书》。其中显示,周晓光、虞云新作为新光圆成董事、实际控制人,其指使、安排新光集团非经营性占用上市公司资金的关联交易事项、上市公司违规担保事项、共同借款事项,不履行信息披露义务,情节严重。

依据相关规定,安徽监管局决定对虞云新、周晓光采取10年证券市场禁入措施,同时给予警告和罚款。

随后,新光圆成董事长周晓光及公司董事、高级管理人员虞云新辞职,辞职后,两人不再担任公司任何职务。

为偿还债务,实控人周晓光名下的多套房产在2021年8月遭轮番拍卖,总价值约1.2亿元。

2021年2月8日,金华市中级人民法院对周晓光、虞云新夫妇及其两个儿子所欠下的5亿元债务及利息,发出悬赏公告。目前,周晓光夫妇已经没有可执行的标的,所属股份也被全部冻结,旗下的上市公司*ST新光终止上市。白手起家的浙江女首富如今沦落为“老赖”,令人唏嘘。

加载中...