新浪财经 股票

8天7板!预制菜龙头被爆炒,指数也逆市大涨!退市新亿现异常交易,上交所出手了

券商中国

关注

8个交易日收获了7个涨停板,预制菜概念股步步高最近很火。

4月20日,在大盘调整的背景下,预制菜指数逆市大涨3.83%。自4月11日以来,预制菜指数已连续8个交易日上涨,累计涨幅达到19.5%。其中,步步高是领头羊,8天收获了7个涨停板,最新市值逼近100亿元。

不过,在股价被爆炒后,步步高的第三大股东林芝腾讯在持股长达4年后,开始减持套现。4月19日,林芝腾讯通过大宗交易方式减持864万股,套现约8423万元。

同时,步步高自身也想在高位减持套现。步步高日前公告称,公司拟减持去年回购的1258万股,占公司总股本的1.456%。

4月20日,一只处于退市整理期的股票,也引发市场关注。当天,退市新亿出现异常交易,个别投资者在交易该股过程中存在拉抬股价等影响市场正常交易秩序、误导中小投资者交易决策的异常交易行为,上交所依规对相关投资者采取了连续暂停账户交易的监管措施。

按照规定,退市整理期为15个交易日,预计退市新亿的最后交易日为4月21日。随后,上交所将对公司股票予以摘牌,公司股票终止上市。

预制菜指数连涨8天

4月20日,A股三大指数集体调整,沪指收跌1.35%,深成指跌2.07%,创业板指跌幅达到3.66%。不过,在如此低迷的市场背景下,预制菜指数却逆市大涨3.83%,走出了独立行情。

值得一提的是,自4月11日以来,预制菜指数已连续8个交易日上涨,累计涨幅为19.5%,而在此期间,沪指跌了3.10%,深成指跌了4.74%,创业板指跌去了8%。

从个股表现来看,4月20日当天,预制菜板块中,步步高、三全食品、惠发食品海欣食品、益客食品等8股涨停。步步高是该板块上涨的领头羊,4月11日以来的8个交易日中,步步高收获了7个涨停板,累计涨幅超过81%。

从行业层面来看,近日中国预制菜产业联盟的成立,对该板块的上涨起到了推波助澜的作用。

4月16日,由农业农村部农业贸易促进中心、农业农村部农产品质量安全中心、中国绿色食品发展中心共同指导,十余省级农业农村主管部门及市级政府支持、数家国家级科研和经济研究机构担当研究院专家委员会的首个全国公益性预制菜行业自律组织——中国预制菜产业联盟正式成立。

农业农村部农业贸易促进中心副主任宋聚国表示,中国预制菜产业联盟的成立是对当前预制菜产业发展迫切诉求的积极回应,为更好推动预制菜产业高质量发展,实现预制菜助力推进农村一二三产业融合发展,提供了组织保障。

对于预制菜行业,中信建投在其最新研报中指出,预制菜在国内已有20年以上的发展历史,并非凭空出现也不会昙花一现。疫情影响下,消费者对于便捷生活、安全食物的追求,以及餐饮企业连锁化、降本增速的需求,共同引发了行业爆发式增长。而多年以来冷链物流基础、餐饮供应链建设,则为这次产业盛宴奠定了扎实基础。

国海证券表示,疫情下居民不得不在家每天做饭,让不少消费者体验到预制菜带来的便捷,加速了预制菜行业C端渗透率。3月盒马、叮咚买菜、京东生鲜等平台半成品菜供不应求。看好预制菜行业长期发展趋势,B端和C端的渗透率都有提升空间,行业处于快速发展初期。财信证券也认为,随着疫情的反复以及居民消费习惯的改变,预制菜或将成为“在家吃饭”和“懒宅经济”的一种重要选择,未来有望保持较快的发展增速。

艾媒咨询数据显示,2021年中国预制菜行业规模预估为3459亿元,同比增长18.1%,预计未来中国预制菜市场保持20%左右的增长率高速增长,2023年预制菜市场规模将达5165亿。

不过,也有分析人士提醒,虽然预制菜行业发展前景良好,但板块短期涨幅过大,需要注意回调风险。

步步高8天7板

作为预制菜概念股的“带头大哥”,步步高近日在二级市场风光无限。

4月11日至15日,步步高股价连续5个交易日涨停;4月18日盘中,步步高股价上演“地天板”走势,最终收跌6.6%;4月19日,步步高再度上演“地天板”,当天以跌停开盘,以涨停收盘。4月20日,公司股价高开高走,开盘后半个小时就封死了涨停板,到收盘时,涨停板封单仍超过11万手。

步步高的主营业务为超市、百货,服务的区域为湖南、广西、江西、四川。从近几年的经营业绩来看,步步高并无特别突出的地方。2021年前三季度,公司营业收入为104.7亿元,同比下降13.87%,归属于母公司所有者的净利润为1.72亿元,较上年同期增加1.77%。

之所以被被冠以“预制菜概念股”的称号,这跟公司去年4月的一则消息有关。当时,步步高透露,公司已与国内餐饮连锁集团海底捞下属的餐饮食材B2B公司蜀海供应链签订战略合作框架协议,双方将在净菜、预制菜工厂场景优化合作、前置仓物流的合作、商品联合采购,打造联合销售平台以及资本合作等方面进行合作探讨。

此外,今年1月14日,步步高在互动平台上回复投资者称,公司已有大师菜(净配菜)在经营;预制熟化产品有寿司、饭团、盒饭、卤菜、面点类产品,包装的单一菜品和聪厨、彭记坊等在联合生产。

不过,需要指出的是,预制菜业务在步步高的总体业务中占比非常小,在该公司的2020年年报,以及2021年半年报中,预制菜相关业务收入并没有记录。

战略股东林芝腾讯减持套现逾8400万元

在股价被爆炒后,步步高的第三大股东林芝腾讯开始减持套现了。在持股长达4年后,林芝腾讯此刻减持,意味深长。

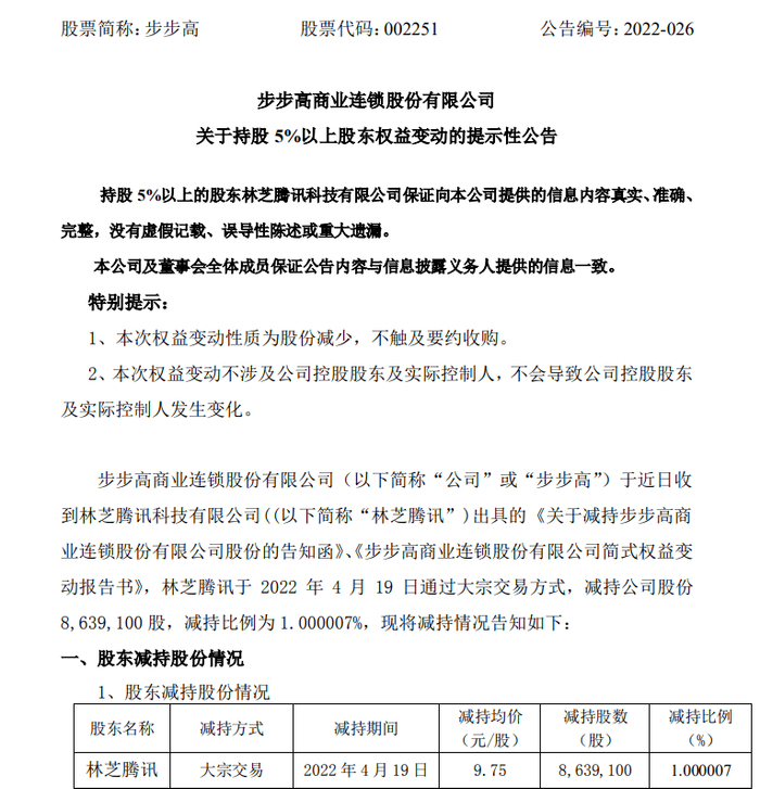
4月20日晚间,步步高公告称,公司于近日收到持股5%以上股东林芝腾讯出具的告知函、林芝腾讯于4月19日通过大宗交易方式,减持公司股份863.91万股,减持比例为1%,减持均价为9.75元/股。粗略计算,此次林芝腾讯减持套现金额约为8423万元。

回溯来看,步步高与腾讯的合作,始于2018年2月份。当时,步步高与深圳市腾讯计算机系统有限公司(简称“腾讯”)、北京京东世纪贸易有限公司(简称“京东世纪”)签署了《战略合作框架协议》。三方以共同发展“智慧零售”、“无界零售”为愿景,一致同意建立长期战略合作伙伴关系。

在三方战略合作的同时,腾讯的一致行动人林芝腾讯,还用真金白银战略入股了步步高。当时,林芝腾讯受让了步步高5183万股股份,占步步高总股本的6%。京东世纪的一致行动人京东邦能也受让了步步高4319.52万股,占该公司总股本的5%。

步步高拟减持去年回购的全部股份

值得注意的是,在战略股东林芝腾讯减持套现的同时,步步高自身也想要在高位减持套现。

2022年4月19日晚间,步步高公告,公司拟于5月13日之后,减持其于去年2月份至5月份期间回购的1257.85万股,占公司总股本的1.456%。

2021年2月份,步步高披露回购方案,拟使用自有资金1亿元至2亿元回购股份,用途为用于维护公司价值及股东权益所必需。截至2021年5月7日,公司本次回购股份计划已实施完毕,累积回购了1257.85万股,回购金额为1亿元(含交易费用),约合每股成本价为7.95元。

在经历了8天7板后,步步高最新股价为11.47元/股。这意味着公司去年回购的股份,已经浮盈44%,浮盈金额为4428万元。

对于此次减持的原因,步步高解释称,公司为维护公司价值及股东权益所必需回购股份的用途已实现,减持是为了完成回购股份的后续处置。

步步高管理层认为,公司本次减持回购股份,不会对公司的经营、财务和未来发展产生重大影响,有利于补充用于公司开展各项业务的流动资金。

不过,也有媒体指出,在股价大涨后突然宣布减持,时间点“耐人寻味”。

“退市新亿”现异常交易,上交所采取监管措施

4月20日,一只处于退市整理期的股票,也引发市场关注。

不过,就在当天,退市新亿出现异常交易。当天早间,退市新亿开盘时下跌3%,随后股价震荡攀升,截至午盘,退市新亿股价上涨9.68%,振幅接近13%。

截至收盘,退市新亿股价上涨9.68%,报0.34元/股,全天成交3194万元,换手率为6.56%,最新市值为5.1亿元。当日晚间,退市新亿发布公司进入退市整理期交易的第八次风险提示性公告称,公司股票进入退市整理期交易的起始日为3月30日,退市整理期为15个交易日。如不考虑全天停牌因素,预计最后交易日期为4月21日。

回溯来看,3月22日晚间,*ST新亿公告,上交所决定终止公司股票上市,公司股票将于3月30日复牌并进入退市整理期交易。由此,*ST新亿成为2022年内A股首只退市股。

3月30日,退市新亿正式进入退市整理期交易,当天股价暴跌72.82%,随后十余天,公司股价维持震荡格局。在此期间,公司多次发布风险提示公告。

责编:杨喻程

加载中...