新浪财经 股票

董事变更,恒大为何此时引入信达高管

财经杂志

关注

债权人代表信达派董事进入恒大,有利于推进其债务重组进程

文|庞敏 陈嘉瑶

编辑|王博

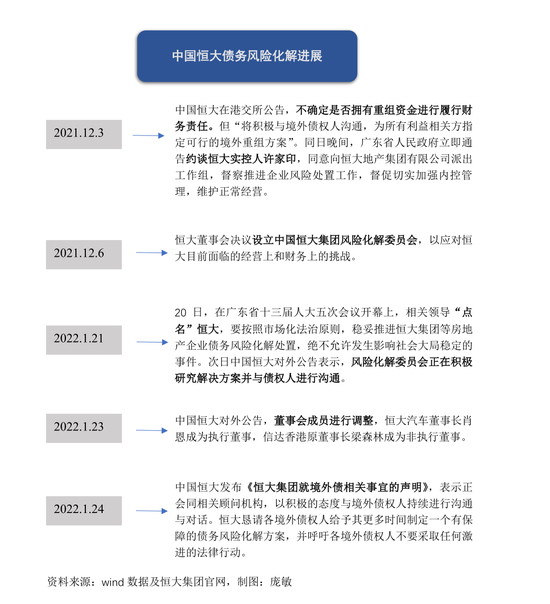
2022年1月23日晚,中国恒大(0333.HK)发布公告,委任中国恒大新能源汽车集团有限公司(下称“恒大汽车”)董事长肖恩为执行董事,中国信达(香港)控股有限公司(下称“信达香港”)董事长梁森林任为非执行董事。同时,恒大两位负责投资管理的执行董事赖立新和黄贤贵辞任。

信达香港是中国四大资产管理公司之一中国信达资产管理股份有限公司(下称“中国信达”)的子公司。中国信达擅长化解金融机构和实体企业的不良资产风险。参与过方正集团、上海中毅达、刚泰集团等公司的重组。

早在2021年12月,中国信达副总裁赵立民就已加入恒大成立的风险化解委员会。该委员会负责调动资源,与债权人沟通,化解恒大风险。

一位金融业人士认为,信达进入恒大董事会相当于改变了这家公司的治理结构。拥有董事席位和风险化解委员会委员双重身份,意味着信达对恒大的管控力增强。此后,信达对恒大重大事项和资产处置决策拥有知情权。加之信达的专业背景,有利于各方加快梳理恒大的债务和资产情况,提高债务化解效率。

一位四大资产管理公司高管分析,梁森林虽然是非执行董事,在董事会上没有投票权,但他在不良资产处置领域经验丰富,能为董事会提供专业的参考意见。

他认为,中国信达两个高管先后“牵手”恒大,是恒大债务危机解决的利好信号。但董事变更对后续资产处置的影响有限,最重要的是风险化解委员会最终形成的债务重组方案。

另一位资产管理公司董事长则推测,恒大引入中国信达高管,很可能因为这家公司是恒大大债主之一。

恒大近年财报显示,中国信达子公司南洋商业银行是恒大的主要往来银行之一。

2021年9月,中国信达官网发布公告称,重庆市分公司拟对恒大地产集团昆明有限公司债权进行处置。项目全部重组债务本金余额为4.8亿元,待回收重组宽限补偿金为0.35亿元。

天眼查信息显示,中国信达深圳市分公司与恒大存在合同纠纷,案件已于2021年12月15日由广州市中级人民法院审理。

前述资产管理公司董事长认为,债权人向债务人派驻董事,是加强对债务人经营管控,尤其是资产处置管控的重要方式。中国信达未来将一方面代表债权人行使监督义务,另一方面作为风险化解委员会成员,会直接参与恒大后续资产处置,帮助其化解危机。

作为头部地产公司,中国恒大自2021年6月后,就被债务危机所累,其供应商款项、员工工资、银行开发贷等支付和偿还都出现困难。

恒大2021年中报披露,其负债总额为1.97万亿元。银保监会在2021年底曾公开提到,恒大集团全部债务中金融债务占比约三分之一,由此推算,恒大金融债务约为6600亿元。

截至2021年6月30日,恒大剔除预收款项后的资产负债率为81.0%,净负债率为99.8%,现金短债比为0.67,三条红线踩线两条。

2021年10月,恒大董事会主席许家印在复工复产专题会上,公布了恒大化解风险自救的三大战略,其中一条是十年内实现由房地产行业向新能源汽车行业转型。此番恒大汽车董事长加入恒大董事会,也应是为后续转型做好准备。

截至发稿前,2022年1月26日,中国恒大和恒大汽车的市值分别为234亿港元和410亿港元,较2021年6月初市值分别蒸发1337亿港元和3337亿港元。

前述四大资产管理公司高管分析,恒大正采取各项措施,避免进入破产清算。实现债权人、股东、政府等多方共赢将是恒大债务重组的重要方向。他认为,目前,进行破产重整或项目企业股权转让等将是推进恒大事件有效解决的方法。

近日,为了帮扶出险房企高效处置资产,国家也出台了相应政策。

2021年12月19日,央行和银保监会联合印发《关于做好重点房地产产业风险处置项目并购金融服务的通知》,鼓励银行业金融机构稳妥有序开展并购贷款业务,重点支持优质房地产企业兼收并购出险和困难的大型房地产企业的优质项目。

2022年1月开始,央企中国五矿旗下的五矿信托开始陆续接手恒大项目。天眼查信息显示,恒大旗下昆明恒拓置业有限公司、佛山市顺德区盈沁房地产开发有限公司的股权已被转让五矿信托。 

一位不良资产处置资管公司高管认为,在广东省政府督导下,恒大风险化解委员会将于2022年一季度末或二季度初确定债务重组方案。  

作者为《财经》记者及实习生

加载中...