新浪财经 股票

“亚洲铝王”忠旺爆雷!公告严重经营困难 曾经的首富身家已不到100亿

红星资本局

关注

“亚洲铝王”翻船了。

10月15日,中国忠旺(01333.HK)公告,下属公司辽阳忠旺精制铝业、辽宁忠旺集团出现严重经营困难,经多方努力,已无法依靠自身力量解决当前问题,同时三名独立董事全部辞职。

红星资本局注意到,8月30日至今,中国忠旺一直处于停牌状态,并迟迟没有披露2021年半年报。停牌前收盘价为1.68港元/股,最新市值91.55亿港元,较2019年7月高点蒸发近300亿港元。

此外,不久前借壳重组计划失败的中国忠旺或许还将面临美国18亿美金的巨额逃税案。若指控罪名成立,中国忠旺实控人,前东北首富刘忠田将面临465年刑期。

中国忠旺究竟发生了什么?

忠旺集团 图据视觉中国

主要经营实体“严重经营困难”

三位独立董事全部辞职

10月15日晚间,苦等中国忠旺半年报的投资者,终于看到了此前公司停牌时所称的“内幕消息”:下属公司及其子公司已出现严重经营困难。另一重磅消息是,中国忠旺三位独立董事全部辞职。

公告显示,2021年10月15日,公司收到下属公司辽阳忠旺精制铝业有限公司、辽宁忠旺集团有限公司的通知,因重大亏损、运营困难,下属公司及其子公司已出现严重经营困难,经多方努力,已无法依靠自身力量解决当前问题。目前,下属公司正积极与有关方沟通,寻求帮助,最大限度保障下属公司及其子公司后续的平稳、有序运营。与此同时,中国忠旺继续停牌,直至另行通知为止。

红星资本局注意到,上述两家下属公司,是中国忠旺主要的经营实体。同时其三名独立董事也全部辞职,公告显示,三名独立董事辞任后,董事会将没有独立非执行董事,不满足港交所相关规则。目前公司现正物色及在切实可行范围内尽快委任适当人选,以填补独立非执行董事空缺。

实控人曾为中国首富

如今身家不到100亿元

中国忠旺的创始人刘忠田是位白手起家的传奇人物。

公开报道显示,1989年,年仅25岁的刘忠田创办合成树脂化工厂并任厂长,又先后创办了辽阳铝制品厂、福田化工、程程塑料等企业。

1993年,29岁的刘忠田创办辽宁忠旺有限公司,该公司由辽阳铝制品厂和香港威力旺有限公司共同出资筹建。辽宁忠旺主要生产门窗专用的铝型材等建筑型铝材,得益于彼时房地产行业的快速升温,公司业绩突飞猛进,2001年年营收就超过了一个亿。2001年,美国铝业公司开出了4.5亿元人民币收购辽宁忠旺。

2002年,刘忠田改换赛道,杀入工业型铝材市场。彼时,国内这片市场尚属一片空白,工业、交通等领域用到的特大型铝合金型材全部依赖进口。

据《中国企业家》杂志报道,为了这次转型,刘忠田先后投入了20多亿元,几乎所有流动资金都砸在了厂房建设和设备定制上。他订购的一台1.25万吨铝型材挤压机,是当时全球最大的设备,为了从大连港运回辽阳,途中的高速收费站都给拆除了。这台设备对应的铝型材产品目标市场直指火车与飞机配件,光是设备的安装与调适就用了两年。

这次豪赌获得了可观的回报。据报道,2004年底铁道部指定忠旺为制造火车车厢的铝型材供应商之一。截至2008年上半年,忠旺集团实现营收112.6亿元,成为当时全球第三大、亚洲第一大的铝型材企。

2009年5月,忠旺集团成功在港交所上市,发行价每股7港元,募资13亿美元,成为当时融资规模最大的IPO。刘忠田以240亿元的身家,一举成为当年的新首富。

2014年-2017年,刘忠田连续被福布斯和胡润评为辽宁首富与东北首富,身家一度接近300亿元。近两年来,中国忠旺股价下行,他的身家有所下滑。据2019年的胡润全球富豪榜显示,刘忠田的身家为165亿元,2020年降至120亿元,2021年再度缩水,仅剩80亿元。

总资产超1200亿元、现金仅3.63亿元 

2020年报显露爆雷蛛丝马迹

然而,现在的中国忠旺却迟迟交不出2021年上半年财报,但就中国忠旺2020年报来看,已见稍许端倪。

2018年至2020年,中国忠旺一直保持着200多亿元的收入,但已显下滑趋势,三年营业收入分别为256亿元、235.8亿元、204亿元;净利润更是逐年下滑,2018年、2019年的净利润分别为44.7亿元、31.8亿元,2020年则仅为18.4亿元,同比下降高达42%。

营收利润双双下滑之外,红星资本局注意到,中国忠旺2020年年报多项财务数据出现异常。

首先是流动性资产的问题。2020年,中国忠旺的应收账款和应收票据为199.4亿元,相比2019年的121.3亿元大幅增长;此外还有200亿元的其他应收款。但彼时,中国忠旺的主要产品的销售额正在大幅下滑。

其次,是流动性负债的问题。年报显示,在合约负债和租赁负债减少的同时,银行及其他贷款金额却开始暴涨至251.5亿元,同比2019年155亿元,增长96.5亿元。

但从银行借了这么多钱,中国忠旺的账上却没钱。2020年中国忠旺的总资产超过1200亿元,但现金及现金等价物只有3.63亿元,2019年这一数字为9.16亿元,而2018年则高达150亿元,三年内,账面现金急剧减少,差距巨大。

账面数据来看,中国忠旺至少面对三大财务问题。如何在销售大幅下滑的情况下,增加大量的应收账款?银行贷款为何突然增加,钱都用去哪里了?为何账面资产已至千亿,现金却少得可怜?

中国忠旺2020年报截图

被美指控巨额逃税

或面临465年刑期

财务风险之外,中国忠旺还面临着不小的司法风险。

据美国司法部发布文件,6家与刘忠田有关联的南加州公司,因涉嫌逃避18亿美元税款,在美国被定罪,计划于12月举行量刑听证会。文件指控对忠旺集团以及刘忠田,涉嫌国际洗钱、电汇诈骗、向海关提交虚假及欺诈性文件等24项罪名。如果罪名成立,刘忠田将面临465年刑期。

中国忠旺则屡次回应称,该集团在业务经营中一直严格遵守中国及该集团产品出口地的法律法规,并在公平及有序竞争的原则下拓展海外市场。

8月24日,中国忠旺再次回应称,经审阅相关文章,控股股东再次向公司确认其并不控制加利福尼亚公司,亦非加利福尼亚公司的实益拥有人,控股股东已进一步向公司确认,其并未就该指控接到任何法律文书或通知”。

但除了这桩轰动一时的指控外,红星资本局发现中国忠旺还面临国内司法风险。

天眼查APP显示,今年4月15日,此次公告巨亏的辽宁忠旺集团出现首条法院强制执行信息,涉及金额6455万元。此后被执行案件和金额持续密集增加,5月增加1笔,7月增加6笔,9月增加3笔,至今一共达到11笔,合计37.76亿元。同时,辽宁忠旺集团被两家法院冻结3笔股权,合计股权数额超过4亿人民币。

屋漏偏风连夜雨,业绩之外,红星资本局还发现,中国忠旺不久前想借壳重组的计划也已告吹。

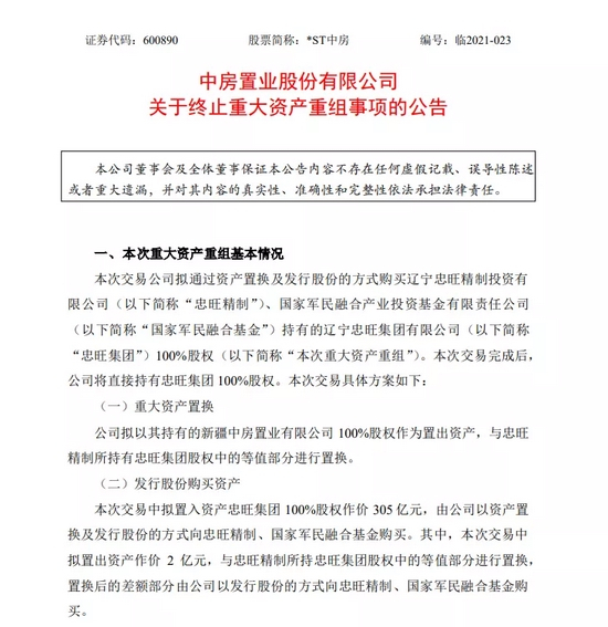
8月11日晚间,*ST中房公告称,鉴于目前市场环境等原因,经交易各方协定,决定终止本次重大资产重组。按原计划,公司将通过资产置换及发行股份的方式,购买忠旺集团100%股权(中国忠旺持股达96.55%的子公司),作价305亿元。重组完成后,忠旺集团实控人刘忠田将成为*ST中房新的实控人。

早在2015年就有忠旺集团“借壳”*ST中房(原中房股份),冲刺A股上市的消息传出。2016年初,中国忠旺发布公告称,与*ST中房协商,将公司部分资产注入实现上市。不过重组上市在此后3年内均未有实质性进展。

直到2019年8月,*ST中房再度发布公告称,由于重组决议距今已近三年,市场环境、相关主体经营情况都发生变化,双方协议到期后不再续期。可就在市场认为收购告吹时,2020年3月,中房股份又突然宣布通过重组议案。但一年半后,这场长达6年的“百亿收购长跑”还是宣布告吹。

加载中...