上海电气总裁突然去世:原董事长被调查 背后神秘人失联
财经自媒体
600亿白马股总裁突然去世!公司深陷83亿财务黑洞,原董事长被调查,背后神秘人失联!公安已介入
来源:金融圈大混混。
董事长被查、公司被骗、总裁突然去世……上海电气近来可谓诸事不顺。
8月5日晚,上海电气(601727.SH)发布公告称,公司执行董事兼总裁黄瓯于2021年8月5日不幸逝世。
此前,上海电气曾在7月28日发布公告称,公司董事长兼首席执行官、法定代表人郑建华涉嫌严重违纪违法,目前正接受上海市纪委监委纪律审查和监察调查。
更早之前,5月30日晚,上海电气突发重大风险提示称,公司合并报表范围内的控股子公司上海电气通讯技术有限公司(下称上海电气通讯)应收账款普遍逾期,存在大额应收账款无法收回的风险。该情况最终可能对公司的归母净利润造成83亿元的损失。
短短数月,上海电气深陷“坏账”泥潭,两位重量级人物相继“出事”,这家上市公司究竟怎么了?
上海电气总裁突然去世
年仅50岁,去年年薪148万元
公开资料显示,黄瓯,男,1971年3月出生,汉族,籍贯浙江温州,毕业于上海交通大学,持有工学硕士学位,教授级高级工程师,1996年3月参加工作。
据21世纪经济报道,黄瓯最后一次公开消息来自上海电气官网:7月29日下午,上海电气召开干部大会,市委常委、组织部部长胡文容出席会议并讲话。会议宣布了市委决定:冷伟青任中共上海电气集团股份有限公司委员会书记,免去郑建华的中共上海电气集团股份有限公司委员会书记职务。
wind数据显示,黄瓯2018年8月开始担任上海电气集团股份有限公司总裁,9月开始担任董事并成为战略委员会成员。目前是公司董事会第二年轻的成员。其2020年薪酬为人民币1479900元,截至当年12月31日,持股765000股,薪酬与持股合计价值561万元。
启信宝显示,上海电气最大股东为上海电气(集团)总公司,实际控制人为上海市国资委。
上海电气官网显示,公司总资产2805亿元,年营收1275亿元,员工人数5.35万人,有效专利4640件。
截至8月5日收盘,上海电气跌0.71%,收于4.19元,总市值658亿元。
83亿财务爆雷
事实上从今年5月开始,上海电气就进入了多事之秋。
2021年5月30日晚,上海电力公告称,公司持股40%的控股子公司上海电气通讯技术有限公司应收账款普遍逾期,存在大额应收账款无法收回的风险。
据其披露,截至公告日,上海电气通讯应收账款余额为86.72亿元,账面存货余额为22.30亿元,其在商业银行的借款余额为12.52亿元,公司向上海电气通讯提供的股东借款金额合计为77.66亿元。
上海电气表示,若上海电气通讯出现应收账款无法收回、存货无法变现等重大损失,将导致母公司对上海电气通讯的股东权益损失和股东借款损失。“极端情况下,最终可能对母公司的归母净利润造成83亿元的损失。”
7月5日,上海电气发布公告称,因信息披露违规,中国证监会对上海电气进行立案调查。
上海电气2020年年报显示,该年度实现营收1372.85亿元,净利润37.58亿元。而2019年净利润为35.01亿元。也就是说,若真的出现极端情况损失83亿元,上海电气两年净利润都无法覆盖。
2021年一季度,上海电气实现归母净利润同比增482.68%至6.61亿元;截至今年3月31日的应收账款是326.71亿元,占总资产3129.1亿元的10.44%。
引爆A股“连环雷”
背后神秘人失联
让人没想到的是,上述上海电气事件竟成了A股“连环雷”的“引爆剂”。5月31日以来,宏达新材、瑞斯康达、中天科技、凯乐科技、汇鸿集团、康隆达等多家公司相继发布风险提示公告,累计涉及资金超过百亿元,均系电子通信设备业务存在部分合同执行异常。
中天科技风险金额达37.54亿元,其中应收账款逾期5.12亿元,存货减值风险11.07亿元,预付款项风险21.35亿元。紧随其后的是凯乐科技,风险金额37.28亿元,其中应收账款逾期0.61亿元,存货减值风险2.11亿元,预付款项风险34.56亿元。
中利集团(含参股公司中利电子)风险金额29.39亿元,其中应收账款逾期13.85亿元,存货减值风险7.83亿元,预付款项风险7.71亿元;瑞斯康达风险金额11.95亿元,其中应收账款逾期10.16亿元,预付款项风险1.79亿元。
汇鸿集团风险金额5.51亿元,其中应收账款逾期1.96亿元,存货减值风险3.55亿元。
宏达新材风险金额3.72亿元,其中应收账款逾期1.21亿元,存货减值风险2.51亿元。
国瑞科技风险金额2.65亿元,其中应收账款逾期1.67亿元,存货减值风险0.98亿元。
康隆达风险金额3.02亿元,占上市公司最近一年经审计净资产的27.53%。
截至8月2日,短短2个月内,“爆雷上市公司”已扩大至10家。
其中,隋田力的身影频频出现在这些爆雷事件中。每家“爆雷”的上市公司都与专网通信业务相关,且有多个共性:要么预付款项出了问题,要么应收账款高比例逾期,还有就是存货减值。
那么,隋田力如何“坑”掉这些上市公司的呢?
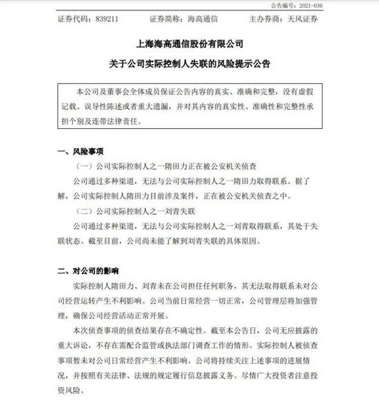
新三板公司海高通信(839211)最新发布的一则公告,揭开了“专网通信”迷案面纱一角。根据公告,“专网通信”骗局主角、同时也是海高通信实控人之一的隋田力,正在被公安机关侦查。
在这则“关于公司实际控制人失联的风险提示公告”中,海高通信称:
(一)公司实际控制人之一隋田力正在被公安机关侦查。公司通过多种渠道,无法与公司实际控制人之一隋田力取得联系。据了解,公司实际控制人隋田力目前涉及案件,正在被公安机关侦查之中。
(二)公司实际控制人之一刘青(注:系隋田力配偶的弟弟的配偶)失联。公司通过多种渠道,无法与公司实际控制人之一刘青取得联系,其处于失联状态。截至目前,公司尚未能了解到刘青失联的具体原因。
据悉,隋田力控制的海高通信是上游主要供应商,而其控制的航天神禾是下游主要客户,上游供应商需要上市公司支付100%预付款,下游客户则仅需要支付10%的预付款给上市公司,这种融资性贸易,大部分资金就流入到隋田力控制的上游公司中。而这期间产生的巨大现金流缺口,由上市公司“担负”下来。
据每日经济新闻,上海电气爆雷的子公司上海电气通讯,有60%的股权由5家民营企业持有,其中二股东为上海星地通,由隋田力控股90%。另外3家民营股东都是自然人控股,在第六大股东上海奈攀的的股东名单里,隋田力与3个自然人每人持股19.96%,有着直接的共同利益关系。
上海电气原董事长正被纪委监委调查
7月28日,上海电气发布告称,根据中共上海市纪律检查委员会、上海市监察委员会网站消息,公司董事长兼首席执行官、法定代表人郑建华涉嫌严重违纪违法,目前正接受上海市纪委监委纪律审查和监察调查。
据上海电气微信公众号,郑建华7月26日还出席了上海电气总公司干部大会暨风控大会,并发表了主题为“提质增效防范风险,以新发展理念推动高质量发展”的讲话。次日,官方便宣布确认了郑建华落马的消息。
7月30日,上海电气发布《董事会关于任免董事的公告》,宣布免去郑建华上海电气董事长、战略委员会主席及委员、首席执行官职务,同意冷伟青正式任职公司董事后担任公司第五届董事会董事长。
资料显示,冷伟青出生于1968年4月,此前曾任上海市委组织部副部长、上海市机构编制委员会办公室主任。
据悉,冷伟青此前也有在上海电气的工作经验,曾任“上海电气(集团)总公司副总裁、上海电气电站集团党委书记”,此次她“临危受命”重回上海电气,应该是要帮助公司渡过特殊时期的“特殊难关”。
另值得一提的是,在5月爆雷之前,上海电气也出现过一次人事变动。
工商信息显示,在2021年1月19日,上电通讯公司的法定代表人吕亚臣变更为沈欣。据悉,此次变更因吕亚臣退休。而后在4月7日,中共上海市纪律检查委员会和上海市监察委员会官网公布消息,上海电气原副总裁吕亚臣涉嫌严重违纪违法,目前正接受上海市纪委监委纪律审查和监察调查。
目前,上海电气的人事变动和财务爆雷是否有关联,仍然待解。