新浪财经 股票

9天8板的“妖股”福建金森惨遭跌停 机构杀入2000多万也“被埋”

每日经济新闻

关注
日k线图

日k线图

2.5万股东惊呆!9天8板“妖股”惨遭跌停,机构杀入2000多万也“被埋”,股民炸锅:“满仓吃跌停,谁来撬板”?

每经编辑 杜宇

6月9日,福建金森开盘就跌停,截至发稿报23.99元/股,跌幅9.98%。福建金森可谓是近期的大牛股,5月20日到6月1日,9个交易日,拉出了8个涨停板,赚足了投资者的眼球。

福建金森股价为何大涨?值得注意的是,今年5月14日,在福建金森2020年年度业绩说明会上,公司独立董事张火根在交流会上称,公司已开展碳交易业务。

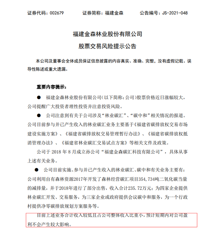
股价大涨,也引起了公司的高度关注,福建金森6月1日晚间发布公告称,公司注意到有关于公司涉及“林业碳汇”、“碳中和”相关情况的报道。公司目前参与并已产生收入的林业碳汇业务主要基于《福建省碳排放权交易市场建设实施方案》、《福建省碳排放权交易管理暂行办法》、《福建省碳排放权抵消管理办法》、《福建省林业碳汇交易试点方案》等相关文件及政策。

公司于2018年8月成立孙公司“福建金森碳汇科技有限公司”,具体从事上述有关业务。

公司目前实施、参与并已产生收入的林业碳汇、碳中和有关业务主要有:公司利用自有森林资源2017年开发了森林经营碳汇项目354,734吨二氧化碳当量的减排量,并于2018年进行了部分出售,收入合计235.72万元;为四家企业提供林业碳汇开发、交易服务,为三家企业或政府提供会议碳中和服务,为一个行政村提供净零碳排放规划方案服务等。目前上述业务合计收入较低且占公司整体收入比重小,预计短期内对公司盈利不会产生较大影响。

财务数据方面,福建金森业绩并不理想,2019年、2020年净利润分别为435.2万元和872.67万元,扣非净利润则连续两年为负。今年一季度,福建金森净利润亏损1615.98万元。

此外,值得注意的是,股价的暴涨,必定有大量资金的参与。

6月1日的龙虎榜显示,福建金森似乎出现了对倒交易的迹象。其中,买一、卖一均为国泰君安南京太平南路证券营业部,买入金额为2770.34万元,卖出金额也为2673.84万元;华鑫证券湖州劳动路浙北金融中心营业部则出现在买三、卖二的位置,买入金额为1448.45万元,卖出金额为2452.26万元。

6月8日龙虎榜数据显示,机构专用席位买入了2116.86万元。值得注意的是,卖出前5中,“散户大本营”东方财富证券股份有限公司拉萨团结路第一证券营业部、东方财富证券股份有限公司拉萨东环路第二证券营业部,合计卖出3519万元。

股吧里的投资者看到这样的走势,也是炸锅了:有网友表示昨天涨停板进来了,无奈了。也有网友表示:“满仓吃了个跌停,谁来撬板”。

有股民表示,机构也被套了。还有股民表示:“果然是妖股”。

数据显示,截至2021年5月31日,福建金森有股东24952户。

每日经济新闻综合上海证券报、东方财富网、上市公司公告

(每经App登载此文出于传递更多信息之目的,并不意味着赞同其观点或证实其描述。文章内容或者数据仅供参考,不构成投资建议。投资者据此操作,风险自担。)

封面图片来源:摄图网

加载中...