新浪财经 股票

金力永磁连续4个一字跌停:巨额限售股解禁 股东减持

新浪财经综合

关注
日k线图

日k线图

证券时报

9月26日,稀土龙头金力永磁连续第四个交易日一字跌停,报价41.39元/股,成交额2257万元,开盘卖一封单高达26万手,换手率仅0.21%。

消息面上,公司在巨额限售股解禁之后又遭重要股东减持3%股份。

目前公司市值为171亿元,相比解禁前的261亿,短短不到四天跌去90亿市值。并且从盘面数据来看,公司股票连续跌停或将持续上演。

巨额限售股解禁后重要股东减持

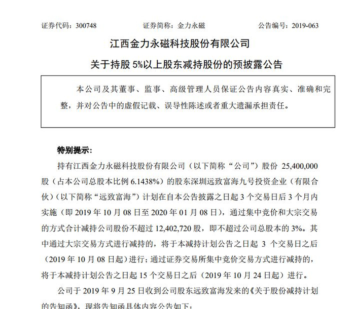
金力永磁9月25日晚间发布公告,持股6.14%的股东远致富海计划在2019年10月8日至2020年1月8日,通过集中竞价和大宗交易的方式合计减持公司股份不超过1240.27万股,即不超过公司总股本的3%。

在此之前,公司在无减持计划公布、无暴雷事件发生、无行业重大利空出现的情况下,仅仅因为解禁消息,已经连续上演了三天无量一字跌停,这在A股中尚属罕见。9月19日,金力永磁发布关于部分首次公开发行前已发行股份上市流通提示性公告,此次解除限售股份数量为约2.13亿股,占公司总股本比例约51.50%。其中,实际可上市流通的股份数量约为1.83亿股,占公司总股本的比例约44.24%,上市流通日为9月23日。就在上述限售股份可上市流通当日,金力永磁股票遭遇一字跌停板,全天交易额为1.44亿元。随后的两个交易日里,该公司股票跌停状态延续,成交额和换手率持续缩减,成交额分别为5216万和4209万,换手率分别仅为0.4%和0.36%。

从龙虎榜可以看出,砸盘的主力是游资大户。

9月24日卖一席位是中金公司北京建国门外大街营业部,卖出5110万元,占日总成交额的比例高达97.97%。在9月23日,卖一席位海通证券厦门展鸿路证券营业部卖出1.4亿元,占当日总成交比例也高达97.64%。也就是说,目前大部分的中小股东未能成功出逃。

盈利能力配不上炒作程度

金力永磁在2018年9月底上市,因为稀土概念得到市场疯狂炒作,曾不间断拉出10多个涨停。短短一年时间,从上市初的6.44元/股,到最高价75.89元/股,即使后来股价有调整,本次跌停以前股价为63.09元/股,股价上涨幅度远远跑赢大盘指数。尽管公司公告提示风险,但市场并不为之所动,依然疯狂炒作。即使现在已经跌了4个板,市盈率仍高达111倍。

公开资料显示,金力永磁主业聚焦新能源和节能环保领域,专注于风力发电、新能源汽车及汽车零部件、节能变频空调、节能电梯和机器人及智能制造五大核心应用领域。

受益于国内风电行业需求增长、海外风电业务的增长,以及稀土概念股长期走强等因素影响,该公司今年上半年整体业绩延续了去良好的增长势头。

数据显示,金力永磁今年上半年实现营收7.80亿元,同比增长26.69%;实现归母净利润0.59亿元,同比增长12.88%;实现归母扣非净利润0.54亿元,同比增长22.56%。相比于股价暴跌前两百多亿元的市值和约180倍到市盈率来说,公司净利润和增长率水平与之极其不匹配。此外,从财务数据来看,公司到盈利能力呈现下滑态势。

截至今年上半年末,该公司ROE(加权)较上一年年末降低10.92个百分点至5.28%;销售毛利率和净利率分别较上一年年末下滑3.87个和3.82个百分点至18.83%和7.54%。

金力永磁盈利能力下滑的主要原因是其当期营业成本30.06%的同比增速高出营收同比增速3.37个百分点。在该公司营业成本构成中,销售费用同比增长14.27%至1094.71万元;管理费用同比增加15.42%至2450.60万元;财富费用则因当期贷款利息支出增加同比大增46.24%至1840.99万元。

一般而言,业务能力和业绩表现都较差的股票,经历炒作疯狂上涨后,解禁期一到便遭受股东立即套现离场,导致股价出现持续下跌。金力永磁持续下滑的盈利能力促使了前期赚得盆满钵满的投资者接连离场。

约3万股东“受灾”

在目前的A股市场,解禁股主要分三大类别:一是首发股份,包括原股东限售股份、首发一般股份和首发机构配售股份;二是股权激励的限售股份和一般股份;三是定向增发的限售股份。其中,首发类股份解禁后对股价影响最大。并且公司股价上市后涨幅越大、首发股份解禁规模越大、解禁人数越分散,股价在解禁时点前后出现明显下跌的几率就越大。

金力永磁正是原发股中最典型的代表,首先公司业绩表现中规中矩,碰上了市场对稀土永磁概念的持续热炒,使其年内涨幅高达161.54%。在其他条件上,金力永磁本次解禁数量逾2.1亿股,占总股本的数量高达51.50%。此外,本次申请解除股份限售的股东十分分散,总计为82名,其中多数为自然人股东和投资类股东。在股票上市后已经上涨十多倍的情况下,中小的股东套现动机将会十分强烈。再加上股东过于分散,难以形成一股绳作统一减持规矩,因此股票面临抛压必然非常巨大。

从金力永磁的财报可以看出,其股东成分大部分为散户。截至2019年的中期报告,金力永磁的股东总户数为32519户,相比一季度股东人数出现了猛增。而由于7月金力永磁出现了一波上涨行情,那么大部分的股东极有可能依旧持股。这意味着,在这轮连续暴跌中,或会有超过3万户股东“受灾”。

值得一提的是,金力永磁的今年中报显示,公司的前十大流通股东中,一律全为中报前新进入的,其中多数为投资基金,持股数量最多的为工行的创业板交易型开放式指数证券投资基金,持股比例为0.2046%,工行另一只基金——中海能源(398021)策略混合型证券投资基金持股0.0444%,重庆国际信托的麒麟投资1号集合资金信托计划,持股0.1472%,建行旗下也有3只基金上板,合计持股0.1956%。另外还有自然人股东陈世泽、刘玲、葛颖,持股均在百万股附近。

《证券时报》旗下专注上市公司新媒体平台

加载中...