*ST步森自曝:85后美女董事长跑路了 超100亿P2P爆雷
新浪财经综合
大瓜!上市公司自曝:85后美女董事长跑路了!还有超100亿P2P爆雷,最诡异的是,股价涨停了!
中国基金报 泰勒
爆雷的A股公司几乎天天见,但以一种非常奇葩的方式宣布爆雷,可不多见。
有一家上市公司,昨晚公告,直言公司女董事长跑路了!跑去哪里了?而最诡异的事情来了,这则公告一出,公司股价竟然强势涨停。
是的,你没看错,这件事情发生在*ST步森身上。
这个女老板赵春霞,来头不小,是个资本大鳄。
公告显示,赵春霞,1986年3月出生,毕业于北京林业大学,香港科技大学 EMBA。曾任花旗银行投资部经理。
赵春霞身上广为人知的标签是“85后女博士”。2010年,24岁的赵春霞开始创业,三年后成立爱投资,开始涉足P2P。步森股份之外,赵春霞另一个广为人知的标签是P2P平台爱投资实控人。
另外,赵春霞不仅是爱投资创始人,还是一位“网红”。她喜欢到花椒上直播,回答网友问题。
不过爱投资因为爆雷,已经被警方立案调查。
上市公司五大股东自曝:
实控人赵春霞“跑路了”
继新股东东方恒正罢免赵春霞等董事职务被现任董事会否决、选举董事及监事被监事会否决之后,*ST步森(SZ002569)的“内斗”再次升级。
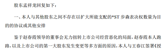
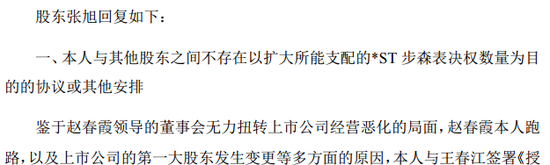
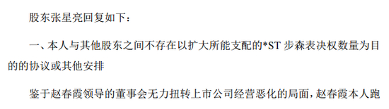
8月20日晚间,上市公司*ST步森发布一则《关于深交所关注函的回复公告》,公告中5大股东:步森集团有限公司、重庆信三威投资咨询中心、张星亮、孟祥龙、张旭5名股东均直言“赵春霞领导的董事会无力扭转上市公司经营恶化的局面,赵春霞本人跑路。”
在回函的相关说明中,上述5名股东将提请召开临时股东大会、提交免去赵春霞等董事及监事等原因归咎于赵春霞领导的董事会无力扭转上市公司经营恶化的局面,赵春霞本人跑路,上市公司的第一大股东发生变更等。
东方恒正在回函中称,其与部分中小股东取得联系,该等股东对上市公司目前情况非常担忧,均表示了对现董事会、监事会和管理层的严重不满,并强烈希望尽快启动治理层更换,尽快改善上市公司经营情况,最大限度争取扭亏为赢,摘星脱帽,保护中小股东权益。
查询发现,目前东方恒正持股步森股份16%,步森集团、重庆信三威、张星亮、孟祥龙、张旭持股比例分别为2.82%、3.13%、1.57%、4.31%、3.00%。其中,张星亮、张旭为2019年一季报中披露的新进股东,东方恒正5月通过拍卖方式拍得安检科技所持16%股份成为步森股份股东。
而赵春霞“跑路”之前,上市公司回复的口径一直是“赵春霞由于身体健康原因目前正在境外接受治疗”,此外,赵春霞无固定居所,将待疗程结束病情稳定后尽快回国。
内斗的那些事
女老板为何跑路?公司股东又为何罢免她,她又如何当上步森股份董事长?跟爆雷的P2P爱投资有何关系?这个瓜有点长,我们一步一步说来。
今年4月,*ST步森2240万股份拍卖以2.8亿元的成交价,花落东方恒正。5月28日过户手续完成后,东方恒正持有*ST步森16%股份,成为第一大股东。原实控人赵春霞则通过睿鸷资产持股13.86%股份,为公司第二大股东。
不过,步森当前的实控人依然是赵春霞。*ST步森此前也曾公告称,目前公司董事会成员均由安见科技提名并由股东大会选任,公司第一大股东虽然变更但实控人未变更。
按照当初的约定,赵春霞的实控人任期一直持续到2021年。
有投行人士表示,“控股权被拍卖的公司实控人往往债台高筑,诉讼缠身,背后的利益关系相当复杂,而且现行法律法规对实际控制人的认定并非单纯是股权比例,更重要的还是要看董事会席位的控制。”
但入主*ST步森后,东方恒正控制上市公司的意图明显。
第一轮内斗发生在6月份。
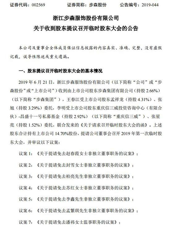
上位不到一个月,6月24日,*ST步森公告称,股东步森集团(持股2.66%)、孟祥龙(持股4.31%)、张旭(持股3.29%)、重庆信三威投资咨询中心(有限合伙)-昌盛十一号私募基金(持股2.92%)、张星亮(持股1.52%),联合提请公司董事会召开2019年第一次临时股东大会。
其中,孟祥龙、张旭,重庆信三威投资咨询中心(有限合伙)-昌盛十一号私募基金、张星亮,要求罢免董事长赵春霞,总经理、财务总监封雪,非独立董事柏亮、苏红、李鑫、孟繁琪,监事潘祎、韩佳。
据悉,上述被提请罢免的董监高均跟随赵春霞一起进入*ST步森董事会。其中,赵春霞为*ST步森实际控制人,同时也是P2P平台爱投资实控人,柏亮为零壹财经创始人。
在5名股东提起罢免6名董监高的同一时间,*ST步森新晋第一大股东——东方恒正向上市公司提交《关于提请重新选举公司第五届董事会非独立董事的议案》以及《关于提请重新选举公司第五届监事会非职工代表监事的议案》。
东方恒正提名王春江、杜欣、赵玉华、王建、陈仙云、吴彦博担任步森股份第五届董事会非独立董事,提名邓大峰、高鹏担任公司第五届监事会非职工代表监事。
此次提议被视作东方恒正希望获得控制权,对上司公司管理层的一次清理。不过,这场五大股东逼宫大戏,却绕不开现任董事会,即要求通过现任董事会审议自己把自己罢免掉的议案。
面对大股东的“逼宫”,现任董事会开始反击。*ST步森曾表示,董事长赵春霞在担任董事长期间依照法律、行政法规和公司章程的规定履行董事职责,对公司结构优化、新零售业务拓展做出了巨大努力,并积极应对公司历史遗留问题,避免对上市公司生产经营产生重大不利影响,没有不适合继续担任董事长的因素。
对于现任董事会的反击,“第一大股东阵营”很快展开“第二轮攻势”。8月19日晚间,在*ST步森回复深交所第313号关注函的公告中,步森集团、重庆信三威投资咨询中心(有限合伙)-昌盛十一号私募基金、张星亮、孟祥龙、张旭5名股东明确表示,“赵春霞领导的董事会无力扭转上市公司经营恶化的局面,赵春霞本人跑路。”
赵春霞旗下P2P已经爆雷
本人已经消失
此次*ST步森内斗升级,与其实际控制人赵春霞深陷网贷逾期风波、长期滞留境外不无关联。
2018年7月27日和8月7日,爱投资在官网接连发布《受债权人委托向天津一品堂文化等41家企业催款公告(第一批)》和《受债权人委托向天津家宝散热器等8家企业催款公告(第二批)》,公开向49家未按时偿还本金、利息及违约金的企业讨债。
根据披露,这49家企业中有8家上市公司,欠款金额从3000万元到2亿元不等。这些大额借款被爱投资包装为省心计划,向11万投资人兜售。
爱投资官网信息显示,省心计划是爱投资依据严格风控标准挑选品种多样的优质资产为用户提供的融资项目,于固定时间发售,智能风控筛选优质资产。
目前,赵春霞旗下P2P平台爱投资仍深陷逾期。官网显示,截至最新数据,爱投资借贷余额129.52亿元,逾期金额超过100亿元,其中74亿元逾期90天以上。
6月13日下发的监管问询函直接指出,近日,有媒体报道公司董事长赵春霞控制的“爱投资”P2P网贷平台已出现部分投资项目回款逾期情形。对此,监管问询函要求披露截至目前“爱投资”P2P网贷平台最新经营情况和财务情况,说明“爱投资”P2P网贷平台面临的主要风险情况,是否已被公安机关立案调查。
对此,*ST步森回应称,截至2019年6月18日,爱投资平台未被公安机关立案,公司与爱投资平台独立运行,无任何业务往来或资金往来等。因此不存在对公司日常经营产生重大影响的情况。
到了7月中旬,爱投资被立案的消息再次回到公众视野。有爱投资出借人表示,收到当地经侦电话通知,北京经侦已经对爱投资立案调查,可以前去报案登记,递交相关材料。
与此同时,赵春霞却消失了。
据悉,赵春霞自2018年8月15日至今,始终不赴浙江省证监局约谈的问题。
2018年8月15日,浙江证监局向*ST步森下发《谈话通知书》,约见公司董事长赵春霞谈话,但赵春霞至今未到证监局参与谈话。在2019年6月13日浙江证监局下发的问询函中,浙江证监局要求*ST步森说明赵春霞至今未参与谈话的具体原因;说明赵春霞目前是否已经离境;并要求结合赵春霞近一年的履职状况,说明其是否具备继续担任公司董事长的资格。
*ST步森的回复称,赵春霞由于身体健康原因目前正在境外接受治疗,未能亲自到证监局参与谈话,但一直与证监局监管人员保持正常、及时的沟通。
但对于证监局提出赵春霞如已出境,在哪个国家及回国计划等问题,*ST步森的回答是,赵春霞无固定居所,其表示待疗程结束病情稳定后尽快回国。同时,公告还称,赵春霞没有不适合继续担任董事长的因素。
值得注意的是,从2017年实际控制*st步森以来,上市公司业绩表现却并不令人满意。据公开的财务数据显示,2017年、2018年两年,*ST步森分别实现营业收入2.44亿元和3.2亿元,分别归属上市公司股东的净利润为-3380.7万元和-19282.22万元,同比分别下降612.26%和470.36%。
做来说说步森股份这家公司
连换3个实控人
2011年,步森股份在深交所上市,当年营收7.15亿元。到2014年,步森股份营收降为4.52亿元。而同期的净利润从0.53亿元降至-1.03亿元。也是在2014年,步森股份迎来首亏。
随着步森股份经营状况的恶化,步森的创始人寿彩凤家族逐渐开始减持。从最初59.55%的股份,一路减持至2019年一季度末的2.82%。而步森集团开始甩卖步森股份。
2015年3月,步森集团与上海睿鸷资产签署转让协议,步森股份控制人首次由步森集团变更为上海睿鸷资产,后者合计持有步森股份29.86%的股份。其中,作为步森股份创始人的寿氏家族通过这笔交易以及之前的减持,陆续套现超过15亿元。
这次变更,也意味着原来的创始团队寿彩凤家族正式退出步森。随着寿氏家族的离场,步森的主业几乎停滞。年报显示,2014年以来,步森扣非净利润连续5年为负。
2015年,控股股东步森集团开始将公司5500万股股权进行转卖,上海睿鸷接手成为控股股东,实际控制人变更为杨臣、田瑜、毛贵良和刘靖。
2016年8月,徐茂栋控制的星河赢用和拉萨星灼以10.12亿元价格,受让公司控股股东上海睿鸷资产95.02%的股权,徐茂栋成为新的实控人。
2017年10月。上海睿鸷资产与安见科技签订股权转让协议,以10.66亿元转让步森股份16%股权,并将1940万股投票权委托给后者,安见科技合计控制公司29.86%的投票权。公司控股股东由上海睿鸷资产变为安见科技,公司实控人由徐茂栋变更为赵春霞。
今年5月底,东方恒正通过司法拍卖方式,以2.84亿元买下了赵春霞控制的安见科技所持有的2240万股*ST步森股票。由此,东方恒正成为该公司第一大股东。
虽然安见科技目前已不再持有*ST步森股票,但安见科技的一致行动人上海睿鸷还持有*ST步森13.86%股份,为上市公司的第二大股东。*ST步森此前也曾公告称,目前公司董事会成员均由安见科技提名并由股东大会选任,公司第一大股东虽然变更但实控人未变更。
资本玩家们来来去去,步森未见好转,反而经营越来越糟。年报显示,2016年,步森的服装销量是273.72万件,到了2018年已经下降至212.79万件。就在去年,步森关闭门店14家,仅剩422家。而步森旗下12家子公司,有8家亏损。
昔日男装届的香饽饽,如今深陷主营业务低迷的泥淖。对此,步森在年报中解释,“主营业务所处的纺织服装行业竞争激烈,业内服装企业数量众多,国内男装市场消费群体数量有限,导致市场饱和度相对较高”。
去年,*st步森还宣布将有新回归服装主业。步森股份在2018年年报中提出,将以男装服饰业务为起点,以时尚服饰为核心大力布局时尚产业,整合发展新零售业务。2019年6月,步森股份变更公司营业执照,在经营范围中增加了防静电服、阻燃服等工作服制造内容。
然而在业内人士看来,经历高层动荡、股东逼宫、董事长面临罢免提议的*st步森,如今的走向却日渐扑所迷离,管理层的不稳定无疑也会让上市公司主业回归之路步履维艰。
而二级市场上,从2017年4月最高58.55元至2019年8月21日的收盘价8.40元,股价已经跌去八成,市值蒸发70亿。
不过,今天股价涨停的背后,可能是市场认为,赵春霞跑路之后,现第一大股东可以更加顺利地拿到实际控制权,而东方恒正在公告中更是表示,自通过司法拍卖成为上市公司第一大股东后,中小股东对上市公司目前情况非常担忧,对现董事会、监事会和管理层严重不满,强烈希望尽快启动管理层更换,尽快改善上市公司经营情况,最大限度争取扭亏为赢,摘星脱帽。
截至最新数据,步森还有一万多的股东户数。