新浪财经 股票

永辉超市要约收购中百集团:价格偏低 投资者是否买账

新浪财经

关注
日k线图

日k线图

面包财经

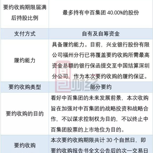
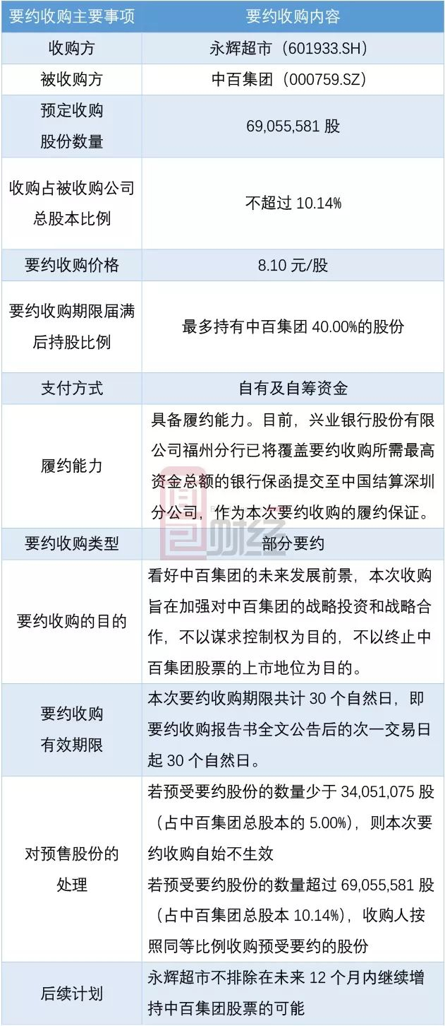
中百集团(000759.SZ)4月11日收盘后发布的《要约收购报告书摘要》显示,永辉超市拟要约收购中百集团不超过10.14%的股份。如果要约收购完成,永辉超市持股比例将可能会从目前的29.86%提高到不超过40%。

公告披露的要约收购相关信息整理如下:

在这之前的3月28日,中百集团已经发布了关于本次要约收购的提示性公告,披露要约收购价格为8.1元/股。

受此利好信息刺激,中百集团连续两个交易日涨停。4月3日,盘中股价一度超过8.9元/股,明显超过要约价。随后,股价有所回调,但截止4月17日收盘,股价仍有7.99元/股,距离8.11元的要约收购价仅一步之遥。

在此次要约收购前,永辉超市就已多次举牌中百集团,那么,本次要约收购是否能顺利完成?永辉又能否顺利成为第一大股东呢?

结合相关公告、中百集团的定期报告以及当前行业估值水平分析,永辉超市8.11元/股的要约价虽然较提示性公告发布前有所溢价,但与当前股价以及行业整体估值相比,仍然偏低。

二级市场的投资者愿意让出手中的股份吗?永辉超市能如愿成为第一大股东吗?

永辉超市与武汉商联的大股东之争 

往前翻查,永辉超市早在2013年就开始陆续增持中百集团,截止目前,永辉超市已是中百集团的第二大股东。与此同时,中百集团的第一大股东武汉商联也在此期间多次增持,以巩固大股东的位置。

以下为近几年永辉超市和武汉商联的股份变动情况:

永辉超市2013年末开始进入中百集团。

2014年1月初次举牌,随后便开始快速增持该公司股份,截止2014年末,永辉超市及其全资子公司已持有中百集团20%的股份。如此快速的增持也引起了第一大股东武汉商联的注意,对于永辉超市频繁增持,武汉商联和华汉投资也启动了增持步伐。截止2014年末,武汉商联和华汉投资合计持有中百集团29.99%的股份。

然而2017年7月,随着永辉超市的再度增持,新一轮的大股东之争再次打响。截止2017年底,永辉超市及其全资子公司将中百集团的持股比例提升至29.86%,而武汉商联和华汉投资也将中百集团的持股比例提升至34%,武汉商联依然是中百集团的第一大股东。

经过了一年的平静期,2019年3月28日,永辉超市向中百集团发出了要约收购通知,拟收购中百集团约10.14%的股份。

历时五年多,永辉超市离中百集团第一大股东的位置或许只有一步之遥。那么,收购方永辉超市为什么执着于中百集团呢?

永辉超市:加速扩张,湖北仅一家门店 

永辉超市是一家以零售为主的企业,主要业务分为云超、云创、云商、云金四个板块。截止2018年三季度,永辉超市实现营收526.92亿元,较上年同期增长21.67%;实现归母净利润10.18亿元,较上年同期下降26.90%,而扣非净利润为8.7亿元,较上年同期下滑了36.53%。

而永辉超市营收大幅增加、净利润大幅下滑都与公司的快速扩张有直接关系。最新财报显示,2018年第三季度公司新开绿标店25家、永辉生活店137家、超级物种10家。此外,公司还签约绿标店34家,永辉生活店138家,超级物种19家。

以下为公司门店数量增长示意图(数据来源:公司官网)

从公开数据来看,公司的门店总数自2017年开始快速增长,截至目前,公司已开业的门店达730家,此外还有178家已签约的门店。

从区域来看,永辉超市的门店主要集中在华东和西南地区,而连接这两大区域的华中地区,永辉超市的门店数量并不多,尤其是湖北省,永辉超市仅在襄阳市拥有一家绿标店。

目前,永辉超市除了持有中百集团外,2018年公司还对红旗连锁追加了7.04亿元投资,追加投资后,永辉在该公司的持股比例为21%。新增国联水产的投资5.38亿元,持股比例为10%。2018年10月永辉超市与百佳中国、腾讯签署投资协议,成立合资公司“百佳永辉”,其中永辉为大股东。

通过投资其他上市公司,或许也是永辉超市进行扩张的一种方法。

中百集团:湖北超市龙头,扣非净利润扭亏为盈 

中百集团是湖北省超市龙头。截止2018年末,公司新发展商业网点187家,网点总数达1255家,其中,中百仓储179家(武汉市内78家、市外湖北省内71家,重庆市30家);中百便民超市748家;中百罗森便利店302家;中百百货店9家;中百电器门店17家。

年报显示,公司全年实现营业收入152.08亿元,同比增长0.02%;实现归属于母公司的净利润4.31亿元,同比增长537.06%,实现扣非净利润0.29元,较去年同期相比扭亏为盈。

数据显示,截至2018年末,中百集团的总营收较2014年相比下滑较为明显,但归母净利润却较以往相比出现大幅提升,扣非净利润在连续亏损三年之后,扭亏为盈。

从收入构成来看,超市仍是中百集团的主要收入来源。截止2018年底,超市实现营业收入140.62亿元,占中百集团总营收的92.46%。

从区域分布来看,湖北省内实现营业收入149.27亿元,同比增长0.08%,占公司总营业收入的98.15%。而重庆地区实现营业收入2.81亿元,同比下降3.14%,占公司总营业收入的1.85%。

除此之外,年报显示截止2018年末,中百集团的自建销售平台交易额约3849万元,“多点”和“京东到家”等第三方销售平台交易额1.82亿元。

但值得注意的是,2018年中百集团因拆迁获得了5.41亿元的资产处置收益,占公司利润总额的85.78%,这也是公司净利润大幅增长的原因之一。

如果除去这部分利润,中百2018年的净利利润或许并不乐观,但作为湖北超市龙头,中百集团在湖北省的网点数量不可小觑,这或许也是永辉长久以来执着于中百的主要原因。

目前的中百对于永辉来说似乎势在必得,但是8.11元/股的要约价格似乎并算太高。如果永辉超市能够通过本次要约收购顺利将持股比例增加到40%,大概率可以坐稳大股东位置,对自身战略也颇有裨益。

但是,参照过往要约收购案例、当前股价和行业估值水平,预售期开始后,能够得到足够的预受数量,还存在相当的不确定性。

要约价格不高,是否能拿到足够的预受量?

从法律法规的角度来看,在本次要约收购报告书摘要提示性公告日前30个交易日内,中百集团股份的每日加权平均价格的算术平均值为7.06元/股。而在此公告前6个月内,永辉超市不存在买卖中百集团股票情况。因此,本次要约价格符合要约定价的法定要求。

但从估值来看这个价格并不算高。以本次要约收购价格8.1元/股来计算,中百集团的市盈率约为12.86倍,市净率约为1.63倍。以2019年4月17日收盘价来计算,中百集团的市盈率为12.6倍,市净率为1.61倍,两者在同行业中均处于偏低的位置。

而从中百集团公布要约收购提示性公告至今,其股价涨幅已超过20%,期间一度超过要约价格。对于投资者来说是否会接受这样的要约价格呢?(JW)

加载中...