新浪财经 股票

*ST吉恩和*ST昆机今进入退市整理期 投资者自救手册

中国证券报

关注

受损股民可至新浪股民维权平台登记维权:http://wq.finance.sina.com.cn/

微博关注@新浪证券、微信关注新浪券商基金、访问新浪财经客户端、新浪财经首页都能找到我们!

5月30日,此前被宣告“退市”的*ST吉恩和*ST昆机正式进入退市整理期。

退市整理期间交易规则如下:

1、交易期限及预计最后交易日期:交易30个交易日,如不考虑全天停牌因素,预计最后交易日期为 2018 年7月11日。期间的全天停牌不计入退市整理期,最后交易日相应顺延,但累计停牌不得超过5个交易日。

2、公司在退市整理期间不得筹划或者实施重大资产重组。

3、投资者参与退市整理期交易应遵守的要求:(1)个人投资者买入退市整理股票的,应当具备2年以上的股票交易经历,且以本人名义开立的证券账户和资金账户内资产在申请权限开通前20个交易日日均(不含通过融资融券交易融入的证券和资金)在人民币50万元以上;(2)不符合以上规定的个人投资者,仅可卖出已持有的退市整理股票;(3)首次买入退市整理股票的投资者,需签署《退市整理股票风险揭示书》;(4)遵守上交所有关业务规则的规定,不得从事异常交易行为。

4、公司被摘牌后,其股份应当转入全国中小企业股份转让系统(以下简称股转系统),股东可以在股转系统进行股份转让。

此次退市“踩雷者”共涉及10万余户股民、142亿元市值。Wind数据显示,截至2018年3月31日,*ST吉恩股东户数为7.07万户,*ST昆机股东数3.31万户。

从两只股票的前十股东中看,有不少机构踩中雷区,其中*ST昆机中,沪股通渠道持有该股股份172.59万股。对这些股民而言,应该如何逃生或自救呢?

复牌大概率连续跌停

“我2016年开始买入*ST昆机,现在一直持有股票,现在亏的不多,整理期怕是连续跌停出不来,亏损可能会达到100万。”股民张先生表示。

“复牌之后大概率连续跌停,即使资金想卖,也恐怕没人接盘。”华东地区某券商人士建议。

以2017年A股市场第一只退市股*ST新都为例,该股从2017年5月24日起进入退市整理期交易,股票的证券简称变更为“新都退”,复牌之后连续17个交易日一字跌停,而且均是无量跌停,跌幅高达81.28%。

新都退退市整理期间表现一览                  

但在第18个交易日放出天量,成交1.96亿元,当日仍然下跌8.21%,此后该股震荡反弹了26.87%,在退市整理期的倒数第二个交易日甚至出现涨停。出现了“博傻资金抢购”的局面。

从交易公开信息上看,“新都退”在退市整理期的“博傻资金”其“抢购”退市筹码的逻辑有两种。一种是刀口舔血,博取短线收益。例如,东吴证券苏州吴中区木渎镇证券营业部便以“T+1”方式快进快出:该营业部在2017年6月26日买入428.17万元,转手便在次日卖出282万元。

新都退2017年6月26日龙虎榜

新都退6月27日龙虎榜

另一种是为了豪赌退市股转入老三板(OTC)交易后的上涨,或押注重新上市的机会。

根据上交所规定,退市公司被摘牌后,其股份应当转入全国中小企业股份转让系统(俗称的老三板,OTC),股东可以在该系统进行股份转让。而公司退市后在老三板转让交易届满12个月,可在相关经营指标达标的背景下,申请重新上市。

例如,被寄予重新上市厚望的“长油5”。2014年,原A股上市公司长航油运因连续亏损而退市,成为当时“央企退市第一股”。之后该股转入老三板挂牌,股票简称为“长油5”。

该股在2014年6月4日退市时,股价收报0.83元。转入老三板交易后震荡反弹,累计涨幅超过395.4%。成交也较为活跃,以2017年2月27日停牌前最后交易日为例,当日成交额高达9.39亿元。该公司5月29日发布公告称,正积极与有关方面沟通,努力推进重新上市工作。

“市场价值投资理念形成,ST板块将越来越边缘化,建议投资者不要博弈这种不确定性机会,这无异于刀口舔血、火中取栗,很可能遭受损失!”券商人士建议。

拿起法律武器索赔

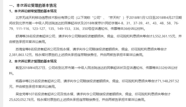
前述张先生表示,他们已经向中证中小投资者服务中心发出申请,准备用法律武器向上市公司进行索赔。

“目前大概有200多个持有*ST昆机的股民委托该律所维权,亏损金额2000多万,复牌之后亏损金额可能还会进一步加大。” 江苏颐华律师事务所律师韩友维表示。

当然,并不是所有退市股都能进行索赔。“退市和索赔没有必然联系。*ST昆机之所以能索赔,是因为他虚假陈述财务造假。*ST吉恩的投资者不能索赔,是因为他没有造假,只是单纯的由于财务指标不达标而退市。”

“我只是觉得,违法乱纪的成本太低,上市公司退市了损失了我们小股民的钱,财务造假实施主体人员可能还有贪腐的管理层,现在都没有受到惩罚,接下来我们要继续向监管部门包括纪检委举报。”张先生表示,这个过程肯定很累很辛苦,但是一定要表明态度,才能促进监管层以后加大维护小股东利益的力度。

股民依法索赔早有先例,且有成功案例。据韩友维介绍,2003年2月1日,最高人民法院《关于审理证券市场因虚假陈述引发的民事赔偿案件的若干规定》开始施行,自此拉开了股民大规模维权的序幕。

2004年12月21日,黑龙江省高院二审判决大庆联谊股民胜诉,成为中国证券发展史上因虚假陈述第一个股民胜诉案。

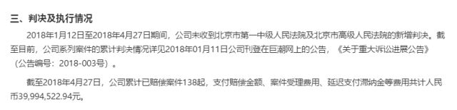
又如上市公司京天利4月28日发布公告称,截至2018年4月27日,公司累计已赔偿案件138起,支付赔偿金额、案件受理费用、延迟支付滞纳金等费用共计人民币39,994,522.94元。

京天利4月28日公告

“原则上来说,只有在虚假陈述期间,受虚假信息的误导投资股票所产生的损失,才可以索赔。当然具体到每个股票就比较复杂了。一般而言,只要被证监会处罚的机构和个人,都可以作为被告。一般股民,只向上市公司,或者是会计师事务所,以及实际控制人等机构索赔。”韩友维说。

价值投资理念牢记心中

一周三股被宣告退市,表明监管层加快治理以往A股“只进不出”的尴尬状态,“退市“常态化迹象日趋明显。

截至2018年5 月29日,A股有历史以来,退市的上市公司总数量为98家,每均退市数不足4家,退市率不足0.2%,远低于美国股市8%-10%的退市率。

万联证券分析师宋江波表示,A股退市制度的建立是注册制实施的重要前提。退市制度完善之后,退市率上升,一些质地相对较差的上市公司将会退市,而质地较好的上市公司则被保留下来,市场实现优胜劣汰。如果退市制度没有完善前推出注册制,则上市公司数量将大量增加,上市公司将面临估值进一步压缩的风险。

“退市制度完善之后,注册制 将会进一步推进,A股“壳资源”价值将会进一步压缩,业绩将成为 影响上市公司估值的最重要因素。一些业绩差、且主营业务没有发展前景的小公司将会逐步被边缘化。“宋江波表示。

Wind ST概念指数加速下跌,5月25日至5月29日三个交易日下跌4.78%。

ST概念指数近期走势一览

加载中...