新浪财经 股票

还敢去看张学友演唱会吗?AI之人脸识别上市公司研究

新浪证券综合

关注

  你们还敢去看张学友的演唱会吗?AI之人脸识别上市公司研究

来源:市值风云

前不久看到一篇有趣的新闻,一个潜逃多年的罪犯,因为去看了一场张学友的演唱会,被演唱会安检系统——人脸识别技术确认身份,最终落网,真是杯具啊。

目前,各地机场、高铁站都在推进应用这一新技术,风云君借此跟各位聊聊人工智能之人脸识别技术。

一、人脸识别技术

人脸识别其实并不是一种新兴的识别技术,正相反,它是人类社会中应用时间最久也是最广泛的一种身份识别技术。

两只不认识的狗在一起要先互相闻一下气味以确定对方的身份,而我们人类会记下对方的长相。所以我们很讲究一个“面子”,因为脸面就代表着我们自己的身份认证。

所有人类社会现有的身份识别技术一直在追求或者说在平衡两个目标:便捷性和安全性。

但这两个目标在一定的技术和经济性范围内,是相互矛盾的。对于这两个目标的取舍,正是各种不同的取舍,造成了各种不同的技术流派。

比如同在生物识别技术的范围内,指纹识别技术因为较高的便捷性和安全性率先获得了应用。虹膜识别和静脉识别技术虽然安全性高,但是验证方式较为复杂。

而且这两类检验也需要增加特殊的装备,经济性较低。语音识别和人脸识别虽然验证方式简便,但是安全性较低,识别正确率达不到商用级别。

但是随着近年来AI技术和各种算法的不断发展,使得人脸识别的正确率进步明显。根据支付宝自己提供的数据,其人脸识别的准确率目前达到99.6%的水平,再配合其他因子,准确度可达到99.99%。

虽然99.6%和99.99%的差别在数值上看来并不大,但是这却是在支付领域商用和非商用之间的鸿沟,而且要缩小这千分之四的差距的难度是巨大的。

好在并不是所有的使用场景都对正确率有着苛刻的要求,在某些领域(如大范围的安防监控),可允许的误差范围稍大于支付领域。目前的人脸识别技术按应用场景大约可以分为三种模式。

其中前两种模式都是以验证为主要目的,而第三种是以识别为目的。所以前两种模式要求的是识别的精度。而动态对比模式最看重的是高可用性(同时大量人群同步检测)和实时性。

为了解决识别精度问题,3D扫描技术应运而生。以往的2D人脸技术其实是基于二维图片的人脸识别技术。

我们生活的世界是一个三维的世界,任何我们或者电脑看到的图片或者视频都是三维世界在二维的投影,在这个投影的过程中数据被极大的压缩并产生了严重的失真,这也导致2D人脸识别技术面临着许多挑战,例如识别正确率低下 特别实在复杂光线环境下,或是人脸被部分遮挡时,这种技术上的缺陷是非常严重的。

3D扫描技术利用多摄像头或者激光扫描技术,完整的复原人脸的三维数据,使得人脸识别的可靠性获得极大增强。3D识别技术从某种程度上解决了人脸识别技术准确度低的软肋。

二、产业内主流公司

目前中国涉足人脸识别领域的公司可以分为三类

1. 以计算机视觉识别+算法为核心的科技类公司

2. 以安防设备为主业,并涉足人脸识别领域的公司

3. BAT为代表的,追踪科技前沿的综合类科技巨头

其中第一类公司多为未上市的公司,以旷世科技、商汤科技、云从科技和依图科技为代表,这些公司有着优秀的学术背景,以人工智能算法为看家本领。

人脸识别只是这些公司在商业应用方面的一个切入点。这些公司的主要商业模式是收取SDK(Software Development Kit)及技术支持费用。

这类公司虽然多为非上市公司,但是为了更好地使自己的技术商业化,他们大多都与有需求的下游企业建立了深度合作关系。

第二类公司是我们研究的重点,因为大多数参与人脸识别研究的上市公司都属于在这一类,比如海康威视,大华股份,千方科技等。

这类公司以安防设备起家,因为安防产业对于人脸识别的需求,或以自研,或以收购的方式涉足于人脸识别技术。

这类公司以产品需求为向导,并不会对人工智能技术过度投入,本着够用为准的研究原则。与第一类公司不同,这类公司的商业模式是向公安部门、海关。机场及车站等出售安防设备获利。

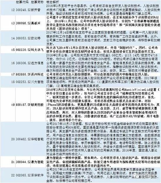
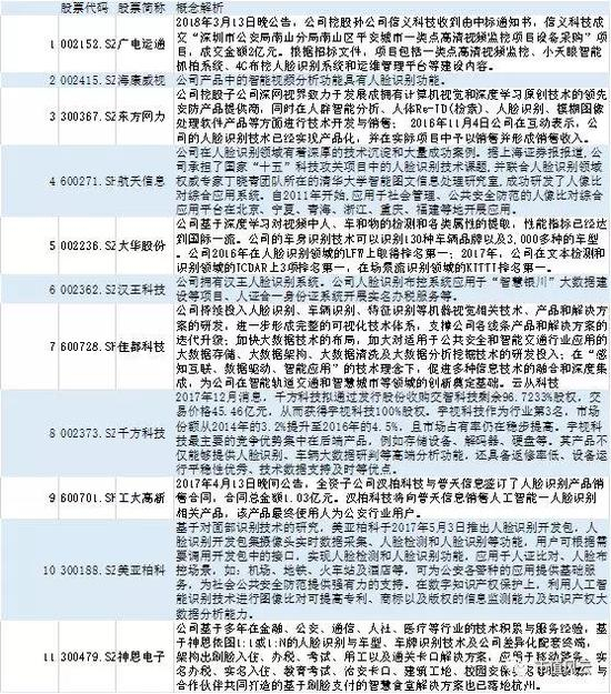
以下是风云君收集的部分与人脸识别识别技术有关的上市公司资料。

在以上这些上市公司中,又有哪些是光说不练的嘴把式呢? 风云君决定用人脸识别技术发明专利的数量来说话。

因为申请专利是保护算法这类知识产权最好的方式,所以发明专利的数量可以很好的反应公司在这方面的知识储备。我们一起来看看谁家只是打“嘴炮”的?

在上述公司中,“东华软件”、“联美控股”两家公司并未查询到拥有人脸识别相关专利。依图科技的专利数量较少是因为我们将“依图科技”和“神思电子”成立的子公司“神思依图”的名下的14项发明专利专利都计算在了神思电子的名下。读者们可以自己体会一下各个公司的技术储备。

 

三、未来发展展望

正如上文所说,风云君认为未来人脸识别科技将会向两个方向细分发展。第一个方向是以精确识别身份认证,第二个方向是大规模的动态安防识别。

支付宝的人脸识别团队总结了目前人脸识别技术的四大难点:

1、高安全性:人脸活体检测技术(防止照片伪造攻击和视频攻击)

2、高准确率:极低误识率下(<0.001%)的高识别通过率

3、高可用性:海量并发人脸比对服务(QPS>1000)

4、高实时性:人脸比对结果实时返回(响应时间<100ms)

我们可以认为前两项对应了精确识别身份认证方向的难点,而后两项难点对应的是大规模的动态安防识别方向。谁可以解决这些痛点,谁就可以掌握人脸识别技术的技术制高点。

精确识别

识别精度在长期以来一直是人脸识别技术的短板,随着人工智能算法的发展,这一短板已经得到一定的增强,但是直到现在为止,单一的2D人脸识别技术依然无法满足商业化身份认证的安全要求。在去年的央视315晚会中,央视记者也发现了2D人脸识别技术存在明显的技术漏洞。

苹果公司在iPhone X中运用了3D人脸识别技术来满足安全性的需求。并且做到了在iPhone X中只采用3D人脸识别,取消了指纹识别技术的应用。

支付宝在采用2D人脸识别的同时,增加了用户的使用习惯的大数据识别(如登录地点,登录设备,购买模式等),使得安全性达到商用认证标准。

但是在更广泛的应用中,用户的使用习惯数据较难获取,而且用户在使用过程中也会出现一些非常规的操作,使得技术的使用广泛性受到限制。所以3D人脸识别技术将是解决高安全性和高准确性的最现实技术路径。

汉王科技、商汤科技、工大高新、云从科技等公司拥有3D识别方向的发明专利。其中工大高新更是着力发展3D人脸识别技术,其大部分专利技术都与3D人脸识别技术相关。

除了软件方面,3D人脸识别的硬件方向也值得我们关注,例如“光迅科技”拥有国内领先的激光发射器制造技术,“舜宇光学”曾经为google制造红外光学镜片。“水晶光电”可以制造红外光探测器的滤光镜片。

大规模的动态安防

人脸识别技术为中国的“天网工程”提供了技术升级的广阔空间。可以说人脸识别技术使得安防摄像获取数据的能力呈几何倍数提高。

可以说,在人脸识别出现之前,安防摄像拍摄的大部分数据都是无用的,警方只有在犯罪发生后才能追踪特定罪犯的行踪,而画面中出现的犯罪嫌疑人以外的人物全部可以视为无用的噪音。

而人脸识别技术将本来无用的数据充分的利用起来,就像文章开头所举的例子,公安部门就可以守株待兔般的等待犯罪分子自投罗网。

但是这种大规模动态安防的技术要求是很高的,每个摄像头在一秒钟内会获得十几甚至几十个面部信息,一个市区的范围内又有成千上万的安防摄像头,而且在摄像头捕捉到数据后,又要将这些人脸信息在几万,甚至百万千万级别的人脸数据库中比对,而这一切运作又要求在瞬间完成。

这样的神操作,不仅对硬件系统要求极高,而且对技术优化能力提出了很高的要求,从而使得像“海康威视”、“大华科技”、“商汤科技”这种拥有相关技术能力的公司获得技术壁垒。

除了软件方面,动态人脸识别对监控硬件也提出了更高的要求,并带来了充足的升级换代需求。

这张图片是商汤科技的动态监控界面的截图,从图中可以看到,这套监控软件可以实时分辨出画面中的汽车、行人、自行车等主体,并可以分辨人的性别,穿着,车的车型、颜色等信息。但是还不能具体识别每个行人的信息,其原因应该是摄像头的像素精度不足以支撑更详细的人脸识别。

这种技术上的不足就催生了对下一代高精度摄像头的市场需求。除摄像头之外,高带宽网络、大容量服务器、高算力的计算机等硬件也将成为需求的一部分。

加载中...