新浪财经 股票

民生银行因航天桥支行假理财被罚2750万 3人终身禁业

澎湃新闻

关注
日k线图

日k线图

银监会对今年4月曝光的民生银行航天桥支行假理财案开出巨额罚单。

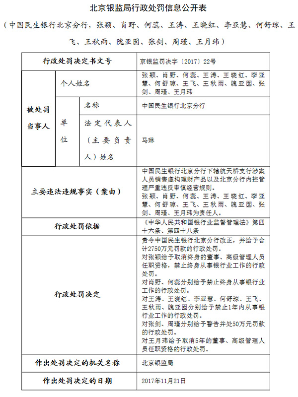
11月30日,北京银监局公布的行政处罚信息公开表(京银监罚决字〔2017〕22号)显示,中国民生银行北京分行下辖航天桥支行涉案人员销售虚构理财产品以及北京分行内控管理严重违反审慎经营规则。责令中国民生银行北京分行改正,并给予合计2750万元罚款的行政处罚。

其中,张颖、肖野、何蕊、王涛、王晓红、李亚慧、何舒琼、王飞、王秋雨、隗亚囡、张剑、周瑾、王月玮为责任人。

在对责任人的处罚上,对时任民生银行北京航天桥支行行长张颖给予取消终身的董事、高级管理人员任职资格,禁止终身从事银行业工作的行政处罚。

对民生银行北京航天桥支行副行长肖野、何蕊分别给予禁止终身从事银行业工作的行政处罚。

对王涛、王晓红、李亚慧、何舒琼、王飞、王秋雨、隗亚囡分别给予禁止1年内从事银行业工作的行政处罚。对张剑、周瑾分别给予警告并处50万元罚款的行政处罚。对王月玮给予取消5年的董事、高级管理人员任职资格的行政处罚。

民生银行假理财案于4月18日曝光。有媒体报道称,民生银行北京管理部(分行)航天桥支行发生30亿元风险事件:百余名投资人在该支行购买的理财产品系支行行长张颖等人伪造。

根据民生银行的披露,在贯彻银监会“三违反”检查中,民生银行北京分行根据客户反映的信息排查发现,航天桥支行行长张颖使用伪造的理财合同和银行印章,骗取客户的理财资金。这是一起由个人道德风险引发的操作风险事件,涉嫌违法犯罪。民生银行立即向公安部门报案,公安部门于4月13日将张颖带走调查取证。4月14日公安部门对张颖执行拘留,予以立案调查。

沸沸扬扬十天后,民生银行航天桥支行假理财案的涉案金额和资金去向进一步明晰。

4月27日下午,在中国民生银行2017年一季度投资者交流会上,该行副行长石杰表示,截至目前,经该行工作组逐笔与客户登记核实,涉案金额约16.5亿元,初步估计涉案金额不会超过媒体所报道的30亿元,涉及客户约150余人,除张颖外,另有个别支行员工正在接受公安调查。

民生银行披露,依据目前初步掌握的线索,此案系张颖通过控制他人账户作为资金归集账户,编造虚假投资理财产品和理财转让产品,其本人或指使支行个别员工寻找目标客户,非法募集客户资金用于个人支配,有一部分用于投资房产、文物、珠宝等领域,所募集资金未进入民生银行账务体系。

今年9月29日在中国银监会“今年以来银行业运行及监管情况”通报会上,银监会审慎规制局局长肖远企表示,民生银行北京航天桥支行虚假理财案的查处工作已经基本结束,对该支行及民生银行北京分行都进行了监管纠正。

加载中...