新浪财经 股票

股价冲过3000元/股 神秘晋商操盘横跨美股港股A股

新浪综合

关注

原标题:又见神秘晋商!惊现10倍腾讯股价!横跨美股、港股及A股的大手笔运作...背后的这只股票,竟没人知道为什么涨这么疯...

这是一个神秘的群体,他们看似相互独立却深有渊源。他们雄跨三地资本市场,所触及的公司皆逐渐向金融、金控靠拢,而股价则飞速上涨。他们通过频繁地质押——解除质押——再重新质押手中的股权以激活资金。在追溯其资产互倒的隐暗线索之中,赫然可见,他们有着共同的籍贯背景——山西晋中。

他们是谁?他们在股市里联手导演着怎样的故事?

作者:陶娟

来源:新财富plus

股价冲过3000元/股,神秘人王宏成山西黑马富豪

他们进入小编的视野,始于我们梳理新一年的新财富500富人榜榜单。中概股里牛人多,但这家公司进入初选名单时,小编至少揉了三遍眼睛,才能确定山外有山天外有天啊。

根据2016年最后一天的收盘价,稳盛金融(WINS.NSDQ)的市值高达200亿元人民币,如此一来,其大股东,持股比例高达67%的WANG HONG,赫然拥有了超过百亿的身家!

此前,小编从没听说过稳盛金融!再细看下,2016年全年,稳盛金融的股价可以用狂飙来形容,从年初开盘价12.5美元/股,到年末的180美元/股,全年涨幅高达12.4倍,不仅是去年纳斯达克表现最好的一只中概股,在纳市全部上市公司中也位居年度涨幅榜第二名。

而2017开年后,其股价继续无遮拦地向上冲高,最高时达到465美元/股(相当于3185元/股),至2017年7月,即使回调到205美元/股,相对于2015年末6.5美元/股的最低点,其1年半时间的涨幅仍超过30倍(图1)。

图1:稳顺金融股价狂飙(注:以前复权价格计算,汇率为1美元=6.85RMB)

据其官网介绍,稳盛金融是一家于山西晋中和北京开展融资租赁业务的公司,主要为中小企业提供三方面的业务:融资租赁、担保、财务咨询。据其2016年报披露,稳盛金融主要业务集中在山西晋中,截至2016年6月30日的财年里,其66.3%的收入也来自晋中。2016财年,其净利润为1211万美元(折合人民币不到1亿元),每股收益0.61美元。这样的基本面,实在难以解释其巅峰时期超过3000元人民币/股的股价,以及至今仍超过270亿元的市值。如果考虑到其披露的员工规模只有48人,就更难以理解这么庞大的市值规模了(表1)。

表1:稳盛金融近两年的财务表现(单位:万美元)

连彭博都说,稳盛金融股价这么疯,没人知道为什么。

当时,同样没人知道的是,这位新晋的百亿富豪WANG HONG,是谁?

王红?王洪?王虹?这个完全陌生又听着普通的名字,无疑是资本市场锻就的又一位超级神秘富豪!

根据稳盛金融的公告,2015年4月,上市公司前身SMA与稳盛集团(WFG,Wins Financial Group Limited,BVI注册)的股东签订了协议,上市公司向穆仁辉、WANG HONG、赵俊峰(赵俊峰和穆仁辉出现在稳盛金融董事会里,所以WIND里有披露其中文名)分别发行了97.2万股、1344万股、148.8万股股份,以收购这三人各持有的WFG的183.4万股、2535.86万股、280.8万股股份,这些新股锁定期为12个月。该交易于2015年10月完成,吸收合并后的公司,即稳盛金融,以“WINS”代码在纳斯达克上市交易,WANG HONG因持有1344万股(占比67.1%)成为上市公司大股东。

而稳盛集团的主要实体资产,是几家位于中国境内的子公司:晋商国际(晋商国际融资租赁有限公司)、晋辰农业(山西晋辰农业有限公司)、栋盛融资(山西栋盛融资担保有限公司)、天津嘉铭(天津晋商嘉铭融资租赁有限公司)。

这几家公司均分别经历了数次工商资料变更,天眼查资料显示,一名叫做“王宏”的人曾在晋辰农业、栋盛融资等担任过股东及法定代表人角色。只是他所担任的职务目前均已替换成赵俊峰,后者一度为稳盛金融的高管(表2)。

表2:王宏在稳盛金融几家主要子公司曾担任的职务

如此看来,稳盛金融的大股东WANG HONG基本可确定为王宏。但这位王宏如此低调,以至于小编2017年2月以“稳盛金融王宏”为关键词搜索时,发现度娘也不能提供任何有用信息,只有天眼查中可见其部分资料。

2017年4月起,伴随稳盛金融股价大涨,王宏现身百度。

2017年5月,新财富发布了新一年度的“500富人榜”,来自山西晋中的王宏以167亿财富位列125名,但山西当地媒体对其仍知之甚少,均用财富黑马来称呼。

在中国,一个身家几十亿的富豪,在登上富人榜后都会即刻被当地媒体深扒,婚史、子息、公司版图……无不翻个底朝天。

但一个人突然间拥有百亿身家,却仍然能保持低调神秘,这就不能不让人十分好奇了。

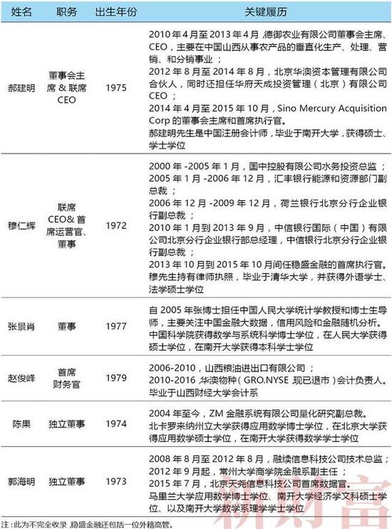
王宏虽持有稳盛金融67.1%股权,居于绝对控制之位,但其却并未担任任何董事高管之职务。与王宏的神秘相对应的,稳盛金融的董事高管令人眼前一亮:他们几乎都拥有高学历,比如有毕业于清华大学、南开大学的,还有28岁就当上了人大统计学教授的张景肖;有创办私募的郝建明,两位70后独董本科也就读于南开大学(表3)。这似乎是一幅师兄师弟合伙创业的美好图景,后文会进一步分析这个团队的特点。

表3:稳盛金融的高管团队清一色高学历,且年纪相似

稳盛与民众金融科技:王宏欲一折清仓控股权,接手方张永东是谁?

虽然对于王宏,外界所知信息十分有限;稳盛金融为什么如此暴涨,人们也不得而知,但有一点是可以追问的:稳盛金融暴涨之后,持股67.1%的王宏是最大受益者,他接下来会做什么?

当股价从6美元飚到460美元,大股东最理性的做法当然是,高位减持。

2016年12月14日,稳盛金融公告显示,王宏同意以19.35美元/股的价格转让其全部所持股权,包括通过Appelo Ltd所持的1008万股(占比50.3%),以及通过Wits Global Ltd.所持的336万股(占比16.8%),合计1344万股(稳盛金融67.1%的股权),拟受让方为香港上市的金融服务公司——民众金融科技(Freeman Fintech Corp,00279.HK)。这个交易价格,相较于其签署协议前一天的股价折让了79%。

看起来,2折甩卖,接盘方是捡到了个大便宜!可是,当一只股票涨了几十倍,其真实价值究竟几何,很难说得清楚。而大股东表露出的清仓式撤退意愿,无疑也是危险的信号。

对于普通买家来说,这种生意,无异于火中取栗。

不过,民众金融科技和它的老板张永东,也不是个普通角色。

民众金融科技在香港市场的口碑并不佳。从2016年报来看,其主要的业务就是买入标的公司再适时卖出,以此获利,交易对手方包括意马国际(00585.HK)等。此外,因该公司2011年的一桩失败交易(造成损失7680万港元),其十名前董事可能面临香港证监会的制裁。

作为民众金融科技的董事会荣誉主席,1976年生的张永东,履历光鲜,是资本圈的一位猛人。其现任行健资本管理集团有限公司董事长兼总裁及东方企业集团之主席。官网显示,行健资本为全球性私募机构,管理超过1200亿美元私募资本的投资分配,包括大约310亿美元的资产。此外,张永东还担任过星美控股(00198.HK)的非执行董事、民信金控(00273.HK)的董事长兼执董、KFM金德控股(03816.HK)董事会主席兼非执行董事。官方对其的介绍是,彼于投资、财务及管理方面拥有逾18年经验,同时对公司并购及投资相关业务富有经验。

不过,在监管机构,张永东却留有负面记录。2015年9月21日,中国证监会认为张永东于2012年牵涉以其他手段操纵证券市场,违反了中国证券法,并对其作出处罚,包括没收该等行为收益并罚款人民币68.61万元。香港证监会上市科也基于这一决定,向民众金融科技指出,其不确信张先生(即张永东)具备适宜担任上市发行人董事的经验及品格、具备足够的才干胜任该职务,张先生应停止担任公司董事。

一个因股票涨到奇高价格而欲脱手的卖家,碰到了一个有操纵市场记录的买家,似乎相当有看点。该交易目前正在进一步磋商中,最新进展为:2017年6月7日,交易价格调整为20.35美元/股(交易标的不变),而此时稳盛金融的收盘价为205美元/股,相当于1折大甩卖。

若以这一价格成交,对应稳盛金融的估值仅为4亿美元,王宏可套现2.735亿美元,相当于18.74亿元。

参照民众金融科技的业务线和张永东所擅长的并购投资,可以推测,民众金融科技买入稳盛金融67.1%股权,有可能日后也是为了卖出获利。这步交易,有可能只是一个大的交易谋划中的一步而已。

张永东的另一重身份:A股宏磊股份的二股东

民众金融科技在公告中称,张永东和王宏在此交易之前,属于毫无关联的独立方,但事实是否真的如此呢?张永东拿到稳盛金融这块来自纳斯达克的金融类资产之后,该怎么办,才能实现利益最大化呢?

现在必须请第三家上市公司——宏磊股份(002647,现已更名为“民盛金科”)出场了。嗯,这是一家A股上市公司,但是改了之后的名字是不是和张永东在香港的几家上市公司名字都很像?

耐心点看,这是一个长长的故事,故事里到处充满疑惑,你甚至会以为这几乎是另一个故事。直到最后,我们才能发现,背后那细弱游丝般的关联。

宏磊股份易主,地税局女子15亿真金白银获控股权

2016年4月13日,在经历了漫长的停牌后,宏磊股份发布公告称,控股股东由戚建萍变更为天津柚子(天津柚子资产管理有限公司),原实际控制人由戚建萍家族变更为天津柚子的唯一股东郝江波。而和天津柚子一起进入宏磊股份的,还有张永东控股的健汇投资(深圳健汇投资有限公司)。

其中,戚建萍出让5820万股股份给天津柚子,其妹戚建华出让185.2万股给天津柚子。交易完成后,天津柚子总共持有宏磊股份6005.3万股,占总股本的27.35%,为公司第一大股东。健汇投资则合计受让了4075.437万股,占比18.56%,为公司第二大股东(表4)。

表4:宏磊股份原实控人家族转让详情

股权协议转让价格为27元/股,较停牌前收盘价23.84元/股溢价13.25%。仅戚建萍一人就套现了21亿元。戚建萍转让宏磊股份控股权或有其无奈之处,在此之前,由于控股公司资金链紧张占用上市公司资金,戚建萍被深交所谴责并处分,其不得不出面致歉。

市场的关注点在新的实控人身上。此次为了获得控股权,天津柚子付出的成本为16.2亿元;而健汇投资付出的成本为11亿元。张永东的背景还可以理解,天津柚子的实控人郝江波又系何人?

公告中披露的简历是这样的:郝江波,女,1974年出生,中国国籍,无境外永久居留权,中国人民大学经济学博士毕业。1996年8月—1999年8月任山西博奥医院研究中心有限公司营销总监;2002年8月—2015年5 月在北京市朝阳区地税局工作;2015年5月至今任天津柚子资产管理有限公司执行董事、总经理。

根据工商资料,天津柚子成立于2015年5月,唯一股东为郝江波(图2),截至2015年末总资产为17亿元,净资产为10.2亿元,设立至11月末的净利润为-50万元。疑问来了:一个在地税局工作了13年的女性,在2015年成立了一家总资产高达17亿元的公司,并迅速收购了宏磊股份。那么,这家公司是不是为了收购宏磊股份而设立的?

图2:天津柚子股权结构

在收购公告中,天津柚子表示资金来源合法,不存在向第三方募集的情况,也不存在直接或间接来源于上市公司及其关联方的情况,不存在通过与上市公司进行资产置换或其他交易获取资金的情况,不包含任何杠杆融资结构化设计产品。那么,逾16亿的收购资金从何而来?其背后到底有无其他出资人呢?

再来看第二大股东健汇投资。张永东为健汇投资唯一自然人股东,此人正是前文所述与稳盛金融做交易的张永东(图3、图4)。

图3:张永东为健汇投资唯一自然人股东

图4:此张永东即与稳盛金融进行交易的张永东

收购宏磊股份之时,健汇投资处于资不抵债的境况中。数据显示,其2015年末的资产和负债都是11亿元,净资产为-1.92万元。就是这么一家刚成立、净资产为负的公司,一口气拿出了11亿元,投资入股成了宏磊股份的二股东。而2016半年报显示,其净资产、净利润仍为负(表5)。

表5:收购宏磊股份时,二股东健汇投资为负资产

再造上市公司,宏磊股份变身民盛金科

新股东入主后,宏磊股份并未复牌,而是继续停牌。天津柚子等股东对宏磊股份进行了三板斧的改造:置出旧资产、置入新资产、改变上市公司的资产结构。

其一,剥离原有铜漆包线的资产。这块资产打包卖给了原实控人戚建萍家族。也就是说,郝江波要的,只是A股上市公司这个壳而已。

其二,收购了第三方支付公司,进军互联网金融领域。2016年9月,经宏磊股份股东大会批准,公司支付14亿元现金收购了张军红持有的广东合利金融科技服务有限公司(以下简称“广东合利”)90%股权。剩余10%由沈国军创立的浙江浙银资本持有(表6)。广东合利旗下有广州合利宝支付科技有限公司(合利宝支付)、深圳前海合利商业保理有限公司(合利商业保理)、广州合利征信服务有限公司(合利征信)、北京合祥保险经纪有限公司(合祥保险经纪)等公司。其中,合利宝支付是其核心子公司,业务包括互联网支付、移动电话支付、银行卡收单,业务范围覆盖全国,并于2014年7月获得支付许可证。

表6:在被宏磊股份收购前,广东合利的股东结构

其三,大规模设立子公司。从WIND披露数据来看,2015年宏磊股份仅有两家制造业子公司,到了2016年,其通过收购广东合利增加了4家子公司,此外还设立了多达9家子公司,业务类型横跨第三方支付、商业保理、供应链管理、投资管理等(表7)。值得注意的是,其还在香港设立了民盛支付(香港)有限公司、民盛金控(香港)有限公司两家子公司。2016年年报的现金流量表显示,宏磊股份为了取得该等子公司等支付的现金净额高达9.36亿元。

表7:宏磊股份大规模设立金融类子公司数据来源:WIND

此外,宏磊股份还打算和广东合利共同出资4亿元,设立广州民盛互联网小额贷款有限公司(暂定名称,以注册登记机构核定为准)。其中,宏磊股份出资3.2亿元,出资比例为80%;广东合利出资0.8亿元,出资比例为20%。

疑点重重的收购

但在这看似大刀阔斧的再造中,却有多处疑点,且以对广东合利的收购来分析。

拟收购标的被监管批评违规后,仍如约14亿现金收购。2016年9月,宏磊股份董事会决议、临时股东大会通过该重大资产重组草案。2016年10月13日,公司支付了第一期股权转让款1亿元;截至2016年10月25日,公司已支付第二期股权转让款(扣除交易对手方相关借款)8.951亿元。

不料,11月初,广东合利核心子公司合利宝支付,因为违法开展支付业务,遭中国人民银行广州分行行政处罚。违规之处主要为:1、在尚未取得《支付业务许可证》的情况下与银行签订备付金协议以及开展支付业务;2、未准确标识交易信息并完整发送;3、截至2014年末,公司未在网站主页显著位置披露支付业务的收费项目、收费标准和支付服务协议的格式条款内容。

虽然合利宝支付被央行批评违规,但宏磊股份的收购行动仍然照常继续。唯一的应对措施是,2016年11月2日合利宝支付召开临时股东会议,通过决议同意任命田铮为执行董事兼法定代表人,同时免去张军红相关职务。而宏磊股份并没有要求张军红进行利润承诺等任何其他补救措施。

浙银资本所持广东合利的10%股权,也在2017年1月6日以1.55亿元的价格转给了宏磊股份新设的子公司深圳民盛大数据技术有限公司。

广东合利主要客户面临多桩诉讼案。此外,合利宝支付存在着极其依赖单一客户的问题。根据收购报告书披露的信息,合利宝支付的客户以商品交易中心为主,其中2014年和2015年的第一大客户均为“深圳市前海石化产品交易清算服务有限公司”,对应真实客户为“深圳石油化工交易所有限公司”(以下简称为“深油所”),销售结算金额分别为426.14万元和3650.11万元,占广东合利当年的销售收入比重分别为88.13%和98.48%,对广东合利的经营影响非常重大。简单来理解,合利宝支付几乎完全是服务于深油所的第三方支付。

地方交易所平台正在被监管部门集中清理整顿,最新的监管方向是含有“交易所”字样的平台必须经过国家或省级政府批准才行,深油所目前并未取得这样的资质。从工商资料来看,深圳市前海石化产品交易清算服务有限公司的大股东为香港石油化工清算有限公司,而后者原名为香港富力发展有限公司,性质为私人股份有限公司(图5)。

图5:深圳市前海石化产品交易清算服务有限公司的第一大股东工商资料

眼下,深油所已陷入焦头烂额的困境中。深油所及其会员单位,被多名在其平台上发生巨额亏损的客户提起了诉讼,不少客户更对深油所会员单位期货交易的合法合规性提出了质疑(图6)。

图6:合利宝支付的主要客户深油所涉入多起诉讼

更糟糕的是,从天眼查资料可以看到,有些原告甚至将合利宝支付列入了共同被告中。据媒体报道,有投资者反映,在深油所进行原油线上的期货交易时,所投入现金以“消费”的名义直接进入了合利宝支付公司的账户中。

利润承诺空缺,标的业绩大变脸。在新股东天津柚子的主导下,宏磊股份14亿元收购广东合利,蹊跷之处还在于:一,完全现金收购,而未考虑现金+股份收购这一利益捆绑更紧、现金流支出压力更小的方式;二,广东合利原控股股东张军红拿到14亿现金潇洒走人,甚至不需承诺广东合利未来的任何利润。

这样“盲目乐观”的收购是否理性?时间很快就给出了答案。

宏磊股份发布的2016年年报预报,曾一度报捷:“公司2016年全年实现营业收入26.81亿元,归属于上市公司股东的净利润1.41亿元,同比增长1110.12%,主要得益于公司实施重大资产重组,资产结构进一步优化,第三方支付相关业务成为公司新的经济增长点。其中全资子公司广东合利在宏磊股份控制和经营后,仅11月份就实现净利润1770万元,为公司战略转型取得开门红。”

据预报披露,广东合利2016年1至11月实现销售收入4749万元,净利润348万元,其中前十个月实现收入2348万元,实现净利润-1422万元,11月单月却实现净利润1770万元,占前11月净利润的509.02%。此外,重大资产购买报告书中预测的数字是,合利宝支付2016年4至12月的营业收入可达2.22亿元,净利润可达3082.5万元。

但最终的2016年年报里,广东合利净利润为-266.8万元(表8)。

表8:年报中最新披露出的广东合利营收(万元)

而由于2016年度业绩预告的数据与实际数据差异较大,该公司被深交所出具了监管函,公司也不得不向投资者致歉解释,“由于公司接管合利金融晚于预期,导致管理团队的融合、扩充进度及各业务开展进度慢于预期,合利金融招募的支付领域的专业管理团队及人员未能及时到位,使得支付业务未能按计划进行有效拓展。……合利宝支付除了在原有系统上对支付业务系统进行全面升级,也进行开发新的业务系统,在一定程度上影响了业务量的增长。”

作为补救,控股股东天津柚子出面承诺了广东合利今后的净利润。然而,收购的时候为什么没让原股东张军红来承诺净利润呢?

此外,这份2016年报,中汇会计师事务所给宏磊股份出具的是保留意见的审计报告,这究竟意味着什么,熟悉资本市场的人都懂的。

股价暴涨,两大新股东将所持股权几乎完全质押

尽管如此,在合利宝支付的盈利问题暴露之前,从传统铜业向互联网金融转型的操作,令宏磊股份的股价一路飙涨,2016年8月公司复牌前股价为14.13元/股,而2017年1月,其股价最高冲至41.23元/股,不到半年时间上涨了近2倍(192%)。考虑到这其中还爆出了合利宝支付被批违规事件,资金的狂热炒作可见一斑(图7)。2017年3月23日,宏磊股份顺势也改名为民盛金科。

图7:易主之后,民盛金科股价迅猛上涨

股价暴涨,新股东账面收益颇丰。而天津柚子入主宏磊股份时,其账面至少还有数亿元净资产;进驻的二股东健汇投资,则是不折不扣的负资产。

半年两倍涨幅,除了上述再造的动作外,这两位新股东还有没有其他“贡献”呢?郝江波的天津柚子和张永东的健汇投资,在入主后都做了两件事:1、股权反复质押;2、增持。

在2016年4月,也就是天津柚子刚入主宏磊股份之后,就将手里99.99%股权完全质押。该次股权质押10个月到期后,其又将绝大部分股权质押。2016年11月-12月间,天津柚子似乎极度缺钱,如12月6日将10月25日质押给德邦资本的18.95%股权解除质押(仅40天),又在12月7日、16日重新质押了17.95%股权;12月23日将10月25日质押给上海金元的18.95%股权解除质押后,又重新在28日将18.95%的股权进行了质押(表9)。

表9:天津柚子入主宏磊股份后,将手中所持股权反复进行质押

这种解除质押重新质押的方式,无疑是趁股价迅猛上涨之际获得更多的质押融资,这也凸显了天津柚子对资金的饥渴程度。截至2016年12月29日,天津柚子持有公司股份6005.283万股(占比27.35%),累计质押的股份为5974.562万股(27.21%),接近完全质押。

巧合的是,民盛金科(即原“宏磊股份”)近两年的股价最高点也出现在天津柚子最后一次质押附近。

一方面,天津柚子似乎资金链非常紧张,不得不通过完全质押手头所持股权来变现;但另一方面,天津柚子又显得豪气十足,透露出不差钱的一面。

2017年5月24日,天津柚子更名为“和柚技术集团有限公司”,并在6月1日、5日、14、15日多次增持民盛金科股份,合计增持302.4万股,成本估算约1.36亿元(表10)。此轮增持后,和柚技术持有民盛金科28.35%股权,累计成本约17.56亿元。按照2017年7月21日的收盘价37.13元/股计算,民盛金科的市值达到了138.6亿元,郝江波的和柚技术所持股份价值约39.3亿元,相较17.56亿元的总投资成本,账面浮盈超过了21亿元!

表10:和柚技术更名后,在分红日附近多次增持

此外,和柚技术在已向上市公司提供的借款余额2.91亿元的基础上,再次提出愿意借给上市公司提供不超过20亿元的贷款,年利率为4.35%,这个价格十分优惠,肯定是低于和柚技术将股权质押融资的利率(市场上股权质押年利率大约在8%左右)。

股权质押——增持——贷款给上市公司;上市公司则大买资产,设立子公司;这个节奏简直是要飞起!你懂不懂,郝江波到底想干嘛?从和柚技术的注册资本来看,其2015年5月设立时的注册资本为10亿元,2016年1月增资到20亿元,2016年4月14日,再激增到50亿元。4月14日,也正是宏磊股份宣布实控人变更的后一天。身为和柚技术唯一股东的郝江波,钱从何而来?

再来看二股东张永东在民盛金科上的操作,与郝江波如出一辙。同样几乎全部质押了手头的股权,从拿到股权开始就反复质押(其最早一笔股权质押发生在2016年3月21日),同时还不停增持!按照最新一次权益变动情况披露来看,张永东以个人名义,通过大宗交易和二级市场的方式增持316.23万股,占总股本的1.44%,加上通过健汇投资间接持有的4075.437万股(占比18.56%),张永东及健汇投资共持有4391.667万股,占比20%(表11)。

表11:张永东个人陆续增持316.23万股,总成本约1.6亿元

同样的,通过健汇投资持有的18.56%公司股份已全部质押。张永东及健汇投资的入股总成本约12.6亿元(健汇投资11亿元,个人增持成本1.6亿元),而目前其持股账面市值达到了27.72亿元,账面浮盈超过15亿元!

目前,民盛金科的股份已非常集中,前十大股东的持股比例达到了79.51%,股东户数从2016年3月的3.52万户下降到7054户,而人均持股金额从4.9万上升到了107万元(表12)。

神秘私募“重庆信三威”助攻,自然人景华浮盈7个亿

股东反复质押、增持、炒高股价、收购资产的套路已屡见不鲜。而这其中,也少不了神秘私募的“鼎力相助”,在宏磊股份的股价暴涨时,真正退出并取得回报的,则是近年来颇为生猛的重庆信三威投资咨询中心(有限合伙,简称“重庆信三威”)。

该私募机构此前籍籍无名,注册资本仅2万元,成立7天就拿出1.7亿元,参与威海广泰(002111)的定增,引起市场瞩目。此后其在资本市场不断扫货,一个常见的手法就是紧跟新的实控人步伐,进行跟风式增持,成为重要股东。如2016年8月18日,星河互联实控人徐茂栋刚刚通过受让的方式,成为步森股份(002569)实控人,重庆信三威随即跟随增持。

在民盛金科的操作中,重庆信三威同样紧随新的实控人郝江波的步伐增持,并在短时间内获取了翻倍的收益。

根据2016年报,在民盛金科前十大股东中,景华(男)不仅自身持有公司5.87%股权(第三大股东),还是重庆信三威昌盛8号私募基金(第六大股东)、重庆信三威润泽2号私募基金(第七大股东)份额的最终享有人。

其中,景华最早是和郝江波一起进入,于2016年1月以27元/股价格受让了戚建萍之弟戚建生所持有的宏磊股份1118.4万股(占比5.09%),成本约3.02亿元。此后,景华同样进行了股权质押、小幅增持(成本约0.76亿元)等;2016年8月,重庆信三威昌盛8号成为新进股东;2016年末,重庆信三威润泽2号成为新进股东。

2017年6月20-28日,景华称重庆信三威昌盛8号由于面临到期清算,其所持股权通过大宗交易的方式转给了韩宝琴、宋昭君、王丽丽、王伟等人,同时景华还与后者结成了“一致行动人”关系。

景华是谁不得而知,但从账面来看,重庆信三威昌盛8号在2016年8月买入956万股,成本为2.97亿元;到了2017年6月,重庆信三威昌盛8号将所持份额转让时,收回资金5.58亿元(由于1股送0.7股,因此之前的956万股变成了1625.2万股),仅昌盛8号单只基金,就在不到一年时间为景华创造了2.61亿元的浮盈。而景华直接所持股权目前市值约8.14亿元(按2017年7月21日收盘价37.13元/股计算),相较3.78亿元的成本,浮盈4.36亿元(表13)。

表13:自然人景华及重庆信三威基金所涉及的主要买卖动向

稳盛金融与郝江波、北京天尧的隐秘关联

宏磊股份的故事太长了,但我们必须回到文章最开始提出的问题上来。张永东为什么会接盘王宏持有的稳盛金融67.1%股权,如果其只是过桥方,最终的接盘方可能会是谁?

事实上,稳盛金融不仅和民盛金科的二股东张永东有直接交易,其和民盛金科大股东和柚技术之间,同样存在着多重隐秘的关联。

先来看一则未成功的收购。2016年5月,宏磊股份(民盛金科前称)最开始抛出的收购方案中,包括三家标的公司(深圳传奇、北京天尧、广东合利),最后宏磊股份只收购了广东合利,而作价为4.2亿元的北京天尧则未被收购。

北京天尧主要业务为银行信用卡消费服务。2014年5月,北京天尧的股东发生变更,由晋中百达盛贸易有限公司(简称“晋中百达盛”)变成了北京胜锐天晟科技有限公司(表14,注意看截图,尽管北京天尧的股东多次变化,但其高管团队相对稳定,比如,南明禹在2017年5月前都一直长期担任北京天尧的董事长)。

表14:2014年5月、2016年12月,北京天尧的股东变化资料来源:天眼查

巧合的是,在此前一个月,晋中百达盛的监事还是由稳盛金融大股东的王宏担任!也就是说,王宏先辞去了晋中百达盛的职务,然后,晋中百达盛又将北京天尧转让给了北京胜锐天晟科技有限公司。由于北京胜锐天晟的股东为外资,难以追查其背后实控人。在出售给宏磊股份未果后,郝江波出面收购了北京天尧,其成了和柚技术的孙公司(图8)。

图8:北京天尧为民盛金科控股股东和柚技术的孙公司

北京天尧,和稳盛金融之间,还存在着深度互动。根据一则新闻报道,2015年5月10日,“中国人民大学—天尧信息互联网金融风险管理研究中心”揭牌仪式在京举行。中国人民大学统计学院教授张景肖、天尧信息CEO南明禹、执行总经理郭义峰、大数据总监郭海明、城商行事业部总经理王大均出席了揭牌仪式。这里面,张景肖和郭海明分别是稳盛金融的执行董事、独立董事(请回头看表3)。而最终收购北京天尧的郝江波,和张景肖是校友;郝江波和稳盛金融原董事长郝建明都是山西人,年龄也较为接近。王宏身处的山西晋中,正是晋商发源地。

如果大家早就认识,那么,围绕北京天尧所发生的这些股权变更,究竟是不是不同利益主体间的买卖,还是说只是一群熟人间的倒手?

暴涨几十倍的稳盛金融、半年给郝江波带来几十亿浮盈的民盛金科,它们究竟是谁的杰作?

让我们再次梳理下全文:稳盛金融暴涨之后,大股东王宏意图将控股权转让给港股的民众金融科技;而民众金融科技实控人张永东是A股公司民盛金科的二股东;民盛金科的大股东郝江波旗下的非上市资产中,有一块和王宏之间存在着悠久的渊源,彼此公司高管更是有互通记录。那么现在的问题是,纳斯达克的稳盛金融、港股的民众金融科技、A股的民盛金科,它们之间,更真实的关系到底是什么?

除了民盛金科,还有另外两家A股上市公司,同样由来自山西晋中的团队操控,其中之一来自稳盛金融第二大股东。他们的操作手法与宏磊股份变身民盛金科相当一致——从处于困境中的大股东手里收购控股权——炒高股价——股权完全质押,且各参与方彼此之间存千丝万缕联系。

这些故事,我们下次再八。

加载中...