新浪财经 股票

董明珠发飙怒喷股东 格力背后的故事远比股东大会精彩

中国基金报

关注
日k线图

日k线图

董明珠出席股东大会当场发飙

【导读】恶补了一下上市公司的财务报表。

中国基金报泰勒整理

话题女王格力电器董小姐周末刷屏了。

周五的格力临时股东大会上,格力电器收购银隆被质疑,董小姐发飙。

开股东大会都像给员工训话,董小姐在股东大会说,她没有哪次会,是没有掌声的,你们这次居然没鼓掌。她还说,如果不是她,不给你们这些中小投资者分红又如何?

今日格力电器出公告,股东大会否决15项提案,把收购珠海银隆的“白衣骑士”方案否了,董小姐实现对公司实际控制力的议案就这么黄了。换做谁都会发飙了

事情很多,信息量很大,吃瓜群众或许有些懵逼,容基金君为你一一梳理。

1、事件起因。

明眼人一看或许是万科的股权争夺战引发的格力电器管理层的焦虑。

从万科争夺战开始,A股上那些第一大股东持股比例低于20%、股权分散、股价被低估的优质企业,如欧亚集团、金融街、同仁堂和浦发银行等,在去年7月股灾后屡屡成为险资举牌的对象。

在万科之后,机构投资者关注的焦点还有像格力这样盈利能力强的制造业企业。

2016年的中报就显示,宝能系的前海人寿“海利年年保险产品”持有9010.29万股格力电器,占格力电器总股本1.50%,位列第四大流通股东。

安邦保险集团旗下的和谐健康保险公司持有格力电器4819万股,是第八大流通股东。

注意,刚刚基金君看了一下最新的2016三季报,安邦不在前十大了,但宝能系还在买格力电器,但持股只剩下0.99%,位列第六大股东。

所以那时候市场纷纷议论“格力会不会是下一万科”,凭董小姐那脾气,会甘心公司的控制权落在别人手上吗?

2、董小姐的算盘

格力电器在今年2月份开始了长达6个月的停牌,开始筹划并购和募资。

董小姐在今年八月抛出了35条公告,出了一个130亿+100亿的定增投资方案收购珠海银隆合计100%股权。一家主要做新能源电池、电动车的企业。

随后二级市场的投资者一片哗然,质疑声不断,为什么呢?

投资者质疑有几点:

1、珠海银隆不值130亿,本身估值才50到60亿,你居然还溢价两倍收购?;

2、珠海银隆的收入严重依赖政府补贴,而且新能源电池技术不成熟;

3、一个做家电企业的要跨界做新能源客车,完全两个不同的领域,此前已经有多家家电企业搞跨界死在沙滩上了:春兰97年造重卡,失败;奥克斯03年做SUV和皮卡,失败;格林柯尔03年做客车,失败;美的集团09年造客车,失败......

4、说好卖一亿部格力手机,结果呢?算了这个不提。。

当然最重要的一点就是:增发带来的持股比例稀释!

格力的股东怨声载道。一位网友甚至以“出离愤怒”来表达其心情。

格力两项增发总共增发约14.8亿股,占原有股本的25%。增发完成后,格力电器总股本将从60.2亿增加到75亿股,这意味着除了参与100亿定增的格力集团和董明珠,所有股东持股比例都被摊薄了25/(25+100)25=20%。

第二大股东河北京海的持股比例从8.91%下降到了7.1%,第三大股东证金公司持股从2.99%下降到2.4%。前海人寿从第四掉到第五位,持股比例从1.5%跌到1.2%。

注意:以上两段话的数据是根据当时格力公告的时间点(中报)计算的

诸多压力之下,格力电器于9月1日发布了修订版增发草案,然而从内容上看除了小部分进行细微调整外,大的框架上却基本无变化,意味着中小投资者的合法权益依然被严重损害。

直接上图说话

而董小姐呢?这次借收购银隆机会,董大姐再次启动员工持股。

员工持股的重要结果是,董明珠豪掷9.4亿元增持6000万股,持股比例达到1.3%,一举超过前海人寿成为公司第四大股东,控制力增强N倍,同时又秒杀了“野蛮人”。

由此,董明珠在格力的话语权和控制权也将达到巅峰,仅次于格力集团。

嗯,董小姐你倒是高兴了,那我们中小股东的你还care不care???

这件事情还有个很大的槽点,就是:格力你的财报显示公司还躺着1000多亿的现金,你要是这么看好跨界为何不直接公司拿出130亿买银隆?

小算盘不要打得太明显了喂!

3、10月28日股东大会董小姐发飙,矛盾一触即发

基金君今天没有采访到参加的机构人士,但从坊间的报道来看,董小姐的确是炸了。

因为没有听到啪啪啪啪啪啪啪啪啪的响声。

进门没得到掌声,这还是她“唯一一次”遇到。

据参加股东大会的网友在股吧留言:董总刚进来大家并没掌声,后又进出几次才坐下来,也没有掌声。

明珠一生气,后果很严重。

当着一百多号人,“大到上千万股,小到100股的,也有浙江开路虎来的大户”——董小姐怒火中烧,在回答股东提问环节,她开门见山,一梭子“子弹”噼里啪啦地打了过去:

格力没有亏待你们!我讲这个话一点都不过分。

你看看上市公司有哪几个这样给你们分红的?

我5年不给你们分红,你们又能把我怎么样?

两年给你们分了180亿,你去看看哪个企业给你们这么多?

格力人从1个亿、从1%利润都没有甚至亏损的企业做到今天,达到13%的利润,是靠你们来吗?

在董小姐看来,之所以没有掌声,是因为参会者都是带着各种“心思”来的。

这次股东大会将对增发股份并募资收购银隆新能源的提案进行投票表决。

此前,格力电器公布收购方案后,在投资者群体中引发了极大的争议。

有财务专家认为:格力电器本次发布的增发方案如果最终得到实施,将严重损害其现有股东、尤其是广大中小者的利益,也有损于格力电器长期以来在资本市场建立的良好的市场形象。

一位投资者网友甚至以“出离愤怒”来表达其心情。

不能不说:厉害了,我的董小姐。

她这个脾气一发,马上就震住了全场。

是啊,你能拿她怎么样?!钱是我挣的,钱是我分的,拿我的吃我的,你想爪子?

很多投资者可以说是当场就蔫了。

有的甚至是跪了。

因为还有点做了亏心事的感觉。

会议现场的气氛压抑又沉重。

环顾一群在座的大老爷们,随即,董小姐话锋一转,摆细节,讲道理,又打起了感情牌。

到现在为止,我出门都是一个人。别人说为什么?这么大的企业,为什么不能请两个人,帮你洗洗衣服都是好的。

我说那是浪费。要车票,要住宿,我在外面10天,就多10天的房租。

难道我花不起吗?

花得起!何况花的又不是我董明珠的钱。

但我认为这是利。能为企业多挣一分钱的利,我们就都应该节约下来。

你投资格力,千万不要跟我聊股价什么的。

你应该聊这个企业能不能发展100年。应该研究这个东西,才真正有价值。

这话的意思很明显:我一个小女子,风里来雨里去,天天为你着想,你隔三差五搞下歪门邪道,还能算是同一条船上的人吗?

看到没有,什么叫杠杠的气场,什么叫恩威并施的手腕,什么叫闯荡江湖的女人,董小姐玩得那叫一个溜。

对此,有网友股吧留言:夜晚蜡烛比太阳还亮,董姐勇敢地去战斗!

不过也有网友表示:请格力别忘了,中小股东不单纯是你股东,也是你的客户,别亏待你的中小股东!

4、小股东的反对。

董小姐你就算发飙,我们还是要否了你的15项议案。

基金君看了公告的投票结果,那些即使通过的议案,中小股东多数投了反对。

上面的公告太复杂了,基金君给你翻译翻译。

其实就是两件事:1,发行股份定增130亿收购珠海银隆;2、配套募资97亿(一开始的方案是100亿,后来小小修改成97亿)

三大主要议案:

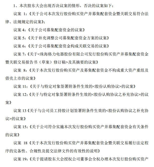
一、《关于公司本次发行股份购买资产并募集配套资金暨关联交易符合法律、法规规定的议案》

二、《关于公司向特定对象发行股份购买资产方案的议案》

三、《关于公司募集配套资金的议案》 

最终投票结果是,议案二涉险通过赞成比例66.96%(好巧刚过了2/3),其中过半数中小投资者投反对票;议案一、三被否。

整件事大概是这样的:姚王大战王石败北——董明珠未雨绸缪要增加持股比例——停牌收购珠海银隆——出价太高引起股东不满——定增价格偏低(董明珠认购9.37亿)也让股东不满。

5、究竟这个收购方案通过了没有?

基金君写到这里,突然发现自己也懵了。很多议案被否决,但也有通过的,那问题来了:格力收购银隆这事究竟能不能搞???

一个天问:97亿配套融资议案失败已无异议,但130亿定增收购议案是否成功呢?

据说在今晚的电话会议上,面对分析师,格力电器董秘很尴尬,不好具体定义130亿定增收购议案是否成功。

就此,机构有两种声音:

声音1:议案一的法规性包含了议案二,先决议案都被否了,子议案还说啥?当然就是整体方案被否。

声音2:议案二应该可以不受议案一限制,可以独立出来,算通过。

而中信的解读如下:

关于议案通过情况:股东大会投票情况具体有三个层面结果:

1)关于发行股份收购资产以及修订方案的相关内容得到通过(具体为子议案2、3)。

2)关于募集配套资金以及修订方案的相关内容被否决(具体为子议案4~6)。

3)两条同时涉及收购资产以及募集资金的总纲型的议案被否决。包括议案1《关于公司本次发行股份购买资产并募集配套资金暨关联交易符合法律、法规规定的议案》、议案7《关于<珠海格力电器股份有限公司发行股份购买资产并募集配套资金暨关联交易报告书(草案)修订稿>及其摘要的议案》。

关于第三条,中信也与中介方进行了沟通,由于收购与募资事项在设计上是一个整体,根据监管部门相关规定与前期操作惯例,的确不便完全分拆处理。

后续增发事项会如何进展?目前市场存在两个解读:1)收购资产获得通过可以实施,募集资金未通过不得实施;2)由于总纲型方案未获通过,收购资产与募集资金方案均无法实施。

根据中信了解的情况,无论是继续进行发行股份收购资产,还是整体方案全部否决,目前具体操作方式还有一定的不确定性,公司还在与相关发行方及中介机构就下一步的安排做详细沟通。中信判断方案未来存在进一步调整的可能性。

也就是说,接下来还会有好戏看。

附上行内人的评论:

@椒图炼丹炉:这下尴尬了。资产收购还得继续推进,想通过配套融资沾光的一众内部人士却被颠下了车。虽然资产收购勉强获得通过,但此案有极重大的标杆意义,那就是公众股东对一家主营业务优秀的上市公司所作出的不相关多元化战略决策,展示了激烈的分歧,而不再是一概跟风盲从。

@饭统戴老板 :董女士因为股东会没有掌声就炸了,颇有喜感。其实她以前也经常炸,但有朱江洪在旁边制衡着,你炸你的,我吵我的,制衡但不内耗,该做的营销研发也没耽误。老朱退下来之后,空降来的总裁成了“学酒哥”,自此董女士成了核新,独驭格力这辆快车,是继续快速行驶,还是弯道时翻沟,都维系在她一人身上了。

@莫明其妙2017:格力电器股东大会把收购珠海银隆的“白衣骑士”方案否了,董小姐实现对公司实际控制力的议案就这么黄了。

看起来,在公司治理的利益对垒中,万科这种一拖以解万古愁,也不是不好的。当然,防守方果然有防守方的优势,大多数时候,时间是有利于防守方的……

不过有意思的是,正如新闻主要刷王石的红烧肉和田小姐,这次新闻主要刷的是董小姐股东大会上发飙。据说,董小姐在股东大会说,她没有哪次会,是没有掌声的,你们这次居然没鼓掌。她还说,如果不是她,不给你们这些中小投资者分红又如何?

是的,媒体的焦点是,她这简直霸气得有点霸道了吧?

如果你真的理解A股公司治理的恶劣,和大股东对资本市场的贪婪,你几乎觉得董小姐说的都是对的。霹雳手段却算菩萨心肠!但你如果只是学过公司理财和法律,并不理解国内市场的环境,你真的觉得董小姐站着说话不腰疼。没有这个恶霸道理!

果然,理解一个人的善意,和一个环境的恶意,都不是容易的事情。

什么千秋功过任人评说啊,什么功,什么过,什么千秋,都是随风飘过……

加载中...