新浪财经

一周车谈:电池黑科技被专家打脸?南北大众ID.4双双PK特斯拉

太平洋汽车网

关注

原标题:一周车谈:电池黑科技被专家打脸?南北大众ID.4双双PK特斯拉 来源:太平洋汽车网

要点速读:

1、固态电池/1000km续航黑技术被专家打脸

2、400km续航卖20万 南北大众ID.4双双PK特斯拉

3、Model Y多地开启交付 特斯拉又来收韭菜了

4、富士康既要做汽车代工 也要打造技术共享平台

5、奥迪一汽引入高端电动化PPE平台 上汽要哭了?

6、中保研C-IASI最新碰撞成绩出炉

固态电池/1000km续航黑技术被专家打脸

事件回顾:最近,随着不少车企率先官宣在未来一年内推出1000km续航的新车以及更高寿命、更安全的固态电池,但遭到专家对这些黑科技的抨击,最终形成“1000公里续航是骗子”的舆论势力。

详情解码:

那么到底谁是骗子呢?矛头直指最近宣称将达到1000km水平的蔚来、智己、广汽。

蔚来方面,其在1月9日的NIO DAY正式发布了150kWh固态电池,能量密度达到360Wh/kg,搭载该电池的蔚来eT7续航里程突破1000公里,但要到2022年四季度才正式交付。有网友笑称“这是最强汽车期货产品”,但要真能在明年达到量产,的确会站在电动汽车的技术制高点。

智己汽车方面,其在1月13日的品牌全球发布会上宣布,将使用上汽与宁德时代共同开发的“掺硅补锂电芯电池”技术,电芯能量密度达到300Wh/kg,可以实现1000公里的续航,并且20万公里零衰减。

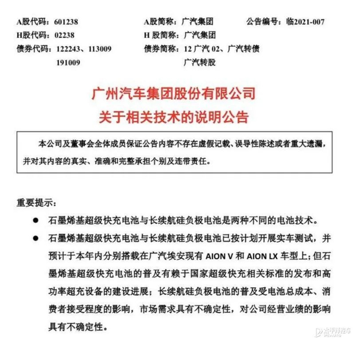
广汽则在1月15日发布石墨烯基超级快充电池,称8分钟可以充满80%,NEDC续航1000公里;广汽集团党委书记、董事长曾庆洪也在2021中国电动汽车百人会补充:通过在811、622电池基础上增加1%-2%的石墨烯正负极材料,来提高它的充电速度以及续航能力,包括能量密度。

对于这种未正式推出市场就大肆宣扬的技术,专家并不买账,直接开腔吐槽这些黑科技并未达到工程化、商用化标准。

比如针对蔚来的固态电池,由于用固态电解质代替隔膜和电解液,使得电池寿命更长、同电容量下体积更小、固态电池安全性更高等。但鉴于目前的技术,固态电池面临三大挑战:能量密度低、成本高、工艺难度高。

国联汽车动力电池研究院董事长熊柏青早在几天就直言:“全固态电池现在距商业化还很远,现在甚至做个演示都还很困难。10年内完全攻克全固态难度挺大,反正至少这5年没戏了,我们也做这东西。”

事实上,丰田、大众、宝马也有固态电池的计划,比如丰田计划在东京奥运会期间,推出没有电解液的固态电池电动汽车。不过丰田也表示,目前固态电池最大的问题在于解决成本问题。

所以行内普遍对固态电池抱有保守的态度,2022年也未必是最为稳妥的量产时间点。

另一个问题是能否真的在今年量产出1000km续航能力的电池,1月16日,中国电动汽车百人会副理事长、中国科学院院士欧阳明高在2021中国电动汽车百人会论坛上表示:“如果某一位说他的车既能跑1000公里,又能几分钟充完电,还特别地安全,而且成本还非常低,那大家不用相信,因为这在目前是不可能同时达到的。”

“既能跑1000公里,又能几分钟充完电”说的正是广汽的石墨烯基超级快充电池。随着事件的发酵,广汽集团不得不正式作出回应:快速充”和“长续航”的特性将分别体现在两种电池上,并非是在一款电池上同时兼顾两种特性。

这种有歧义的说法令广汽股价大起大落,抛开厂商的问题不谈,到底1000km续航公里是否真的就无敌了?无论是石墨烯还是固态电池,这些技术并不是一家企业的护城河,毕竟目前电池技术主要掌握在宁德时代等核心电池制造商手上,只有形成配套关系,谁也可以有1000km的能力。

400km续航卖20万 南北大众ID.4双双PK特斯拉

详情解码:

不同于eGolf这样试水之作,诞生于MEB平台系列的ID系列是大众杀进电气化变局的王牌。率先进入中国市场的ID.4采用燃油时代的“双车战略”,野心昭然若揭。

大众汽车中国CEO冯思瀚博士也多次提过:“ID.4可以彻底改变汽车市场,这是首批专为中国打造的纯电动家族车型。”

而在ID.4之后,大众还将在电动化上持续布局,按照大众汽车的规划,预计到2023年在中国市场投放8款车型,预计至2025年将在全球生产150万辆电动汽车。而在2020年,大众集团的纯电动车销量达到23.2万辆,增幅为214%。

相比交付近50万辆的特斯拉,还有一大段距离追赶。而像蔚来、小鹏以及广汽埃安、智己等新势力猛攻,也正在倒逼大众以及其他美系、日系品牌加速推进电气化与数字化战略。

Model Y多地开启交付 特斯拉又来收韭菜了

事件回顾:2021年一开年,特斯拉又来割韭菜了,Model Y正式上市,售价33.99-36.99万元,比预售价48.8-53.5万元低不少。大幅降价使得特斯拉门店引来大量人流,甚至官网因访问量过载短时间崩溃。半个月后,首批国产特斯拉Model Y就火速开启交付,又一爆款准备诞生。

详情解码:

首先,不得不夸一下特斯拉的造车速度,上海超级工厂从立项审批到完工仅花了1年。Model 3、Model Y从量产到交付也仅仅花了1年时间,售价也是一降再降,给国内自主品牌形成压迫感。

如今Model 3成为新能源车市场中的绝对爆款,在1-11月,Model 3以111645辆的累计销量超越天籁,紧追帕萨特,位居国内轿车销量榜总榜单第9名。作为相同平台打造的Model Y也大有爆款的潜力,毕竟现在只推出长续航版和高性能版就已经这么火爆,售价更低的标准续航版岂不是更诱人。

去年在Model 3、Model S、Model X三大主要车型的贡献下,特斯拉全球合计交付了近50万辆,虽然差一点才正式完成马斯克50万辆的小目标,但一点都不妨碍特斯拉股价又双叒叕暴涨。马斯克个人净资产随之升至1950亿美元,超越亚马逊CEO贝索斯成为了全球首富。

特斯拉和马斯克成为了无数财经、科技媒体的头条,将它的成功里里外外扒得极为透彻,其实在某种程度上马斯克的成功很难复制,毕竟不是所有人都能在10岁就学会编程,12岁自己开发游戏,还沉迷上科幻迷航,钢铁侠的思维洞见并不是一般人能超越。

富士康:汽车代工与中国版MEB平台两手抓

事件回顾:继宣布为拜腾造车后,代工皇帝富士康又有新动作。1月13日,富士康与吉利控股签署合作协议,成立合资公司,为全球汽车及出行企业提供代工生产和定制顾问服务。1月14日,富士康母公司——鸿海集团成立MIH联盟,前蔚来汽车联合创始人、执行副总裁郑显聪加盟,负责MIH联盟(电工汽车软件和硬件开发平台)规划。

详情解码:

与吉利成立的合资公司双方各持股50%,将整合两家公司的软硬件优势,打造基于富士康车辆技术的新平台,不排除会引入吉利CMA平台的开放式架构——浩瀚SEA,而鸿海则可能凭借制造能力提供零部件。

MIH联盟则是一个开放平台计划,致力于解决汽车行业的开发费用过高、开发期限长、资本不足三大痛点,且聚焦四大特色:模块弹性化、轻量一体成型、强大的EEA架构与自动驾驶平台,并且搭配软件构成MIH EV开放平台(与裕隆汽车合作开发)。

简单来说,就像似德国大众集团打造的MEB平台。

技术平台作为一家车企的核心价值,需要疯狂烧钱是铁一般的定律。据麦肯锡估算,一家车企若想在“新四化”各个方面取得明显成就,大约需要在10年内投入约5000亿元人民币,其中仅电动汽车领域的投入就将近3000亿元。

所以,对于囊中羞涩的新势力们,钱无疑是难以逾越的门槛,蔚来、小鹏、理想汽车也差点因为缺钱而被预测熬不过2020年,拜腾也垂死挣扎,幸好现在有了富士康的出现。

鸿海集团作为全球3C代工领域规模最大、成长最快、评价最高的国际集团,在成型、金属加工、车架表面处理、玻璃、显示器、电线、连接器和相机等方面积累丰富的制造能力。此外,富士康早已涉足汽车领域,比如2013年获得过特斯拉Model S车内面板的订单、2014年与北汽集团合作分时租赁、整车研发。

如今,富士康能否在汽车代工领域一展所长还不得而知,但可以肯定通过牵手吉利,以及招徕郑显聪这样的人才,富士康对于造车是相当认真的,也做好了准备。

奥迪一汽引入高端电动化PPE平台

事件回顾:1月18日,奥迪、大众汽车集团及中国一汽共同宣布,奥迪一汽新能源合资公司将落户长春,且生产基于奥迪与保时捷共同开发的PPE平台的纯电动车型。同时,PPE平台产品将由一汽-大众全资子公司一汽奥迪销售公司进行销售。

详情解码:

为什么会是“奥迪一汽”呢?与大众增资将“江淮大众”更名为“大众安徽”同样的道理,奥迪及大众汽车集团将持有该合资公司60%的股份,一汽集团则持有40%的股份,这使其成为奥迪在中国的第一家控股合资公司。

奥迪一汽对奥迪、大众集团意义重大,在过往奥迪在一汽-大众奥迪合资公司中所持股比仅为10%,就算贵为中国豪华车销量第一阵营之列(2020年销量72万辆),奥迪能分得的利润有限。如今,获得奥迪一汽的控制权,也算完成多年的夙愿。

而对于仅有40%股权的一汽而言,也是赢家。目前,一汽虽然手握高端化且情怀信仰加持的红旗品牌,但在电动化的布局和成绩,略落后于广汽、东风、上汽、长安等国有车企。PPE高端平台技术的引入将为一汽在未来高端电动车领域打开局面。

如果往大了说,奥迪一汽新能源的落户还会对长春地区经济注入新的活力,在相关报道中看到,长春目前正致力于打造世界级汽车整车及零部件研发、生产和后市场服务基地,世界级高端汽车生产和研发基地,奥迪一汽新能源汽车项目将成为“长春国际汽车城”的重要组成部分。

而最伤心的莫过于是上汽了。

中保研C-IASI最新碰撞成绩出炉

事件回顾:1月21日,中保研C-IASI公布最新一批车型碰撞测试成绩,涉及车型包括一汽-大众奥迪Q5L、江淮嘉悦A5、一汽丰田RAV4 荣放、华晨宝马X3、蔚来EC6、东风启辰启辰星和理想ONE。整体来看,绝大部分车型成绩不俗,仅有江淮汽车的嘉悦A略逊一筹。

详情解码:

新势力车型最受网友关注,理想ONE除了耐撞性与维修经济性指数获得了M(一般)外,其它项目均获得了G(优秀)。但有网友质疑:“理想one的驾驶舱明显形变,车轮侵入驾驶舱,仪表台下部都碰着假人膝盖了,车内成员安全指数也是优秀。”

理想ONE

而蔚来EC6除了耐撞性与维修经济性指数获得A(良好)评级外,其它均为G(优秀)评级。在正面25%偏置碰撞中,蔚来EC6的A柱没有较大的弯曲,轮辋在受到撞击后完全破碎,可以保证其不会对驾驶舱过多的入侵。

蔚来EC6

奥迪Q5L和宝马X3的碰撞成绩基本一致,在车内乘员(25%偏置碰撞、侧面碰撞、顶压、座椅/头枕)、车外行人、辅助系统均获得了G(优秀),不过在耐撞性与维修经济性取得P(较差)。

奥迪Q5L

宝马X3

东风启辰星与丰田RAV4荣放的成绩也基本一致,耐撞性与维修经济性取得M(一般)评级,其它均为G(优秀)评级。在车内成员安全指数上,正面25%偏置碰撞、侧面碰撞、车顶强度、座椅/头枕评测均获得G(优秀)评级。

东风启辰星

江淮嘉悦A5

成绩最差的是江淮嘉悦A5,耐撞性与维修经济性项目评级为P(较差),车内乘员和车外行人均为A(良好),仅在辅助安全获得G(优秀)。其中,在正面25%偏置碰撞中,嘉悦A5的A柱出现明显弯折,其它各项目得分也较低。(文:太平洋汽车网 曾惠君)

加载中...