新浪财经

裂变哥:闲鱼卖货引流违禁词有哪些?干货会员速看!

腾讯新闻客户端

关注

原标题:裂变哥:闲鱼卖货引流违禁词有哪些?干货会员速看! 来源:腾讯新闻

今天说说关于闲鱼违禁词。

要先来说说闲鱼是如何检测违规的。

一般的电商平台风控系统,都是由以下用户举报、人工抽查、系统检测三部分组成,闲鱼也不例外。

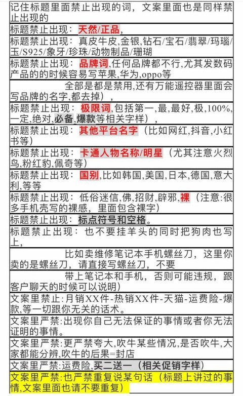
标题记住,不要出现

敏感词

禁止商品:

以下需注意:

二、交流中的违禁词特别是大家想要引流或者站外导流词汇,特别要注意以下违禁词:

目前就是这些了,关于违禁词裂变哥会不断总结更新,也会在闲鱼大咖汇社群里不定期公布。

小伙伴们记得去看。

文末赚钱语录

有信息差,就有利润。

互联网赚钱逻辑,和实体赚钱逻辑相差很大,实体必须有产品,有实实在在的东西,才可以赚钱。

在互联网上,有产品,但客户找不到你。

找到你,但不相信你。

对于普通创业者来说,产品是最不重要的,最重要的是认知,通过认知去挖掘信息差。

进而,做一个中间商,赚取差价。

互联网上,万物皆可做赚差价,拥有流量,最差可以做个中间商。

还可以自己创造产品。此所谓:无中生有。

加载中...