新浪财经

富途证券涉违规买卖外汇被罚20万 是“真糊涂”还是“装糊涂”?

和讯网

关注

原标题:富途证券涉违规买卖外汇被罚20万 是“真糊涂”还是“装糊涂”? 来源:和讯网

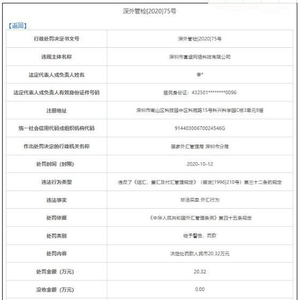
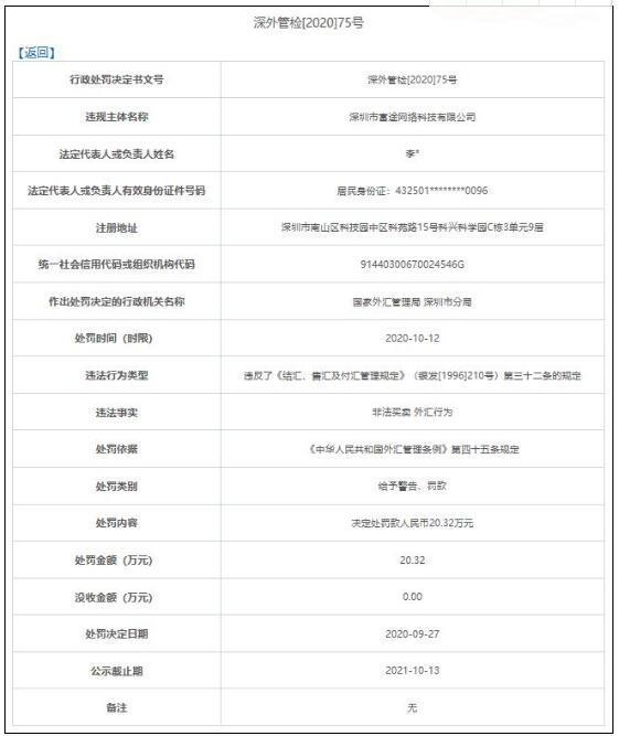
国家外汇管理局一份10月12日的行政处罚显示,富途证券因非法买卖外汇行为违反了《结汇、售汇及付汇管理规定》第三十二条的规定,外汇局深圳分局根据《外汇管理条例》相关规定对富途证券给予警告并罚款。

富途被给予警告并罚款20.32万元

深圳分局根据《中华人民共和国外汇管理条例》第四十五条规定,对富途网络给予警告,并罚款20.32万元。

《结汇、售汇及付汇管理规定》(银发[1996]210号)第三十二条中规定,外商投资企业可以在外汇指定银行办理结汇和售汇,也可以在外汇调剂中心买卖外汇,其他境内机构、居民个人、驻华机构及来华人员只能在外汇指定银行办理结汇和售汇。

而《中华人民共和国外汇管理条例》第四十五条则明确,私自买卖外汇、变相买卖外汇、倒买倒卖外汇或者非法介绍买卖外汇数额较大的,由外汇管理机关给予警告,没收违法所得,处违法金额30%以下的罚款;情节严重的,处违法金额30%以上等值以下的罚款;构成犯罪的,依法追究刑事责任。

“520”策划涉及非法买卖外汇

此次富途网络被罚,正是由于其主要产品富途牛牛APP在今年5月的一次营销活动出现了违规问题。根据富途方面说明,此事源于富途网络在2020年5月20号富途牛牛客户端上线的“感情无价,爱将升值”520非盈利性运营活动。

据富途牛牛网站,活动期间,用户可使用大陆地区微信支付101港元、520港元、1314港元和9999港元4种特殊面额购买周生生阿里巴巴、耐克、LV四种股票卡,并赠送给其他用户。根据富途方面的说明,活动还采用固定兑换标准:1USD=7.75HKD=7.13RMB。富途称,这是一次“非盈利性运营活动”,但问题在于此次活动采用了微信支付而非境外账户支付。按照《中华人民共和国外汇管理条例》第四十五条中提到的“违法金额30%”估算,此次富途网络被罚20.32万元,实际涉及的买卖外汇金额约合67.73万元。

“真糊涂”还是“装糊涂”?

对此,富途方面回应称,对此事“非常抱歉”,同时因内部运营团队未能识别活动方案的违规问题,就监管部门所作出的相关处罚,其表示接受,并称今后将进一步加强公司全员对国家相关法律法规的学习,避免出现因内部团队的认知不足,导致运营方案出现合规漏洞的情况发生。

众所周知,根据国家外汇管理局相关规定,个人结汇年度总额及售汇年度总额上限分别为每人每年等值5万美元。等值5万美元是指,小额外币兑换交易的限额货币单位采用美元,非美元货币则根据外汇管理局的折算率折算成美元后,不超过5万美元。然而富途这一营销活动实质上完美绕开了外管局,境内用户通过微信支付将人民币汇入富途证券的国内账户,富途证券则使用外币购买股票给境内用户,这一过程中,富途证券轻松将离岸外币转化成境内人民币。如果上述行为不被发现,那么富途证券的资本将能够在境内和境外自由进出,外币和人民币之间自由兑换。这也不免使人产生质疑,富途证券这一行为究竟是“真糊涂”还是“装糊涂”?

其实富途的合规问题,市场热议已久。就在今年7月份,富途证券还因为未获许可从事金融活动被澳门金融管理局“点名”。根据此前公告,澳门金融管理局发现社交平台出现以“富途证券”名义招揽公众开立投资账户的情况。公告提醒公众,“富途证券”从未获许可在澳门特别行政区从事任何金融活动。

对此,富途证券方面当时回应媒体表示,富途证券从未允许或授权任何人/机构在澳门以“富途证券”的名义公开招揽公众开立投资账户,得知此情况后,公司也在积极和澳门金管局相关部门取得联系和沟通,了解真实的情况。

资料显示,深圳市富途网络科技有限公司成立于2007年12月,注册资本1000万元,公司实控人兼大股东为李华,持股85%,另一位创始人李镭持股15%。李华也是中国互联网券商公司富途证券的创始人及腾讯早期团队的第18号员工。2008年李华从供职8年的腾讯离职,之后创立了富途。2019年3月8日,富途证券(FUTU)母公司富途控股在美国纳斯达克交易所正式挂牌,证券简称为“富途证券”,股票代码为“FUTU”。

加载中...