新浪财经

【兴证计算机】SAP启示录:ERP云化标杆案例研究

兴业计算机团队

关注

原标题:【兴证计算机】SAP启示录:ERP云化标杆案例研究 来源:兴业计算机团队

前言

自2006年以来,海外发达国家众多软件巨头陆续开启云转型。德国软件巨头SAP早于2010年已正式将云计算列入未来发展战略目标,专注于标准化ERP开发及云转型,其的转型背景、历程、成果均具备较高研究价值。本文从SAP的云转型路径谈起,从公司背景、业务结构、云化逻辑三部分解构云转型路径,以为云ERP的发展提供参考。

1、SAP:首批开启云转型的ERP国际巨头

2、业绩亮点:云业务持续驱动营收高增

3、云化经验:收并购内化实现架构重塑

——兴证计算机

1、SAP:首批开启云转型的ERP国际巨头

SAP云转型始于2011年推出自建数据库HANA,目前已全面搭建企业级云应用。2011年,德国ERP巨头SAP推出了内存计算平台HANA,开始发力云计算;2012年,推出基于HANA的套件;2015年,推出S/4HANA;2017年,S/4HANA开始提供公有云服务;2020年,发布SAP HANA CLOUD,进一步完善云化布局。到目前为止,SAP已基本完成了企业核心软件ERP的云化转型。

股权结构方面,公司前三大股东分别为Hasso Plattner、Blackrock,Inc.、Dietmar Hopp,持股比例分别为5.89%、5.60%、5.04%。第一大股东哈索博士(HassoPlattner)被誉为“SAP HANA之父”,他与亚历山大.蔡尔(Alexander Zeier)共同完成了HANA系统的最初设计。

五大技术线支撑强大而完整的ERP系列产品。根据SAP年报及官网披露,公司产品线主要包括Application、DB&T、Analytic、Cloud、Mobility五大产品线,聚焦企业级ERP及子模块产品,目前提供包括ERP财务、CRM与客户体验、网络支出与管理、数字化供应链、HR与员工管理等主要产品。

专注于标准化ERP产品及开发,向SaaS订阅模式迁移。由于SAP客户群体集中在中大型及巨型企业,而巨型企业存在组织、结构及需求复杂的特点,因此服务难度极大。针对公司用户特性及专业能力领域,SAP的商业逻辑为:即针对客户需求、自身技术能力,专注于做好标准化ERP产品及集成开发,同时配合IBM埃森哲等合作伙伴进行ERP产品适配、实施、支持服务等后续工作。整个过程需要合作伙伴高度信任、全面配合、及时响应。销售模式上,公司已逐渐从原先传统软件销售模式转向SaaS订阅模式。

SAP HANA数据库:构建底层架构核心能力。SAP HANA是一款高性能的内存数据库,能够对本地和云端的多模数据进行非常广泛的高级分析,从而加快由数据驱动的实时决策和行动,并支持企业各项工作。支持实时数据访问以及多种数据类型和模式。主要优势有以下四点:1)平台性能:整合SAP HANA和云的优势;2)简化IT 环境:以更低的总体拥有成本扩展数据管理;3)智能化能力:利用智能增强应用和分析;4)敏捷性:模块搭建、业务创新与迁移能力强。

SAP S/4HANA平台:明星级智能ERP产品。SAP S/4HANA(下一代 ERP)是一款集成式智能 ERP 系统,基于内存数据库 SAP HANA运行,平台提供的下一代流程能够连接和协调整体业务,并采用人工智能技术,让客户员工都能更快速地制定更明智的决策,2020年,SAP S/4HANA Cloud被IDC评为全球SaaS 和云ERP系统领导者。

2、业绩亮点:云业务持续驱动营收高增

近三年营收保持稳健增长。2019年,SAP实现营收规模309亿美元,同比增长9.3%,近三年复合增速达9.9%,公司营收保持稳健增长;实现净利润规模37.2亿美元,同比下降20.3%,近三年复合增速为-1.1%,主要系营销及研发期间费用提升所致。

SAP收入结构由云订阅及支持、软件特许权及支持、服务收入三部分构成。2019年三部分营收分别为77.7亿、180.1亿、50.9亿美元,同比增长36.1%、0.8%、8.9%。其中,软件特许权及支持收入可继续拆分为软件特许权、产品支持收入,2019年两部分业务收入分别为50.8亿、129.4亿美元,同比变动-4.4%、3.0%。

云收入成营收核心增长点,云服务收入占比逐渐提升。云收入成营收核心增长点,云服务收入占比逐渐提升。2017至2019年SAP云订阅及支持服务收入45.0亿、57.1亿、77.7亿元,同比增长42.9%、26.9%、36.1%,近8年云相关收入增速皆高于总收入增速,云收入增长为营收核心增长点,2018年云收入占总营收比重为20%,2019年占比25.16%,2020年上半年占比30.83%,云业务贡献收入比重持续提升,预计未来云收入将持续发力。

整体毛利率稳定,云业务毛利率持续抬升。2017-2019年,公司整体毛利率为70.0%、69.8%、69.7%,毛利率较为稳定。业务拆分来看,公司近三年软件特许权与支持、服务收入毛利率水平保持稳定;云订阅及支持业务毛利率持续提升,2017至2019年毛利率分别为56.0%、58.6%、63.5%,2020H1毛利率达到66.2%,主要系公司逐渐在各行业形成标准化产品,基于公有云的ERP客户占比提升所致。当前云业务为公司核心驱动因素,随着未来云业务收入占比不断提升,毛利率有望同步抬升。

期间费用管控成效良好,研发投入持续加码。2019年公司销售费用率、管理费用率、财务费用率分别为27.9%、5.9%、2.1%,同比提升0.5、1.5、0.4个百分点,期间费用整体相较于2018年有所上升,相较于2017年基本持平,费用管控成效良好。值得注意的是,公司2019年研发费用48.1亿美元,同比增长16.02%,2015至2019年研发费用率逐年提升,研发投入持续加码。

3、云化经验:收并购内化实现架构重塑

三大动因驱动转型,先发布局入场云计算。SAP于2010年正式将云转型列入未来战略目标,我们认为存在三大动因驱动SAP云转型:1)云计算相应技术成熟,互联网巨头接连入场。2008年,微软发布公有云计算平台(Windows Azure Platform),拉开了微软的云计算大幕。同样,云计算在中国也引发市场关注,许多大型网络公司纷纷加入云计算阵列。2)企业上云优势明显,驱动云计算需求。据IDC统计,在2010年,众多机构将商业应用都移植到了云端,致使公用IT云服务开支的增长率将至少是IT产业开支增长率的5倍,比2010年增加30%。3)IoT大热+虚拟化3.0趋势。据IDC分析,虚拟化技术于2007年进入3.0时期,开始应用于服务导向、成本可控等场景,向企业层级可应用领域延伸。

大举收并购投资超700亿美元,重点补充CRM、人力及新兴技术。SAP的云转型动力及相关技术高速发展离不开外延并购策略。过去十年间,SAP在技术上投资高达700亿美元,先后收购了Hybris、SuccessFactors、Ariba、Concur、Fieldglass、Qualtrics等垂直领域解决方案商,集中补强CRM、人力及新兴技术(数据处理为主)领域,在HANA平台及云ERP上补短板并逐步扩充业务范围。

ERP底层代码重写升级云架构,类PaaS平台助力企业核心资产上云。为实现云转型,SAP大刀阔斧将原有ERP R/3的4亿条代码重新编写,全面升级为云计算架构,并于2011年推出了内存计算平台HANA。目前,HANA是SAP云计算产品的基础载体和核心竞争壁垒。SAP从一开始就选择了从底层技术入手、从核心应用开始的云化路径,该类PaaS平台将能够让企业核心资产上云。

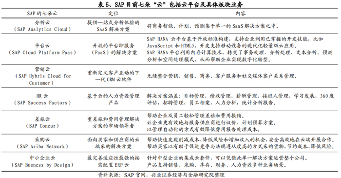
“云”开七朵,搭建全球企业级云应用解决方案。目前,SAP 云解决方案用户数量达2.2 亿,遍布 180 个国家/地区,在全球拥有 1.8万多家合作伙伴。在福布斯全球企业 2000 强中,91% 的企业都是 SAP 的客户,80%的客户都是中小型企业,遍及25个行业。目前公司发展出七朵云,包括大型云平台及具体业务板块云。

受益于云标准化及敏捷性,全球客户辐射稳定提升。根据SAP年报,公司2016年至2018年(2019年未披露)全球客户数为34.5万、37.8万、42.5万人,同比增速为15.0%、9.6%、12.4%,每年新增客户贡献收入比例稳定在15%,近十年覆盖全球客户数近三倍。全球客户稳定增长主要在于两大因素:1)产品云化后,标准化程度大幅提升。公司依托易铺设、较低成本的标准化云产品及云平台捕获大量中小企业用户,在锚定的地区及大企业用户之外更易于在全球范围拓展业务。2)云产品敏捷性能大幅提升吸引力。云服务及产品在本身性能上提供更高效及敏捷性,相较于传统软件而言更具备吸引力且符合时代需求。

云化逻辑获市场认可,收入兑现后股价大幅上行。自2011年SAP推出自建数据库HANA发力云计算以来,公司在利润持平的背景下,股价累计上涨257%,其中云计算的收入增长成为股价的核心驱动因素。以2019年以来为例:2019年4月底,SAP发布Q1财报,云业务单季营收增长45%,首次突破15亿欧元大关;2019年7月,公司公布2019H1财报,公司在中国区实现100%以上营收增长,主要系云收入增长驱动;2019年10月初,公司公布2019Q3财报,前三季度实现云服务收入增长37%;上述时间节点,公司股价均大幅上行。

联系人

蒋佳霖 18614021551孙乾 15201966173吴鸣远 15601668682冯欣怡 15109111151杨本鸿 18817829969

本信息材料仅为对公开资料的整理信息,不涉及分析师的研究观点及投资建议。

使用本研究报告的风险提示及法律声明

兴业证券股份有限公司经中国证券监督管理委员会批准,已具备证券投资咨询业务资格。

本报告仅供兴业证券股份有限公司(以下简称“本公司”)的客户使用,本公司不会因接收人收到本报告而视其为客户。本报告中的信息、意见等均仅供客户参考,不构成所述证券买卖的出价或征价邀请或要约。该等信息、意见并未考虑到获取本报告人员的具体投资目的、财务状况以及特定需求,在任何时候均不构成对任何人的个人推荐。客户应当对本报告中的信息和意见进行独立评估,并应同时考量各自的投资目的、财务状况和特定需求,必要时就法律、商业、财务、税收等方面咨询专家的意见。对依据或者使用本报告所造成的一切后果,本公司及/或其关联人员均不承担任何法律责任。

本报告所载资料的来源被认为是可靠的,但本公司不保证其准确性或完整性,也不保证所包含的信息和建议不会发生任何变更。本公司并不对使用本报告所包含的材料产生的任何直接或间接损失或与此相关的其他任何损失承担任何责任。

本报告所载的资料、意见及推测仅反映本公司于发布本报告当日的判断,本报告所指的证券或投资标的的价格、价值及投资收入可升可跌,过往表现不应作为日后的表现依据;在不同时期,本公司可发出与本报告所载资料、意见及推测不一致的报告;本公司不保证本报告所含信息保持在最新状态。同时,本公司对本报告所含信息可在不发出通知的情形下做出修改,投资者应当自行关注相应的更新或修改。

除非另行说明,本报告中所引用的关于业绩的数据代表过往表现。过往的业绩表现亦不应作为日后回报的预示。我们不承诺也不保证,任何所预示的回报会得以实现。分析中所做的回报预测可能是基于相应的假设。任何假设的变化可能会显著地影响所预测的回报。

本公司的销售人员、交易人员以及其他专业人士可能会依据不同假设和标准、采用不同的分析方法而口头或书面发表与本报告意见及建议不一致的市场评论和/或交易观点。本公司没有将此意见及建议向报告所有接收者进行更新的义务。本公司的资产管理部门、自营部门以及其他投资业务部门可能独立做出与本报告中的意见或建议不一致的投资决策。

本报告的版权归本公司所有。本公司对本报告保留一切权利。除非另有书面显示,否则本报告中的所有材料的版权均属本公司。未经本公司事先书面授权,本报告的任何部分均不得以任何方式制作任何形式的拷贝、复印件或复制品,或再次分发给任何其他人,或以任何侵犯本公司版权的其他方式使用。未经授权的转载,本公司不承担任何转载责任。

微信扫一扫

关注该公众号

加载中...