新浪财经

疫情防护面前,看3M和霍尼韦尔的产业布局优势

中国电子报

关注

原标题:疫情防护面前,看3M霍尼韦尔的产业布局优势 来源:中国电子报

邀您阅读本文要点

重要结论

对我国企业的启示

我国疫情防护用品产业链成熟

我国疫情防护用品供需关系将逐步缓和

3M、霍尼韦尔占据我国医用防护关键产品主要市场份额

3M产业布局

3M技术平台布局及优势

3M全球产业布局

霍尼韦尔产业布局

霍尼韦尔工业领域布局及优势

霍尼韦尔全球产业布局

重要结论

3M公司搭建了3M核心技术平台,以技术研发创新为驱动力,围绕工业核心环节,进行材料、工艺、研发、数字化、应用开发等技术创新研发,进而保障自身持续的市场竞争力。

霍尼韦尔公司充分发挥其自动控制系统及设备产业核心竞争力,依托自身行业需求,拓展材料和安防领域产业,形成工业领域各产业联动效应,涉及互联飞机、互联工厂、智慧建筑、互联供应链、互联作业等领域,成功树立品牌并稳固地位。

对我国企业的启示

——注重技术创新。加大研发投入,加强企业级技术研发中心的建设,努力将其打造成为企业新技术、新产品开发的发展源头;积极设立海外研发机构,努力缩小与国际一流水平的差距。通过技术创新保障企业长期可持续发展的源动力。

——注重业务多元化布局。提升企业对市场高速变化的响应速度,围绕重点、热点和新兴的应用领域,积极探索新业务形态和新商业模式,开展多元化的业务布局。通过业务多元化布局赋予企业壮大发展的新动能。

我国疫情防护用品产业链成熟

2020年年初我国爆发新型冠状病毒疫情,随着疫情的发展,疫情防护用品的需求开始激增,口罩、防护服、护目镜等相关防疫用品成为这场抗疫战争当中不可缺少的武器,相关产业也成为人们关注的焦点。

目前,我国新型冠状病毒疫情防护用品产业链各环节成熟,已经形成由上游原材料、中游产品制备到下游销售流通组成的完整的产业链。

疫情防护用品产业链

我国疫情防护用品供需关系将逐步缓和

措施:我国针对此次疫情先后出台了76条关于技改、财税、金融、收储等一系列支持政策措施。其中国家出台了7条,23个地方政府合计出台了69条。

2月4日,国家卫健委办公厅发布《关于加强疫情期间医用防护用品管理工作的通知》,对做好新型冠状病毒感染的肺炎疫情防控工作、最大限度合理有效使用医用防护用品提出了具体要求。

其中列出了国务院应对新型冠状病毒感染的肺炎疫情联防联控机制医疗物资保障组确定的10家定点生产企业。这10家定点生产企业主要为一次性无纺布防护用品的生产企业,产品涵盖手术衣、手术包、手术铺单、手术口罩、鞋套、清洁巾及劳保防护用工作服、隔离服等。

3M、霍尼韦尔占据我国医用防护关键产品主要市场份额

目前我国最紧缺物资是专业用防护口罩、医用防护服和医用护目镜,主要是因为疫情防护消耗量急增。各地正在增强口罩供给,但N95医用类口罩日产能力有限。工信部数据显示我国口罩日产能大约为2000万只,其中N95医用类口罩的日产能仅为60万只。虽然3M等国际知名口罩厂商在中国的工厂已满负荷生产,但国内能生产N95医用类防护口罩的厂商不多且产能小是主因。

3M产业布局

3M公司创建于1902年,是一家世界知名的多元化科技创新企业,目前设有安全与工业产品、交通运输与电子产品、医疗产品、消费品四大市场导向型的事业部门。100多年以来,3M开发了近七万种产品,从家庭用品到医疗产品,从运输、建筑到商业、教育和电子、通信等各个领域。

3M中国于1984年11月在中国注册成立,是在深圳经济特区外成立的中国第一家外商独资企业。截至目前,3M公司在中国累积投资超过10亿美元,建立了9个生产基地、27个办事处、4个技术中心和1个研发中心,员工超过8200人。其中,3M中国研发中心成立于1994年,是3M全球四大研发中心之一,拥有40多个国际一流水平的实验室和600多位科研人员。

3M四大业务板块

3M旗下主要品牌

3M技术平台布局及优势

51个核心技术平台是3M的创新“利器”之一,以此衍生出数以万计的产品。

3M技术平台围绕工业核心环节,全面布局材料、工艺、研发、数字化、应用开发等方面,为下游领域提供全面的解决方案,以技术为核心构建市场竞争力。

3M全球产业布局

目前3M向全球近200多个国家的顾客们提供多元化及高品质的产品及服务。3M在全球超过70个国家经营业务,在38个国家设有工厂,在35个国家拥有实验室。

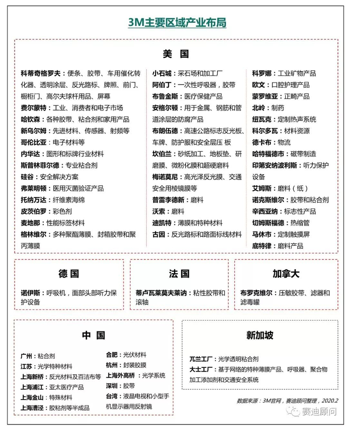
3M主要区域产业布局

霍尼韦尔产业布局

霍尼韦尔是全球500强之一,始创于1885年,目前设有航空航天、智能建筑科技、特性材料和技术、安全与生产力解决方案四大业务集团,其高科技解决方案涵盖航空、楼宇和工业控制技术,特性材料,以及物联网等领域。

霍尼韦尔在华历史可以追溯到1935年,在上海开设了第一个经销机构。目前,霍尼韦尔四大业务集团均已落户中国,上海是霍尼韦尔亚太区总部,同时在中国30多个城市拥有50多家独资公司和合资企业,其中包括20多家工厂。

霍尼韦尔四大业务集团

霍尼韦尔工业领域布局及优势

收并购与拆分:

霍尼韦尔以自控产品起家,二战期间收购多家能源化工相关企业以供战时需要,二战结束后,先后收购了Sperry公司、UOP公司等多个行业领先企业,逐步将业务拓展至工艺装备、材料、安防等领域,其产品广泛应用于航空航天、能源化工等工业领域,成为世界领先的航空电子系统集成商、石油天然气行业技术供应商。

2017和2018年,霍尼韦尔分别将树脂和化工产品业务、交通系统和汽车业务分别分拆至独立公司AdvanSix公司和Garrett公司,延续企业优势,目前二者已分别发展成为尼龙6的领先制造商、全世界最大的涡轮增压器制造商。

产业及品牌联动:

霍尼韦尔充分发挥其自动控制系统及设备产业核心竞争力,在航空航天和能源化工领域大施拳脚,并依托自身行业需求,拓展材料和安防领域产业,形成工业领域各产业联动效应,成功树立品牌。

霍尼韦尔在民用消费品、商业建筑等领域发散式渗透,凭借其出色的生产技术、品控及品牌优势,已形成个人防护、空气净化、水处理等多个优势民用产品。

目前,依托其自身自控系统和工业布局优势,快速布局万物物联相关新兴产业,涉及互联飞机、互联工厂、智慧建筑、互联供应链、互联作业等领域,未来该板块业务将快速发展,逐步稳固其品牌地位。

霍尼韦尔工业领域主要产业布局

霍尼韦尔全球产业布局

目前,霍尼韦尔已在全球70个国家和地区拥有1250个运营点。

霍尼韦尔主要区域产业布局

来源:赛迪顾问

加载中...