新浪财经

前瞻动力电池产业全球周报第22期:300多项专利!比亚迪“刀片电池”让续航里程突破500公里

前瞻经济学人APP

关注

原标题:前瞻动力电池产业全球周报第22期:300多项专利!比亚迪“刀片电池”让续航里程突破500公里 来源:前瞻经济学人APP

300多项专利!比亚迪“刀片电池”让续航里程突破500公里

近日,比亚迪在电池研发上再获进展。

比亚迪董事长兼总裁王传福透露,比亚迪近期开发出的“刀片电池”即将量产,所搭载的第一款车型是比亚迪“汉”,这款车将于今年6月上市,预估续航可达600公里。

据王传福透露,比亚迪这款“刀片电池”将于今年3月在比亚迪重庆工厂首次量产,这款“刀片电池”相较于传统铁电池,其体积能量密度及重量能量密度都有大幅度提高,预估提升50%左右。

据了解,这款“刀片电池”酝酿已久,拥有300多项核心专利,在电池安全及能量密度上均属重大创新。

通过“刀片电池”技术,比亚迪很好地解决了磷酸铁锂体积比能量偏低的问题,使得“搭载磷酸铁锂电池的乘用车也可以跑500公里以上。

16亿元锂离子动力电池项目落户邵阳

1月8日,总投资16亿元的锂离子动力电池项目在邵阳经开区签约。该项目由山西易高能源有限公司投资建设,计划分两期建设,一期投资6亿元,建设年产量达15亿瓦时智能生产线,预计年产值达15亿元。

70万吨锂电新能源材料一体化产业基地项目落子玉林

玉林市政府与锂电新能源材料产业投资基金在南宁签署投资合作协议,在玉林投资1300亿元建设70万吨锂电新能源材料一体化产业基地。该基地是以新能源汽车动力电池正极材料为核心,从精炼、化工到材料及锂电池一体化的产业链。

谷田铝塑膜、长庚锂电池用尼龙膜等项目在江阴集中开工

近日,江苏省委、省政府举行全省重大产业项目建设现场推进会议。江阴分会场有49个项目集中开工,总投资246亿元,包括谷田铝塑膜、长庚锂电池用尼龙膜等战略性新兴产业项目16个。

德方纳米2万吨LFP投产

德方纳米(300769)在曲靖经开区投建的一期年产2万吨磷酸铁锂项目将投入生产,预计在2020年2月达到量产。在磷酸铁锂成本方面,部分磷酸铁锂正极材料厂家通过采用工业级碳酸锂替代电池级碳酸锂,致使材料成本不断降低。

华为与蜂巢能源签署合作协议

1月8日,蜂巢能源科技有限公司与华为技术有限公司在北京钓鱼台国宾馆签署战略合作协议,华为将助力蜂巢能源打造全球首家数字化电池企业平台,双方开启智能AI工厂、BMS智能云服务、云储能服务的全面技术合作。

比亚迪2019年动力电池及储能电池累计装机约12.323GWh

比亚迪发布2019年12月销售快报,数据显示比亚迪2019年动力电池及储能电池累计装机总量约12.323GWh。比亚迪称本公司2019年12月新能源汽车动力电池及储能电池装机总量约为0.667GWh,本年累计装机总量约为12.323GWh。

智慧能源两子公司上演“兄弟”诉讼

智慧能源(600869)日前发布公司诉讼的进展公告显示,公司全资子公司远东电缆有限公司起诉控股子公司远东集成科技有限公司借钱不还。法院一审判决,远东集成科技有限公司应偿还远东电缆本金1.53亿元,并支付期内利息 542.86万元。

雄韬股份2019年业绩预告:预计2019年盈利超1.7亿

雄韬股份(002733)披露2019年年度业绩预告,预计2019年1-12月归属于上市公司股东的净利润为1.7亿元–2.2亿元,同比增长80.42%-133.49%。公司开展一系列的开源节流工作。

锂电池研究获得国家科学技术奖

1月10日,2019年度国家科学技术奖在京揭晓,共评选出296个项目和12名科技专家。来自复旦大学的彭慧胜、王永刚、任婧、孙雪梅和陈培宁凭借《碳纳米管复合纤维锂离子电池》项目突破获得2019年度国家自然科学奖二等奖。

超威动力14项产品入选工信部绿色设计产品名单

在2019年发布的《第四批绿色制造名单》中,超威集团旗下多家公司上榜。其中,超威动力研发的“超越电池(电动助力车用 密封铅酸蓄电池)”入选“第四批绿色设计产品”。该产品型号为6-DZM-12。安徽超威电源有限公司研发的动力铅酸蓄电池也入选“第四批绿色设计产品”。

美国储能开发商KORE Power布局废旧电池回收

美国储能解决方案开发商KORE Power宣布与芝加哥Renewance Inc.公司建立战略合作伙伴关系,双方将废旧电池回收领域展开合作。Renewance建立了物流、现场服务和回收合作伙伴网络,共同创造了一种可靠而有效的方式,使KORE Power可以通过该方式运输和回收已达到使用寿命的锂离子电池。

瓦尔塔14亿元扩充锂电池产能

为应对亚洲竞争对手的挑战以及满足欧洲日益增长的锂电池市场需求,德国蓄电池生产商瓦尔塔(Varta)加强了其在锂电池领域的布局。外媒报道称,瓦尔塔计划进一步扩大其锂电池生产,从Energizer Holdings(劲量控股)手中收购VARTA Consumer(瓦尔塔消费者)的股权,从而将其相关业务整合在一起。

SK创新计划在美国、匈牙利扩建电池工厂

韩国SK创新公司首席执行官表示,该公司计划在美国建立第二家电动车电池工厂,并考虑在匈牙利扩建一家电动车电池工厂。他预计更多的亚洲电池制造商将在美国生产电池,并满足当地汽车制造商对电池的需求。

印尼政府已批准电池级镍厂环评报告

印度尼西亚海洋和投资事务统筹部部长Luhut Binsar Pandjaitan周三称,该国政府已批准位于Morowali地区的电池级镍厂环评报告。这意味着,该国政府将准许中国不锈钢巨头青山集团(Tsingshan Group)等投资者继续在Morowali建设高压硫酸浸取工厂。该国政府正寻求利用国内镍资源来创造综合性工业,包括出产化学级镍,其主要用于制造汽车电池和电动车电池。

马自达声称永远不会在车上装大容量电池

近期,马自达表示,将永远不会制造“大容量电池”电动汽车。这家公司认为,从整个能源生命周期来看,这种汽车甚至比传统的燃油汽车更不环保。马自达欧洲公司的产品开发和工程主管Joachim Kunz援引了日本的一项研究,都行驶约10万英里的生命周期后,前者的二氧化碳排放量要比后者更少。

推出模块化系统 宝马新能源电池或达120kWh

日前,有国外媒体报道称,宝马正在积极测试新能源模块化动力系统,该系统可以兼容宝马旗下大部分现有车型,提前为即将来临的全球电气化产业打下基石。这套全新的纯电动驱动系统将配备一块容量为120kWh的三元锂电池。

宝马i3将动力电池质保里程数提升至16万

有海外媒体报道称,宝马将其纯电动车型i3的动力电池质保里程数,由此前的10万公里提升到了16万公里。不过,目前新的质保政策仅适用于在欧洲售卖的新车。

奔驰于2020 CES发布革命性电池技术

梅赛德斯-奔驰携含阿凡达元素的奔驰VISION AVTR概念车亮相,奔驰VISION AVTR将首次采用具有革命性的有机电池技术,这项基于石墨烯电化学的有机电池技术摒弃了稀土和金属,安全无毒可降解,是完全可回收的电池,其电池技术的能量密度及传导性也极为出色。

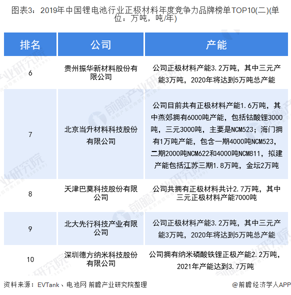
中国锂电池行业竞争格局分析

从企业生产能力来看,近年来,我国多部环保政策出台,新能源汽车需求量迅猛增长,我国锂电池产量也随之提高。数据显示,2018年,我国锂电池产量达139.9亿只,较2017年增长28.8亿只。

2019年,我国多家锂电池企业新增产能,从生产情况来看,我国锂电池行业企业竞争力情况如下:

韩国锂电隔膜设备生产商明胜TNS拟增资湖州金冠

金冠股份发布公告,公司拟引入明胜TNS增资全资子公司湖州金冠,明胜TNS同意在完成审计及评估工作后,且不晚于3月31日,向湖州金冠增资。增资后,明胜TNS持有湖州金冠的股权比例不超40%,湖州金冠仍为公司控股子公司。

卡博特收购三顺纳米新材料

近日,波士顿-卡博特公司宣布,其全资子公司卡博特(中国)投资有限公司,将收购深圳三顺纳米新材料有限公司。据了解,该公司将作为卡博特全球能源材料业务的一部分进行管理。双方预计将在2020年3月底以前完成交易。深圳三顺纳米新材料有限公司是领先的碳纳米管(CNT)和分散体生产商,为中国和海外的锂电池制造商提供产品。

宁德时代拟发行不超30亿元债券

1月12日,宁德时代(300750)发布公告,拟公开发行不超过30亿元(含30亿元)公司债券(第一期)。为与不断扩增的动力电池订单和产能匹配,宁德时代通过发行债券募集资金这一利好行为,以补充现金流,加强资金实力。

天齐锂业拟为全资子公司申请不超过77.8亿元银行授信提供担保

天齐锂业公告称,公司拟为全资子公司天齐锂业(射洪)有限公司、成都天齐、天齐锂业(江苏)有限公司、天齐鑫隆科技(成都)有限公司和遂宁天齐锂业有限公司申请不超过77.80亿元人民币的银行授信提供担保。

3280万英镑!Gresham储能基金完成49MW电池收购

近日,Gresham House储能基金完成了对49MW Red Scar电池的收购。据悉,这笔3280万英镑的投资将使Gresham运营中的公用事业规模储能项目投资组合达到174MW。总购买价格包括在12个月内支付的100万英镑的延期付款,以项目实现盈利目标为前提。

锂电池研发获新进展 富锰正极材料具备潜在优势

据媒体报道,加拿大纳米材料公司宣布已获得有关锂镍锰氧化物(LNMO)正极材料(也称为高压尖晶石,镍:锰=1:3)的一项专利。该专利技术可以提升正极材料的耐用性,提高电动汽车电池中常见的工作温度,在较高电压下运行具有快速的充放电速率。

中外大学联合揭示锂枝晶生长机理 助力全固态电池商业化

燕山大学黄建宇教授、沈同德教授和唐永福副教授等联合美国佐治亚理工学院朱廷教授和宾夕法尼亚大学张宿林教授发布论文,实时、直观地记录了锂枝晶生长的微观机制,精准测定了其力学性能和力—电耦合特性,并提出固态电池中抑制锂枝晶生长的可行性方案。

加拿大Li-Cycle宣称锂电池材料回收率达100%

加拿大锂离子电池资源回收公司Li-Cycle Corp完成了其第一批商业回收电池材料的装运,其中包含钴镍锂等金属材料。Li-Cycle的两步走工艺首先要用机械方法缩小电池尺寸,将电池破碎去掉塑料和金属。

NCM811材料在高电压下的衰降机理

容量更高的高镍材料(例如NMC811)的应用正在变得越来越普遍,近日,美国陆军研究实验室的Sheng S. Zhang(第一作者,通讯作者)对NCM811材料在较高电压(4.5V、4/7V vs Li+/Li)下的循环衰降机理进行了分析,研究结果表明NCM811材料在4.1V附近会发生H2-H3相变。

澳大利亚新型锂硫电池 可助电动车行驶1000公里

澳大利亚莫纳什大学(Monash University)的研究人员称,开发出了世界上最高效的锂硫电池,这种电池的性能可能是目前产品的四倍以上,该装置可以使电动汽车一次充电行驶超过1000公里。

加载中...