新浪财经

报告:解读阿里、小米、京东、美团的战略变迁

腾讯自选股综合

关注

原标题:报告:解读阿里、小米、京东、美团的战略变迁 来源:腾讯自选股综合

在竞争激烈的互联网行业中,企业的战略、业务、组织架构瞬息万变,决定企业核心竞争力的最终是人才、文化、治理。本篇报告从企业的“组织架构”这个视角出发,回溯了阿里巴巴、小米集团、京东、美团点评这几大商业巨头的发展历程,包括发展过程中的重要人物,重要历史事件。

一、“组织结构”是一个真实的视角,能反应企业家真实的思想和意志

大多数时候我们获取的信息来自媒体、财报,来自企业的公关部门。例如:企业将某业务放到重要的战略高度,亦或是执行某项重大改革战略。企业最终是否会真实地落地这些战略,我们很难去判断和验证,但组织架构服 务于公司的实际经营,它是公司经营的一面镜子,是不会撒谎的。

如果一家企业非常重视某项新业务,那么组织架构就会体现出公司的重视。企业会给该业务部门充分的资源和支持(包括人力、财力、技术),在该业务 的重要岗位任命值得信任的核心人物,并对其充分赋权。

二、不同的治理文化,体现了领导人不同的思维模型

我们发现四家企业的治理文化有巨大区别,主要是三个方面的因素决定的:

领导人风格

行业特征

企业规模和发展阶段

这几家互联网巨头却分别体现了领导人不同的顶级思维模型:

阿里的治理体现“政治学”思维模型:阿里是一个以创新为核心的精英组织,为了永葆创新能力,阿里建立了激烈的竞争机制,营造“必赢文化” ,这也是阿里具备组织自我升级的重要原因。

小米的文化体现“生态学”思维模型:小米和生态链公司组成了一个“内部+外部”的创业者联盟。雷军制定了“铁人三项” 战略,并制定了合作机制,确保整个生态可以实现长期共赢。

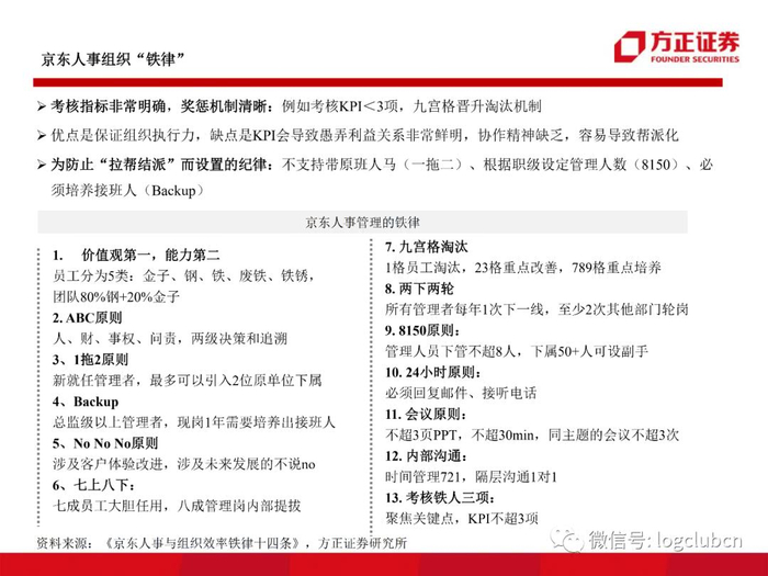
京东的治理体现“军事学”思维模型:零售是一个传统的行业,核心竞争力在于执行(而非创新),因此京东渗透着刘强东的“铁腕治理”色彩,企业更像一个军队,权力体系森严,奖惩考核机制的设计非常精密。

美团点评的组织仍在剧烈的变化中,其发展的过程中更多体现了“博弈论”思维模型。

三、商业模式的创新推动管理机制的创新:总裁负责制、职业经理人制、班委制、管培生、合伙人制

高管层面:合伙人制、总裁负责制

我们发现高薪聘请“职业经理人”不再是顶级企业青睐的方案。马云很少采用职业经理人,而京东上市前聘 请的职业经理人、美团点评在拓展新业务时引入全行业最牛人物,后续的离职率也较高。为打破简单的雇佣模式,阿里在创业之初采用“合伙人制”,最早期的联合创业者构成“18罗汉”,而后来者只要为阿里立下汗马功劳,也会成为合伙人,长期共享集团成功果实。阿里的创新业务(如文娱、菜鸟)更多采用“总裁负责制” 。小米高管很多来自与关系紧密的公司,此外米系公司普遍股权激励范围大,在利益层面也高度统一。

随着企业发展壮大,新的管理挑战来自寻找接班人。阿里俞永福首创“班委制”,适用于在成熟部门培养接 班人,阿里零售业务、美团外卖业务都采用“班委制” 。京东零售集团,中高层主要来自内部培养的管培生。管培生的优势是对企业忠诚度更高,班委制的优势是能够吸纳外来的年轻骨干。

基层部门:合伙人制

对于人员较多的基层部门(例如物流配送、地推销售部门),早期企业普遍基于绩效考核,对基层员工进行 晋升/淘汰,例如京东九宫格考评,美团PIP计划,末尾淘汰部门员工。而近年来,各行各业都在基层部门进行 “合伙人制度”的管理创新。合伙人制度的案例例如开放加盟,减少企业员工数量、经营亏损的同时,也更有效地调动前台的主人翁意识。

四、外部竞争加剧,阿里、京东等企业先后进行了“小前台大中台”改造

张勇在2015年阿里集团内部信中提出“大中台小前台”概念,当时阿里已拆分成25个业务单元。张勇指出小前台是为了适应更加瞬息万变的市场,大中台是为了整合全集团资源,对各前台业务形成强力支撑。华为也很早提出了“大平台炮火支撑精兵作战”的理论。大多数情况下后台资源无法被前台有效使用,并且更新迭代迟缓。“中台”的存在,是为了提炼各前台的共性需求,把后台产品做成标准化组件供前台部门使用,同时作为“变速齿轮”匹配前后台速录,产品更新迭代更灵活、业务更敏捷,减少“重复造轮子” 。

刘强东也在2018年提出了“积木型组织”的管理理论,并基于这一理论对京东三大集团先后进行了组织架构 的大改造。三大集团都重新改组成为“前台、中台、后台”,其中前台根据场景或者客户类型设置小型BU, 而中台的职能是做“标准化的、统一接口的积木产品”。

五、资本、文化对企业执行战略的影响

组织架构服务于企业当期的战略目标。例如企业发展早期最重要的战略目标是增长,扁平的架构最容易高速成长。如果企业需要完成一个重要的战略目标,一般会调整或重组一个特定的部门,作为执行战略的主体。对于大多数企业来说,坚持执行5年计划就已经非常不易,但阿里、小米提出并成功落地了10年超长期计划:

阿里:2007年马云就提出“大淘宝战略”,要在10年内GMV超沃尔玛。2017年沃尔玛/阿里规模分别为3.3/4.6万亿人民币,成功完成了10年战略目标。

雷军在创业之初就制定了物联网战略,打造IoT的垄断平台,从而弯道超越互联网三巨头,目前小米的AIoT 战略成绩斐然,终端硬件数量已经过亿,且仍在深化这一战略。

小米、阿里能够成功执行长期战略,是“天时、地利、人和”多重因素共同作用的结果,但我们发现资本、文化可能对企业执行长期战略有重要的影响:

资本独立的企业,有更大概率落地长期战略。小米集团是一个很好的案例,通过手机预售模式,严格地控制 了供应链资金风险,在良好的现金流状态下实现规模的高速成长,还有结余资金去投资布局。

赋权更有利于创新。阿里在发展重要的创新业务时,会重复赋权负责的高管,小米系的公司都普遍践行扁平和赋能的管理文化。

以下为报告正文:

来源 | 方正证券

加载中...