新浪财经

安信证券:当前时点,如何来看待美股互联网券商未来发展?

安信证券

关注

原标题:安信证券:当前时点,如何来看待美股互联网券商未来发展? 来源:安信证券

安信证券

互联网券商是指通过互联网提供证券及其他衍生品交易活动相关的金融服务平台。目前互联网券商分为以下三种类型:在线折扣券商、社交型券商和众筹型券商。

在线经纪行业市场主要在美国和全球的中国投资者。从美股交易量来看,老虎证券是最大的专注服务全球华人投资者的互联网券商,其2017年在该细分市场的份额约为58.4%。(来源:艾瑞咨询,老虎证券招股书)

艾瑞咨询报告显示,2018年美国在线券商的市场规模预计将达到约68524亿美元,约占美国股市总交易量的15.0%。2018年,香港股票网上经纪市场规模预计将达到约1496亿美元,约占香港股票总交易量的4.1%。先进的技术是互联网券商发展的关键,2018年主要的在线经纪公司都在自己的系统上投入了大量资金,更多的在人工智能、数据挖掘和机器学习等方面进行投入。

行业巨头盈透证券(IBKR.US)在全球125多个市场中心开展经纪/交易业务,截止至2019年3月31日,开户用户达62.3万,客户的账户资产余额达1476亿美元。主要有三大秘诀。,客户可以在31个国家的120多个市场中心进行交易,使用多达23种货币。通过一个IB环球账户,可以无缝地从电子市场进入股票、期权、期货、外汇、大宗商品、债券、基金和ETF市场。,连续18年被美国巴伦周刊评为低成本经纪商,为客户闲置账户资金提供利息。,盈透的平台为客户提供了高效体验,提供风险管理与最佳交易策略。

老虎证券(TIGR.US)具有牌照优势且核心团队人员均有金融或技术背景。相比而言老虎证券支持交易的品种更丰富,支持美股、港股、英股、A股(沪港通、深港通)等国家和地区的证券市场交易,同时涵盖ESOP管理、美股打新、投资者教育等多种增值服务,还取得美国、新西兰、澳大利亚等券商牌照或许可。老虎证券通过Tiger Trade提供服务,并在社区板块中嵌入社交工具“老虎社区”。富途证券(FLH.US)获发牌照在香港进行证券经纪业务,通过Futu NiuNiu提供投资服务,有嵌入式网络社交媒体工具“牛牛社区”。在业务模式上,两家公司较为类似,均提供社交及企业服务、经纪业务等服务,但两家公司在服务人群和交易市场中略有差异。

两公司营收快速增长,富途证券率先盈利。富途证券2018年,营收约为1.04亿美元,同比增长160.28%;2018年实现盈利,净利润约1770万美元。老虎证券2018年总收入为3356万美元,复合年度增长率147.6%;经非GAAP调整后,2017年净亏损757.7万美元,2018年净亏损1008.9万美元,较上年亏损扩大33%,但相比全年将近翻倍的收入,亏损增幅合理。

2018年富途证券入金客户数量为13.3万,老虎证券8.2万。2018年老虎证券交易总额为1192亿美元,富途证券平台交易额达到1158亿美元,两者交易规模大体相当,从单用户角度老虎证券客户群更活跃。

老虎证券属小米系,且有盈透证券作为股东;富途证券属腾讯系,腾讯庞大的生态也为其发展提供诸多帮助。

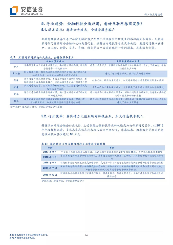
互联网券商作为券商结合金融科技的典型代表,在解决内地投资者在交易美股、港股的过程中在开户、出入金、行情、交易、咨询、社交等六个方面出现的一些问题上,具有很大优势。

多家券商借力大型互联网科技企业。以2018年年报数据来看,多家券商在信息技术投入方面明显加大。

宏观政策影响,行业发展不及预期

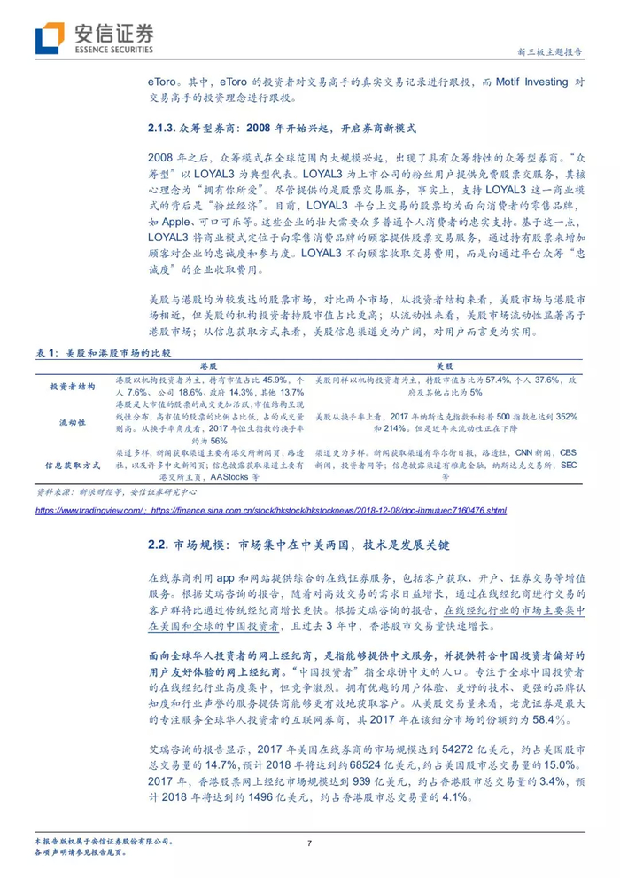
面向全球华人投资者的网上经纪商,是指能够提供中文服务,并提供符合中国投资者偏好的用户友好体验的网上经纪商。专注于全球中国投资者的在线经纪行业高度集中,但竞争激烈。2017年美国在线券商的市场规模达到54272亿美元,约占美国股市总交易量的14.7%,预计2018年将达到约68524亿美元,约占美国股市总交易量的15.0%。2017年,香港股票网上经纪市场规模达到939亿美元,约占香港股市总交易量的3.4%,预计2018年将达到约1496亿美元,约占香港股市总交易量的4.1%。(艾瑞咨询)

行业巨头盈透证券在全球125多个市场中心开展经纪/交易业务,主要业务为电子经纪业务,利息收入为主要收入来源。盈透证券可交易的品种齐全,客户可以在31个国家的120多个市场中心进行交易,使用多达23种货币。通过一个IB环球账户,可以无缝地从电子市场进入股票、期权、期货、外汇、大宗商品、债券、基金和etf市场。盈透证券的佣金较低,连续18年被美国巴伦周刊评为低成本经纪商,为客户闲置账户资金提供利息。技术先进,盈透的平台为客户提供了高效体验,提供风险管理服务。目前,IB及其附属公司每天执行超过848,000宗交易。

老虎证券与富途证券均为国内互联网券商且已成功赴美上市。老虎证券具有牌照优势且核心团队人员均有金融或技术背景,两家公司均有自己的交易平台与客户互动板块。老虎证券支持美股、港股、英股、A股(仅限沪港通、深港通)等国家和地区的证券市场交易,同时涵盖ESOP管理、美股打新、投资者教育等多种增值服务,已取得美国、新西兰、澳大利亚等券商牌照或许可。老虎证券通过其专有的数字平台Tiger Trade提供服务,在社区板块中嵌入了社交媒体工具“老虎社区”。富途证券通过专有的数字平台Futu NiuNiu提供投资服务,有嵌入式网络社交媒体工具“牛牛社区”。财务角度来看,两者营业收入高速增长,富途证券率先盈利。

从规模来说,2018年富途证券入金客户数量为13.3万,老虎证券8.2万。2018年老虎证券交易总额为1192亿美元,富途证券平台交易额达到1158亿美元,两者交易规模大体相当。从资方背景的角度来说,老虎证券属于小米系,同时有盈透证券作为股东,而富途证券则隶属于腾讯系。在交易品种范围上,两者大体相当,均支持交易股票、期权、权证等产品。在业务模式上,两家公司较为类似,均提供社交及企业服务、经纪业务等服务。但两家公司目前的发展方向有所差异。

金融科技在证券交易方面就是解决客户在整个全流程当中所发生的那些痛点和需求。互联网券商作为券商结合金融科技的典型代表,在解决内地投资者在交易美股、港股的过程中在开户、出入金、行情、交易、咨询、社交等六个方面出现的一些问题上,具有很大优势。科技浪潮席卷金融全行业之际,主动拥抱金融科技带来的机遇成为头部券商的共识。以2018年年报数据来看,多家券商在信息技术投入方面明显加大,华泰证券、国泰君安等公司的信息技术投入甚至超过10亿元。

互联网券商行业正处在高速发展期,客户群不断扩大。基于此,我们推出本专题,对互联网券商的发展情况、行业巨头盈透证券发展状况、老虎证券与富途证券的全方位对比进行深入分析,做出如下思考:

互联网券商的发展进程如何?中国市场发展情况如何?

行业巨头盈透证券如何扩张全球市场?它们的主要优势是什么?

国内新秀老虎证券与富途证券发展状况如何?两者相比,各有何优势?

未来市场发展方向是怎样的?金融科技如何为互联网券商行业赋能?

互联网券商是指通过互联网提供证券及其他衍生品交易活动相关的金融服务平台。全球互联网券商的发展主要是以美国为代表。美国在1975年取消“固定佣金”制度,又在1999年取消分业经营的限制。此后,传统的全服务型券商开始分化,券商收取更低的交易佣金,提供更多样化的线上金融产品和服务。互联网券商分为以下三种类型:在线折扣券商、社交型券商和众筹型券商。1995年,互联网交易的兴起带来了在线折扣券商;2004年,Web 2.0的兴起带来了社交型券商;2008年,共享经济的兴起带来了众筹型券商。(来源:《全球互联网金融商业模式》)

1975年前,美国实行“固定佣金”制度,由于不能通过降低佣金价格进行竞争,券商们往往将研究、推荐和咨询等服务与交易服务捆绑打包。固定佣金时代的券商也被称为“全服务券商”,它们面向高净值客户或者机构客户,提供除交易外的增值服务—如研究服务和专业财务顾问。Merrill Lynch 和Morgan Stanley等老牌券商就是全服务券商的代表。折扣券商一般面向零售投资者,不提供全面服务,而是以提供交易服务为主,同时也提供有限的价格和相关信息。跟全服务券商相比,每笔交易费用有很大的折扣,通过“低交易佣金”获取客户。

目前在线折扣券商可以分为以下3个方向:深度坚持低佣金优质服务、专注提供交易服务、转型综合化经营。

20世纪90年代末,互联网券商行业趋于宝盒。在2000年之后,整个券商行业陷入了增长困境,行业总收入几乎没有增长,证券公司的数量下降接近25%。2004年之后,全球互联网社交化趋势加强,社交化与券商行业的融合催生出了社交型券商。

相比于传统的金融交易,社交型券商为投资者提供了社交化的交易平台。现实中,大多数普通散户采取的是社交投资,即通过社交获取投资信息,然后根据自身知识以及能力来做投资决策。社交型券商抓住那些不具备投资分析能力或者没有时间进行投资分析的投资者希望身边有“投资高手”,以便他们能够随时从这些“高手”中获得投资建议甚至跟投的这个心理诉求,建立社交化的交易平台。社交型券商的典型代表有美国的Motif Investing跟以色列的eToro。其中,eToro的投资者对交易高手的真实交易记录进行跟投,而Motif Investing 对交易高手的投资理念进行跟投。

2008年之后,众筹模式在全球范围内大规模兴起,出现了具有众筹特性的众筹型券商。“众筹型”以LOYAL3为典型代表。LOYAL3为上市公司的粉丝用户提供免费股票交服务,其核心理念为“拥有你所爱”。尽管提供的是股票交易服务,事实上,支持LOYAL3这一商业模式的背后是“粉丝经济”。目前,LOYAL3平台上交易的股票均为面向消费者的零售品牌,如Apple、可口可乐等。这些企业的壮大需要众多普通个人消费者的忠实支持。基于这一点,LOYAL3将商业模式定位于向零售消费品牌的顾客提供股票交易服务,通过持有股票来增加顾客对企业的忠诚度和参与度。LOYAL3不向顾客收取交易费用,而是向通过平台众筹“忠诚度”的企业收取费用。

美股与港股均为较发达的股票市场,对比两个市场,从投资者结构来看,美股市场与港股市场相近,但美股的机构投资者持股市值占比更高;从流动性来看,美股市场流动性显著高于港股市场;从信息获取方式来看,美股信息渠道更为广阔,对用户而言更为实用。

加载中...