新浪财经

煤炭行业2026年展望:供需呈现整体平衡、阶段性紧张格局,行业信用水平整体保持稳定

大公国际

关注

作者:工商部 | 王鹏 李紫嫣

2025年煤炭行业整体延续保供稳价与绿色转型的发展趋势,国内煤炭供应充足,并呈现“强者恒强”格局,供需市场整体保持宽松状态,煤炭价格整体下行,行业盈利继续承压下滑,行业内企业偿债指标有所弱化,融资呈现向头部企业集中的显著特征。在能源安全战略的推动下,煤炭行业将继续围绕安全保供与绿色智能转型等方向深化发展,预计煤炭供给保持稳定但呈现较强约束性,同时下游煤电用煤需求仍存刚性但中长期面临压力,钢铁和建材行业用煤需求恢复尚需时间,化工用煤或将提供增长空间,煤炭供需市场将呈现相对平衡、阶段性紧张的格局,动力煤价格中枢有望持平甚至上移,炼焦煤延续阶段性震荡格局,行业盈利有望止跌企稳且分化趋势继续,行业信用水平整体保持稳定,仍需关注个体信用分化情况。

01

行业供给能力分析

2025年国内煤炭产能充足,产量增幅有限,同时呈现“强者恒强”格局,煤炭市场整体保持宽松状态;此外煤炭进口总量同比下降。预计供给端将保持稳定但呈现较强的约束性,长期进入“控量提质”的新阶段,在能源安全战略的推动下,煤炭在我国新型能源体系中兜底保障和系统调节的作用继续强化。

“十四五”期间,我国累计产煤量约230亿吨,占一次能源生产总量比重的66%,随着落后产能淘汰及行业整合等推进,目前煤矿数量压减至4,300处以内,生产煤矿平均单井规模达200万吨/年。从行业集中度来看,煤炭生产主要集中在14个大型基地,尤其以山西、陕西、内蒙古和新疆四省区最为突出。随着国内淘汰落后产能、优质产能释放等政策以及行业整合的推进,煤炭行业继续呈现布局优化和集聚化发展趋势,行业集中度进一步提升,煤炭保供兜底能力强化,煤炭供给保持稳定充裕。据国家统计局数据,2025年,规模以上企业生产原煤48.3亿吨,同比增长1.2%,其中从区域来看,晋、陕、蒙、新四大主产区产量占比飙升至82%左右,上述四省煤炭调出量占全国跨省区外调量95%以上,其中新疆规模以上工业企业原煤产量5.4亿吨,成为新晋“产煤高地”,呈现“西增东减”的格局;此外从企业集中度来看,全年产量超过5,000万吨的大型直报煤企为15家,其中超亿吨企业为7家,合计产量21.2亿吨,占总产量的43.9%,主要包含国家能源集团(6.12亿吨)、晋能控股集团(4.08亿吨)、山东能源集团(2.79亿吨)、中国中煤集团(2.73亿吨)、陕煤集团(2.58亿吨)及山西焦煤集团(1.85亿吨)等,行业呈现“强者恒强、集中度高位分化”的格局。同时,我国加快建设煤炭产能储备,新增储备产能9,000万吨/年以上。固定资产投资方面,2025年,煤炭开采和洗选业固定资产投资额累计同比增长7.0%,增速同比下滑,行业投资从规模扩展转向结构优化,智能化及清洁化改造等非矿投资扩展明显。

我国在全球煤炭贸易中扮演着重要的角色,是全球最大的煤炭进口国。进口方面,2025年我国国内市场供需格局宽松,对进口煤的整体依赖度降低,同期,进口煤炭4.90亿吨,同比下降9.6%,分煤种来看,动力煤进口3.57亿吨,同比下降12.3%,降幅明显;炼焦煤进口1.19亿吨,同比下降2.6%,无烟煤进口1,511.6万吨,同比增长4.3%;其中印尼、俄罗斯、蒙古、澳大利亚四国合计占进口总量的95%,集中度进一步提升。从进口国家分布来看,除了从蒙古和加拿大进口煤炭数量均同比增加外,来自其他国家的进口量同比下降,其中受印尼HBA新政和外汇管制措施、印尼煤价格优势收窄等影响,来自该国的煤炭进口量持续下滑,蒙古煤炭进口量因运输效率提升、政策激励、跨境物流与合作深化等综合影响而同比提升,为0.90亿吨。综合来看,受印尼产量配额收缩及煤炭出口关税增加等因素影响,国内进口总量仍存减量预期。

从库存量来看,截至2026年1月6日,北方港煤炭库存合计为2,469万吨,同比下降约5%。电厂库存方面,截至2026年2月8日,重点电厂库存1.14亿吨,可用天数19.4天,统调电厂库存2.2亿吨,可用天数26天,均处于安全保供区间。2025年以来,煤炭先进产能有序释放,国内产量稳定增长,进口量同比下降但仍处于高位,叠加煤矿产能储备制度落地,行业供给系统弹性显著增强,煤炭市场供应保持充足状态,同时受下游需求偏弱的影响,库存保持高位。在国内煤炭行业超能力生产整治、产能核查、反内卷等政策推进下,合规生产、均衡供应与产能结构优化已成为明确方向;预计供给端将保持稳定且约束性较强,增速继续放缓,但在能源安全战略的推动下,煤炭作为我国兜底保障能源的地位短期内难以改变,但需关注需求端不及预期给供给端带来的压力。

02

行业需求匹配能力分析

2025年以来,我国煤炭消费呈现“总量微降、结构分化”特征;其中下游电力装机延续绿色趋势,煤电向新型电力系统中的支撑性与调节性资源角色转变,虽仍存刚性需求空间但中长期来看面临压力;下游钢铁和建材行业用煤需求恢复尚需时间,预计新型煤化工项目产能释放、煤制高端材料的发展或将为煤炭需求提供增长空间。

煤炭的下游需求主要集中在火力发电、钢铁和建材等行业。随着能源绿色低碳转型推进,煤炭消费比重持续下降,消费结构进一步优化,2025年,全国煤炭消费整体弱势运行,其中煤炭销量同比微降,从消费结构来看,虽新能源有所冲击,但算力、高端制造等新兴制造业撑起电力需求基本盘,电力用煤仍占据主导地位,非电行业中受房地产行业下滑等因素影响,建材、钢铁等行业的煤炭消费占比出现下滑。

下游需求结构中,电力方面,2025年,电力装机延续增长趋势,电力供应持续绿色低碳转型,同期我国全社会用电量同比增长5.0%,同时全国全口径煤电发电量同比下降1.9%,增容减量效果逐步显现,非化石能源发电量4.47万亿千瓦时,同比增长14.1%,全口径风、光、生物质新增发电量占全社会新增用电量比重为97.1%,已成为新增用电量的主体。同期,新增发电装机容量5.5亿千瓦,其中风电和太阳能发电新增装机占总新增装机比重超80%,截至2025年末,全国全口径发电装机容量38.9亿千瓦,同比增长16.1%,新能源仍为装机增长主力。在国家“双碳”目标下,新能源将继续保持较大投产规模,煤电装机容量占比进一步下降,煤电向新型电力系统中的支撑性与调节性资源角色转变,同时随着AI算力、数据中心、新兴产业等的发展,其未来用电增量显著,煤电仍存在一定刚性需求空间,但绿色能源发电的增长、储能技术经济性提升以及未来能源的产业化或工程化进度进一步加快,或将进一步压实存量煤电需求。

钢铁行业是炼焦煤的核心消费领域,我国钢铁行业处于减量提质的深度调整转型期,呈“总量下降,结构优化”特征,其需求端分化明显,整体承压,结构逐渐转向制造业领域;2025年,粗钢产量9.61亿吨,同比减少4.41%,钢材产量保持增长趋势,同比增长3.32%,高附加值、高成材率产品产量的持续提升有利于推动产品结构升级;此外我国钢材出口1.19亿吨,同比增长6.97%,随着“一带一路”相关国家基础设施建设的推动,可以为钢铁行业提供需求支持空间,但仍需关注贸易摩擦等带来的压力。

建材领域,受地产开发投资加速探底、行业低迷以及基建增速放缓等影响,水泥等需求疲软,建材行业耗煤需求持续弱化。2025年水泥产量为16.93亿吨,同比继续下降,降幅为6.9%,建材耗煤量同比下滑。短期内,建材耗煤需求仍依赖于地产、基础设施建设和建材行业的需求恢复情况,新型城镇化、优化保障性住房供给以及建设“好房子”等相关政策建议的提出或将为水泥需求提供一定支撑,仍需关注未来水泥产能出清对煤炭需求的影响。

化工行业方面,2025年,化工行业承压运行,产品价格普遍下行,产品结构从传统基础化工品向高端新材料延伸且呈现多产业耦合发展,如与新能源融合发展、一体化布局进程加快,2025年新增煤化工产能规模较大,主要集中在煤制烯烃、乙二醇等领域,如宝丰能源内蒙古项目,荣盛石化内蒙古煤化一体化项目。随着高碳α-烯烃、煤基特种工程塑料等核心技术瓶颈逐步突破,煤化工产品应用场景进一步拓展,同时新型煤化工项目在建产能后续陆续释放将为化工用煤需求提供一定支撑,但仍需关注国际油价和替代能源价格波动等对化工用煤需求带来的不确定性。

03

行业价格变动分析

2025年煤炭供需市场整体保持宽松状态,煤炭价格整体呈现下行趋势;预计2026年,煤炭供需市场将呈现相对平衡、阶段性紧张的格局,动力煤价格中枢有望持平甚至上移,炼焦煤延续阶段性震荡格局,价格有望企稳上移,无烟煤价格仍面临承压,仍需关注阶段性变动情况。

动力煤方面,2025年动力煤价格波动运行,呈现先跌后涨的趋势,且价格中枢较2024年继续下移。2025年上半年,受保供政策下供给增长、进口冲击以及下游需求疲弱等影响,动力煤价格下行;下半年,在行业“反内卷”、煤矿生产能力核查以及季节性需求回升等影响下,动力煤价格小幅回升,三季度港口5500大卡动力煤现货均价673元/吨,同比降20.66%,环比二季度涨6.75%,四季度,由于冬季冷冬预期落空,多地气温普遍偏高,电厂用煤日耗增长缓慢,库存维系高位,价格有所回落,2025年12月,环渤海动力煤(Q5500K)为699元/吨,CCTD秦皇岛动力煤(Q5500)年度长协价为694元/吨,均同比下降。预计到2026年,动力煤市场供需关系有所修复并呈现相对平衡、阶段性供应偏紧的局势,同时电煤中长期合同制度的变化有望进一步提升长协履约率,动力煤价格中枢有望持平甚至上移,但仍需关注阶段性需求变化和政策变动的影响。

2025年上半年,受下游需求疲软等影响,炼焦煤价格延续震荡下移的趋势,如主焦煤(A<10.5%,V:20-24%,S<1%,G>75%,Y:12-15,Mt:8%,吕梁产)车板价由年初1,594元/吨跌至7月份的低点1,240元/吨;下半年随着煤焦钢产业链市场情绪改善,且部分矿井安全生产月后尚未完全复产,出现阶段性供需紧张,价格有所回调。预计2026年,虽国内炼焦煤增量有限,但蒙煤增量或对炼焦煤价格增长形成抑制,炼焦煤价格预计延续阶段性震荡格局,随着钢铁行业等边际修复,炼焦煤价格有望低位企稳上移但上涨弹性有限。

化工行业是无烟煤的重要下游市场之一,无烟煤广泛应用于化工造气、合成氨的生产以及一系列煤化工产品的制造,包括尿素、甲醇和醋酸等。2025年,无烟煤市场整体呈现出供强需弱的态势,市场价格整体承压,价格中枢进一步下移,具体呈现为上半年震荡下行、年中触底反弹,之后不同品类价格涨跌互现的分裂局面。短期来看,无烟煤市场供强需弱的格局难以改变,下游尿素市场供需宽松格局改善不大,农业需求增量有限,预计无烟煤价格仍将承压,但考虑到成本支撑以及新型煤化工的需求空间,降幅空间有限;长期来看,无烟煤在电力、冶金、化工、新材料等领域具有广泛的应用,特别是在双碳目标和煤炭清洁高效利用政策的指引下,无烟煤的清洁高效利用成为新的增长点,无烟煤价格或将企稳后动态波动。

2025年,受煤炭价格整体下行等影响,煤炭行业收入及盈利继续同比下滑;预计2026年,行业盈利有望止跌企稳,盈利水平有所修复。

随着“双碳”目标的推进和环保政策的加强,煤炭需求受到抑制,尤其是火电发电量下降,非电用煤需求疲软,煤炭消费整体虽呈现增长趋势但增速放缓,同时2025年煤炭价格整体同比下移,煤炭开采和洗选业企业主营业务收入和利润总额继续同比下滑且降幅扩大,盈利水平分化趋势持续,其中以中国神华中煤能源、陕西煤业等为代表的龙头企业盈利虽同比下滑但整体保持稳健,如中国神华2025年归母净利润预计为495亿至545亿元,同比下降7.2%至15.7%;中小型煤炭企业盈利大幅缩水,部分企业亏损,如郑州煤电等。

预计2026年,煤炭供给约束力仍较强,需求韧性仍存,行业盈利有望止跌企稳,盈利水平有所修复,但行业内盈利水平分化趋势仍将继续。长期来看,随着集聚化、布局优化等发展特征的日益明显以及能源体系综合改革的推进,以及煤炭储备体系建立带来的煤炭供给弹性能力提升,价格整体将保持在合理区间内波动。

04

行业政策导向

2025年煤炭行业整体延续保供稳价与绿色转型的发展趋势,智能化发展更加深入;预计2026年行业将继续围绕安全保供与绿色智能转型等方向深化发展。

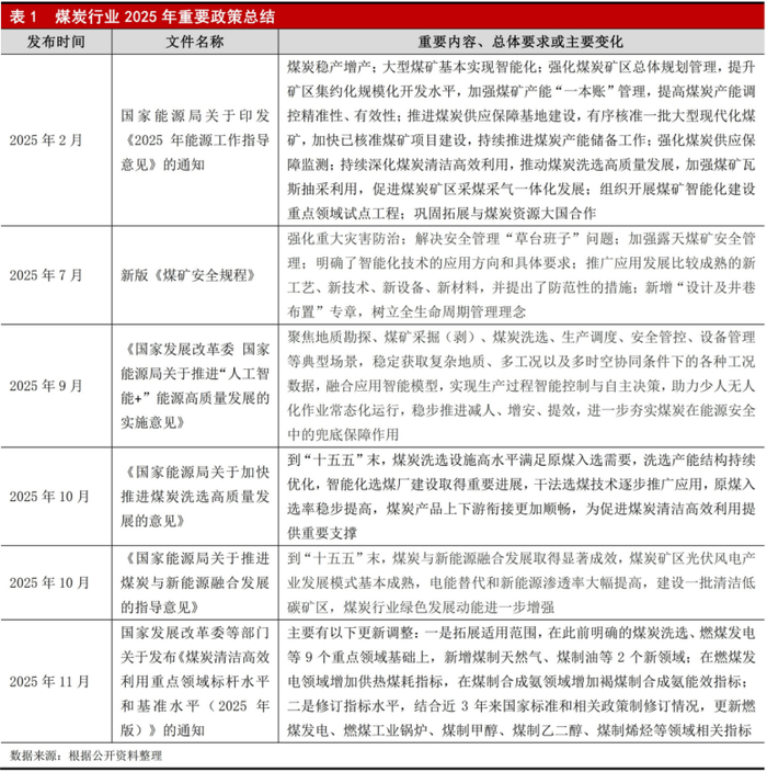
2025年,煤炭行业仍立足能源安全兜底核心定位,整体延续保供稳价与绿色转型双向并行的发展趋势,行业监管体系持续优化与转型升级进程同步深化。从政策导向来看,核心重心聚焦于强化产能精准调控、筑牢安全生产防线、推进煤矿智能化改造、提升煤炭清洁利用水平、促进煤炭与新能源协同发展等关键方向,继续支撑行业高质量发展。随着2025年各项核心政策的落地实施,煤炭行业安全保障与产能调控工作逐步向精细化、弹性化发展。在产能管控方面,煤炭产能“一本账”管理机制全面强化,大型现代化煤矿核准与建设工作有序推进,产能储备体系持续完善,同时通过常态化生产核查严厉遏制超产能行为,有效保障了煤炭市场供需总体平衡。在安全监管层面,新版《煤矿安全规程》正式落地实施,进一步明确了灾害等级鉴定标准与防治水治理核心要求,并将智能化技术应用深度嵌入安全管理全流程,推动行业安全治理模式从传统事后处置向事前预防、主动防控转型。

绿色低碳转型仍是2025年煤炭行业政策关注的重点,政策层面推动煤炭清洁高效利用从原则性要求转化为可量化、可考核的硬性约束,驱动行业全产业链绿色升级。一方面,煤炭清洁高效利用标杆水平与基准水平进一步更新优化,适用范围拓展至煤制天然气、煤制油等新增领域,相关能效指标体系持续完善,通过分类管控、梯度引导的方式,倒逼行业落后产能淘汰与先进技术推广应用;另一方面,前端煤炭洗选环节高质量发展受到重点重视,通过加速洗选产能增优汰劣、推进选煤厂智能化建设、推广先进洗选技术等举措,稳步提升原煤入选率,从源头减少污染物排放、提升煤炭产品品质,为煤炭后端清洁利用奠定了坚实基础。在转型发展领域,行业政策红利持续释放,技术革新成为驱动产业高端化发展的核心动力。政策明确鼓励“人工智能+”与煤炭地质勘探、采掘洗选、安全管控等核心场景深度融合,推动生产模式向少人化、无人化变革,在提升行业本质安全水平的同时,进一步巩固了煤炭保供核心能力。更为关键的是,政策积极打破产业边界壁垒,大力推动煤炭与新能源融合发展,鼓励利用矿区闲置土地、采煤沉陷区等资源开发光伏、风电项目,推进矿区生产环节电能替代,支持传统煤炭企业向综合能源供应商转型,为行业拓展了绿色低碳发展新路径。

综合来看,预计2026年煤炭行业将继续围绕安全保供与绿色智能转型两大核心深化发展,政策层面将持续优化产能调控机制、深化煤矿智能化建设与煤炭清洁高效利用工作,稳步推进煤炭与新能源融合发展各项举措落地见效,持续引导行业平稳向高质量发展转型,为我国新型能源体系建设提供坚实的基础支撑。

05

行业信用评级情况分析

5.1债券发行情况

2025年,煤炭行业债券发行规模同比下降,发行主体仍以高信用等级的地方国有企业为主。

2025年,煤炭行业债券发行规模合计3,337.20亿元,同比下降15.04%,发行主体36家,发行数量229只。从债券类型看,新发行债券以中期票据、公司债和短期融资券为主。同期,发债主体主要为地方国有企业,发债规模占比70.84%。从信用等级分布情况来看,发债企业主要集中于高级别大型煤企,AAA级发行人债券规模占比达到95%以上,显示出债券融资资源向头部企业集中的显著特征。

5.2发行成本和信用利差

煤炭债券信用等级与利率、利差呈负相关。同时,同等级内利差分化明显,凸显个体差异,部分优质煤企融资优势显著。

2025年,煤炭企业债券发行利率整体处于较低水平。发行利率和利差与发行主体信用等级基本呈负相关关系,即整体均值随级别升高而降低,但也存在个别等级利差倒挂的情况。同时,同一信用等级内的发行利率与利差区间范围较宽,分化明显,反映出同一级别内不同主体的风险状况、市场认可度及融资条件存在明显差异。

2025年,煤炭行业平均发行利差在74BP上下震荡,波动幅度一般。其中,由于发债主体集中于大型企业,AAA级发行人的利差与行业平均水平基本一致;而AA+级发行人的利差则受个别企业影响较大,且整体高于AAA级。整体来看,行业内同等级企业之间的利差分化明显,凸显个体差异,部分优质煤企融资优势显著。

5.3债务压力

截至2025年末,煤炭行业存续主体以地方国有企业为主,整体级别较高,存续债务规模较大,未来三年内到期规模较为集中,存在一定偿债压力。

2025年末,煤炭开采和洗选业资产负债率为61.0%,较2024年末小幅增加。从债券市场来看,截至2025年末,煤炭行业存续主体以地方国有企业为主,企业高度集中在山西、陕西、内蒙古等主要产煤大省,存续主体级别以AAA和AA+为主,整体级别较高,行业整体信用风险较低。截至2025年末,煤炭行业存续债券7,002.21亿元,整体规模较大,存在一定偿债压力,债券期限以3年期(占比为43.21%)和5年期(占比为31.00%)为主。2026年、2027年、2028年与2029年及以后到期债券占存续债券总额比重分别为21.90%、24.06%、22.05%和31.98%,未来三年行业将处于偿债高峰期;同时,存续债券主要集中在陕煤集团、晋能控股煤业集团有限公司等大型煤企,集中度较高,整体信用风险仍可控。

5.4级别调整情况

2025年,煤炭行业中煤企主体信用级别整体变动不大,个别企业信用级别有所调整,其中下调理由包括银行贷款逾期、新增债务展期、部分矿井资源枯竭并停产、盈利能力弱化、利润亏损等。此外,辽宁省能源产业控股集团有限责任公司等6家企业为首次评级,其中3家级别为AAA,2家为AA+,1家为AA。综合反映出行业整体承压背景下,个别企业信用资质分化的特点。

06

周期发展展望

煤炭在我国能源安全体系中仍将坚守“压舱石”与核心兜底保障地位。在新型能源体系建设进程中,新能源间歇性、波动性特征凸显,煤炭及煤电的系统调节与应急兜底作用进一步强化,行业延续“稳产增产保供”的主基调,并重点提升供给弹性与安全保障能力。同时在“双碳”战略的引导下,行业面临转型压力,绿色低碳转型、全产业链智能化改造、煤炭与新能源融合发展将成为未来一段时间的主要任务,推动行业走向控量提质的新阶段。预计2026年,煤炭供给保持稳定但约束性较强,同时下游电煤仍存刚性需求空间但中长期面临压力,钢铁和建材行业用煤需求恢复尚需时间,新型煤化工产能释放、煤制高端材料的发展或将提供增长空间,煤炭供需市场将呈现相对平衡、阶段性紧张的格局,动力煤价格中枢有望持平甚至上移,炼焦煤延续阶段性震荡格局。

2026年,煤炭行业盈利有望实现止跌企稳,整体债务压力可控,但个体信用资质或将进一步分化:头部企业凭借资源禀赋优势、成本控制能力及转型先发优势,信用优势持续稳固,煤炭储备建设进一步推进,可为相关主体提供发展空间;而资源枯竭、资产负债率高企、转型步伐滞后的尾部企业,将面临流动性压力加大、信用资质进一步弱化的风险。在“反内卷”政策不断深化推进以及新增产能审批趋严的背景下,煤炭企业资本开支放缓,融资策略更为审慎,预计2026年煤炭行业债券供给规模将继续收缩,存量债券以高等级主体为主,考虑到行业内大规模投资支出增量有限,行业整体债务负担保持适中水平,行业信用水平整体保持稳定,但仍需关注个体信用分化情况。

版权与免责声明

凡本微信公众号(“大公国际”)发布的所有文字、图片和音视频资料等内容,其版权均属于大公国际资信评估有限公司(简称“大公国际”)所有。未经大公国际授权,任何单位和个人不得擅自使用(包括但不限于汇编、修改、分发、转载、复制、传播、发表、许可、摘编、仿制)或许可他人使用本微信公众号中的所有内容。已经大公国际授权使用的,应在授权范围内使用,并注明“来源:大公国际”。否则,大公国际将依法追究其法律责任。

本微信公众号涉及的所有观点、结论、建议仅供参考,不构成对任何单位或个人的投资性建议或意见。对于因直接或间接使用本微信公众号发布、转载的内容或者据此进行投资所造成的一切后果或损失,大公国际概不负责。

关于大公国际

大公国际资信评估有限公司(以下简称“大公国际”)成立于1994年,是中国人民银行和原国家经贸委共同批准成立的全国性信用评级机构,拥有政府监管部门批准的全部评级资质,能够对中国资本市场所有债务工具和参与主体进行信用评级。

大公国际是中国国新控股有限责任公司的控股子公司,总部位于北京。现有从事评级作业和研究的专业分析师162人,99%具有硕士、博士学历。

成立30余年来,大公国际独立研究制定国家、地方政府和行业的信用评级标准,推动国内债务工具的创新设计与推广应用,先后对31个省(自治区、直辖市)和香港特别行政区、70多个行业的近万家企业进行信用评级。

地址 |

北京市西城区

三里河二区甲18号

电话 |

010-67413300

加载中...