2025中国物业企业综合实力研究成果重磅发布
亿翰智库
2025
2025年5月29日,由亿翰智库、亿翰物研主办的“新序·聚能2025中国物业企业综合实力百强峰会”在上海隆重召开。亿翰顺应时代发展要求,本届峰会以“新序·聚能”为战略支点,汇聚政企学研权威力量,围绕智慧服务生态重构、低碳转型实践、社区经济新引擎等维度,共同探讨如何探寻创新发展道路,共推物业行业的转型升级。会上重磅发布了《2025中国物业企业综合实力百强研究报告》等一系列研究成果。
2025中国物业企业综合实力百强
2025中国物业服务商业中心物业服务
样本标杆企业
注:企业排序不分先后
2025中国物业服务办公物业服务
样本标杆企业
注:企业排序不分先后
2025中国物业服务医院物业服务
样本标杆企业
注:企业排序不分先后
2025中国物业服务学校物业服务
样本标杆企业
注:企业排序不分先后
2025中国物业服务公建物业服务
样本标杆企业
注:企业排序不分先后
2025中国物业服务城市服务
样本标杆企业
注:企业排序不分先后
2025中国物业服务产业园区服务
样本标杆企业
注:企业排序不分先后
2025中国物业服务红色物业
样本标杆企业
注:企业排序不分先后
2025中国国际物业服务优选品牌
注:企业排序不分先后
2025中国物业服务特色物业
样本标杆企业
注:企业排序不分先后
2025中国物业服务智慧服务
样本标杆企业
注:企业排序不分先后
2025中国物业服务竞争力领先企业
2025中国物业服务北京市竞争力领先企业
注:企业排序不分先后
2025中国物业服务上海市竞争力领先企业
注:企业排序不分先后
2025中国物业服务广州市竞争力领先企业
注:企业排序不分先后
2025中国物业服务深圳市竞争力领先企业
注:企业排序不分先后
2025中国物业服务南京市竞争力领先企业
注:企业排序不分先后
2025中国物业服务苏州市竞争力领先企业
注:企业排序不分先后
2025中国物业服务杭州市竞争力领先企业
注:企业排序不分先后
2025中国物业服务成都市竞争力领先企业
注:企业排序不分先后
2025中国物业服务重庆市竞争力领先企业
注:企业排序不分先后
2025中国物业服务南昌市竞争力领先企业
注:企业排序不分先后
2025中国物业服务厦门市竞争力领先企业
注:企业排序不分先后
2025中国物业服务昆明市竞争力领先企业
注:企业排序不分先后
研究成果解读
市场潜力
一
市场增量持续走低,住宅和非住业态的发展面临挑战
1
住宅物业增量空间缩小,规模承压
2024年,房地产市场下行压力持续释放。受土地市场疲软、房地产开发投资与商品房销售规模缩减、施工面积下滑等多重因素影响,住宅物业的项目承接和业务拓展遭到全方位制约,增量空间显著收缩,整体规模面临承压态势。
土地市场方面,供需双端均呈现疲软态势。2024年,自然资源部出台政策对商品住房用地供应规模进行适度管控,土地市场供应量随之走低。受去库存压力和房企资金链紧张影响,房企的拿地意愿普遍低迷。据统计,2024年全国土地成交额为3.68万亿元,同比下降18%,房地产开发企业参与度下降,更多依赖城投平台托底,且后续项目储备有限,直接压缩了物业企业的项目拓新空间。
房地产开发投资额与商品房销售规模方面双双下行。2024年,全国房地产开发投资100280亿元,比上年下降10.6%(按可比口径计算);其中住宅投资76040亿元,同比下降10.5%。与此同时,2024 年末全国商品住宅狭义去化周期约 21.4 个月,按行业内通行的 18 个月去化警戒线衡量,消化速度偏低。全国新建商品房销售面积 97385 万平方米,销售额 9.68 万亿元,其中住宅销售面积和销售额分别下降 14.1%和17.6%,进一步加剧住宅物业增量空间的萎缩。
图表:2021-2024年全国房地产开发投资情况(亿元)
数据来源:国家统计局、亿翰物研整理
从物业新增交付规模来看,近四年房产开发端从新开工到施工再到竣工的全流程指标呈下滑态势。2024年全国住宅新开工面积 53660 万平方米,同比下降 23.0%;住宅施工面积513330万平方米,同比下降13.1%;住宅竣工面积 53741 万平方米,同比下降 27.4%。传统住宅物业新增项目主要依赖房企交付,交付面积的逐年减少也使物企可供承接的新项目数量下滑。
图表2:2021-2024年全国房屋施工面积、新开工面积、竣工面积情况(万平方米)
数据来源:国家统计局、亿翰物研整理
2
非住业态增量情况复杂,
面临商办空置与公建支付双重压力
当前住宅业态竞争激烈,增量放缓、渗透率已攀至高位。在此背景下,单一的住宅服务模式逐渐难以支撑企业的持续增长。面对这一局面,物业企业纷纷将目光投向非住业态,积极拓展非住宅业务领域。然而,非住宅物业市场的增量情况复杂多变,为物企带来机遇的同时也伴随着压力,以商办和公建领域为例:
一是,商办物业空置率持续攀升导致物业费收缴率下滑。2024年写字楼租赁市场持续低迷,租金下行、全国办公楼市场平均空置率达 23.5%,同比提升一个百分点。一线城市甲级写字楼空置率持续攀升。产业园也面临相同的困境,2024 年工业厂房租金同比下降 16.2%,空置率升至 19.8%,同比提升 2.6 个百分点。同时,物业费收缴率承压,2024年重点城市物业费平均收缴率跌至82%,较上年下降3个百分点。高空置率使物企的项目盈利难度增加,物业费收入难以覆盖成本,非住业态的多样性也进一步提高了物企的管理和运营难度。高空置率与低收缴率叠加,导致商办物业服务费收入与现金流承压,物企的盈利空间受到大幅挤压。
二是,公建物业则受财政压力影响,支付周期延长。自2021年后,国有土地出让收入持续缩水,三年间增速同比下降23.3%、13.2%、16%,国有土地使用权出让收入从2021年的8.7万亿元降至2024年的4.87万亿元。作为地方政府基建投资、偿还债务等重要资金来源,土地收入的持续缩水加剧了地方财力紧张和偿债压力。这种财政压力传导至政府公共建筑、学校、医院等公建项目,导致支付周期延长。物业企业在公建项目上面临应收账款增加与资金占用问题严重,这使得物企在参与城市服务项目时面临更大的资金流风险和收益压力。
二
增量转化积累的存量市场广阔,物业服务需求待释放
1
存量市场物业服务仍有缺位,渗透率不足
在房地产市场从增量开发向存量优化转变的大趋势下,存量物业规模持续扩大。截至 2024 年末,中国物业管理行业管理规模达 314.1 亿平方米,同比增长 4.01% 。然而,与庞大的存量市场相比,物业服务的覆盖程度还存在较大的市场空间有待挖掘。2024年,百强企业管理面积均值为6946.30万平方米,同比增速为2.18%。物业服务在存量市场中的渗透率偏低,全国城镇老旧小区中仍有约30%未实现专业化物业管理、纳入规范化管理体系,部分区域依赖社区代管或居民自治,难以满足业主和租户的个性化需求。
2
政府主导城市更新,物业补位需求明确
在非住业态面临诸多压力的同时,城市更新领域为物企带来了新的发展机遇,使其打破传统业务局限,进入公建物业、城市服务等更多领域,推动其向综合服务提供商转型。
2024 年,中共中央办公厅、国务院办公厅印发相关行动计划,强调加强城市社区更新及老旧小区改造载体建设。在此政策推动下,全国实施城市更新项目 6.6 万个,完成投资约 2.9万亿元,2025 年计划改造城镇老旧小区 5.8 万个,涵盖老旧小区改造、公共空间提质、管网更新等多个领域。改造过程对物业企业的补位有着高度依赖,这为物企提供了直接的接管机会。各省市积极响应政策,青岛市推进 “改管一体” 模式,计划引入物业公司维护改造成果,使得物业企业能够深度参与城市更新过程,保障改造效果的长期保持。北京市住建委等四部门则鼓励社会资本参与老旧住宅自主更新,物业企业可通过 “改造 + 运营 + 物业” 模式,或以 “投资 + 设计 + 施工 + 运营” 一体化方式参与改造项目实施,从而拓展业务类型和增加收入来源。
政府还提供了全方位的资金支持,包括中央预算内专项补助资金,重点支持改造后的长效管理机制建设,财政部出台的保障房建设税费优惠减免政策,以及专项债投向领域新增城中村改造与保障性住房,这些措施有效降低了物业企业的运营成本和资金压力,为物企参与城市更新改造提供了坚实的保障。
国家政策
一
政策多维驱动,物企转型压力与机遇并存
1
“好房子”政策推动物业迈向“好服务”,
提升服务品质成物企发展关键
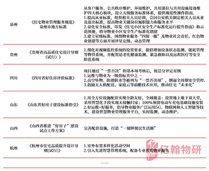
随着人民生活水平提升,群众对住宅品质愈发关注。2024年全国两会提出“谁能为群众建设好房子、提供好服务,谁就能有市场,谁就能有发展,谁就能有未来”。住建部积极响应,组织编制相关规范指南,从安全、舒适、绿色、智慧四个维度定义“好房子”,推广惠民实用的新技术、新材料,政策要求涵盖层高、计容面积、绿化、配套设施、适老化等多方面内容。
“好房子”的建设对物业服务提出了更高要求。部分“好房子”设计指引中明确提出要配套物业服务标准提升,例如滨州市出台的《高品质住宅开发建设品质提升实施意见》要求:“提高物业服务规范化、专业化服务水平,探索制定与高品质住宅相适应的物业服务标准”;《山东省好房子建设标准指引》则要求物业规范化、标准化建设住宅小区水电燃热的配套设施。结合“好房子”的需求,各城市陆续出台高品质物业认定标准和服务规范,涉及物业服务范围、准入门槛、物业费收取和智慧物业等多方面。经省、市住建部门认定的高品质住宅项目物业服务收费实行市场调节价,从而推动实现质价相符、优质优价。
国家层面大力倡导建设“好房子”、提供“好服务”,强调物业与地产协同,推动物业服务向高品质发展。“好服务”标准的实施将促使物业公司不断提升自身竞争力,优质的服务和高标准的管理将成为物业公司吸引客户的重要手段,这推动整个行业向高质量、高效率的方向发展。
图表:2024-2025年“好房子-好服务”相关政策规范
资料来源:政府网站、亿翰物研整理
2
物业费限价与空置房打折政策并行,
物企经营平衡面临挑战
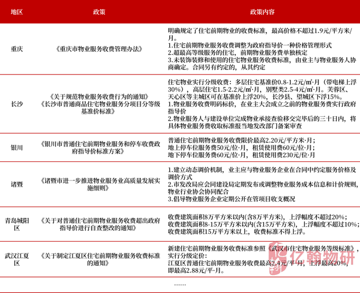
2024年,重庆、银川、青岛等多地相继推出普通住宅前期物业费指导价格政策,降低住宅物业费收费标准,随后物业费降价潮在全国多地掀起波澜。与此同时,多地针对连续空置6个月以上的住宅,允许申请7折至5折的物业费优惠。
从政策初衷来看,物业费限价意在降低居民生活成本,回应业主对于高物业费的抵触情绪。虽短期内缓解了业主的支出压力和拒缴现象,但从长期来看,存在诸多潜在问题,若物业服务因经费不足而质量下降,最终受损的还是业主的生活品质。
对于物企而言,过低的定价使其在保持运维方面的成本与收益出现经营上的平衡难题,陷入“降本即降质”的囚徒困境。利润空间的持续收窄迫使企业不得不选择降低服务成本,进而导致物业服务品质大幅下滑。服务品质的下降又会引起业主满意度降低,进而形成恶性循环,引发价格与服务失衡问题。长此以往,大众对物业行业的认可度丧失,行业社会地位下降,影响全行业的健康发展。总的来说,盲目一刀切地限价物业费,不仅业主难以获得实惠,物企陷入困境,也不利于物业行业的持续健康发展。只有在保障物企可持续运营的基础上,才能为业主提供稳定且高质量的服务。
图表:2024-2025年物业费限价相关政策规范
资料来源:政府网站、亿翰物研整理
图表:2024-2025年空置房物业费打折相关政策规范
资料来源:政府网站、亿翰物研整理
3
政策鼓励物业企业探索物业+生活服务,
挖掘物业服务多样化潜力
随着人口老龄化加剧、城市现代化治理加速、居民生活品质追求提升,物业服务行业在社会生活中的地位日益凸显。国务院出台政策鼓励企业探索“物业 + 生活服务” 模式以满足业主日益多样化的需求,同时挖掘行业潜力,为物业企业开辟新的业务增长点。各地政府发挥引导作用,鼓励物企在养老、托育、家装等关键民生领域发挥更大的作用。物企端积极响应号召,重点聚焦“物业+跨行业”和"物业+养老"服务方向,利用社区资源开展多种经营,大胆创新实践。
在对服务多样化政策的梳理过程中,亿翰物研发现,政策端尤其关注养老托育方面的社区功能完善,这主要源于我国当前面临的严峻人口老龄化问题,有效解决养老问题已成为当务之急。为积极应对人口老龄化,中央及地方纷纷出台多项政策,鼓励物企进入养老行业。政策聚焦于满足社区老年人多元化需求,通过财政补贴、税收优惠等政策组合拳,鼓励物业企业整合社区资源、联合专业机构,开展社区硬件上的适老化改造,以及软性服务上的老年助餐配送、居家照护、智慧化养老平台搭建等等,精准提供个性化服务方案。此类政策既为物业企业开辟增值服务空间,也通过技术赋能推动社区治理向精细化、人本化转型,为银发经济与智慧城市融合发展提供样本。
然而,在发展过程中,我们也应清醒地认识到,物企所面临的问题与挑战依然存在,需要政府、企业、社会各方的共同努力,不断完善政策支持体系、提升服务质量和水平、探索合理的盈利模式。
企业经营
一
营收总量微增、增速放缓,企业间分化进一步加剧
2024年,物业行业在宏观经济修复乏力、地产开发持续缩量及居民消费意愿疲软的多重挤压下,营收增长呈现“总量微增、增速放缓、分化加剧”的特征。据统计,2024年百强物企、上市物企营收总额分别为3289.12亿元、2856.60亿元,同比分别增长了3.0%和4.8%,增速较2023年分别下降了0.4个百分点和3.8个百分点。
图表:2021-2024年TOP10物企及百强物企营收(亿元)及增速(%)
数据来源:企业业绩报告、亿翰物研整理
行业营收疲软的背后,是地产周期、服务升级与成本管控的深层博弈。首先,地产交付缩量直接冲击规模底盘,2024年全国住宅竣工面积同比下降27.4%,导致物企管理规模有所下滑;其次,增值服务动能青黄不接,非业主增值服务收入持续下降(主要受房企关联业务收缩拖累),业主增值服务虽聚焦社区团餐、适老化改造等民生需求,但目前效益并不理想。最后,成本刚性上升吞噬利润,行业人工成本持续攀升,数字化投入仅头部企业形成规模效应,中小物企在“降本保利”与“服务品质”间陷入两难。
分梯队来看,TOP10物企凭借规模效应与资源整合能力,营收总额达2010.5亿元,较2023年同期增长5.87%,头部物企增速表现良好,但同时增速下滑也是最显著的,可持续性承压,暴露出两大隐忧:一是存量项目管理半径扩大后的边际效益递减,毛利润有所下滑;二是收并购后遗症犹在,商誉减值与整合成本拖累净利润率。
分企业性质来看,在房地产流动性风险未完全出清、基础物管费提价受阻的背景下,国资与民营物企的营收增速剪刀差仍在,折射出资源禀赋、风险抵御能力及战略定力的根本差异。2024年国央企上市物业公司实现营收1206.76亿元,较2023年同期增长9.2%,这一表现的核心支撑在国央企物企背后的开发商都还“活着”,尚未出险,此外凭借自身深厚的国资背景、资源网络及较高的市场信誉度,使得国央企在面对经济波动时能够保持相对稳健的经营态势。但尽管如此,在当前环境下,国央企也在负重前行。
图表:2021-2024年不同背景上市物企营收总和(亿元)及增速(%)
数据来源:企业业绩报告、亿翰物研整理
而民营物企在2024年陷入“增速失速、亏损面扩大”的双重困境,2024年实现营收1683.71亿元,同比增幅仅2.0%,显著低于国央企,甚至超40%民营物企出现了营收负增长。核心矛盾主要集中在两方面:首先,关联方风险持续反噬,部分民营房企债务重组导致项目交付断档,且关联方应收账款坏账计提仍在持续;其次,市场信任度滑坡,业委会更倾向于引进国资物企,进一步挤压生存空间。未来,能否真正构建独立市场化能力,将成为决定企业命运的分水岭。
二
业务板块结构性优化,基础物管服务战略价值持续提升
拆分业务板块来看,物企核心业务板块呈现结构性优化,基础物管服务的支柱地位进一步凸显。从2023-2024年百强物企业务结构图来看,2023-2024年物业企业整体的收入结构呈现多元化趋势,其中基础物管服务的战略价值持续提升。2024年百强物企基础物管服务占比较2023年大幅提升,占比高达74.4%,且收入占比还在不断扩大。上市物企表现尤为突出,基础物管收入占比从2023年的66.4%攀升至2024年的70.1%,阵营中更有51家企业该业务收入贡献率突破50%大关。
图表:2021-2024年百强物企营收结构情况
数据来源:企业业绩报告、亿翰物研整理
这一增长趋势主要受双重驱动因素影响:其一,管理规模持续扩容带来的规模效应,在管项目的持续拓展直接带动基础服务收入基数提升;其二,物业费单价的结构性上涨,特别是以商业综合体、产业园区为代表的非住宅业态,其较高的物业费标准有效拉升了整体收益水平。当前,基础物管服务正通过"量价齐升"的发展模式,巩固其作为企业稳健经营压舱石的核心地位,并为行业高质量发展提供基础支撑。
由此可见,基础物管服务已经成为物业行业比拼的主战场。一方面,行业正普遍回归服务的本质与核心价值,近来各物企竞相投入于服务质量与管理效能的提升;另一方面也昭示着物管服务业务仍有发展空间,居民日渐增长的服务需求和品质要求尚需物企提供更为优质的服务。
三
增值服务持续收缩,步入“价值重构期”
当前,大多数物企增值服务正面临深刻的转型阵痛。尽管行业曾将增值服务视为打开万亿级社区经济的关键钥匙,但实际发展轨迹却呈现出显著的预期落差。2024年披露相关数据的上市物企社区增值服务营收总额约为301亿元,同比增速有所下滑,且近半数物企该板块收入出现负增长。这一颓势背后,折射出社区增值服务在商业模式、需求匹配和竞争格局层面的系统性挑战。
图表:2021-2024年百强物企业主/非业主增值服务营收均值(亿元)及增速(%)
数据来源:企业业绩报告、亿翰物研整理
从业主增值服务结构来看,增值服务正陷入“低附加值陷阱”。物企依托社区场景布局的家政维修、商品团购等业务,本质上仍属于劳动密集型的初级服务。更严峻的是,物企在养老托幼、房屋租售等专业服务领域存在明显的“能力赤字”。亿翰调研数据显示,57%的业主对物业延伸服务持谨慎态度,主因在于对其专业资质的质疑,这种信任壁垒使得物企在试图突破服务边界时屡屡受挫。
展望未来,社区增值服务将步入“价值重构期”。短期来看,物企需正视消费分级与专业能力短板的现实约束,聚焦到家服务、空间运营等高关联性业务,通过服务集成提升客单价。
另一方面,非业主增值服务的营业收入体量持续下降。经亿翰物研统计,上市物企2024年非业主增值服务营业收入总额为179.73亿元,同比下降了15.8%。非业主增值服务作为纯粹的关联业务,受到地产行业下行影响导致业务量大量减少,同时部分企业为尽可能避免开发商业务所产生的潜在风险,在业绩报告中也纷纷宣称主动降低非业主增值服务的业务比重来降低影响。不过可见的是,削减开发商业务是行业的共同趋势,45%物企的非业主增值服务收入贡献降低至5%以下,有如恒大物业非业主增值服务营业收入占比仅为0.6%。上市物企中仅有6家非业主增值服务营业收入能够实现正增长。
非业主增值服务作为物业企业与地产开发板块深度绑定的衍生业务,正经历从“规模扩张”到“战略剥离”的剧烈转折。经亿翰物研统计,上市物企2024年上半年的非业主增值服务营业收入总额为179.73亿元,同比下降了15.8%。约50%物企的非业主增值服务收入贡献降至5%以下,如碧桂园服务非业主增值服务收入占比仅为1.6%。这一下滑不仅体现地产行业周期下行的传导效应,更深层次映射出物业行业对开发商关联业务的风险重估与价值重构逻辑。
从业务本质来看,非业主增值服务具有“寄生性增长”特征。其核心收入来源——案场服务、交付前协销、房修支持等业务,本质是地产开发链条的附属环节。随着地产销售额从2021年17万亿峰值回落至2024年9.7万亿,物企的案场服务需求也同步剧烈萎缩。更关键的是,地产行业流动性危机迫使物企重新审视关联交易的可持续性,直接倒逼企业启动“去关联化”战略切割风险敞口。
四
“增收降利”成为常态,未来需转向“三维密度模型”
2024百强物企的毛利润均值约为6.15亿元,同比下降1.3%,净利润均值约为1.97亿元,同比下降12.9%,不少物企出现了毛利和净利同时下滑的现象。从利润率的角度来看,不管是毛利率还是净利率都出现一定程度的下跌,2024年百强物企平均毛利率约为18.52%,较2023年的20.34%下降约2个百分点;2024年百强物企平均净利率约为4.1%,较2023年的5.38%下降约1.28个百分点。盈利失速的本质在于规模驱动模式的边际效益坍塌。
图表:2021-2024年百强物企净利、毛利(亿元)及增速(%)
数据来源:企业业绩报告、亿翰物研整理
按企业性质分类,2024年上市国央企和民营物企的毛利润率均值分别为18.0%、19.1%,分别较2023年同期下降0.7个百分点、1.8个百分点,这一变化使得两者间的毛利润率差距从2023年的2.2个百分点缩减至当前的1.1个百分点,两者间毛利润率的差距不断地缩小,国央企依托其固有的风险控制优势与稳健运营基础,在经营中愈发凸显其稳定性。尽管国央企的整体毛利润率水平也在退坡,但其降幅低于民营物企,后者则遭遇了毛利润率的明显退坡。
图表:2021-2024年国央企及民企毛利润(亿元)及毛利润率(%)
数据来源:企业业绩报告、亿翰物研整理
从净利润率层面观察,国央企同样难掩盈利的乏力感但是相较民营物企还是更为稳健,前者净利润率的变动维持在正负5个百分点之内,展现出较强的抗风险能力。反观民营企业,盈利状况则呈现出较大波动,既有如建业新生活、佳兆业美好般实现由大额净亏损转为净盈利,净利润激增超20个百分点的案例;也有雅生活服务、金科服务这样净利润持续大幅亏损的。不过,也有超七成的民营物企净利润率变动同样维持在正负5个百分点的范围内,部分民营物企展现出一定的韧性。
整体来看,在物业行业普遍面临地产流动性危机、服务需求增长,人工成本刚性上升及物业费提价难等多重压力交织的背景下,过往“规模换利润”的策略在近两年遭遇了反噬。前期激进收并购产生的“商誉黑洞”和关联方大额计提集中爆发,成为侵蚀利润的核心变量。物企们不得不正视这一严峻现实,面对历史扩张遗留的财务包袱,物企呈现出差异化的应对路径:部分企业已进入风险出清尾声,部分采取渐进式减值平滑利润波动,另有企业则刚刚启动计提程序。
2024年计提减值增幅超过300%的有4家,分别越秀服务、东原仁知服务、雅生活服务和兴业物联,分别是:3215.79%、730.4%、709.5%、330.1%。其中雅生活服务是受到关联方影响从2023年开始大额计提减值,导致净利润巨亏31.27亿;越秀服务是对广州地铁环境计提减值影响净利润暴降42.8%。这种战略性减值不仅是风险应对的被动选择,更是主动优化资产结构的必然举措。通过大额计提拨备,企业得以剥离虚增资产、夯实资产负债表,为后续发展腾挪空间。
亿翰物研认为行业利润率中枢下移的背后,是底层价值创造逻辑的深刻变革。过去以管理面积为核心的“二维增长模型”(面积×单价)已触及天花板,未来需转向“三维密度模型”:
空间密度:近两年,多数物企都提出城市聚焦的战略,旨在通过深度挖掘已具优势的城市,实现管理效率与服务品质的双重提升。这一战略导向下,部分物企开始清退低质项目,退出不具竞争力的城市,并且通过精准筛选和有序退出,物企得以集中资源于那些具有更高成长性、更强盈利能力和更好市场口碑的高品质项目,从而优化项目结构,提升运营效率和服务质量。
数据密度:利用物联网设备采集设施运行数据,衍生出预防性维护、能耗管理等增值收入
关系密度:建立业主需求分层运营体系,重建物企和业主的关系密度。
当资本市场不再为单纯的管理面积扩张买单,物企必须重新证明其盈利能力的独立性与可持续性。未来的竞争将聚焦于“有效规模”(即能产生现金利润的面积)和“能力溢价”(专业化带来的定价权),这要求企业从财务视角重构战略选择——是继续在低质量规模中沉沦,还是刀刃向内开启真正的市场化能力建设,答案已愈发清晰。
管理规模
一
在管与合约面积增速双双下滑,规模增长乏力,物企清退低质效项目
在房地产市场下行的背景下,市场竞争愈发激烈,物业行业逐步迈入存量管理的新阶段。2024年物业行业在管规模仍呈现出增长的趋势,但扩张速度进一步放缓。截至2024年底,已披露在管面积数据的百强物企在管面积均值为15981万平方米,同比增长6.4%,较上年增速下降5.3个百分点;合约面积均值为21812万平方米,同比增长1.4%,较上年增速上升2.4个百分点。
2024年百强企业中在管面积下滑的企业占比约为20%,较上一年增长了8个百分点,规模负增长的现象愈发显著。各企业之间的管理面积变化呈现出明显的分化态势,据企业性质来看,在管面积增速较快的企业主要集中在部分国有企业、市场化拓展能力较强、服务品质较高以及品牌影响力较大的企业中。
图表:2023-2024年百强企业管理面积增降分布情况
数据来源:企业业绩报告、亿翰物研整理
注:内环为2023年,外环为2024年
值得注意的是,规模的增减不再是物企成长性的绝对标尺。面对新的市场环境,行业整体告别粗放式规模扩张,摒弃“以规模论英雄”的传统逻辑,逐步向高质量发展转型。百强物企更理性、更务实,专注于服务质量的提升和品牌形象建设,采取聚焦战略,清退低效低质项目,以优化业务结构,提升整体运营质量。
二
企业储备规模下降,项目获新难度提升,行业合约在管比持续缩窄
合约面积扣除在管面积后的余量可视为业务储备,储备规模为物业企业的未来发展提供了潜在空间。2024年物业企业的储备规模呈现出分化态势,百强企业中有十余家企业存有9000万平米以上规模的项目储备,其余企业的储备面积则低于4000万平方米。大型物业企业的基数和项目储备量更高,部分企业通过与房地产开发商的深度合作以及参与城市更新项目,储备了一定规模的待开发或待交付项目。然而,从储备规模的变化趋势来看,2024年多数百强物企的储备规模相较于2023年均有所减少,这一趋势凸显了物管行业正面临着来自外部宏观经济因素以及内部行业结构转型升级等多方面的挑战。在有限的市场增量下,企业获取新储备项目的难度显著增加,盈利能力持续承压。
图表5:近两年部分物企储备规模变化趋势(单位:万平方米)
数据来源:企业业绩报告、亿翰物研整理
合管比反映了企业的业务储备和增长趋势,是衡量物业企业发展潜力的重要指标之一。从合管比数据来看,2024 年百强物企合约在管比大致呈企业规模越大,合约在管比越高的特征,其均值为 1.27,较2023年的1.33,2022年的1.53持续收窄。2024年,约八成的百强物企合约在管比较 2023 年出现向下变动趋势,同比下滑 0.06,合约在管比的持续收窄预示着物业企业未来确定的管理规模增量减小以及可变现营收减少。在未来短期时间内,受市场和政策多方面影响,物业企业能开拓的第三方新增项目、地产关联方支持的新竣工项目会逐渐减少。在地产行业未成功穿越周期出清以及物企自身外拓能力完备前,合约在管比将会维持进一步缩窄的发展态势。
图表:2024 年部分物企合约在管比变动情况(%)
数据来源:企业业绩报告、亿翰物研整理
三
住宅非住宅比值为61:39,非住业态潜力强劲,规模持续扩大
住宅业态作为物业管理的传统领域,依然是物企在管规模的重要组成部分。然而,伴随商品住宅市场接近饱和、交付节奏放缓,住宅物业的增长动能也出现减弱。2024年百强物企住宅业态的在管面积占比约61%,从2021年起至今,住宅业态与非住宅的比值略有波动,但整体呈下降趋势。
图表:2021-2024年百强物企非住业态在管面积占比(%)
数据来源:企业业绩报告、亿翰物研整理
在这样的背景下,非住宅物业领域正逐步成为行业发展的重要推力。从披露数据的上市物企数据来看,2024年头部物企在非住宅业态的在管面积占比平均为39%,在管面积增速为16.4%,相较住宅业态9.5%的平均增速更为显著。除传统商办和产业园区市场外,学校、医院、公建、交通枢纽、能源基础设施等领域也逐渐成为拓展方向。2024年,商办物业项目供应尤其旺盛,在物业企业的拓展中持续占领非住业态的半壁江山。另一方面,学校和公建物业也是重要的拓展来源,顺应了社会发展对教育后勤服务和公共空间后勤保障需求的提升,在“公共服务市场化”与“城市更新” 政策推动下加速发展,成为企业重点突破的新蓝海。
总体而言,受政策端的利好、市场空间广阔和企业自身发展压力的多重因素和背景的共同驱动下,越来越多的物企意识到非住物管赛道的巨大潜力。据亿翰物研综合多重考量后测算,预计到2028年,非住业态占物管行业总管理规模比重将接近50%,非住业态可挖掘的市场空间广阔。为适应市场发展,物企需把握机遇,探索创新,寻找更专业、更具差异化的管理模式。
四
市场拓展动力受限,关联方面积下滑,物企主动向外谋求独立
2024年百强物企在管面积持续扩张但增速放缓。据披露数据的百强物企年报,2024年全年TOP10物企在管面积累计约27.97亿平方米,新增管理面积约2.67亿平方米,其中关联方项目贡献面积约11.08亿平方米,同比增长7.8%;第三方项目外拓合约面积约16.89亿平方米,同比增长约10.98%。百强物企中第三方物业在管面积占比保持在60.7%左右,较上一年增长6.6个百分点,呈现出“波动中趋稳”的状态。
图表:2021-2024年百强物业企业来自第三方在管面积占比(%)
数据来源:企业业绩报告、亿翰物研整理
总体趋势上,第三方管理规模持续增长,增速高于关联项目,表明百强物企对母公司或开发商的依赖度整体下降。从企业角度来看,今年受关联方影响较小的部分物企,普遍业绩表现较好,整体经营更稳健,业绩波动更小。随着地产行业进入调整周期,开发商新建项目减少影响关联方在管规模降低,众多物企加大对市场化项目的拓展投入以谋求独立性,同时通过提升服务质量和品牌影响力守住已有优质盘,提高经营的可持续性与风险抵御能力。
在市场化的进程中,物企面临来自住宅和非住宅领域的多重挑战。地产行业下行使新增住宅项目减少,业主对物企的信任度降低以及有关部门对市场监管的加强,对住宅领域的管理规模增长施加多重压力。而非住宅领域的拓展成效并不显著,深入探究其原因,可能是由于:一方面,部分物企在自主向外拓展项目上的能力有待提升,尤其是涉足非住宅业态进行外部项目拓展时,相关经验与专业能力相对欠缺。另一方面,非住宅物业业主多为单一实体,通过竞争招标决定项目,结果具有不确定性,且客户忠诚度相对较低,致使项目留存率不及预期。这都在一定程度上限制了第三方管理面积的进一步增长。
好服务
一
困局之下,物企正在探索新的价值坐标
近年来,随着市场环境的变化以及政策的引导与制约,物业管理行业正经历由“红利”向“红海”的转变。市场端增量的持续收缩、政策端物业费限价、打折的出台以及企业端增收不增利的业态,对物企发起了挑战。面对增速放缓、竞争加剧、资本市场热度下滑的局面,物企脚步不停,在各领域探索新的发展路径。亿翰物研通过对行业和企业动向的研究,将物业服务改变的新趋势归纳为以下四点:“业务向上、服务向下、合作向前、资本向后” 的多维度价值坐标重构。
二
业务向上:拓展非住业态和社区多元化的经营业务
物业企业在业务层面的向上拓展,主要聚焦于非住宅业态和社区多元化经营。
随着住宅物管市场逐渐趋于饱和,物企需要寻找新的增长点。非住宅业务因其边际收益优秀、专业服务种类丰富,成为当下物企发展的重要推力。据亿翰物研测算,综合经济发展水平、人口增长、住房增量、企业拓展潜力、土地开发面积等多个因素,预计到2025 年,我国整体物业管理规模将接近 400 亿平方米,其中非住业态占比将超总管理规模的50%,可挖掘市场空间广阔。众多物企在非住宅领域积极拓展业务,以绿城服务为例,其2024年营收185.3亿元,新签非住宅项目年化收入18.2亿元,占新拓营收近 48.3%,为其业绩增收注入新动能。在此基础上,绿城服务进一步加大非住转型的力度,设定2025年的拓展营收指标不低于40亿元,其中非住宅业态的占比要达到一半。
除了非住业态上的业务开拓,物企还积极尝试社区多元化服务的经营。随着人口老龄化加剧、城市现代化治理加速、居民生活品质追求提升,国务院出台政策鼓励企业探索“物业 + 生活服务” 模式。头部物企积极响应号召,重点聚焦“物业+跨行业”和"物业+养老"服务方向,利用社区资源开展多种经营,大胆创新实践。例如,新希望服务携手森宇控股集团在重点服务城市打造5个康养服务示范社区,通过定期开展中医义诊、四季养生讲座、健康驿站体验、主题团购等活动,共建社区康养服务新生态。华发物业服务则深耕家政领域,与珠海市乡村振兴局和职业技术学院开展“政校企”合作,依托职业院校的技能培训,打造高品质家政服务,提供保洁、收纳、衣物干洗、园艺、护理、居家养老、私厨、宠物服务等一站式服务平台。这些创新实践在丰富了社区服务内涵的同时,也为物企在多元化经营方面开辟了新的道路。
三
服务向下:落实举措,确保服务质量
物业企业在服务层面的向下拓展,关键在于将服务重心下沉,使服务更贴近业主的切实需求。当下,国家大力倡导“好房子、好服务”,强调物业与地产协同,这对物企服务品质提出了更高的要求。在市场竞争日益激烈的情况下,扎实的基础服务成为赢得业主认可、增强业主粘性的核心要素。为实现服务下沉,物企采取了一系列举措:
一方面,物企着重于服务的落地执行,通过量化服务频次来保障服务的及时性与有效性,让服务在实际操作中更具标准和规范,从而增强业主的体验感与满意度,使物业服务更加贴近业主需求,提升整体服务品质。例如,新希望服务规定了日常大堂地面、户外休息区清洁,月度的全面消杀,年度的外墙清洗和水循环系统的维护保养次数。
另一方面,物企推动组织扁平化,实现管理深度下沉与项目能力提升,如合景悠活推进区域平台职能BP化,逐步实现业务BU化;世茂服务打造了“职能一线下沉、业务区域化管理”的协同模式。此外,部分物企核心管理层也深入一线,如邦泰物业公开总经理、董事长邮箱,保利物业总经理亲临项目交付现场检查指导。
通过这些下沉的服务举措,物企能够更精准地触达业主需求,确保物业服务的细节和品质。有效提升业主的满意度,巩固企业与业主之间的信任关系,进而提升企业的品牌影响力,使其在激烈的市场竞争中脱颖而出。
四
合作向前:并购谨慎,战略合作成为企业优选
随着行业整体盈利能力下滑、资本市场回撤,物业企业在拓展规模和业务边界时,对大规模并购持更加谨慎的态度。2024年全年,上市物企共披露了约20起收购事项,但其中80%以上为集团内的关联交易,真正意义上市场化的非关联性并购数量非常有限,且集中于少数几家企业。这一方面反映出企业在面对并购风险与整合成本时的保守态度,另一方面也说明在行业去泡沫化的过程中,企业更倾向于通过轻资产、低风险的合作方式来获取新增业务。尤其在政策倡导“物业+服务”融合发展和跨界创新的大背景下,战略合作逐渐成为物企拓展业务边界的最优选择。
从市场实际情况来看,2024年,亿翰监测的60家主流物企积极与各方合作,共发生超120起战略合作事件,合作对象和内容多元化,除了基础的物业服务,还广泛延伸至品牌共建、家装维修、产业升级、城市运营、企业跨国管理、新能源碳管理、智慧科技等多个维度。例如,万物云与高和资本达成战略合作,拟共同创设社商基金。华润万象生活与华贸集团达成商业合作,以苏州华贸中心为载体打造苏州万象天地项目。永升服务与中国联通达成战略合作,共同开发一系列创新的智慧城市服务产品。物企通过合作实现优势和资源互补,在避免并购风险的同时,延伸服务场景并提升自身的竞争力,为物业管理行业的健康稳定发展注入新的活力。
五
资本向后:从 "资本化优先" 转向 "内生价值优先”
随着行业进入深度调整期,物业行业正经历从规模扩张向价值深耕的战略转向。近年来,物业行业在资本市场的表现逐渐降温——2024年新上市递表企业数量显著减少,目前仅少数地方国资背景的物企递表。与此同时,部分已上市企业主动选择退出资本市场,标志着行业进入 "去资本化" 发展新阶段,迈入以“经营稳健、内生增长”为核心的新周期。
从 "资本化优先" 向 "内生价值优先"转变的战略调整是行业在新周期下的必然选择。物业企业逐渐意识到过度依赖资本市场可能带来的诸多问题,如股东利益诉求不一致、短期业绩压力大等。物企退出资本市场,能回归服务本质,更加专注于自身的价值增长,提升服务品质,优化运营管理,增强在多变经济环境中的韧性。
声明:本文观点仅代表作者观点
版权归亿翰物研所有
未经授权请勿随意转载
如需转载请联系后台或在此文后留言
转载时请注明出处:
亿翰物研(yihanwuyefuwu)
感谢配合!