新浪财经

2025年中国绿色铸造行业产业链、产值规模、重点企业经营情况及未来趋势研判:加快推动绿色铸造,引领铸造行业可持续发展[图]

智研咨询

关注

2025-02-26 09:18

来源:智研咨询

内容概况:绿色铸造作为我国铸造业转型升级的必然趋势,从我国绿色铸造行业市场规模来看,随着国内环保政策渗透叠加公众绿色舆论推动,绿色铸造在铸造业产值中的占比不断提升。数据显示,2015-2023年我国绿色铸造产值规模从1487亿元增长至4058亿元,占铸造产值规模的比重从30.19%增长至58.32%。在整个机械工业里,铸造业属于高能耗、污染严重的行业,铸造行业耗能占机械工业总耗能的25%~30%。铸造企业在生产过程中对环境污染最严重的是固体废弃物和空气污染。铸造行业生产过程中产生的粉尘、废气、噪音等会对周围环境造成一定程度的污染。随着社会公众环保意识的逐步增强,国家环保法律、法规对环境保护的要求更加严格,铸造行业环保标准的下发实施,将会督促规模化的机床铸件生产企业不断提高节能减排和环保治理的力度,开始向良性竞争方向发展。预计2024年中国绿色铸造行业产值将达到4431亿元,绿色铸造产值占铸造行业总产值的比重将达到61.11%。

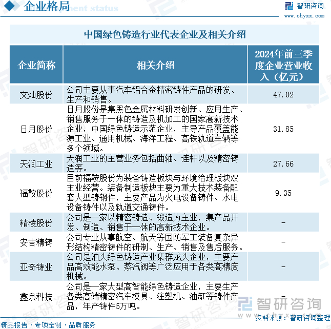
相关上市企业:日月股份(603218)、精棱股份(837711)、福鞍股份(603315)、天润工业(002283)、文灿股份(603348)、华菱钢铁(000932)、山东钢铁(600022)、安阳钢铁(600569)、重庆钢铁(601005)、鞍钢股份(000898)等。

相关企业:泊头市亚奇铸业有限公司、贵州安吉航空精密铸造有限责任公司、湖南鑫泉科技有限公司等。

关键词:绿色铸造、汽车产量、新能源汽车产量、铸件产量、产值规模

一、绿色铸造行业概述

铸造是将液体金属浇铸到与零件形状相适应的铸造空腔中,待其冷却凝固后,以获得零件或毛坯的方法。绿色铸造,顾名思义,就是节能环保型铸造。当前,清洁生产与可持续发展已成为当今社会的热门话题之一。铸造行业是资源消耗和环境污染的大户,目前已遇到了前所未有的挑战。传统铸造不断吸纳高新科技,形成一系列先进铸造技术。铸造生产方式不断向高效率、高智能化、高柔性、清洁和集约化的方向发展。铸造生产从材料合成到成形,工序复杂、连贯,原辅材料种类繁多,是一项系统工程。铸造又是能源、材料消耗大户,劳动条件恶劣和对环境污染严重。因此,铸造业走集约化清洁生产之路势在必行。

二、绿色铸造行业政策

近年来,我国政府和社会通过制定相关政策和采取相关措施,加大了对绿色铸造行业节能减排、安全生产工作的力度。例如,2023年10月,国务院印发《中国(新疆)自由贸易试验区总体方案》,支持承接中东部先进装备制造业产业转移,打通绿色铸造等装备制造业配套环节,加快发展新能源汽车零部件配套产业。2024年3月,山西省人民政府印发《山西省落实〈空气质量持续改善行动计划〉实施方案》,提出要按照“淘汰关停一批、做优做强一批”原则,推进太原市铸造,大同市富锰渣冶炼,朔州市陶瓷,忻州市独立球团、法兰,吕梁市铸造、耐火材料、硝基肥、再生橡胶,晋中市铸造、炭素、玻璃制品、再生橡胶,阳泉市耐火材料,晋城市铸造、陶瓷,运城市金属镁、包装印刷等特色产业集群升级改造。

三、绿色铸造行业产业链

我国绿色铸造产业链上游聚焦于创新与研发,致力于开发新型节能、清洁、低排放、低污染的铸造材料及技术,以响应循环经济3R原则(减量化、再利用、再循环),减少资源消耗与环境负担;中游则围绕高效低耗的生产制造,采用先进的铸造工艺与环保设备,确保从设计到报废处理的整个产品生命周期中,对环境负面影响降至最低,同时提升资源利用效率,通过技术改进与节本降费策略,增强行业竞争力,推动铸造产业向绿色化、高效化转型;下游则涉及产品的包装、运输、使用及报废处理环节,强调产品的循环利用与无害化处理,促进产业链闭环管理。

铸件产品在工业生产中具有广泛应用,其中,汽车零部件是最主要的应用领域。汽车及汽车零部件行业是国民经济的重要产业,国家对汽车产业一直加以支持,尤其近年来新能源汽车产业高速发展,我国从国家层面将新能源汽车作为未来重要战略新兴产业提供支持,并密集出台政策,在宏观管理、行业管理、配套设施、税收优惠各方面对新能源汽车行业给予大力支持,从而带动了绿色铸造产业的发展。中国汽车工业协会数据显示,2024年中国汽车产量为3128.2万辆,同比增长3.7%,其中,新能源汽车产量为1288.8万辆,同比增长34.4%。未来,随着汽车及新能源汽车产量的持续增长,绿色铸造行业将迎来更加广阔的发展空间。

相关报告:智研咨询发布的《中国绿色铸造行业市场全景调查及投资潜力研究报告》

四、绿色铸造行业发展现状

铸造是装备制造业发展不可或缺的重要环节,在机床、汽车、仪器仪表工程机械、船舶制造、航空航天等高端制造领域有着广泛的应用。我国作为全球铸造大国,拥有雄厚的基础工业体量,目前有2.4万多家铸造企业,铸造产量占世界45%。据中国铸造协会数据,2023年中国铸件产量为5190万吨,同比增长0.4%。其中,灰铸铁铸件凭借其良好的铸造性能、减振性、耐磨性能、切削加工性能以及低缺口敏感性,始终在我国铸件市场占据重要地位。2023年中国灰铸铁铸件产量为2090万吨,占我国铸件总产量的40.27%。如此庞大的产业规模,为绿色铸造产业集群的形成和发展提供了坚实基础,众多企业的集聚产生了规模经济效应,降低了生产成本并提高了生产效率。

绿色铸造作为我国铸造业转型升级的必然趋势,从我国绿色铸造行业市场规模来看,随着国内环保政策渗透叠加公众绿色舆论推动,绿色铸造在铸造业产值中的占比不断提升。数据显示,2015-2023年我国绿色铸造产值规模从1487亿元增长至4058亿元,占铸造产值规模的比重从30.19%增长至58.32%。在整个机械工业里,铸造业属于高能耗、污染严重的行业,铸造行业耗能占机械工业总耗能的25%~30%。铸造企业在生产过程中对环境污染最严重的是固体废弃物和空气污染。铸造行业生产过程中产生的粉尘、废气、噪音等会对周围环境造成一定程度的污染。随着社会公众环保意识的逐步增强,国家环保法律、法规对环境保护的要求更加严格,铸造行业环保标准的下发实施,将会督促规模化的机床铸件生产企业不断提高节能减排和环保治理的力度,开始向良性竞争方向发展。预计2024年中国绿色铸造行业产值将达到4431亿元,绿色铸造产值占铸造行业总产值的比重将达到61.11%。

五、绿色铸造行业企业格局和重点企业分析

目前我国铸造行业存在企业数量过多、规模小、水平参差不齐,落后和过剩产能并存,少数领域关键铸件尚不能满足主机要求,铸件质量稳定性和一致性差、综合废品率高,铸造标准体系不适应行业发展需要,人才短缺、从业人员素质偏低,环境、能源、职业健康安全的挑战等问题。中国铸造行业正在加速转型升级的调整步伐,加快两化深度融合,夯基础、补短板,树标杆、学先进、促发展,走绿色铸造发展道路,建设高水平铸造产业集群(园区)。国内绿色铸造企业包括文灿股份、日月股份、天润工业、福鞍股份、精棱股份、安吉精铸、亚奇铸业、鑫泉科技等。

1、文灿集团股份有限公司

文灿集团股份有限公司集合高压铸造、低压铸造和重力铸造等工艺方式,主要从事汽车铝合金精密铸件产品的研发、生产和销售,致力于为全球汽车客户提供轻量化、安全性和可靠性高的产品,主要应用于新能源汽车和传统燃油车的车身结构系统、一体化车身系统、电池盒系统、电驱动系统、底盘系统、制动系统、变速箱系统及其他汽车零部件等。公司主要采用以销定产生产模式;公司销售主要采用直销模式。数据显示,2024年上半年,文灿股份铝合金铸件营业收入为30.29亿元,同比增长19.81%。

2、日月重工股份有限公司

日月重工股份有限公司自成立以来,一直致力于大型重工装备铸件的研发、生产及销售,产品包括风电铸件、塑料机械铸件和柴油机铸件、加工中心铸件等其他铸件,主要用于装配能源、通用机械、海洋工程等领域重工装备。截至2024年6月30日,公司已拥有年产70万吨铸件的产能规模,最大重量250吨的大型球墨铸铁件铸造能力,依托技术、产品、规模、质量及品牌等方面的优势,公司建立了长期稳定的客户群体,并在大型重工装备铸件行业中确立了稳固的市场地位。数据显示,2024年上半年,日月股份铸件营业收入为17.7亿元。

六、绿色铸造行业发展趋势

1、数字化和智能化

数字化和智能化是中国绿色铸造行业未来发展的必然趋势。随着“十四五”智能制造发展规划的推进,铸造业正积极向数字化转型。这一转型不仅意味着利用大数据、云计算等先进技术优化生产流程,还意味着构建智能工厂和智能车间,实现生产过程的智能化管理。在数字化方面,铸造企业将广泛应用一体化管控平台,通过集成工艺设计、计划排产、生产作业、质检、仓储等多个环节的数据,实现铸造生产运营的全方位管控。这不仅提高了生产效率,还确保了产品质量的稳定性和可追溯性。在智能化方面,智能化技术的应用将进一步推动铸造行业的创新发展。例如,利用人工智能技术优化铸造工艺参数,实现铸造过程的智能控制;通过机器学习算法预测铸造缺陷,提高产品质量;以及应用物联网技术实现设备的远程监控和维护,降低故障停机时间。

2、自动化技术应用

自动化技术是中国绿色铸造行业提升生产效率和产品质量的重要手段。随着自动化技术的不断进步,铸造企业正在逐步实现生产过程的自动化和智能化。在铸造设备的自动化方面,铸造企业引入了AGV激光导航车、桁架机器人等自动化设备,实现了砂芯的自动抓取、清砂、浸涂、组芯等工作,以及砂芯和芯包的自动化存储和管理。这些自动化设备的应用,不仅提高了生产效率,还降低了工人的劳动强度。

以上数据及信息可参考智研咨询(www.chyxx.com)发布的《中国绿色铸造行业市场全景调查及投资潜力研究报告》。智研咨询是中国领先产业咨询机构,提供深度产业研究报告、商业计划书、可行性研究报告及定制服务等一站式产业咨询服务。您可以关注【智研咨询】公众号,每天及时掌握更多行业动态。

本文采编:CY401

智研咨询 - 精品报告

《2025-2031年中国绿色铸造行业市场全景调查及投资潜力研究报告》共十章,包含绿色铸造行业投资前景与投资策略分析,2025-2031年绿色铸造行业发展趋势及投资风险分析,绿色铸造行业总结及企业重点客户管理建议等内容。

如您有其他要求,请联系:在线咨询

文章转载、引用说明:

智研咨询推崇信息资源共享,欢迎各大媒体和行研机构转载引用。但请遵守如下规则:

1.可全文转载,但不得恶意镜像。转载需注明来源(智研咨询)。

2.转载文章内容时不得进行删减或修改。图表和数据可以引用,但不能去除水印和数据来源。

如有违反以上规则,我们将保留追究法律责任的权力。

版权提示:

智研咨询倡导尊重与保护知识产权,对有明确来源的内容注明出处。如发现本站文章存在版权、稿酬或其它问题,烦请联系我们,我们将及时与您沟通处理。联系方式:gaojian@chyxx.com、010-60343812。

加载中...