迈富时港股上市:年营收12亿,市值121亿港元,在光谷有第二总部
雷递
雷递网 雷建平 5月16日
迈富时管理有限公司 (股票代码:2556,简称:“迈富时”,又称“Marketingforce”)今日在港交所上市。
迈富时此次发行价为43.6港元,发行594.97万股,募资总额为2.59亿港元;扣非发行费用7830万港元后,募资净额为1.81亿港元。
迈富时开盘价为45港元,较发行价上涨3.2%;收盘价为51.65港元,较发行价上涨18.46%;以收盘价计算,公司市值为121.46亿港元。
年营收12.3亿
迈富时是一家营销与销售SaaS公司,也是一家智能营销云平台,成立于2009年,总部位于上海市大数据产业基地,第二总部落座武汉光谷,全球分布20余家分支机构,员工人数近4000人,拥有千人规模研发团队。
招股书显示,迈富时2021年、2022年、2023年营收分别为8.77亿元、11.43亿、12.32亿;年内亏损分别为2.73亿元、2.16亿元、1.69亿元。
于2021年、2022年及2023年,迈富时分别有50%、46.4%及57%的收入来自SaaS业务,50%、53.6%及43%的收入来自精准营销服务。
于2021年、2022年及2023年,迈富时SaaS业务的用户数目分别达到24,127名、23,647名及25,495名。同时期,迈富时SaaS业务的每名用户平均合约价值分别为45,026元、41,584元及51,238元。
于2021年、2022年及2023年,迈富时分别服务845名、998名及1,042名广告客户,每名广告客户平均支出分别为550万元、590万元及610万元。
迈富时2021年、2022年、2023年经调整亏损分别为1.3亿元、1.3亿元、2774万元。
截至2023年12月31日,迈富时持有的现金及现金等价物为1.38亿元。
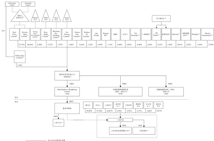
赵绪龙夫妇控制51%股权
迈富时执行董事分别为赵绪龙、许健康;非执行董事分别为赵芳琪女士、黄少东;独立非执行董事分别为杨涛、秦慈、陈晨。
赵绪龙(又名赵旭隆,为迈富时创始人、董事长兼首席执行官)与朱女士(为赵绪龙的配偶)共同投资于本集团超过十年,此后一直作为公司股东在决策过程中一致行动。因此,赵先生及朱女士被视为一组控股股东。
IPO前,赵绪龙连同朱女士合共间接持有已发行股份约51.01%,其中包括(i)由Real Force Limited及Precious Sight Limited(为创始人家族信托利益的两家控股公司,以Willam Zhao Limited及Shuina Zhu Limited作为受益人)直接持有的49.77%已发行股份;及(ii)由赵绪龙间接全资拥有的Willian Zhao I Limited直接持有的1.24%已发行股份。
Shanghai Hongyu Limited持股为8.4%,Fangqi Zhao Limited持股为6.72%,Shanghai Zhiyu Limited持股为1.97%,Kaihua Tan Limited持股为1.68%,Peimin Guo Limited持股为0.44%,Wenhua Xu Limited持股为1.24%,Isle Wealth持股为4.59%,Zhenjun He持股为1.15%;
港联持股为0.49%,旺佳持股为0.82%,Top Mountain持股为0.66%,上海顺潆持股为2.46%,Willian Zhao I Limited持股为1.24%,NB Digital持股为9.23%,嘉兴恒捷持股为1.58%,Haorong持股为0.61%,建银国际海外持股为2.62%,Rongjing持股为3.94%,Miracle International持股为0.39%。
因此,紧随全球发售完成后,赵绪龙及朱女士将合共于全部已发行股份拥有约49.72%权益。因此,于上市完成后,赵绪龙及朱女士连同Real Force Limited、Precious Sight Limited、Willam Zhao Limited、Shuina Zhu Limited及Willian Zhao I Limited将被视为一组控股股东。
———————————————
雷递由媒体人雷建平创办,若转载请写明来源。